中国医学科学院刘鉴峰团队AFM:​开发新型锰离子水凝胶佐剂

佐剂对疫苗诱导的机体免疫应答反应有重要调节作用,可以极大程度提高抗原的免疫激活能力,使机体产生更强的免疫反应和更长时程的免疫记忆。但截止到目前仅有十余种佐剂被开发用于临床。不仅如此,铝佐剂作为目前为止唯一被广泛应用的佐剂,只能诱导以抗体反应为主的体液免疫,极弱的细胞免疫活化能力限制了其在抗病毒、抗肿瘤疫苗中的应用。而其他核酸类似物、油乳剂等FDA 新近批准的佐剂面临成本过高或副反应较强等问题。 这导致面对新发病毒相关传染病时,佐剂的选择依然捉襟见肘

2024年4月9日,中国医学科学院刘鉴峰团队Advanced Functional Materials在线发表题为“A Mn2+-Assisted Nanofiber-Hydrogel Adjuvant for Simultaneous Enhancement of Humoral and Cellular Immune Responses”的研究论文。该研究构建了一种能够特异性螯合锰离子的自组装多肽分子MnP,该分子可与锰离子配位后形成稳定的水凝胶(MnPgel)。MnPgel在体内可同时激活体液免疫及细胞免疫反应。
图片
研究者受金属蛋白酶启发,通过收集PDB数据库中包含锰离子的金属蛋白酶结构数据,筛选到能够特异性与锰离子配位的氨基酸。作者将锰离子配位氨基酸添加到常用的自组装多肽Nap-FF上构建所需的分子MnP。MnP多肽可在锰离子存在的情况下形成稳定的水凝胶体系,其纳米结构为规律的纳米纤维形态 (图1)。
图片
图1
作者通过等温滴定量热法确定多肽分子与锰离子的最佳配比为1:2。作者进一步对这个比例下的多肽分子以及锰离子进行了分子动力学模拟,模拟结果表明两者在水溶液中可形成聚集体,并且有四种可能的配位形式(图2)。
图2
作者接下来使用BMDC以及人源的单核细胞THP-1进行了体外的功能探索。实验结果表明MnPgel很好的保留了锰离子的功能,能够有效激活DC细胞的成熟。转录组学数据表明MnPgel处理后的DC细胞具有与锰离子处理后相似的表达图谱,都诱导了干扰素相关基因的表达(图3)。
图3
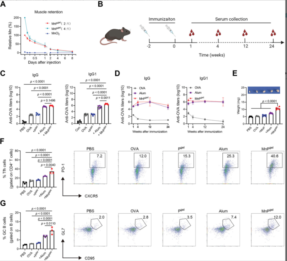
在动物实验中,作者首先验证了MnPgel对锰离子的缓释。结果显示,小鼠的肌肉组织在注射后8天依然能够检测到锰离子。使用OVA进行体液免疫检测实验后,作者发现MnPgel可以很好的促进生发中心的形成来诱导与铝佐剂相当强度的特异性IgG抗体(图4)。
图片
图4
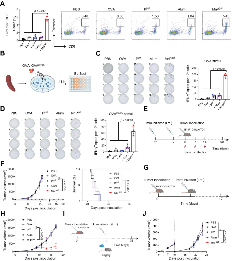
作者进一步通过ELISpot和Tetramer染色实验证明MnPgel可以诱导机体产生OVA特异的T细胞。因此作者进行了一系列荷瘤小鼠的治疗实验,在B16-F10-OVA以及TC-1两种细胞系荷瘤小鼠中均取得了良好的肿瘤抑制效果(图5)。
图片
图5
总的来说,研究团队开发了一种能够特异性激活体液免疫以及细胞免疫的水凝胶佐剂。这个佐剂开发制备工艺简单、成本低廉、安全性高并且具有多层次免疫反应激活能力,有很强的临床转化潜力,对预防病毒感染及肿瘤治疗具有重要意义。
来源:高分子科学前沿