重磅!2024年中国及31省市轴承制造行业政策汇总及解读(全)突破风电领域轴承关键技术

行业主要上市公司:万向钱潮(000559);瓦轴B(200706);五洲新春(603667);新强联(300850);襄阳轴承(000678);光洋股份(002708);龙溪股份(600592);雷迪克(300652);双飞集团(300817);南方精工(002553)等
本文核心数据:政策汇总及解读;发展目标分析
1、政策历程图
轴承作为机械工业使用广泛、要求严格的配套件和基础件,我国对轴承制造行业一直密切关注,国家产业政策的支持为轴承行业提供了良好的发展环境,根据我国国民经济“九五”计划至“十四五”规划,国家对轴承制造行业的支持政策经历了从“重点发展汽车领域轴承”到“提高轴承制造质量及技术水平”再到“突破轴承制造领域核心技术”的变化。
图片
2、国家层面政策汇总及解读
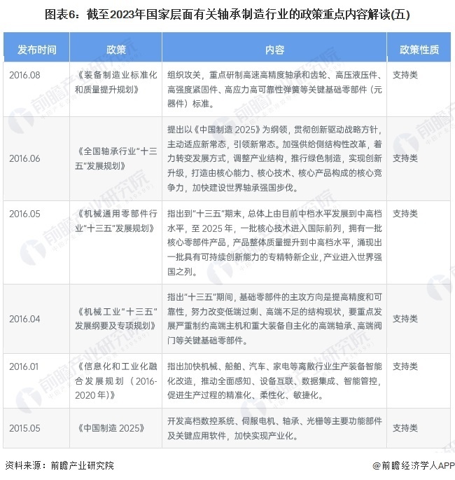
——国家层面轴承制造行业政策汇总
轴承作为重要的机械通用零部件,近些年来,国家陆续出台各项产业政策,引导轴承行业发往精密化、高端化发展,推动轴承在轨道交通、航空、基建等各方面的应用,鼓励轴承行业转型升级、提质增效,为轴承行业的发展提供了良好的环境。
图片
图片
图片
图片
图片
——《产业结构调整指导目录(2019年本)》解读
2019年10月30日,发展改革委修订发布《产业结构调整指导目录(2019年本)》,目录鼓励轨道交通、航空等行业的大功率轴承应用与发展。
图片
——国家层面轴承制造行业发展目标解读
《全国轴承行业“十四五”发展规划》提出:“十四五”期间目标主营业收入达到2237亿-2583亿元,年均递增3%-6%。完成8种高端轴承标志性产品攻关,完成国家科技部每年下达的国家重点研发计划“制造基础技术与关键部件”等重大专项项目等。
图片
3、各省市层面的政策汇总及解读
——31省市轴承制造行业政策汇总
目前,我国大力推进产业园区建设,加快提升产业园区的集聚效应,各省市积极响应;另外,基于我国对于高端精密轴承国产化替代需求的迫切性,各省市亦纷纷将重大轴承、高端轴承、高精密轴承等方面作为主攻方向,同时对新能源领域特别是风电领域的轴承发布相关政策鼓励发展,上海、浙江、江苏、广东、北京等省市纷纷出台相关政策。
图片
图片
图片
图片
图片
——31省市轴承制造行业发展目标解读
轴承制造行业作为制造业重点产业,“十四五”期间,我国大部分省份提出了装备制造行业的发展目标。浙江省明确提出到2025年,规上装备制造业总产值突破4万亿元,其他省市如北京、广东、江苏均提出了轴承制造行业发展的目标或规划。
图片
更多本行业研究分析详见前瞻产业研究院《中国轴承制造行业发展前景预测与投资战略规划分析报告》。
同时前瞻产业研究院还提供产业大数据、产业研究报告、产业规划、园区规划、产业招商、产业图谱、智慧招商系统、行业地位证明、IPO咨询/募投可研、IPO工作底稿咨询等解决方案。在招股说明书、公司年度报告等任何公开信息披露中引用本篇文章内容,需要获取前瞻产业研究院的正规授权。