李想承认误判MEGA节奏:“我们变成了自己讨厌的人”

3月21日,在理想MEGA汽车上市不利之后,理想汽车CEO李想发布题为《如何解决理想汽车当下面临的问题》的全员信,对公司策略进行复盘。
理想MEGA存在节奏问题 公司过分关注销量
全员信全文内容如下:
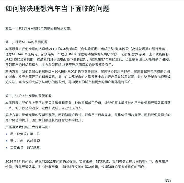
复盘一下我们3月问题的本质原因和解决方案。
第一,理想 MEGA 的节奏问题
本质原因:我们错误地把理想 MEGA 的从 0 到 1 阶段(商业验证期)当成了从 1 到 10 阶段(高速发展期)进行经营。理想 MEGA 和高压纯电,必须经历一个理想 ONE 和增程电动相似的从 0 到 1 阶段,无法像理想 L 系列一上市就能拥有从 1 到 10 的经营势能,这是我们对于纯电战略节奏的误判。理想 MEGA 节奏的混乱,也让销售团队大幅减少了服务 L 系列用户的时间和精力,主力车型理想 L8 甚至连店面摆放的位置都没有了。
解决方案:我们会耐心的把理想 MEGA 按照从 0 到 1 的节奏去经营,聚焦核心的用户群体,聚焦高端纯电消费能力强的城市。放弃全面开花的销售策略,集中在头部城市的大型零售中心进行产品体验和试驾,并在这些城市加速建设超充站。当有效地完成了从 0 到 1 的阶段后,再向更多的城市和更大的用户群体进行推广。
第二,过分关注销量的欲望问题
本质原因:我们从上至下过于关注销量和竞争,让欲望超越了价值,让我们原本最擅长的用户价值和经营效率显著下降。对于欲望的追求,让我们变成了自己讨厌的人
解决方案:降低销量的预期和欲望,回归健康的增长。聚焦用户而非竞争,聚焦价值而非欲望。回归我们最擅长的用户价值的提升,回归我们最擅长的经营效率的提升。严格遵循我们的三大行为准则:
用户价值放在第一位
通过共创,达成共识
实事求是,知错就改
图片
理想MEGA首周销量和预期相差甚远
3月11日,理想MEGA正式开启交付,但是,由于种种原因,其销售情况和预期相差甚远。有知情人士透露,理想MEGA上市72小时,全国大定订单只有约3,000台,退订量超过10,000台。
图片
根据媒体公布的2024年第11周(3月11日至3月17日)中国乘用车市场MPV销量排名,理想MEGA的首周销量仅为0.11万,排名中国第六。前五名分别是比亚迪腾势D9别克GL8赛那小鹏X9以及广汽传祺M8
在理想MEGA上市前,理想方面定下的全年销量目标为70,000至80,000辆,这意味着理想MEGA今年每月平均需要交付7,000至8,000辆,实际情况显然未达到预期。
实际上,从3月1日上市以来,理想MEGA就始终遭受非议,最大的争议就是理想的“灵车事件”。
图片
在理想MEGA发布前后,一张停有几辆理想MEGA的停车场照片在网上流传。一开始大家只觉得这张拍了多辆理想MEGA尾部的照片有点怪,直到有网友给这张照片加上滤镜后,大家终于知道为什么了。阴暗的环境下整张照片变得异常诡异,不少网友直呼这张照片看起来“瘆得慌”。
作为一辆刚推出的新车,理想MEGA被打上“诡异”的标签,这是理想方面所不能容忍的。理想随后对今日头条平台发了投诉通知函。该通知函表示,今日头条上有多个用户对理想MEGA车型进行恶意P图,将“奠”和“新能源殡仪车”等字样贴于车身,严重侵害理想汽车的产品形象及品牌声誉,侵害了理想汽车的名誉权。理想方面要求今日头条平台对相关内容作删除等处理。
图片
但是此举并没有压住舆论,在其他平台仍可见到不少网友对理想MEGA进行玩梗或进行P图。如此过了十天,李想终于忍不住了,选择在朋友圈称要“用光明反击黑暗”。
图片
本次全员信,是李想本人对于理想MEGA的又一次发声。
李想表示:“2024 年 3 月的问题,是我们 2022 年问题的加强版。实事求是,知错就改,我们有信心在共同的努力下,聚焦用户价值,聚焦经营效率,耐心控制节奏,通过脚踏实地的解决问题,长期健康的服务好我们的用户。”
根据理想公司2023年四季度财报,今年将是理想汽车的产品大年,除了理想MEGA之外,公司还将推出首款30万元以下的车型L6,理想L7、L8、L9也将迎来2024年款。
痛定思痛的理想,还有翻盘的可能。