2024年春季房交会专题报告

图片
01
政策背景
利好政策集中落地,开年奠定积极基调,重振市场信心
房地产行业整体处于调整期,供需端节奏放缓,市场处低位调整状态。为刺激市场成交,恢复市场活力,拉动行业循环发展,近期从中央到地方出台了多项利好房地产发展的政策,如鼓励购房政策、LPR下调、房产税标准放宽等。
图片
02
市场背景
存量减少但去化周期拉长,买卖双方信心不足
截止2024年2月,住宅市场整体存量为835万方,虽然总体呈下降趋势,由于去化量低位,拉低去化周期延长至17.6个月;
供应逐月下降,2月的住宅供应仅15.25万方,不足近一年月均的一半,热销项目对市场信心稍强,加推节奏较快,大部分项目以存量去化为主;
买家市场方面,由于项目不断加大折扣以价换量,客户观望情绪较重,购房信心指数不断下降。
图片
03
展会概况
双线联动,换新购+购房装修“一站式服务”,多方服务联动促进购房需求
秋季房交会仍以线上为主、线下为辅的方式举办,线上多通过微信小程序联合腾讯视频号、抖音直播平台以实时互动、直播卖房形式开展;
参展企业较2023年房交会规模减少,房地产开发企业占比持平,参展项目达153个,可交易商品房面积达660万方;
本次房交会 持续推动“家电、家装消费补贴联动”,推进房地产企业与家居、家电、家装品牌和卖场的互动促销。
图片
04
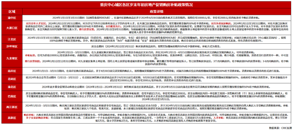
购房补贴政策
房交会叠加购房补贴,各区购房补贴向青年人才、多孩家庭倾斜
各区购房多孩家庭倾斜,内容主要以契税减免、现金购房补贴、消费券补贴为主。此次购房补贴叠加春季房交会,或将促进商品房销量增长。
图片
05
来访情况
市场热度持续上涨,房交会效果明显
本周案场来访共7183组,环比上周上涨超700组,认购374套,环比上涨13%,转化率为5.21%,与近三个月均值基本持平;
从日均来访看,本周一改往日市场低迷情况,房交会日均来访较今年日均来访上涨23%,处于今年峰值,房交会效果立竿见影。
图片
06
成交情况
市场恢复期,折扣变化小,备案量处于低位
本次房交会处于探底期,共成交备案5.36万方,较23年秋交会上涨8%;营销主要以特价房、大折扣刺激销售,均价下降3%;
本周住宅共成交备案7.31万方,与今年周均成交量基本持平,但由于备案数据具有滞后性,结合案场表现来看,预计下周的备案数据会有一定提升;
图片
07
成交套数TOP1
U2类板块改善项目为主,总价接受度上涨44%
成交TOP项目多分布于U2类板块,区位优势明显,央国企项目为主,品牌保障强,客户接受度高;
TOP10项目中七成为改善项目,平均套总价为212万/套,对比2023年秋交会,以建发缦云、观宸为代表的中心板块项目成交占比增长明显。
图片
08
开盘情况
房交会期间仅一个加推,项目整体优质去化率达到100%
本次房交会当周共有两个项目加推,整体去化率达到87%,其中龙湖云河颂项目在房交会期间推出6套洋房,由于项目自身品质过硬,周边无竞品分布,再加上市场对龙湖品牌力的认可,去化率达到100%。
图片
政策刺激时间长,新增挂牌量处于峰值,带看量持续上涨,二手房市场回升明显
1.24新政持续刺激二手房市场,房交会期间部分中介有佣金折扣,本周50个典型二手房项目总带看量为1968组,环比上涨33%,C2和U2类板块上涨明显,其中照母山、金开大道、观音桥区域(北大资源博雅、恒大照母山、龙湖春森彼岸)三个项目上涨超120组;
新增挂牌3557套,大部分房源均为典型房企的大体量项目,自身配套齐全,地理位置较好,以U2类板块的刚改、改善项目为主。
图片
09
房企优惠活动
典型企业积极参与,通过限时折扣优惠活动吸引客群购买
此次春季房交会各房企纷纷推出特惠活动,优惠活动主要分为三类:
①限时折扣+一口价特惠房源;②成交砸金蛋、成交送家装礼包;③车位优惠券、车位购置优惠。
图片
— END —