科研进展︱八一农垦大学朱战波教授团队首次揭示肠道微生物可能是牛病毒性腹泻病毒高感染率的内源性因素

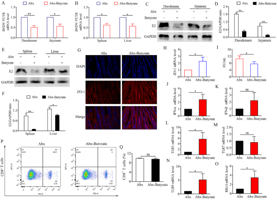
牛病毒性腹泻-黏膜病(BVD-MD)是由牛病毒性腹泻病毒(Bovine viral diarrhea virus, BVDV)感染引起的牛的一种重要传染病,呈世界性分布,给养牛业造成巨大经济损失。目前, 没有治疗该病的特效药物,疫苗接种仍为主要的防控手段,但由于毒株种类多、易变异、感染率高等特点,导致该病防控效果较差。在注重疫苗研发的同时,深入探究与BVDV感染可能相关的因素,对该病的防控具有重要价值。 近日,黑龙江八一农垦大学朱战波教授团队在Journal of Virology杂志上发表题为“The gut microbiota contributes to the infection of bovine viral diarrhea virus in mice”的研究。该研究发现BVDV感染与肠道微生物间存在因果联系,且肠道微生物通过调控BALB/c小鼠外周血淋巴细胞(PBL)的增殖和凋亡,影响BVDV易感性。另外,与BVDV感染相关的有益菌的代谢产物丁酸也呈现抗病毒效果。上述结果揭示肠道内定居的微生物也许是影响BVDV感染的内源性因素,且靶向调节肠道微生物可能是防控该病的新策略。1)BVDV感染对肠道微生物的影响:16S rRNA测序发现BVDV感染并未改变WT小鼠肠道微生物的丰富度和多样性,对肠道微生物的组成也仅有轻微影响。然而,BVDV感染对菌群紊乱(Abx)小鼠的微生物结构和组成产生了较大影响。2)肠道菌群紊乱对BVDV复制的影响:通过构建肠道菌群紊乱小鼠模型,结合粪菌移植(FMT)试验,发现肠道微生物紊乱可以增加小鼠十二指肠、空肠、脾脏和肝脏中BVDV载量。然而,FMT处理抑制了这种效果。3)肠道菌群紊乱增加BVDV复制的机制:结果表明肠道微生物紊乱促进PBL凋亡、抑制PBL增殖、降低CD3+、CD4+和CD8+ T细胞亚群比例。然而,FMT处理通过调控PI3K/Akt、ERK和Caspase-9/Caspase-3等通路,逆转了这些变化。 图2. 肠道微生物对BVDV感染小鼠PBL增殖和凋亡的影响4)丁酸盐抗BVDV作用:采用给菌群紊乱小鼠回补丁酸盐的策略,进一步表明丁酸盐具有降低小鼠十二指肠、空肠、脾脏和肝脏中BVDV载量的效果。机制研究发现,IFN-I信号参与该过程。 BVDV感染与肠道微生物间存在因果联系;肠道菌群紊乱通过调节PI3K/Akt、ERK和Caspase-9/Caspase-3等通路,抑制PBL增殖、促进PBL凋亡,进而促进 BVDV复制;肠道微生物重要代谢产物丁酸盐具有抗BVDV效果;肠道微生物是抵抗BVDV感染的内源性屏障,且以肠道菌群为靶点的抗BVDV策略也许具有可行性。来源:病毒学界