独家解读:国家发改委文化领域《产业结构调整指导目录2024》

第4136期三川汇文化产业

近日,国家发展改革委修订发布了《产业结构调整指导目录(2024年本)》,自2024年2月1日起正式施行。目前,我国文化产业发展存在不充分、不平衡的矛盾,特别是随着文化和科技深度融合,文化的传统业态、服务形态等均面临重大变革和严峻挑战。发展文化产业必须要依据行业动态、发展趋势及时研判和调整产业结构,以有效引导提升发展质量。因此,《产业结构调整指导目录》是引导社会投资方向、政府管理投资项目,制定实施财税、信贷、土地、进出口等政策的重要依据,重要抓手。


作者 | zzbj三川汇文化产业作者、三川汇文旅体研究院研究员)
编审 | 时光
编辑 | 时光
来源 | 三川汇文化产业(ID:schwhcy)

图片


近日,国家发展改革委修订发布了《产业结构调整指导目录(2024年本)》,自2024年2月1日起正式施行。

图片

根据《国务院关于发布实施〈产业结构调整暂行规定〉的决定》(国发〔2005〕40号),《产业结构调整指导目录》(以下简称《目录》)是引导社会投资方向、政府管理投资项目,制定实施财税、信贷、土地、进出口等政策的重要依据。《目录》由鼓励、限制和淘汰三类目录组成,上述三类之外且符合国家有关法律、法规和政策规定的为允许类,不列入《目录》。

值得注意的是,国家发展改革委曾在2023年7月发布《产业结构调整指导目录(2023年本,征求意见稿)》公开征求意见的公告,欢迎社会各界人士登录国家发展改革委门户网站首页“意见征求”专栏,进入“《产业结构调整指导目录(2023年本,征求意见稿)》公开征求意见”栏目,提出宝贵意见建议。彼时,三川汇文化产业(ID:schwhcy)也对《产业结构调整指导目录》的最新变化做了详细解读。此次发布的《目录》(2024年本),就是2023年本,征求意见稿的最终发布版。
一、为什么要调整产业结构?突破主要发展领域,引导高质量文化供给

就咱们三川汇文化产业(ID:schwhcy)关注的大文化领域而言。目前,我国文化产业发展存在不充分、不平衡的矛盾,特别是随着文化和科技深度融合,文化的传统业态、服务形态等均面临重大变革和严峻挑战。发展文化产业必须要依据行业动态、发展趋势及时研判和调整产业结构,以有效引导提升发展质量。

在大文化领域,不是什么垂直领域、什么行业的头部内容,都是鼓励发展的,行业行将没落,被淘汰了,即使头部内容意义也不大、前景也暗淡。也就是说,深化文化供给侧结构性改革就是要以推动产业结构、产品结构转型升级为抓手。

因此,《产业结构调整指导目录》是引导社会投资方向、政府管理投资项目,制定实施财税、信贷、土地、进出口等政策的重要依据,重要抓手。

现行版本是2019年本。2019年11月,国家发改委发布了《产业结构调整指导目录(2019年本)》,自2020年1月1日起施行。《目录》旨在优化存量资源配置,扩大优质增量供给,促进我国产业迈向全球价值链中高端,推动经济高质量发展。更多解读见三川汇文化产业(ID:schwhcy)此前文章《重要趋势!从发改委历次《产业结构调整指导目录》看文化产业发展》

再往前溯源,早在2005年,国家发展改革委会同有关部门就制订发布了《产业结构调整指导目录(2005年本)》。此后,国家发展改革委分别于2011年和2013年对《目录》进行了修订和修正。

直到现在的《目录(2024年本)》都是延续了对鼓励类、限制类、淘汰类项目进行分类指导的结构。总的要求是对鼓励类项目,按照有关规定审批、核准或备案;对限制类项目,禁止新建,现有生产能力允许在一定期限内改造升级;对淘汰类项目,禁止投资并按规定期限淘汰。在贯彻实施《目录》时,各省、自治区、直辖市人民政府要结合本地区产业发展实际,采取具体措施,合理引导投资方向,鼓励和支持发展先进生产能力,依法依规限制和淘汰落后生产能力,防止盲目投资和低水平重复建设,切实推进产业结构优化升级。

具体来看:

1、鼓励类主要是对经济社会发展有重要促进作用的技术、装备及产品。

对鼓励类投资项目,按照国家有关投资管理规定进行审批、核准或备案;鼓励金融机构按照市场化原则提供信贷支持。对鼓励类投资项目的其他优惠政策,按照国家有关规定执行。

2、限制类主要是工艺技术落后,不符合行业准入条件和有关规定,不利于安全生产,不利于实现碳达峰碳中和目标,需要督促改造和禁止新建的生产能力、工艺技术、装备及产品。

对属于限制类的新建项目,禁止投资。投资管理部门不予审批、核准,各金融机构不得发放贷款,自然资源、建设、生态环境、水利、市场监管、消防、海关等部门不得办理有关手续。凡违反规定进行投融资建设的,要追究有关单位和人员的责任。对属于限制类的现有生产能力,允许企业在一定期限内采取措施改造升级,金融机构按信贷原则继续给予支持。国家有关部门要根据产业结构优化 升级的要求,遵循优胜劣汰的原则,实行分类指导。

3、淘汰类主要是不符合有关法律法规规定,严重浪费资源、污染环境,安全生产隐患严重,阻碍实现碳达峰碳中和目标,需要淘汰的落后工艺技术、装备及产品。

对淘汰类项目,禁止投资。各金融机构应停止各种形式的授信支持,并采取措施收回已发放的贷款;各地区、各部门和有关企业要采取有力措施,按规定限期淘汰。在淘汰期限内国家价格主管部门可提高供电价格。对国家明令淘汰的生产工艺技术、装备和产品,一律不得进口、转移、生产、销售、使用和采用。对不按期淘汰生产工艺技术、装备和产品的企业,地方各级人民政府及有关部门要依据国家有关法律法规责令其停产或予以关闭,并采取妥善措施安置企业人员、保全金融机构信贷资产安全等;其产品属实行生产许可证管理的,有关部门要依法吊销生产许可证;环境保护管理部门要吊销其排污许可证;电力供应企业要依法停止供电。对违反规定者,要依法追究直接责任人和有关领导的责任。

鼓励类、限制类和淘汰类之外的,且符合国家有关法律、法规和政策规定的属于允许类。

可以说,鼓励类目录是有关部门出台政策、有关地方制定产业发展规划和确定招商引资方向、有关金融机构出台信贷指引的重要参考。同时《目录》是制定实施财税、信贷、土地、进出口等政策的重要依据。《目录》还作为综合性产业政策,成为其他相关领域目录制定的重要来源,如《市场准入负面清单》直接引用最新版《目录》的限制类和淘汰类,《西部地区鼓励类产业目录》直接引用最新版《目录》的鼓励类。
二、2024年本与现行版本2019年本,有什么区别?

《目录(2024年本)》共有条目1005条,其中鼓励类352条、限制类231条、淘汰类422条。与《目录(2019年本)》相比,总条目减少473条,其中鼓励类减少469条、限制类增加16条、淘汰类减少20条。

鼓励类条目数量减少,主要是对同一类型的条目进行了归类整合,以更好突出《目录》体系化特点和实用性,合并后的《目录》鼓励类条目数量虽然减少,但鼓励方向更加聚焦、鼓励事项总体保持稳定。

具体到咱们关注的大文化领域,总体而言,鼓励类目录的内容得到进一步拓展充实和丰富完善,显然可以理解为文化在国民经济中的作用越来越大,这为壮大大文化领域的产业投资、促进产业结构优化升级提供了重要政策指引。

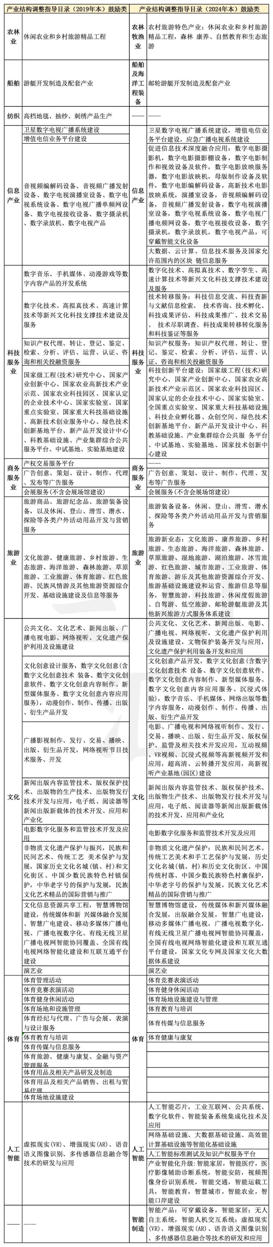
三川汇文化产业(ID:schwhcy)对两版《目录》做了系统的梳理,整理如下:

图片
三、详解2024年版本变化与调整

图片1.农林牧渔业、船舶及海洋工程装备、纺织业

农林牧渔业:2019年版表述为“休闲农业和乡村旅游精品工程”,2024年版新增“森林康养、自然教育和生态旅游”,可见更为具体,这不仅是文旅的新业态,也是用新发展理念做好碳达峰碳中和工作的体现之一。

船舶及海洋工程装备,新增“邮轮”业态,这契合了当下我国大力发展国际邮轮经济的趋势。去年年中,上海还印发了《推进国际邮轮经济高质量发展上海行动方案(2023- 2025年)》,提出到2035年,上海成为国际一流邮轮枢纽港,接待量稳居全球前三,成为具有国际影响力的邮轮旅游目的地,成为具有全球资源配置能力的亚太区域邮轮经济中心。

纺织业的“高档地毯、抽纱、刺绣产品生产”均被删除,不鼓励。但也没在2024年版的限制类和淘汰类,属于允许类。

图片

图片2.信息产业

2019年版与大文化领域直接相关的有三项,2024年版也有三项。但此三项非彼三项。

一是新增“应急广播电视系统建设”,这暗合了国家文化大数据体系建设的相关工作。

二是促进信息技术深度融合应用。融合应用包括的内容比较多,即包括了2019年版的内容,又有新增。比如可穿戴智能文化设备,体现了时代发展和新技术应用对新业态的影响,是首次纳入。

三是新增“大数据、云计算、信息技术服务及国家允许范围内的区块链信息服务”,同样,这些技术都是文化领域需要用到的共性关键技术。

图片

图片3.科技服务业

与大文化领域相关的,均为4项。2019年版“数字音乐、手机媒体、动漫游戏等数字内容产品的开发系统”不在科技服务业板块体现,挪到了文化板块(见下文详述)。

2024年版新增“技术转移服务:科技信息交流、科技查新与文献信息检索、技术咨询、技术孵化、科技成果评估、科技成果推广、技术交易、技术尽职调查、科技成果转移转化服务和科技鉴证等服务”。文化科技融合,更多需要科技技术转移到文化领域,以赋能发展,因此,这项新增可以看做为是宏观概括,具体到文化领域各行各业,鼓励发展的业态和应用场景就包罗万象了。

需要注意的是,我们把科技创新平台也列出,显然这些年,不论是文化科技融合示范基地、国家旅游科技示范园区,还是文旅部和广电总局认定的重点实验室、技术创新中心,都已经成为文化科技创新的常态平台,也是为了提醒文化领域的各位同仁,在做文化领域的平台和载体的时候,多多嫁接和对接科技领域的平台政策。

图片

图片4.旅游业

一是删除了“旅游商品、旅游纪念品”等常规的产品类型表述。同时保留了旅游装备设备以及相关的户外活动新业态引导,显然我们看到了2023年比较火的露营周边装备大卖就属于此类。

二是在旅游新业态方面,表述更为详细具体。这可以理解为,在文旅融合,应融尽融的实践驱动下,一些新业态逐渐涌现和成熟,是具有较大的市场空间和规模化发展潜力的,因此,作为旅游业当前及未来一段时期的重点引导发展类目。

图片

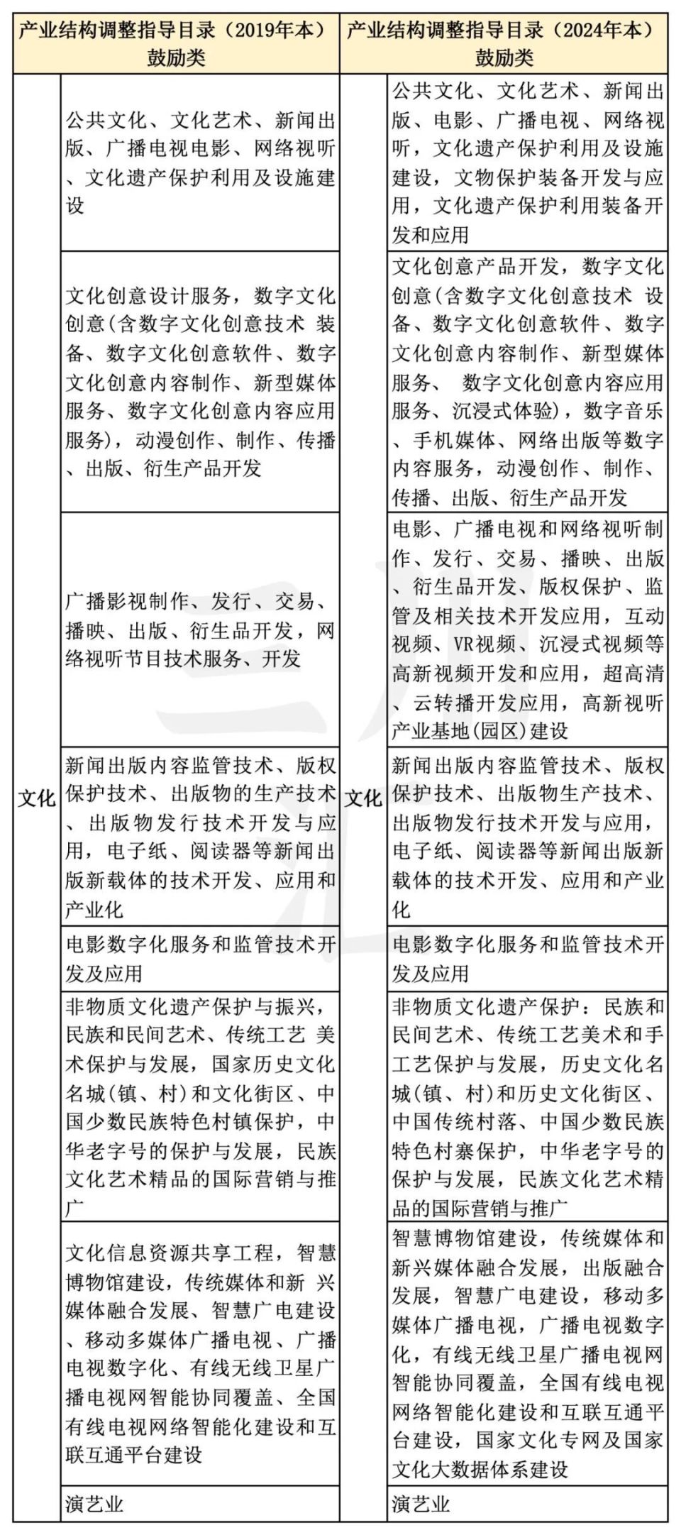
图片5.文化

一是新增“文物保护装备开发与应用,文化遗产保护利用装备开发和应用”,这些年文物和文化遗产保护越来越被重视,科技化的手段也越来越多被应用,是属于高端装备制造业在文化领域的应用,与《目录》重点鼓励的高端制造业(限于篇幅,没在本文体现),有很多交集。

二是在2019年版的科技服务业板块的“数字音乐、手机媒体、动漫游戏等数字内容产品的开发系统”挪到了文化板块,虽然不是一模一样的表述,但还是保留了数字音乐、手机媒体、动漫的表述。可见,这些领域科技赋能已经习以为常,放在文化板块做为新常态的业态存在,更契合当下业态发展。同时需要注意的是,纵观2024年版,没有提及“游戏”,该业态发展值得后续观察。某种程度上,这也暗合了,前一段时间国家新闻出版署发布的《网络游戏管理办法(草案征求意见稿)》,可见官方对“游戏”的态度。

三是在广播影视领域,新增“互动视频、VR视频、沉浸式视频等高新视频开发和应用,超高清、云转播开发应用,高新视听产业基地(园区)建设”等表述,可理解为指向性明确的具体引导发展重点,是首次纳入。

四是在非物质文化遗产保护领域,新增“手工艺保护与发展、中国传统村落”等表述,旨在更为具体的明确鼓励发展的业态类目,以及更好的助力以在地文化资源为主体的乡村振兴。

五是2024年版删除“文化信息资源共享工程”,取而代之的是首次纳入的新表述“国家文化专网及国家文化大数据体系建设。关于这方面,咱们三川汇文化产业(ID:schwhcy)发布过很多内容,感兴趣可以搜索历史文章。

图片

图片6.体育

在体育板块,做了适当的精简。由2019年版的11项改为了2024年的6项。其中删减的部分一方面与旅游相关,在旅游板块有提及“体育旅游”;另一方面与装备制造相关,在相关高端制造业板块得到体现。

图片

图片7.人工智能、智能制造、商业服务业

人工智能在《目录》中是单独列出的,2024年版对这部分做了较多修订,同时也新增了“智能制造”行业大类。

此前的2019年版人工智能领域仅仅表述为“虚拟现实(VR)、增强现实(AR)、语音语义图像识别、多传感器信息融合等技术的研发与应用”,可以解读为当时对人工智能的应用理解太窄。而修订后的2024年版,显然结合当下发展,做了更详细的鼓励发展的业态表述。

2024年版新增“人工智能标准测试及知识产权服务平台”倒是一个亮点。在商务服务业中,2019年版明确鼓励“产权交易服务平台”。2024年不见踪影,其实某种程度上,可在人工智能这里体现。这也是贴合行业发展特点和趋势,行业服务平台,特别是文化类的产权交易服务平台,非标是典型特征,因此,用人工智能来进行赋能,这也是必然发展之路。

图片

图片