错购机票秒退仍被扣近9成费用,广州律师起诉航司!多方回应

在发现买错机票之后,几分钟提交退订并重新订购,却被扣了近90%的费用。在多次沟通无果后,广州一律师一纸诉状将首都航空公司以及订票平台告上法庭,要求退还被扣除的退票费,目前法院已立案。
1月30日,首都航空公司回应南都记者称,目前暂无设置错购机票免费退票的流程,统一按退票页面规则进行。平台回应表示,其作为代订机票平台,退票政策并非其制定。
对于不同航司的不同退票标准,该名律师还向中国民用航空局提交《关于请求中国民用航空局对各航空公司退票规则进行检查并制定统一退票规则以维护消费者合法权益的申请》,请求在调查并广泛听取意见的基础上,制定统一的退票规则。
下单数分钟后退订被扣近90%手续费
2023年10月30日,广州一公益律师廖建勋让其妻子帮忙订购机票,随后订购了两张10月31日10时35分至12时35分从重庆飞往广州的海航旗下首都航空的航班机票,订票费为每位786元(其中票面价为577元),两张合计1572元。
在支付费用出票后,他发现日期订错了,将原本应当订购11月2日的机票错订为10月31日。在发现错误后,其妻子很快提交了退票申请,并重新订购了星期四的首都航空同时段的航班机票。
图片
错购机票后退票记录。
南都记者获悉,机票出票时间为10月30日21时54分,提交退票时间为22时03分,重新订购时间为22时08分,仅过去十来分钟。
“从订票、退票、重新订票,自己被扣除了高额的退票费。”廖建勋告诉南都记者,在申请退票时,两张机票被收取了1038元的退票手续费,占票面价的89.9%。在找了客服反映情况后,平台客服向其表示,退费的比例是由航空公司决定,并非平台决定,如对退费有异议的,需要找航空公司处理;而航空公司给的答复是按公司的规定进行退费,无法处理其要求退费的诉求。
1月18日,廖建勋便将航空公司、订票平台告上法庭,请求判令航空公司退还退票费1038元,请求判令平台承担连带责任。
首都航空:暂无错购退票特别规定
南都记者从起诉状获悉,对于高额退票手续费,廖建勋提出多点质疑。
原告认为,其是具有真实消费需求的消费者,并非通过抢票或者参与包机方式购得机票,在首都航空公司还有充裕待售机票情况下,原告发现机票日期订错,短短几分钟便退票重新订购首都航空公司同一时间同一航班不同日期的机票,这一行为并没有给航空公司造成成本损失。
其次,原告因为看错日期而订错机票,该行为属于重大误解,依据《民法典》第147条规定,原告有权请求撤销基于重大误解实施的民事法律行为。
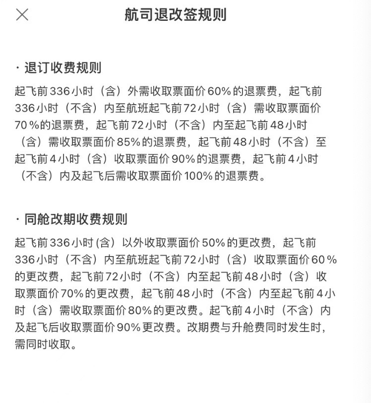
图片
首都航空“重庆—广州”航班的航司退改签规则。
“航空公司依据自己制定的退费标准,收取了近90%票面价的退票费,属于利用其优势地位强迫消费者接受退费规定,属于霸王条款,过于加重了旅客的负担,侵犯消费者的合法权益。”廖建勋表示,即使认定其退票属于单方违约行为,但90%的退票费违约金也明显超出一般违约金上限为合同金额的30%的规定,不具合理性。
南都记者查询与涉案同一时段不同日期的“重庆—广州”首都航空航班机票,留意其退订收费规则存在不同计算方式,起飞前48小时(含)以内至起飞前4小时之前,存在收取票面价70%、90%的退票费等情况;起飞前4小时(不含)内及起飞后,存在收取票面价80、100%的退票费和不得退费等情况。
对于退票标准,首都航空公司客服热线回应表示,根据订票页面显示,不同舱位、不同退票时间对应不同的退费标准。该客服工作人员还提到,目前对于错购机票的情况,还没有具体的流程,统一按退票页面规则进行。
此外,平台工作人员回应称,作为代订机票的平台,与用户之间不存在航空旅客运输合同关系,且退票政策并非其制定,相关退票款也非其收取。
对于此案,目前广州铁路运输法院已立案。
有航司已新增错购免费退票规定
退改机票被收取高额退票费,不是个案。据媒体此前报道,上海一位市民龚先生购买机票“买票付6000多退款仅269元”的经历引发关注,其在1月5日晚购买了一张1月10日上海浦东飞往澳大利亚悉尼的机票,票价为6338元,发现买错后立即退订被扣除5340元手续费。
南都记者查询民用航空局官网公众留言板块,留意到也有多名网友反映了退票费用高的情况。有网友在2023年10月7日反映,其购买2张成都飞往三亚的机票,因行程变更,在提前20多天退票的前提下,被告知收取30%的手续费,面对高额手续费,多方联系均无果。
对于这一反映,民用航空局回复称,各航空公司舱位等级不同,对应的机票种类及折扣也不相同。不同舱位有不同等级的折扣票,不同等级折扣票的退改签费用也不同,通常,折扣幅度越大的机票,退改签限制越严,退改费用也越高。如果购买特价客票,旅客须仔细查阅客票的使用规则及限制条件,以免造成不必要的损失。
早在2018年7月,民航局曾发布《关于改进民航票务服务工作的通知》(下称《通知》),要求航空公司要完善退改签收费制度并改进服务。针对机票退票、改期和退改签的乱象,通知要求航空公司要合理确定客票退改签收费标准,退票费不得高于客票的实际销售价格。要制定机票退改签收费“阶梯费率”,即根据不同票价水平和时间节点等,设定合理的梯次收费标准,不能简单规定特价机票一律不得退改签。
不过5年多过去,《通知》并没有得到很好执行,消费者投诉退票手续费过高的事件频频发生,部分航空公司对自愿退票情形不加以区分。
对于退票标准不一、未严格执行《通知》要求的现象,廖建勋律师还向民用航空局递交了《关于请求中国民用航空局对各航空公司退票规则进行检查并制定统一退票规则以维护消费者合法权益的申请》,请求对各航空公司的退票规则(含退票阶梯收费标准)进行检查,督促各航空公司整改侵犯消费者合法权益的“霸王条款”;请求在调查并广泛听取意见的基础上,制定统一的退票规则。
高退改手续费引发关注后,在2024年1月有多家航空公司相继发布机票退改新规,新增了错购免费退票的规定。其中南航进一步扩大误操作免费退改范围,针对购票时姓名、证件、航程、日期、舱位等信息填写错误,以及误操作导致重复购票等情况,符合一定条件下可给予免费办理错购客票退票。
东航同样新增多项退票规则,明确对于在东航官网、App、小程序线上自销渠道购错机票,符合一定条件的,可免费退票。
采写:南都记者 何生廷