碳化硅,要卷疯了

去年年初,特斯拉CEO马斯克表示:“将减少75%碳化硅(SiC)芯片用量”,导致国内外二级市场碳化硅产业链公司股价应声下跌。彼时,一句话实实在在地打击了碳化硅芯片市场。

 
随后行业分析表明,特斯拉可能减少了一个器件里的碳化硅的单位用量面积,但整体碳化硅器件的需求或许并没有减少,此后,碳化硅又继续回温。
 
时间回到现在,自2023年底至2024年初,碳化硅行业已经变得有点“烫手”了。
 
12月至今,国内有11家公司公布碳化硅项目进展,涉及金额超过110亿元;国内外12家相关企业宣发新品;国内12家碳化硅相关企业宣布新一轮融资。可以说,今年会是碳化硅行业发展极为关键的一年。
 
付斌|作者
电子工程世界(ID:EEworldbbs)|出品


 汽车“带飞”碳化硅 

 
对碳化硅来说,电动汽车是最大的增长点。
 
上市公司相关纪要显示,2023年碳化硅在纯电乘用车渗透率位25%,其中Model3和ModelY贡献达到60~70%。其它市场如光伏和5G,整体应用量不会有大幅增长,市场份额有限。
 
有专家曾表明,未来两年超过50%的电动汽车应该考虑使用碳化硅,具体的用量取决于碳化硅的成本,低端汽车会更倾向于省成本的硅IGBT。
 
随着碳化硅产能逐步提升,成本逐渐下降,碳化硅现在正逐渐向低端车型渗透,这意味着,20万以上车型都会标配碳化硅,小鹏G6率先把碳化硅车型下探至20万。
 
根据机构预测,到2027年碳化硅全球市场规模能够达到60亿美元以上;到2025年,新能源汽车对于碳化硅晶圆的需求将超过169万片。而从整个碳化硅产业上来看,到2025年,全球6英寸衬底需求可达672万片,中国6英寸衬底需求可达276万片。
 
图片
 

 巨量产能即将释放 

 
碳化硅产业链主要包括衬底、外延、器件设计、晶圆制造、模块封装,其中衬底和外延成本占比分别40%、30%,器件制造约占19%。
 
因此,行业有句话说道——得碳化硅衬底和外延者得天下。纵观整个碳化硅市场,未来三年将有巨量产能即将释放。
 
首先,碳化硅衬底方面,6英寸晶圆在质量和价格上有一定优势,占据目前市场主流,8英寸上处于大规模产能释放阶段。
 
国际领先厂商包括美国的Wolfspeed、Coherent(过去叫II-VI)、安森美,欧洲的ST、英飞凌,日本的罗姆、三菱、富士电机等。
 
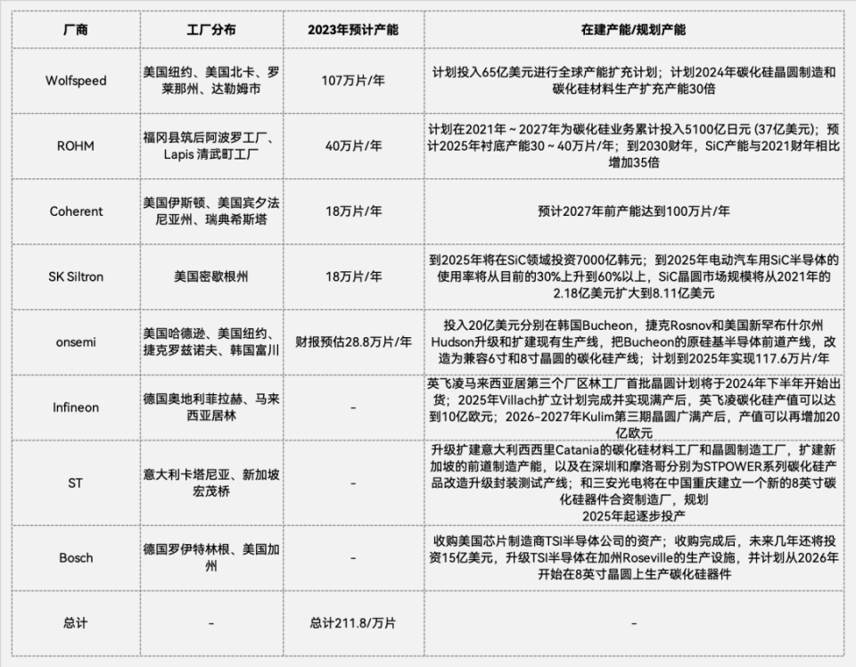
据不完全统计,国际厂商去年一年贡献的6英寸碳化硅衬底产能超过200万片,碳化硅领导者们的6英寸衬底产能也将在未来三年扩充几倍到三十倍。8英寸衬底供应方面,Wolfspeed已经量产,但具体的规模和良率水平难以确定。
 
图片
国际6寸碳化硅衬底产能不完全统计,制表|电子工程世界
 
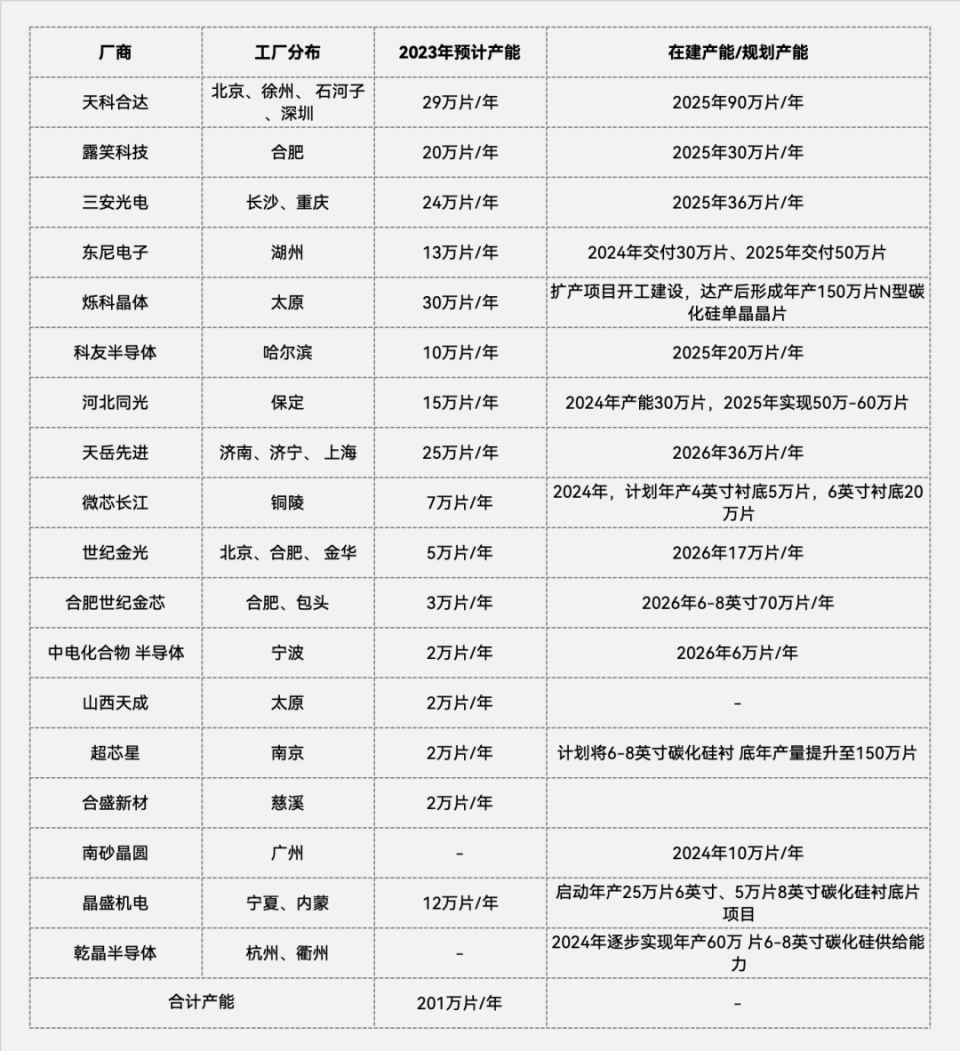
国内碳化硅衬底玩家非常多。其中,天岳和天科合达两家公司衬底在全球合计份额达到15%,2023年底从产能看两家都位列全球前三,扩产速度快,2024年有望进一步坐实全球龙头地位。
 
此外,露笑科技、三安光电、东尼电子、烁科晶体、科友半导体、河北同光等公司未来均有相关扩产计划。
 
行业有人估算,我国2023年的6英寸碳化硅衬底产能占全球产能的42%,据估计,到2026年我国6英寸碳化硅衬底产能将占全球产能的50%左右。
 
图片
国内6寸碳化硅衬底产能不完全统计,制表|电子工程世界
 
其次,外延方面,国际主要公司包括昭和电工、II-VI、Norstel、Wolfspeed、Rohm、三菱电机、英飞凌等,国内则包括瀚天天成、东莞天城、南京百识、中电化合物、露笑科技、三安光电等。而这些厂商未来一两年内仍有许多产能即将释放。
 
图片
国内外碳化硅外延对比,图源|东吴证券
 
从器件端来看,目前国外大厂处于垄断状态,对国产碳化硅器件厂商来说,2024年是验证上车的关键节点,斯达半导、士兰微等企业都走得非常快,预计2025年国产碳化硅器件可占全球收入10%~20%。
 
不过,有人曾经讨论过这个问题,按照现在这个扩产速度,未来碳化硅会不会过剩?事实上,碳化硅正在进入全面的产能和价格拼杀阶段,相信在未来,新一轮洗牌即将来临,技术、良率、价格都将会成为竞争的关键。
 

 全世界都在伸展手臂

 
市场如此内卷,步入后半场该如何竞争?最近一段时间,巨头们的动作值得参考。
 
首先,英飞凌在碳化硅上的战略是扩大供应链、多方合作、产能升级。
 
  • 2023年1月12日,英飞凌与Resonac Corporation签署多年期供应与合作协议;
  • 2023年5月3日,英飞凌与天科合达签订150毫米碳化硅晶圆和晶锭长期协议;
  • 2023年5月3日,英飞凌与天岳先进签订了一项新的150毫米碳化硅衬底和晶棒供应协议;
  • 2023年8月3日,英飞凌再加大投资大幅扩建马来西亚居林工厂(Kulim),建造世界上最大的200毫米SiC(碳化硅)功率半导体工厂;
  • 2023年10月18日,英飞凌与现代汽车和起亚签署了碳化硅和硅功率半导体长期供货协议;
  • 2023年11月25日左右,英飞凌透露正在其位于Villach的工厂生产8英寸SiC晶圆的电子样品;
  • 2024年1月10日,英飞凌与SK Siltron CSS达成协议,为英飞凌提供具有竞争力的高质量150mm SiC晶圆;
  • 2024年1月19日,与富特科技宣布成立创新应用中心,打造行业一流的车载电源半导体创新应用中心,持续助推功率半导体器件在车载电源领域的应用技术升级;
  • 2024年1月23日,英飞凌与 Wolfspeed 扩大并延伸现有的长期 150mm 碳化硅晶圆供应协议(原先的协议签定于2018年2月)。
 
其次,意法半导体(ST)不断牵手车企、Tier1。
 
  • 2023年5月21日,采埃孚与ST签署碳化硅供应协议;
  • 2023年9月1日,ST宣布为博格华纳提供最新的第三代750V碳化硅;
  • 2023年12月22日,ST与理想汽车签署了一项碳化硅(SiC)长期供货协议;
  • 2024年1月18日,ST与致瞻科技合作,为致瞻科技电动汽车车载空调中的压缩机控制器提供意法半导体第三代碳化硅MOSFET技术;
 
最后,罗姆(ROHM)的战略也是扩大供应链和合作。
 
  • 2023年6月,与纬湃科技达成了一项价值10亿美元(约71.6亿元人民币)的碳化硅芯片长期供应协议;
  • 2023年7月,罗姆宣布,已与Solar Frontier达成协议,收购该公司的原国富工厂,此后,该工厂将成为罗姆生产碳化硅功率半导体的主要生产基地,计划于2024年底开始运营;
  • 2023年12月12日,东芝与罗姆在碳化硅功率器件及晶圆制造领域展开合作。
 
纵观巨头们的动作,不难发现,所有企业的战略都是在寻求更多的长期合作,建立更为完全的产业链。
 
事实上,仅从衬底和外延领域来看,国内与国际整体质量不存在明显差距,而现在则处在从6英寸过度到8英寸的阶段,这将会是企业们占据先机的关键。
 
业内人士预计,未来6寸产品每年降幅可达在5%~8%之间,8寸产品降幅则更大,能够达到10%。如果8英寸扩展顺利,未来碳化硅价格会持续走低,彼时切入碳化硅将会成为企业优选,但若8英寸扩产不顺利,仅仅依赖6英寸,价格可能会维持或上涨。

从6英寸到8英寸,经验和设备可以借鉴和运用,届时8英寸将迎来一场全新的大战。
 
可以遇见,未来一年,碳化硅市场只会更卷。


参考文献

[1] 华宝证券:高压快充趋势及产业链降本,加速碳化硅产业进展.2024.1.12.https://pdf.dfcfw.com/pdf/H3_AP202401121617310390_1.pdf?1705054859000.pdf
[2] 东吴证券:碳化硅设备行业深度报告:SiC东风已来,关注衬底与外延环节的材料+设备国产化机遇【勘误版】.2023.10.20.https://pdf.dfcfw.com/pdf/H3_AP202310201602189432_1.pdf?1697832796000.pdf