【行业深度】洞察2024:中国高铁行业竞争格局及市场份额(附市场集中度、企业竞争力评价等)

行业主要上市公司:中国中车(601766)、中国通号(688009)、思维列控(603508)、京沪高铁(601816)等。
本文核心数据:中国高铁行业上市公司高铁业务布局、中国高铁行业上市公司高铁业务业绩、中国高铁行业上市公司竞争梯队
1、中国高铁行业竞争梯队
依据企业所处产业链环节分组别比较,各组别中按照销售收入可大致分为三个梯队。上游的领先企业包括中国中铁、中铁铁建及中国建筑;中游的领先企业包括中国中车、中国通号;下游的领先企业主要包括中国储运、京沪高铁和广深铁路。
图片
图片
2、中国高铁行业市场份额
2023年上半年,我国铁路工程中标项目主要以工程施工、监理、勘察设计以及机电等为主,项目的建设方主要集中在中国中铁、中国铁建、中国交建、中国建筑、中国电建、中国能建以及中国中冶这7家建筑央企,其中中国中铁的中标金额占比接近50%。
图片
3、中国高铁行业市场集中度
总体来看,我国高铁行业的区域集中度一般,且两年变化幅度不大。2022年高铁里程排名前五的省份分别是广东、山东、安徽、湖南、江苏,共实现高铁里程数1.18万公里,占全国高铁总量的27.31%,较上年有小幅下降。
图片
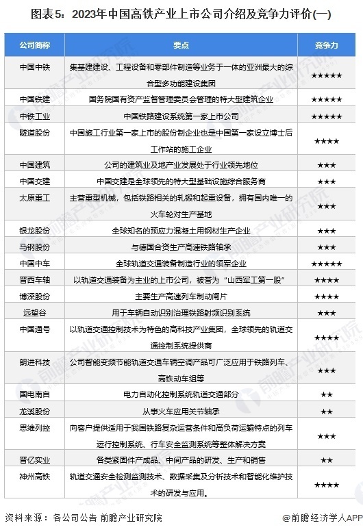
4、中国高铁行业企业布局及竞争力评价
从企业高铁业务的竞争力来看,中国中车、中国通号、神州高铁的竞争力排名较强;其次是思维列控等系统厂商,近年来市占率逐步提高。
图片
图片
5、中国高铁行业竞争状态总结
从五力竞争模型角度分析,目前,我国高铁行业上游部分及中游的列车制造部分均由大型国有企业参与,现有竞争者、潜在竞争者等少。而从中游高铁系统、下游运营等角度来看,现有竞争者数量不多,上游供应商及下游消费市场议价能力均适中;同时,因高铁行业存在严格的准入资质以及资金、技术门槛较高,潜在进入者威胁较小。
图片
更多本行业研究分析详见前瞻产业研究院《中国高铁行业市场前瞻与投资战略规划分析报告》。
同时前瞻产业研究院还提供产业大数据、产业研究报告、产业规划、园区规划、产业招商、产业图谱、智慧招商系统、行业地位证明、IPO咨询/募投可研、IPO工作底稿咨询等解决方案。在招股说明书、公司年度报告等任何公开信息披露中引用本篇文章内容,需要获取前 瞻产业研究院的正规授权。