航空母舰的消防安全

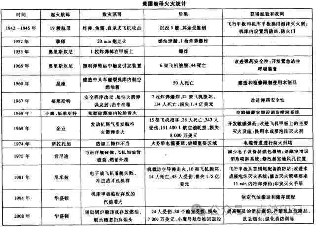
航空母舰无疑是现代海上军事力量中最耀眼的明星,是强大的国家综合实力和军事实力的象征。航空母舰在第二次世界大战中成为海战主角,改变了海战的样式与规则。作为国之重器的巨型海上钢铁堡垒,航空母舰威风凛凛,但是其实它的生存能力和战斗力发挥与航母消防工作关系极为密切,航母出现以来,火灾便成为其“头号敌人”,据统计,第二次世界大战期间,被鱼雷、舰炮直接击沉的航母寥寥无几,但航母被击中后引发的大火和爆炸往往导致其损失惨重,甚至沉没。

图片

1960年美国航母“星座”号火灾




“星座”号航空母舰是美国海军“小鹰”级航母的2号舰,采用了常规动力设计,性能与小鹰号基本相同,也是美国海军最后一批退役的常规动力航母。
     1960年12月19日,美国海军“星座”号航空母舰的舾装工程已经完成了90%,准备竣工。它的右舷紧靠纽约海军船厂的系泊码头。当时舰上机库甲板临时安装了燃油柜,供辅助柴油机-发电机使用。燃油柜容量为4500升,火灾发生时还剩1900升。上午10时30分,升降机在卸载金属屑箱时,不巧碰倒了机库内放置架上的钢板。钢板砸坏了燃油柜底部的开关,燃油开始流出,逐渐漫流机库甲板,并通过升降机的升降道进入下甲板。燃油在这里碰上焊接后的高温金属,燃烧了起来。大火很快沿着舰内孔道蔓延,席卷机库甲板和飞行甲板,并并通过升降机的井口流入了下甲板。当时那里正在紧张的进行乙炔焊割作业,飞溅的火花碰到了地板上流淌的燃油后随即燃烧了起来。大火很快沿着舰内孔道蔓延,席卷机库甲板和飞行甲板,并从起火中心向舰艏扩散。由于横舱壁走廊甲板(低于飞行甲板的第二层甲板)有许多电缆通孔还未堵塞,使火焰更加猛烈地蔓延,甚至在关闭了水密门后也未能从通孔后面限制火势的发展。火灾开始后不久,航母中部已经是浓烟滚滚,此时机库已经全部被大火所吞噬,剧烈燃烧的大火正在向全舰和船厂蔓延,火焰高度高达几十米。
  面对如此猛烈的大火,船厂起初试图用舰上消防设备如泡沫发生器和喷水系统来灭火,但没有成功。后来灭火任务由布鲁克林海军基地和纽约港口及城市的消防队接管,他们很快就派来了拖船和消防船。往舰上喷洒了超过15000吨的水,其中约80%通过舰上的污水和排水系统排出舷外,但仍有一些舱室被水淹没。
  此时最最紧要咬的任务就是营救和组织舰上的人员撤退。由于该舰的建造已接近完成,所以舰上有很多的专业人员在调试设备,火灾发生当天舰上共有4200人,其中大多数是船厂的员工。
  当时通过无线电发出“全体人员迅速离开本舰!”的命令后,由于舰上通信不畅,许多人没有听见,大多数人看见舰上起火后,还在互相打听怎么回事。醒悟过来的工人开始想办法逃生,但着火区域的出口实际已经被封闭。有些人跳到冰上或沿着缆索爬到旁边的驳船上,舰上的两台起重机也帮忙把人员从舰上运到码头。需要指出的是,航母飞行甲板要比码头还要高出20米以上,这也在一定的程度上阻碍了工人们的撤离。

图片

  
火灾发生后不久,纽约城下起了大雪,船厂码头也被厚雪和薄冰覆盖,这使得救援工作更加困难。舰上少数没来得及撤走的工人为了逃生跑进舱室,躲在里面把舱门紧闭,等待营救。火灾持续了超过12小时,在纽约市和海军基地消防队的共同努力下,大火被扑灭。这场火灾导致50人死亡,154人受伤,航母舰体和舰载设备遭受重创,直接经济损失约5000万美元,航母工期也被延误7-8个月。
  “星座”号的飞行甲板也在这场大火中被烧到变形,厚达45毫米的高强度装甲钢板严重变形,最大弯曲挠度超过了250毫米。火灾调查指出,火灾时飞行甲板下方温度已达600度,幸运的是经过样本分析得知,这些钢板的机械性能未受到影响,于是厂方决定不更换变形的甲板,而是采用原地矫正的方法维修。绝大部分甲板都无需拆卸,仅用千斤顶矫正即可。而一些被大火直接炙烤的飞行甲板由于结构破坏严重,需要拆卸更换。
“星座”号发生火灾后,美国海军重新制订了关于新舰和改装舰的防火安全新规,要求新舰应设置火灾报警系统,并检查工人的消防知识水平、教会消防队员灭火方法、严禁在舰上存放易燃物品。建议将这些易燃物品贮存在驳船或者工厂码头上并采取一定的防火措施。不过这些新规定并没有涉及限制使用木料的问题,木料会使舰上火灾加速蔓延。另外,对舱壁上电缆通孔也作为增加防火孔盖的规定,以防止火势在舰上蔓延。


1966年美国航母“奥里斯坎尼”号火灾



1966年10月26日,“奥里斯坎尼”号航母正准备派出飞机去轰炸北越沿海地区,飞行甲板上的飞机正准备弹射起飞,机库内的飞机也在进行检查和调配,舰内人员各就各位。
上午7时27分,两名水兵在武器库存放信号弹时,一枚信号弹不慎被意外点燃,两名水兵慌张之下把信号弹丢进位于右舷前方的信号弹箱(正确程序应为丢出舰外),并接上消防系统的水管往箱内浇水,希望以此扑灭火焰。然而这起了副作用,因为水与燃烧的镁接触后会释放出氢气,水兵们根本不知道镁的这个特性,结果箱内另外700多枚的同型信号弹被引燃。

图片1966年10月26日上午,“奥里斯坎尼”号航母冒出了浓烟,航母损管部门马上发出火灾警报,并组织人员与沿舰体猛烈肆虐的大火斗争。不久后,火舌席卷了机库前部和邻近舱室。由于火势发展迅猛,全舰安全受到了威胁,大火正向燃料舱和弹药库逼近。舰艏舱室内充满了刺鼻的浓烟,要想从这里撤走人员极为困难。火灾发生之后几分钟,信号弹箱也发生爆炸,这使灾情更加恶化。随后火舌奔向两架直升机,并接近液态氧的存放处。此时只有使用水管才能避免信号弹释放的氢气爆炸,但消防员花了一点时间才从舰艏取来消防水管,但是发现水管已经被烧坏,于是只得从舰艉部再拉来完好的水管,耽误了不少时间。图片                 当时“奥里斯坎尼”号甲板上站满了帮着灭火的船员
为避免弹药爆炸,“奥里斯坎尼”号舰员把许多吨航空炸弹、导弹和其他易燃物品抛出舷外。由于部分20毫米炮弹在消防队员的活动区爆炸,致使不少人员伤亡。救火人员在机库内卸下飞机和直升机上的武器后,立即将它们运往飞行甲板,使其远离逼近的火焰。飞行甲板上的人员也忙着把飞机移到艉部,因为艏部已出现灾情。与此同时航母组织了搜寻队去营救被困在被大火包围舱室中的人员,并搜索了与大火相邻的舱室。受伤和烧伤的人员在被送往飞行甲板后,搭乘直升机前往不远处的“星座”号航母,接受必要治疗。为了自救,水兵们使用了氧气呼吸装置,为了将机库甲板下已着火舱室的人员救出,还使用了单人潜水呼吸用具。
图片“奥里斯坎尼”号从起火到扑灭经过了8小时。火灾导致44人死亡,41人受伤,4架攻击机和2架直升机受损。舰艏机库和舱室、弹射器、飞机升降机和电气设备均遭严重破坏。
图片     大火被扑灭后,“奥里斯坎尼”号驶向苏比克湾基地进行小规模维修,随后回到美国花了数月时间进行彻底修理。该舰舰长对这次火灾是这样评论的:这次悲剧是可怕的,但它也许可能会导致更坏的结果。如果没有全体舰员的果敢和英勇行为,人员伤亡势必更大,舰机损失也势必更为严重。


1967年美国航母“福莱斯特”号大火



 “福莱斯特” 号,是美国海军的主力航母,它不仅设备先进,还配备了优秀的武器装备和海军士兵,自从1954年开始服役后便从未有过败绩,是当之无愧的海上霸主之一。
1969年7月29日的上午10点51分,一名叫做格特的飞行员是要执行当日的轰炸任务的,但当他进入驾驶舱并准备切换内外供电方式的时候。他突然感觉到一股剧烈地晃动,还没等他反应过来,只见本应该挂在机翼下的火箭弹却突然向友军飞机飞了过去。
图片
这枚火箭弹以极快的速度前行着,直接击中了友军飞机的油箱,只听一声巨大的爆炸声响彻南海上空, 烈火瞬间开始蔓延并吞噬了正在飞机附近的士兵。一时间,消防警报迅速被拉响,航母上瞬间乱作一团,无数水手们四散逃离。有的还企图跳到海里,而有的则开始利用海水救火,但海水不仅没有让火势减小,反而是助长了火苗的气焰。此时航母上的第八消防负责人 法瑞尔立刻组织相关人员进行灭火,法瑞尔知道这种火势只能用泡沫灭火装置才能压住。
图片

但航母上大多数水手并没有经过专业的消防训练,现在有了海水的助力,法瑞尔一行人虽然一直在使用泡沫灭火装置灭火,但却没有什么成效。正当大家都在为灭火努力之时,又一个意外来临了,一颗老式450千克炸弹(朝鲜战争时期使用的老式450千克炸弹,可谓是炸弹里的老古董了,这些五十年代产的老式炸弹不仅缺乏保养,而且卖相太差,有的都泄露了,危险系数很高)滚落下来。还没等众人反应过来,炸弹已经爆炸,法瑞尔一行人无一幸免,此时已经数不清有多少消防员和水手壮烈牺牲了。爆炸的威力波及了附近携带炸弹的轰炸机,不停地连环爆炸把航母的甲板处炸出了许多大洞,不妙的是,航母上的燃油顺着这些破洞流向了甲板下方。

图片

此时,甲板下的水手们正处于酣睡中,火苗将流下的燃油点燃,一瞬间火焰四起,刺目的火光充斥了整个甲板下方。因为不知道何时会爆炸,大家都不敢轻易救火,此时的甲板上一团乱,航母上的惨叫声连绵不绝,仿佛真实的人间炼狱一般。与此同时,航母指挥官 贝林上校 开始组织救火,他先让人把武器库保护好,接着再将起火和安全的部分划分出来,并将有潜在危险的飞机和炸弹丢进海里。经过拼命地救火之后,航母上的火势终于得到了控制,在经历了将近一天的时间才将航母上全部的大火扑灭。
这次事故, 让航母上21架飞机被摧毁,134人死亡,161人受伤,损失直飚6亿美元 , “福莱斯特”号 更是不得不提前退出作战计划,回国维修。

美国航母火灾之企业号



图片
1969年1月14日,美国“企业号”航母的灾难日,企业号航母(CVN-65)是世界上第一艘核动力航空母舰,1961年11月25日服役,当时航母完成战备后离开加利福尼亚的母港正准备开赴越南参加战争,14日早8点19分,正在夏威夷外海预备派出飞机之际,由于发动机废气流引起的高温作用,1架F-4舰载机悬挂的四支阻尼火箭遇热爆炸,接着燃料箱起火,引起更多弹头爆炸,爆炸声接二连三,飞行甲板上相继发生8次爆炸。整艘航母在一瞬间被大火吞噬。其后果相当于226公斤炮弹在甲板上猛烈爆炸,炸弹炸坏了航母上远距离水炮的软管,破坏了压缩空气瓶的密闭性,使其失效。航母险些被炸沉。
图片


01
航母消防重要性


大国海权重要性
海权一直是整个世界任何一个崛起的国家都无法忽视的,当年拿破仑在欧洲的陆军所向披靡,大有“一扫六合”之势,然而法国的海军却没有陆军给力,一度远征埃及、控制意大利的拿破仑却因为海军打不过英国皇家舰队而动摇了霸权根基,最终让英国窃取了世界霸主的地位,海军是否强大到能控制制海权直接决定国家的兴衰,谁拥有一流的海军,谁就有更大的话语权。
海权航母重要性
一流的海军必定就有航母的存在。尤其在二战时期及以后,海军的主力从战略舰过渡到了航母,航母成了控制制海权,保障国家崛起的利器,太平洋战争中,作为一个资源匮乏,工业产值底下的日本,之所以敢挑战工业体量是其五到六倍的美国,其中最重要的因素就是因为日本有10艘航空母舰,而美国只有7艘,日本人坚信拥有航母数量上的优势就有海军作战时的优势,但日本忽略了一样东西,导致最后实力逆转,走向失败。
航母消防重要性
这东西就是消防工作重要性,中途岛海战是日本与美国太平洋战争的转折点,中途岛海战让日本航母损失过多从此一蹶不振,而航母损失的一个重要原因便是着火后火势得不到控制,因为甲板的厚度许多炸弹根本无法真正伤到航母,但如果火势得不到控制,一直蔓延,那会引起一系列的连锁反应,连环爆炸,最终使航母沉掉。如日本大凤号可以说是保护到了牙齿,超强的防护性能。甲板上的特种钢板厚度达8厘米,装甲最厚的地方超过10厘米,能够经受美军1100磅炸弹的轰炸。再加上雷达、泡沫灭火系统这些手段,“大凤号”的防护在当时绝对属于世界最先进水平,但是封闭的舰艏喂他的沉没埋下了伏笔——由于被鱼雷击中燃油舱室,导致全舰被油气覆盖,最高指挥官小泽中将下达错误指令,通风没有从根本上阻止易燃气体的扩散,反而让易燃气体钻遍了“大风号”的每个角落,舰载飞机起降时的一点火星就引起了全舰爆炸。反观美国航母消防能力,在整个二战中,没有一艘埃塞克斯级航母被击沉,无一沉没要归功于神级损管,尤其战争后期极度密集的神风自杀机,其疯狂空袭程度并不亚于美军优势兵力空袭的密度(一天之内出动355架自杀飞机及341架轰炸机都有过),航母浴火重生的秘诀在于“损管队”。损管队就是损害管理队,是舰船的消防队和救护队。一旦船体受伤,损管队冲在最前面。船着火了,他们就灭火;船进水了,他们就堵窟窿。想尽任何办法,让船不要沉。二战中的美军损管队十分强大。以致于造成了一种奇怪的现象:日军会报告多次“击沉”同一艘军舰。日军飞行员在攻击美军舰船后,眼看损毁严重大火浓烟即将沉没,于是就列入“已击沉”名单。但是日军万万没想到的是,美军损管队居然能够将其救活。美军的损管人员不是在船受伤之后才开始工作。他们平时就不断清除船上的安全隐患,对舰船方方面面极为熟悉,修补工作极为专业。一旦舰船严重受损,有经验的飞行员、炮手、舰队长官、甚至普通水手是优先撤离的。但是不管谁走,损管员都不能走,因为他们要尽最后一点努力,保证船不沉,这样别人才能有时间撤离。一般来说,如果一艘船因为损伤太重而最终沉没,损管人员常常全部牺牲。损管员其实是在用生命为代价,换来平时在船上对安全问题的权威。“中途岛”海战中日军主力航母甲板上随便堆放炸弹和鱼雷,结果被美军轰炸机攻击后,引发这些炸弹的连锁爆炸,所有航母都沉没了。而类似事情,美国战舰上管理更规范,损管队员会制止这种乱堆乱放。
02
航母消防发展


航母消防:决策火灾中的生死,保障航母安全!
正是由于航母消防工作的重要性,美国对航母消防工作在日常培训时才显得格外的认真。日常训练时,舰载机起降阶段、弹药运输与装卸、油料保障等环节,非常容易发生火情,灭火工作绝对是最重要的工作,这就要求航母消防员时刻待命,预防和扑灭火情。所以他们是航母上时刻保持紧张的一群人。以美国小鹰号为例,总共有5000多员工,但是消防员就有2000多人,在航母上消防员的全称叫做“消防损管”。他们的工作包括消防安全宣传、扑灭火灾以及参与火灾事后的调查和改进措施的制定,职责重大。舰上消防安全人人有责,损管训练每周进行。
和我们的日常消防一样,航母的消防作业也按照可燃物类型和相应的扑灭方法分为4类。A类是固体易燃品燃烧引发的火灾,B类是舰上非常多见的燃油、油漆等石化衍生品和其它易燃的挥发性液体引发的火灾,C类是由舰上电气设备设施引起的火灾,D类火灾是指由镁、铝镁合金等易燃金属引发的火灾。就舰载机而言,机体内外都装着挂着加速火势燃烧蔓延的可燃物爆炸物,包括燃料、油类、氧气瓶、防冻液、A类易燃物、过热的蓄电池、挂载的武器弹药、红外干扰弹等。
航母消防设计
从美国航母的发展来看,有关材料、装备和系统的改进主要集中在以下几个方面:机库内应设置消防站提供消防保护;机库中设置防火门以限制火灾的蔓延;在航母建造和检修期间严格限制使用木制品;电缆线路不要过于集中;密封重要区域的电缆管道,减少火灾通过电缆传播的可能;改进电缆材料;改进照明弹的安全性。现在美海军老式照明弹已退役,现役照明弹有两个独立的拉杆,全部拉开才能触发照明弹;在储存轮胎的区域安装消防喷淋系统;针对发动机燃油的搬运和储存制定更严格的规程;减少电子设备的泡沫包覆物和易燃性包装,在储存室安装喷淋装置;修改机舱通风孔的位置,避免出现烟雾通过通风孔吸入内部的情况;所有航母都有通风选择开关,可选择从左舷还是右舷通风,当航母内部发生火灾时选择正确的通风方向,可以避免飞行甲板出现浓烟或减小舱室内部烟雾的浓度。
美海军航空系统司令部在马里兰州帕塔克森特河海军航空站和加利福尼亚州中国湖海军航空武器站进行了大量的航母飞行甲板灭火研究,包括“飞行甲板上扑灭飞机发动机失火”、“寻找哈龙1211的替代品”、“飞机上碳酸氢钾干粉灭火剂(PKP)的腐蚀影响”、“采用商用成品设备使消防员远离火场”、“机库烟雾控制策略”、“水成膜泡沫灭火剂需求环境评估”、“飞机复合材料的文献检索”、“弹药失火安全的舰队远程咨询”、“飞行甲板自动灭火和机器人灭火”、“重新探索小甲板的可能性”等。在处置和预防航母火灾事故的过程中,除了促进一些技术处置手段和操作规程的出现外,还催生了一些技术革新来降低舰载机火灾事故安全隐患,例如研制不易挥发、闪点更高的燃油;研究更为安全的弹药触发方式,降低走火可能;开发非敏感弹药,提高弹药耐火能力;开发更加耐热防火的材料用于舰载机设备、电缆等。这些技术革新最终都转化为了航母的战斗力。 
航母消防内部管理
美海军根据相关专业知识和以往的实践经验,制订了全面翔实的《海军航空兵训练与作战程序标准化手册》,并针对舰载机火灾事故编制了《舰载机消防和救援手册》,其内容涵盖舰载机火灾危害、灭火剂和消防设备、舰载消防救援车、飞行甲板消防和救援操作流程。结合《航母飞行甲板操作手册》和《舰载机地勤保障手册》等,可极大降低航母舰载机火灾事故的发生和扩大。为规范作业程序,尽量避免火灾的产生,美军在《海军航空兵训练与作战程序标准化手册》消防清单上列出了一些经官方认证的程序要求。如在开始飞行作业前,航空联队长和总工程师必须向舰长保证所有的水成膜泡沫灭火系统都处于战备状态;消防作业时,要求消防员与火场保持至少15.24米的距离,以免消防员有生命危险。美海军历来重视舰员的理论及实操训练,舰上所有与舰载机消防有关的人员都必须参加正规的舰载机消防和救援培训,所有参加岸基消防部门学习的舰员都必须通过国防部消防认证系统的火灾紧急救助课程。除理论培训外,所有消防人员还必须通过在岗培训课程。
美军航母水兵为期6个月的基础训练中,一般会进行消防课目专业训练,熟练掌握舰艇上的损害管制系统(DCS),达到单独执行消防任务的最高专业技术水平,能够应付可能出现的各种紧急情况。消防专业力量建设非常到位,航母上编制了损害指挥官、损管军官、损管军士长、三个级别的损管队(DC)和专业消防员(DCFN),专门负责安全工作,做到了多级管理、全员覆盖、分工明确、万无一失。图片      平时,我们见到的城市消防队已经身手不凡了,而作为世界上最昂贵最危险的作战平台——航空母舰——上的消防队肯定超级威猛。这样的专业消防车,在航母上共有三辆,一辆在起飞区,一辆在着陆区,第三辆在机库。


图片
 美国航母上的消防演练,图中的“B”表示这是由燃油等易燃液体引发的火灾
美军非常重视航母的消防工作,不仅配备了专用的航母消防车和消防工具,而且会定期举行消防演习(Crash and salvage drill),提高舰艇的生存能力和作战能力,保证战备训练和海外部署等各项任务顺利进行。图片
舰上的消防作业,人员穿戴防护服是主要的也是必需的安全措施。除了常规的防火服外,上图照片中最“显眼”的是银白色防护服(一般称为“消防隔热服”),由仿铝纤维织物制成,对辐射热具有很高的反射率,耐高温,保护消防人员、事故救援人员接近热源时不会被酷热、火焰、蒸气的高温灼伤。防护服一般都是近似连体式的,由裤子、外套、手套、防护头盔或兜帽,以及过膝的靴子的尖部和底部都经过特殊安全处理的长靴等组成。损管队员除了穿着防火服外,还头戴呼吸面罩,这也是重要的防护护具。图片
航母上的专业消防队装备极为高大上,全身防火服,氧气瓶,各种专业消防器材。就连消防演习都是用真飞机来进行训练,当然,都是拆去发动机和机载设备的机壳。
图片
在突发火灾时,航母消防队首先要千方百计抢救飞行员,因此叉车与这样的抢救围栏就是必备的设备。
为了维持航母消防队的专业水准和能力,美军航母会定期举行消防训练,届时这样的六轮专用吊车就会出现,在甲板上摆上消防专用的飞机。
图片
从消防队的训练强度和道具就可以看出,美军航母是有多怕着火啊。
图片
这是拿了一架AV-8B“鹞”式垂直短距起降战机做消防训练。
图片
更早的时候,航母消防队都是用F-14“雄猫”重型战斗机做训练的,那时候特别拉风。
图片
美军航母启动自动灭火设施,实施演练
航母消防车发展
由于航母设有完备的消防损害管制系统,所以消防车并不是主力灭火装备,只需要能在第一时间压制住火势、阻止火情蔓延,为后续灭火行动赢得时间即可。由于这个工作性质和舰上的作业环境,所以航母上的消防车长得像个小巧的“方盒子”。飞行甲板消防车是大型舰船甲板保障系统的重要组成部分,也是甲板消防系统主要装备之一,设计特点具体电磁兼容性,具备较强抗同频干扰能力,具备温度环境适应性,需要能在各种海洋环境下全天候使用,具备运动环境的适应性,因航母航行在海洋摇摆的运动环境下,消防车能在大幅度摆角时不损坏的要求下,尤其防止固定状态大幅度摆角时消防各系统油液不会溢出,零部件横向安装固定可靠。当然还有使用寿命、性能、防腐防漏性能上都有很高要求。还有消防车因为起静电会造成安全隐患,因此航母消防车制造技术并不简单。目前世界上能生产航母消防车的国家仅有中美法三国。印度航母上使用普通消防车表现出来的问题便是启动慢,块头大,不灵活,容易打滑。
二战后,美国在常规动力航母上首先配备一辆P-4A型消防车,采用注压式泡沫比例混合器。车顶炮为手 动控制,流量48升/秒。每辆车还 装有4个碳酸氢钾(PKP)灭火器。当车顶炮和车前炮同时工作时,水罐 可以持续供水1.5分钟。随后经改进 提高,美国航母装备了A/S32P-16A 消防车,该车上有水、泡沫、等灭火 剂。车身是隔热的,可以防止寒冷天气下车内热量损失,也可以防护车外 的高温。P-16可以携带1623升水和50L泡沫。车顶炮流量32升/秒, 车前枪流量16升/秒。
从2003年开始,美军开始装备A/S32P-25A自牵引甲板消防车。这种车辆为两轮驱动,使用柴油发动机, 总重量8550千克,通过一套液力驱动系统将动力传送到后轮(驱动轮)。转向系统由一个单独的液压缸和转向拉杆组成,这套系统控制前轮。消防系统液罐的车身是隔热的,可以防止寒冷天气下,车内热量损失,也可以防护车外的高温。该消防车可以携带2840升水和208升水成膜泡沫液,3个灭火器各储存20磅哈龙灭火剂,放置在消防车的右侧。消防系统还有一个水成膜泡沫比例混合系统,由一个泡沫泵,泡沫/水混合器,水成膜泡沫液吸液阀组成。泡沫泵将泡沫液从泡沫液箱传送到比例混合器,将水和泡沫液混合。吸液阀平衡泡沬液流量,使之与水按正确比例混合。
法国航母采用的MB30C消防车应用于法国航母和两栖登陆舰。该车的任务是扑灭火灾,或者控制火情,直到其他消防系统可以运作。目前每艘舰上均配备2辆。这种车辆为后桥驱动,使用柴油发动机。消防系统由底盘上的贮压式混合液罐与干粉罐组成可以携带300升的AFFF混合液和250千克哈龙 1211灭火剂。各种液罐采用标准积 木式安装方式,可以快速更换与补充。消防喷射系统由一个最大流量6升/秒的水枪和一个25毫米接口,30米管路,可连接AFFF混合液。消防车的从混合液罐或外接系统向水枪供水成膜混合液,一个手动操纵杆可以在0~6升/秒间调解流量。另一套消防喷射系统由一个单支干粉枪喷射率3.0千克/秒的干粉枪喷枪和一个32毫米接口组成,30米管路可连接哈龙1211灭火剂。
我国航母舰上的消防车国产车转向半径比国外车小的多,更为机动灵活,拥有自主专利的无级变速液压传动系统相比传统的液力传动系统更为先进,很多技术优势已经超过了美国的甲板消防车A/S32P-25A。
图片
图片
中美航母上的消防车(上为我国下为美国)
图片
航母消防马甲
跟消防相关的就是红色,在航母上代表着警戒与危险,我国航母上穿红马甲的小红人是危险和安全管控站位,例如武器弹药挂载。美国海军的红马甲,也是如负责武器弹药外,还包括消防员和搜救队员的身份。
航母消防员分工
图片

照片中的3名消防员是法国“戴高乐”号航母的飞行甲板等待区内,3名全副武装的消防员正坐在凳子上“休息”,远处是一架“阵风”舰载战斗机。作为航母甲板起火后的第一批应急处置人员。一旦航母甲板投入运作,他们也需着全套消防装备随时待命。
从着装看,这3名消防员承担的任务有所不同。
右侧的消防员身上装备最简单,只有基本的隔热防火服、防撞头盔、隔热防割手套和消防靴,腰间挂着无线电通信设备。灭火时,他处于最外围,负责扛抬消防水龙或传递消防器材,危险系数较低。
左侧消防员除着基本装备外,胸前还挂着呼吸面罩和防爆燃手套。在救火时,他处于中间层,多是水枪手。由于直面浓烟和烈火,所以配有呼吸面罩。胸前背带上还设有快摘挂钩,方便吊挂小型工具。
坐在中间的消防员承担最危险的火场搜救任务,胸前的呼吸面罩最大,另外还有一个强光手电筒。与一般火灾相比,航母甲板上的航空燃油起火后会产生浓重的黑烟,要进入这种浓烟搜救被困人员,必须配备强光手电筒。
航母消防设施组成
以美国尼米兹级核动力航空母舰九号舰“里根”号(CVN-76)为例,整个消防系统分为三个部分:1、水成膜泡沫洗消系统,通常能覆盖整个甲板;2、水成膜泡沫管枪站,接上后是人来操作,针对重点地区灭火;3、移动救火设备,一般针对小处起火。
其飞行甲板安装有20组水成膜泡沫洗消系统和22个水成膜泡沫管枪站,泡沫管枪站配有2.5in(63.5mm)和1.5in(38.1mm)两种不同口径的直接流通式消防软管绞盘,另外舰岛一侧的弹药库安装有1组独立的水成膜灭火系统。当水成膜泡沫洗消系统整个设备全开时,甲板上会瞬间出现大量泡沫,其厚度大概能到人的脚踝。致密的泡沫层能有效的让甲板和空气隔绝,同时流动的液体能快速降低温度。

图片
不仅是在甲板上,内部机库和舱室也有大量的喷头来应对紧急情况。
图片
图片
整套系统运作一次,大约会消耗70吨至100吨左右的水,而运作之后则是全面的清理泡沫工作。

航母上消防用的什么水?

日常情况下都是使用淡化海水。航母淡化海水箱有数千吨的容量,因此短时间内喷出的都是淡水,也由此可以减少后续损失。而如果火势很大或者战损严重。则必须从海水系统中对淡水水箱进行补给加压。此时保命最要紧,已经不顾上喷淋海水带来的后续腐蚀和破坏。



学点儿消防,多点儿平安


0、火灾案例警示(视频)

6、消防科普(视频)

9、单位消防工作(管理)



靠山屯闲话

既往不恋,当下不杂,

未来不迎,纵情向前。