三江源国家公园总体规划

图片
图片
图片
图片
图片
图片
图片
图片
图片
图片
图片
图片
图片
图片
图片
图片
图片
图片
图片
图片
图片
图片
图片
图片
图片
图片
图片
图片
图片
前 言
三江源地处青藏高原腹地,是长江、黄河、澜沧江的发源地,被誉为“中华水塔”,是高寒生态系统的典型代表和高寒生物种质资源库。特殊的地理位置、丰富的自然资源、突出的生态功能使其成为我国重要生态安全屏障,在生态文明建设中具有特殊重要地位,关系到全国的生态安全和中华民族的长远发展。
党的十八大以来,习近平总书记亲自谋划、部署、推动国家公园建设,多次就三江源生态保护作出重要指示批示。习近平总书记在青海考察时强调,“要把三江源保护作为青海生态文明建设的重中之重,承担好维护生态安全、保护三江源、保护‘中华水塔’的重大使命。”“要继续推进国家公园建设,理顺管理体制,创新运行机制,加强监督管理,强化政策支持,探索更多可复制可推广经验。”习近平总书记考察西藏时指出,“要牢固树立绿水青山就是金山银山、冰天雪地也是金山银山的理念,保持战略定力,提高生态环境治理水平,推动青藏高原生物多样性保护,坚定不移走生态优先、绿色发展之路,努力建设人与自然和谐共生的现代化,切实保护好地球第三极生态。”
2016年3月,中共中央办公厅、国务院办公厅印发《三江源国家公园体制试点方案》,标志着我国首个国家公园体制试点全面启动。2021年10月12日,习近平主席在《生物多样性公约》第十五次缔约方大会领导人峰会发表主旨讲话时,向全世界宣布中国正式设立三江源等第一批国家公园,开启了以国家公园为主体的自然保护地体系建设新篇章。
为深入贯彻习近平总书记重要讲话和指示批示精神,高质量建设国家公园,按照《国务院关于同意设立三江源国家公园的批复》和《国家公园空间布局方案》的要求,青海、西藏两省(区)人民政府编制了《三江源国家公园总体规划(2023—2030年)》,作为宏观层面指导国家公园保护、建设和管理的战略性规划。
第一章 基本情况
三江源国家公园地处青海省西南部,地理范围为北纬32°26′4″—36°16′49″,东经89°24′6″—99°6′46″,总面积19.07万平方公里。
审图号:青S(2024)007号
第一节 基本概况
一、自然条件
地质地貌。三江源国家公园地处世界上海拔最高、最年轻的青藏高原,平均海拔4700米以上,主要山脉有昆仑山主脉及其支脉可可西里山、巴颜喀拉山、唐古拉山等。中西部和北部为河谷山地,多宽阔而平坦的滩地,分布有大面积以冻胀丘为基底的高寒草甸和沼泽湿地。东南部唐古拉山北麓以高原低山缓丘、高原河湖盆地、冰缘冻土等地貌类型为主。
气候。属青藏高原气候大区,特点是冷暖两季、雨热同季,全年无绝对无霜期,冷季长达7个月,多年平均气温为-5.6~7.8℃,气温年较差为20~24℃。多年平均降水量为262.2~772.8毫米,多年平均蒸发量为730~1700毫米,年日照时数为2300~2900小时。大风天气多,空气含氧量低,仅相当于海平面的60%~70%左右。
水文。三江源地区水系发达,是长江、黄河、澜沧江的发源地。长江源头为沱沱河、当曲和楚玛尔河,源区湖泊众多,较大的支流还有扎木曲、莫曲、北麓河、科欠曲、聂洽曲、色吾曲等,其中,沱沱河发源于唐古拉山中段的格拉丹东雪山西南侧姜根迪如冰川,全长350公里;当曲发源于唐古拉山脉东段北支霞舍日阿巴山,全长352公里;楚玛尔河发源于昆仑山脉南支可可西里山东麓,全长541公里。黄河源头为卡日曲和约古宗列,源区湖沼密布,其中卡日曲发源于巴颜喀拉山北麓的各姿各雅山,约古宗列发源于巴颜喀拉山卡日扎穷东北麓,卡日曲和约古宗列在巴颜禾欠山汇合后,向东汇入扎陵湖、鄂陵湖。澜沧江尚未正式定源,主要河流有扎阿曲、子曲、吉曲等,源区水系发育,湖泊星罗棋布。
土壤。三江源土壤发育时间较短,基本未受到人类干扰,土层薄,质地粗,沙砾性强,其组成以细沙、粗砂、岩屑、碎石和砾石为主。土壤类型可分为15个土类,29个亚类,以高山草甸土为主,冻土面积较大。
审图号:青S(2024)007号
二、生态系统
三江源国家公园高寒生态系统典型独特、脆弱敏感、类型多样,主要有高寒草甸和高寒草原、高寒湿地、森林灌丛和高寒荒漠等。高寒草甸和高寒草原是国家公园内最重要的生态系统,面积大,分布广,物种组成和层次较简单,在维护三江源水源涵养和生物多样性等主导服务功能中具有基础性地位。高寒湿地生态系统具有重要的水源涵养功能,也是多种野生动植物的重要栖息地。高寒荒漠生态系统主要分布于唐古拉山北麓及可可西里,植被稀疏,结构单一,十分脆弱,对气候变化响应敏感。森林灌丛生态系统面积较小且结构单一,主要分布于澜沧江源头。三江源国家公园内有森林、灌丛、草甸、草原、荒漠、高山冻原与稀疏植被、沼泽和水生植被(湿地)7个植被型组,33个群系。
三、自然资源
草地资源。三江源国家公园草地面积广大,总面积13.25万平方公里,高寒草甸、高寒草原是最主要的类型。高寒草甸以高山嵩草、西藏嵩草、矮生嵩草等耐寒的多年生植物为主;高寒草原以青藏薹草和紫花针茅为主,覆盖度小,层次简单,植被低矮,生长期短,生物量较低。由于气候变化和人类活动,三江源草地均存在不同程度退化现象。
水资源。三江源国家公园水资源丰富,长江源、黄河源、澜沧江源多年平均径流量分别为218.58亿立方米、215.14亿立方米、136.23亿立方米。冰川雪山主要分布在唐古拉山北坡、昆仑山以及巴颜喀拉山等,是地表径流的主要来源之一。
湿地资源。三江源国家公园内湿地众多、类型多样,总面积3.17万平方公里,具有重要的水源涵养功能,代表性湿地有星星海沼泽区、果宗木查沼泽区、当曲流域沼泽区等。
森林资源。三江源国家公园内林地495.95平方公里,面积相对较小。森林主要为大果圆柏林,集中分布在澜沧江源的高山峡谷区。灌丛分布相对较广,以高寒落叶阔叶灌丛为主,生活型多样,具有各种适应表现。
野生动植物。三江源国家公园记录有野生种子植物50科231属832种,多年生草本种类最多,一、二年生草本次之,灌木和乔木种类较少。有唐古红景天、喜马红景天、羽叶点地梅、水母雪兔子等11种国家二级重点保护野生植物。
表1 野生植物情况统计表
三江源国家公园记录有野生脊椎动物32目75科183属310种。其中有雪豹、藏羚、黑颈鹤等24种国家一级重点保护野生动物,有兔狲、大鵟、大鲵、重口裂腹鱼等60种国家二级重点保护野生动物。
表2 野生动物情况统计表
四、社会经济
土地权属及利用类型。三江源国家公园总面积19.07万平方公里,全部为国有土地。根据全国国土第三次调查及更新,草地面积13.25万平方公里,占总面积的69.5%;湿地面积2.25万平方公里,占总面积的11.8%;其他土地面积2.35万平方公里,占总面积的12.3%。
图3 土地利用类型比例图
人口和民族。三江源国家公园内居民以藏族为主,占总人口的97%以上,有少量汉、回、撒拉、蒙古等民族居民,初步统计涉及户籍人口27956户115597人。其中,青海省涉及21452户81339人;青海省行政区域内、唐古拉山以北西藏自治区实际使用管理的相关区域涉及6504户34258人。
经济发展。三江源国家公园内经济发展处于较低水平,产业结构单一,传统畜牧业仍为主体产业,旅游业近年来有所增长,在国民经济中的地位不断上升。牧民收入来源单一,主要为畜牧业收入和草原生态保护补助奖励等,部分区域虫草等藏药也是重要来源。
交通条件。经过多年建设,三江源国家公园内建成青藏铁路、G0613共玉高速、G0615花久高速、G109京藏公路、G345启那公路、S224二治公路、S312玛色公路、S220玛岗公路等国省道干线,县乡道路基本通达,为国家公园提供了基本交通条件,也为管护巡护工作提供了支撑。
公共服务。各乡(镇)基础教育体系基本建立,医疗条件和服务能力逐步改善,社区文体设施逐渐齐备,保障能力显著增强,但基本公共服务短板仍然突出,特别是唐古拉山以北西藏自治区实际使用管理区以及西恰山以北、当曲源头一带两省(区)牧民混居混牧区,与其他地区存在较大差距。
第二节 核心价值
一、“中华水塔”
三江源是长江、黄河、澜沧江的发源地,被誉为“中华水塔”,是亚洲乃至世界孕育大江大河最集中的地区之一,具有极其重要的水源涵养功能,是我国重要的淡水供给地,每年为18个省(自治区、直辖市)和5个周边国家提供近600亿立方米的优质淡水,是数亿人的生命之源,也是我国经济社会可持续发展的重要保障。
二、高寒生态系统典型代表
三江源发育和保持着原始、大面积的高寒生态系统,世界上海拔最高、面积最大的高原湿地生态系统,我国面积最大、全球海拔最高的世界自然遗产,广泛分布冰川雪山、高海拔湿地、荒漠戈壁、高寒草原草甸,生态类型丰富,结构功能完整。
三、高寒生物种质资源库
三江源记录有野生维管束植物2200余种、种子植物50科832种,分布有唐古红景天、羽叶点地梅、水母雪兔子等国家重点保护野生植物11种,雪豹、藏羚、白唇鹿、野牦牛、藏野驴、黑颈鹤等国家重点保护野生动物84种,陆生脊椎动物72科270种,鱼类40种,是我国生物多样性保护优先区域之一。
审图号:青S(2024)007号
第三节 面临形势
一、发展机遇
习近平生态文明思想为三江源国家公园建设指明了发展方向。建立国家公园体制,是以习近平同志为核心的党中央站在实现中华民族永续发展的战略高度作出的重大决策。高质量建设三江源国家公园,是习近平生态文明思想的生动实践,是推进生态保护、建设美丽中国、促进人与自然和谐共生的一项重要举措。习近平总书记多次就三江源生态保护和建设作出重要指示,强调“‘中华水塔’是国家的生命之源,保护好三江源,对中华民族发展至关重要”,为三江源国家公园建设指明了方向。
建设人与自然和谐共生的现代化对三江源国家公园提出了明确要求。党的二十大将人与自然和谐共生作为中国式现代化的重要特征,强调人与自然是生命共同体,要求坚定不移走生产发展、生活富裕、生态良好的文明发展道路。三江源地区自然环境恶劣、生产生活条件艰苦,发展不平衡不充分矛盾凸显。通过国家公园建设,在生态保护优先的前提下,探索生态产品价值实现机制,推动高质量发展和高品质生活,不断提升生态系统多样性、稳定性、持续性,增强三江源国家公园世居群众的获得感、幸福感、安全感。
国家重大战略为三江源国家公园建设提供了历史机遇。三江源国家公园是长江经济带发展、黄河流域生态保护和高质量发展等国家重大战略的覆盖区,也是《全国重要生态系统保护和修复重大工程总体规划(2021—2035年)》中青藏高原生态屏障区的重要建设区。国家重大战略和重要规划在三江源国家公园交汇,凸显其生态屏障重大作用,对国家生态安全具有重要意义,必须抢抓机遇,全面加强国家公园建设和生态系统保护。
国家公园体制试点为三江源国家公园建设筑牢了发展基础。三江源是我国第一个国家公园体制试点区,在自然资源资产管理、自然生态系统整体保护、科研监测体系建设和社区协同发展等方面进行深入探索、积累了丰富经验。通过试点,三江源国家公园生态系统完整性、原真性得到有效保护,旗舰物种数量持续增长,管理体制机制更加完善,生态管护员“一户一岗”等惠民政策成效显著,这些好经验好做法进一步夯实了高质量建设三江源国家公园的基础。
二、存在问题
三江源生态本底整体好转、局部退化的基本格局没有扭转,生态退化区域绝对面积大、恢复治理任务繁重;受青藏高原气候暖湿化影响,局部湿地退化、草原荒漠化等生态环境风险加大;自然资源本底不清,生态保护与科研监测基础薄弱,专业人才缺乏;《三江源国家公园设立方案》提出的“统一规划、统一政策、分别管理、分别负责”工作机制尚未建立;发展不平衡不充分的主要矛盾仍然较为突出,在确保生态保护第一的前提下,实现生态产品价值转化、推动人与自然和谐共生的现代化建设任重道远。
第二章 总体要求
第一节 指导思想
以习近平新时代中国特色社会主义思想为指导,全面贯彻党的二十大精神和全国生态环境保护大会精神,认真践行习近平生态文明思想,牢固树立绿水青山就是金山银山、冰天雪地也是金山银山的理念,坚持生态保护第一、国家代表性、全民公益性,以高质量建设三江源国家公园为主题,以保护三江源生态系统原真性、完整性为核心,以创新体制机制为动力,统筹山水林田湖草沙冰一体化保护和系统治理,加强生物多样性保护,维护好“中华水塔”,筑牢国家重要生态安全屏障。
第二节 基本原则
保护第一,绿色发展。始终坚持生态保护第一,保持自然生态系统的原真性、完整性。坚持人民至上,统筹生态、社会、经济效益,积极探索生态产品价值实现机制,促进生态保护、绿色发展和民生改善相统一。
系统谋划,协同治理。坚持系统思维,综合考虑国家公园保护、建设和管理实际,着力构建统一、规范、高效的管理体制,不断完善央地、园地和青藏协同共建机制,健全法治体系,推动制度优势更好转化为治理效能。
科学布局,精准管控。根据保护管理需要,合理布局建设内容,科学规范管理,着力打造监测、科研、宣教平台。加强对人类生产生活活动的精细化管控,对核心保护区、一般控制区,采取针对性、差异化、分类动态管控措施。
传承文化,共建共享。挖掘传承弘扬优秀传统文化,大力传播国家公园理念,发展具有中国特色的国家公园文化,引导全社会参与国家公园建设,实现国家公园建设成果全民共享。
第三节 规划目标
本规划基准年2021年,规划期2023—2030年。
一、总体目标
坚持突出整体保护、系统修复,将三江源国家公园建成青藏高原大尺度生态保护修复示范区。坚持生态保护与民生改善相协调,将三江源国家公园打造成青藏高原共建共享、人与自然和谐共生的先行区。向全世界展示三江源国家公园的自然之美、人文之美,将三江源国家公园打造成青藏高原自然保护展示和生态文化传承区。
二、阶段目标
到2025年,基本建成“统一规划、统一政策、分别管理、分别负责”的工作机制;山水林田湖草沙冰生态系统治理取得显著成效,高寒草原草甸综合植被盖度稳步提高,生态系统稳定性不断增强、主要生态功能持续提升;江河径流量保持稳定,长江、黄河、澜沧江水质更加优良;雪豹、藏羚等珍稀濒危野生动物种群稳定健康,野生种质资源得到进一步保护;初步搭建天空地一体化监测体系框架;社区协调发展制度逐步建立、共建共享机制逐步健全。
到2030年,管理体制机制更加健全,国家公园共建共享机制更加成熟;山水林田湖草沙冰生态系统实现良性循环;生物多样性丰富;江河径流量和水质持续改善;建成独具特色的国家公园监测、科研和宣教平台,生态文化发扬光大;生态产品价值实现机制基本建立,全面形成绿色高质量发展模式。
表3 三江源国家公园规划目标主要指标表
第三章 总体布局
第一节 规划范围
长江、黄河、澜沧江源头区域全部纳入国家公园范围,实现源头区域生态系统和野生动物栖息地完整保护。三江源国家公园总面积为19.07万平方公里,位于青海省西南部,东至玛多县黄河乡、西接羌塘高原、南以唐古拉山为界、北以东昆仑山脉为界,主要涉及青海省玉树藏族自治州治多县、曲麻莱县、杂多县,果洛藏族自治州玛多县,海西蒙古族藏族自治州格尔木市5县(市)15乡(镇)等;涉及青海省行政区域内、唐古拉山以北西藏自治区实际使用管理的相关区域。
审图号:青S(2024)007号
第二节 保护分区
按照自然保护地分区管控要求,将三江源国家公园划分为核心保护区和一般控制区。
核心保护区。将原真性强、保护价值高、人为干扰少、生态敏感度高的区域划为核心保护区。核心保护区是国家公园的主体,实行最严格的保护,重点保护好江源河流、冰川雪山、湖泊、湿地、草原草甸和森林灌丛及旗舰物种重要栖息地,着力提高水源涵养、防风固沙、生物多样性维持和水土保持等服务功能。核心保护区面积为10.58万平方公里,占国家公园总面积的55%。
一般控制区。将当地牧民生产生活及经济社会发展相关区域划为一般控制区。一般控制区以生态空间为主,兼有生产生活空间,是当地牧民传统生产生活区域,也是自然教育和生态体验的主要场所。根据不同管理目标需求,实行差别化管控策略,实现生态、生产、生活空间的科学合理布局和自然资源的可持续利用。一般控制区面积为8.49万平方公里,占国家公园总面积的45%。
严格落实《国务院关于同意设立三江源国家公园的批复》《国家公园管理暂行办法》《关于加强生态保护红线的通知(试行)》等有关文件和法律法规要求,建立健全法律法规制度,严格按照相关法律法规制度依法管控。
表4 三江源国家公园管控分区表
单位:万km2
审图号:青S(2024)007号
第三节 弹性管理
在核心保护区、一般控制区的特定区域和外围关联区,采取针对性、差异化、分类动态管控措施,保护好“中华水塔”,保持高寒生态系统原真性、完整性,实现生态保护、民生改善和绿色发展相统一。
——在国家公园边界区域,根据各地实际,实事求是确定一定范围的缓冲带、自然教育体验带、外围保护带等,国家公园管理机构和当地政府协同管理;核心保护区已有道路、高压线路、水利设施两侧以及大型设施的控制线内按一般控制区进行管理,满足维持道路的修缮加固、大型设施的检修维护等需求;经科学评估,允许必须且无法避让,以生态环境无害化方式穿越、跨越的地下或者空中的线性设施建设。
——严格落实草畜平衡制度;核心保护区世居群众在不扩大现有规模的前提下允许开展必要的生活性放牧,允许修缮生产生活设施;一般控制区推进草场季节性休牧,根据承载能力合理确定载畜量,开展适度放牧;鼓励减畜降牧,积极引导牧民改变生产生活方式,退化严重区域实施禁牧。
——在一般控制区,藏羚、黑颈鹤等野生动物繁殖季节,严格限制人员、车辆进入繁殖地或集中活动区域;迁徙期,严格控制迁徙通道涉及的道路建设,加强交通管制;强化珍稀濒危鱼类产卵场、洄游通道等重点区域保护,禁止除经许可的科研活动之外的任何人工放流和放生行为;以科学评估论证为基础,对青藏铁路、国省道等重要区域影响野生动物活动的网围栏进行拆除,提高野生动物栖息地连通性;探索采取人工干预措施,维持野生动物种群动态平衡。
——在核心保护区人兽冲突高发区域设置提示预警装置,开展电子围栏、铁丝网围栏、刺绳围栏、防熊屋等防护设施建设,防范人兽冲突;允许在核心保护区开展退化草地湿地、沙化土地治理,水土流失防治,以及对废弃矿山、采砂场和搬迁后的村舍、牲畜棚圈等受损迹地开展生态修复和综合治理;允许开展经依法批准的考古调查发掘和文物保护活动。
——核心保护区允许国家特殊战略、国防和军队建设、军事行动等需要修筑设施、开展调查和勘查等相关活动,以及国务院批准的其他活动。
第四节 建设布局
根据三江源国家公园生态安全屏障、“中华水塔”、生物多样性等目标定位,以国土空间规划为指导和约束,统筹国家公园保护、管理和发展空间布局。
坚持突出整体保护、系统修复,按照山水林田湖草沙冰一体化保护和系统治理的要求,重点针对冰川雪山、高寒草原草甸、高寒湿地、森林灌丛等生态系统,以及珍稀濒危野生动物栖息地,统筹布局实施生态保护修复,建立长效保护机制,提高保护修复工作成效。
基于长江源、黄河源、澜沧江源园区的自然地理空间格局,按照唐古拉山以北西藏自治区实际使用管理线两侧的管控现状保持一致的要求,结合管理幅度和管理基础,强化生态全要素保护和一体化管理,开展生态保护修复、监测监管、科研宣教,协同地方政府开展巡护执法、应急预警、防灾减灾等建设。
重点依托入口社区、管理机构、生态保护站,以及国家公园内的乡镇、村庄,合理布局自然教育、生态体验、科研监测、管护巡护等设施,向公众和研究机构提供多元化服务,展示三江源国家公园形象。
第四章 保护管理体系
第一节 自然资源资产管理
三江源国家公园全民所有自然资源资产所有者职责,经国务院授权,由自然资源部委托青海省人民政府代理履行。在青海省人民政府设立三江源国家公园管理机构,实行青海省人民政府与国家林草局(国家公园局)双重领导、以青海省人民政府为主的管理体制;其中在青海省行政区域内、唐古拉山以北西藏自治区实际使用管理的相关区域,实行统一规划、统一政策、分别管理、分别负责的工作机制,设立管理分支机构,由国家林草局(国家公园局)会同青海省和西藏自治区制定具体管理办法,协调推进有关事宜。坚持优化协同高效,整合国家公园内各类自然保护地管理机构和人员编制。自然资源部、国家林草局(国家公园局)对国家公园管理工作开展派驻监督。国家林草局(国家公园局)商有关省级人民政府建立三江源国家公园工作协调机制,协调解决国家公园保护发展重大问题。国家公园管理机构设置有关事宜按照中央有关规定执行。
编制实施代理履行所有者职责的自然资源清单,明确代理履职主体和内容。加强全民所有自然资源资产的保护和使用,重点落实有偿使用制度,有序推进特许经营。探索编制自然资源资产负债表,配合做好国有自然资源资产报告编制,探索建立全民所有自然资源资产损害赔偿及领导干部生态保护责任离任审计和绩效考核制度。
第二节 山水林田湖草沙冰一体化保护和系统治理
一、冰川雪山保护
建立冰川雪山观测体系,开展全球气候变化对冰川雪山影响和应对气候变化的研究。划定冰川雪山封禁保护线,线内禁止除监测、科考、管护、执法外的一切人类活动。
二、高寒草原草甸保护修复
结合分区管控要求,进一步完善落实禁牧休牧和草畜平衡制度,探索建立草原合理利用长效机制。因地制宜实施草原生态修复治理,科学开展草地植被恢复人工辅助,统筹推进退化草原治理、黑土滩综合治理、草原有害生物防控等。严厉打击草原非法利用,完善草原保护管理体系。
三、河湖湿地保护修复
重点保护国家公园内重要鱼类栖息地、湖泊、江河源头滩地及沼泽草甸,禁止沼泽湿地采挖、开(围)垦、排湿等活动,保持自然河岸线和湖岸线。坚持自然恢复为主、人工干预措施相结合的方式开展湿地修复和综合整治。
四、森林灌丛保护修复
落实天然林全面保护制度,严格限制天然林采伐,保护和修复天然林资源,尽量减少人为干扰。国家公园内的林木按规定纳入公益林管理。加大水源涵养林封禁保护力度,通过优化林分结构促进形成稳定、健康的森林群落。
五、荒漠化治理和水土流失防治
根据荒漠化土地的地理位置、土地类型、植被状况、气候和水资源状况、荒漠化程度等因素,采取不同的治理措施,构建荒漠化综合治理体系。完善水土流失动态监测机制,建立水土流失综合防治体系。
六、人工迹地修复
按照“一矿一案”的原则,科学推进废弃矿山修复治理。结合牧民生态搬迁,统筹安排实施国家公园内废弃村舍、牲畜棚圈等生态环境修复工作。
专栏1 山水林田湖草沙冰一体化保护和系统治理
冰川雪山保护。加强冰川雪山监测研究,严格限制冰川雪山周边的生产经营活动,设置警戒线、警示牌、宣传牌、检查站等,拆除违法、违规设置的旅游设施。
禁牧和草畜平衡。除必要的生活性放牧,核心保护区采取严格的禁牧措施,逐步拆除网围栏。一般控制区严格实施草畜平衡管理,试点开展草地、家畜、野生动物综合平衡管理。根据承载能力合理确定载畜量,积极鼓励引导牧民签订草原禁牧、草畜平衡合同。按照国家和青海、西藏两省(区)有关规定,实施第三轮草原生态保护补助奖励政策,探索国家公园差异化生态综合补偿试点。
退化草原治理。因地制宜采取免耕补播、植被重建、综合治理等措施,统筹开展毒害草等有害生物防控,加大黑土滩治理力度,强化科技支撑,提升草原生态系统结构完整性和功能稳定性。
草原有害生物防控。加强有害生物监测,对有害生物的发生、成灾范围和强度进行及时预测预报。坚持统防统治,改进防控方法和措施,不断提升绿色防控水平,推动防控思路从生物防治向生态控制转变。
湿地保护。对核心保护区和涉及楚玛尔河、烟瘴挂峡、沱沱河等特有鱼类保护的沼泽湿地采取封育保护措施。一般控制区的沼泽实施季节性禁牧休牧,避免对沼泽化草甸资源的过度利用,规范放牧等生产活动。对国际重要湿地等开展保护修复,恢复湿地周边植被,提高水源涵养能力。开展泥炭沼泽碳库专项调查。
森林灌丛保护修复。采用补植改造、近自然培育等措施,对林分结构不合理、林分质量低的林地进行修复,提高森林水源涵养、水土保持等生态功能。
荒漠化土地治理。因地制宜采取封沙育草、沙障、生物治沙等措施,加强技术创新,以物理和生物治沙技术为基础,引入化学治沙手段,提高治理成效。
水土流失治理。以流域为单元,遵循“面上封育、点上治理”的原则,遏制水土流失面积扩展。采用人工种草、生物防护网、坡改梯、护岸墙等措施,减弱径流对地表的冲刷,降低区域内水土流失强度。
废弃矿山修复。根据原始的地质生态环境状况和实际情况,对国家公园内的废弃矿山开展生态修复,与其他相关生态修复项目相协调。
第三节 野生动植物保护
一、野生动物保护
开展物种资源调查监测。重点开展雪豹、藏羚、野牦牛、黑颈鹤等旗舰物种野外种群资源调查、监测,建立物种本底、栖息地分布等数据库,为保护管理决策提供科学依据。
加强栖息地生态修复。通过科学评估,拆除、优化影响野生动物活动的网围栏,在藏羚、藏野驴等野生动物迁徙重要区域构建生态廊道,加大对黑颈鹤等重点保护鸟类繁殖地、停歇地和越冬地的保护修复力度,强化珍稀濒危鱼类产卵场、洄游通道等重点区域的保护。
专栏2 野生动物保护
审图号:青S(2024)007号
二、野生植物保护
开展珍稀濒危和特有野生植物资源现状调查,探索极小种群野生植物抢救性保护。推动建立青藏高原种质资源中心库,对珍稀濒危物种遗传物质进行保存。
专栏3 野生植物保护
第四节 自然景观遗迹保护
查清三江源国家公园重要自然景观、地质遗迹底数,加强对冰川地质遗迹、河流沉积地貌景观、风蚀地貌景观等重要遗迹和景观保护,完善地质遗迹保护设施和标识系统。落实《青海省可可西里自然遗产地保护条例》,进一步加强可可西里世界自然遗产地的保护管理。
第五节 防灾减灾与应急预警
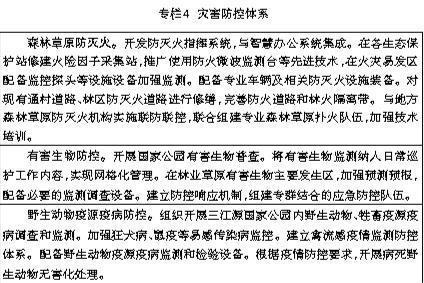
一、共建森林草原防灭火体系
建立森林草原防灭火园地联防联控机制,设置防灭火指挥中心,加强预警监测体系建设,完善监控、通信、防火等基础设施设备,健全森林草原防灭火管理制度和应急预案,加大防火宣传力度。
二、加强有害生物和疫源疫病防控
强化与地方政府协作配合,建立健全信息通报和定期会商制度。加强野生动物、家畜疫源疫病调查和监测,依托生态保护站、野生动物救护站、科研监测站开展有害生物预测预报工作,建设有害生物防控物资储备库。禁止引进、释放或者丢弃外来物种。
三、强化自然灾害预警防护
加强极端天气监测预警,强化与公安、交通、民政、水利、电力和通信等部门的联系,共同制定雪灾、洪灾等自然灾害应急预案。完善应急物资储备库建设,补充必要的应急储备物资。
四、健全应急预警体系
建立安全应急救援机制,制定紧急救援和事故处理预案。建立风险等级信息库,完善风险多发区域的安全警示、紧急救援、消防、安全防护等标识信息。推进应急救护队伍建设,强化预警、救援等应急演练和技能培训,逐步建立综合救援机制。
专栏4 灾害防控体系
第五章 监测监管平台
第一节 天空地一体化监测体系
一、指标体系
按照《国家公园监测工作管理办法》《国家公园监测技术指南》,围绕自然资源、生物多样性、自然人文景观和地质遗迹、环境要素等方面建立监测指标体系,统一监测标准,开展综合监测。
表5 三江源国家公园监测指标表
二、监测系统
按照统一规划、统一设计、统一标准、统一建设、统一管理的要求,推进三江源国家公园天空地一体化监测体系建设,逐步实现国家公园监测全覆盖。综合运用通信、导航和遥感等先进技术手段,集成前端监测、中端传输、后端服务等功能,结合重点区域、重点物种及重要生态系统监测需求,先期开展雪豹、藏羚、冰川雪山等监测试点,探索加强无人区监测的技术方案,初步搭建起国家公园天空地一体化监测体系框架,在此基础上总结监测试点经验并在园区内逐步推广。
整合三江源国家公园大数据中心,建设三江源国家公园生态网络感知系统,与国家林草局林草生态网络感知系统实现互联互通。搭建智慧办公系统,根据保护管理工作需要集成自然资源管理、森林草原火灾预警、有害生物预警、野生动物保护监测、人为干扰监测等智慧管理模块,为国家公园管理决策提供支撑。
三、运行维护
建立监测运维机制,定期对冰川、大气、水文水质等监测站(点)及红外相机、传输基站等设施设备进行维护,确保监测数据稳定获取和传输。统一管理监测数据,规范脱密发布和应用,提升数据收集存储能力,保障监测数据安全,支撑保护管理工作。做好旗舰物种及其栖息地生态监测,形成三江源国家公园监测报告,报国家林草局,由国家林草局统一发布。
专栏5 天空地一体化监测体系
第二节 监管巡护体系
一、管护体系
实行“管理局—管理分局”两级管理,各管理分局下设生态保护站,结合土地承包到户情况确定基础管护单元,实现全域网格化管护。加强管护基础设施建设,新建和完善一批保护管理用房、生态保护站,配备相应的办公设施设备、通信设备、巡护车辆及保障设备装备。在国家公园主入口设置标志性大门和门禁系统;依托生态保护站,在交通要道、人员和车辆进出频繁地段、入园一般通道等设置检查哨卡,加强对进出国家公园人员和车辆的检查。推进边界勘定工作,设立界碑界桩,在关键点位补充设立电子围栏。
专栏6 管护设施
二、巡护体系
三江源国家公园面积大、海拔高、巡护路网密度低,采取地面、低空、水域巡护等方式,构建日常巡护和专项巡护相结合的巡护体系。建成以国省县道为骨干,以农村道路为基础的巡护路网体系,巡护路布局兼顾村民通行、抗灾减灾、生态体验、应急救援等需要,原则上不新开路基。衔接两省(区)应急救援航空体系建设,依托通用机场开展空中巡护、应急救援等,通用机场布局在国家公园外的县城或其他建成区周边区域。配备必要的野外巡护设施设备,建立健全巡护制度,高效整合现有各类生态管护员,探索符合实际的管护员设置模式。
专栏7 巡护体系
第三节 执法体系
三江源国家公园管理机构根据授权依法承担资源环境等领域执法职责,逐步建立系统完善的资源环境综合行政执法体系。厘清执法主体权责和执法边界,加强与所在县域相关部门的协调联动,形成执法合力。与公安、检察院、法院等部门联动配合,进一步健全三江源生态法庭和公益诉讼机制,不断完善环境资源民事、行政、刑事案件“三合一”的归口审理模式。建立行政执法与刑事司法高效联动的工作机制,持续开展国家公园范围内巡护执法联合行动,严厉打击破坏资源环境的违法犯罪行为,开展普法宣传活动。加强执法队伍建设,健全执法队伍管理制度。按照机构规范化、装备现代化、队伍专业化、管理制度化的要求,推进执法体系标准化建设。
第六章 科技支撑平台
第一节 完善科研平台
依托中国科学院三江源国家公园研究院,进一步加强与国内外科研院所、高等院校的合作,发挥国家公园专家委员会献策指导作用。实施国家公园建设科研专项,重点开展国家公园原真性和完整性保护、重点生态功能区保护修复与建设、气候变化影响评估及应对策略等方面研究。引导创新主体加大自主研发力度,强化成果转化体系建设。建立国家公园智慧档案管理体系,逐步提升档案管理信息化水平。
专栏8 重大课题研究
第二节 长期定位研究
聚焦冰川冻土、湖泊湿地、典型草原荒漠生态系统和环境气候等关键因子,科学布局野外科研基地,建设中尺度监测网络平台、研究示范推广平台、野外实践和科普平台,以及具有通信保障、样本处理和保存等功能的综合性国家级服务平台。
专栏9 科研平台
审图号:青S(2024)007号
第三节 人才队伍建设
完善国家公园人才支撑体系,采取灵活多样的方式引进人才,针对特殊或急需人才实行“一人一策”,依托青海大学、西藏大学等高校培养国家公园适用专业技术和管理人才,从当地大中专毕业生中择优考录技术和管理人员。通过“项目引才”,为科研技术攻关和创新成果转化提供支撑;通过“顾问引才”,聘请人才提供战略咨询、管理和技术指导;通过“挂职引进”,选拔或邀请高层次人才挂任管理职务。加强干部职工人员培训,实行生态管护员考核上岗制。合理保障高海拔地区干部职工待遇。
第四节 科技合作交流
坚持开放建园,加强交流合作,充分借鉴国内外国家公园监测评估、智能管理、跨区协作等管理理念和经验,引入先进科学技术和设施设备,应用于国家公园保护管理全过程。加强流域合作,促进建立长江、黄河、澜沧江流域生态保护共建共享机制。继续参与国家公园论坛组织筹办,不断扩大三江源在国内外生态保护领域的影响力。融入“一带一路”建设,加强与沿线国家和地区生态保护交流。
第七章 教育体验平台
第一节 自然教育
围绕三江源地质地貌、水资源、生态系统、生物多样性、传统文化、国家公园保护发展等主题,开展形式多样的自然教育,并将其纳入国民教育和干部教育培训体系。以三江源国家公园保护、管理、宣教等设施及各类生态体验活动为载体,针对不同类型的受众,创新自然教育方式,提高自然教育成效。依托管理机构、入口社区、乡(镇)、学校、生态保护站等,建设三江源国家公园自然教育设施,打造学生实习实训基地。在三江源国家公园主要节点设置统一标准的警示性、说明性、指示性的标识标牌。
专栏10 自然教育
审图号:青S(2024)007号
第二节 生态体验
充分发挥三江源地质地貌、草原森林、河湖湿地、野生动植物、历史文化等特色资源优势,打造自然山水游憩观光、藏羚等野生动物科普研学、少数民族风情等为主题的特色体验活动。依托国省干道构建以6条线路为主的生态体验格局,结合生态体验产品设计不同体验路线,满足访客多样化需求。合理确定访客容量,加强访客入园教育,规范访客生态体验行为。
表6 三江源国家公园生态体验线路
注:线路和主要节点均位于国家公园一般控制区或外部。
审图号:青S(2024)007号
专栏11 生态体验
第三节 重点入口社区
在三江源国家公园周边区域,综合考虑自然生态资源、交通条件、地方特色、区位重要性等因素,依托现有城镇布局建设彰显国家公园形象、主题鲜明、整体风貌与周边自然环境融合的入口社区,发挥访客服务、自然教育和生态体验等功能。
专栏12 建设重点入口社区
审图号:青S(2024)007号
第四节 国家公园文化保护和利用
立足长江、黄河、澜沧江流域丰富多彩的文化资源,深入挖掘和宣传三江源国家公园背后的历史文化价值,从传统建筑、手工制作、服饰、饮食、民俗、文学、美术、音乐舞蹈等各层面推进保护与展示,打造青藏高原自然保护和生态文化活态传承示范。充分发挥国家公园品牌效益,发展唐卡、藏香、藏毯等传统手工业,以及歌舞演艺、影视文化、创意商品等文创产业。
第八章 和谐社区
第一节 创新国家公园社区发展模式
一、实施国家公园社区分类管理
基于所在分区及发展现状,对国家公园社区实施分类管理。在核心保护区社区不扩大规模的前提下,允许世居群众开展必要的生活性放牧等活动,修缮生产生活设施,严格落实草畜平衡制度。一般控制区社区在不造成生态损害和破坏的前提下,保障世居群众的基本生产生活;在人口聚居社区打造村级综合服务点,为周边世居群众提供医疗、教育、文化等基本公共服务。
二、优化完善生态管护员机制
总结试点成效,优化设置生态管护员,进一步健全管理机制。对生态管护员进行野生动植物、湿地保护、草原保护和政策法规以及巡护等专业知识培训。
专栏13 优化生态管护员机制
三、带动关联社区发展
探索国家公园与关联社区共建共享发展模式,在关联社区合理布局建设管护巡护、科学研究、教育体验等基础设施,为国家公园建设管理提供支撑;打造生态产业体系,与国家公园社区相互补充联动;提高基础设施和公共服务水平,接纳国家公园自愿转移的牧民。
四、科学应对人兽冲突
加强事前预防,在人兽冲突高发区域设置提示预警装置,开展电子围栏、铁丝网围栏、刺绳围栏、防熊屋等防护设施建设。提高社区防范能力,编制发放《三江源国家公园野生动物防范手册》,配备高分贝报警器、便携式干粉灭火器等专业设备。落实两省(区)野生动物肇事损害补偿制度和野生动物伤害保险制度,继续推进野生动物和家畜争食草场损失补偿试点。
第二节 推动绿色发展
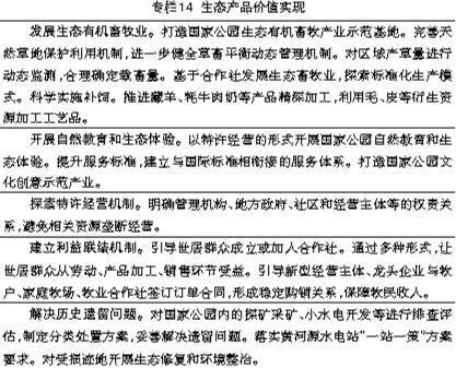
立足三江源国家公园资源禀赋、生态环境承载能力和产业发展基础,以生态有机畜牧业为基础,以生态体验为重点,延伸生态产品产业链,打造三江源国家公园生态产业体系。实行国家公园内自然资源资产有偿使用,通过试点继续探索完善特许经营机制,推动建立三江源国家公园生态产品价值实现机制。充分考虑世居群众的利益,完善利益联结机制,实现共建共享。
专栏14 生态产品价值实现
第三节 推进基础设施和公共服务均等化
充分利用现有设施,按照绿色营建理念,进一步完善交通、电力、通信、防灾减灾等国家公园社区基础设施。推广装配式环保节能建筑、移动组装式棚圈。落实属地政府主体责任,稳步提升社区教育、医疗、卫生、社保等公共服务水平。加强环境综合整治,持续改善国家公园社区的人居环境。
专栏15 社区基础设施和公共服务
第九章 保障措施
第一节 加强组织领导
坚持党中央集中统一领导,落实党中央、国务院决策部署,把深入贯彻落实习近平总书记重要讲话和指示批示精神,作为规划实施的方向引领和政治保障。牢记“国之大者”,青海省人民政府、西藏自治区人民政府切实承担起三江源国家公园建设的主体责任,确保规划落地实施。国家公园管理机构作为规划实施的责任主体,应加强与相关部门沟通,落实规划各项任务,自觉接受国家林业和草原局等有关部门的指导监督,编制生态保护修复、教育体验和社区发展等专项规划,并组织实施。
第二节 健全法治保障
健全法律制度体系。衔接相关法律法规,推进“一园一法”。建立健全三江源国家公园自然资源资产管理、文化和自然遗产保护、特许经营、访客管理等制度办法,制定三江源国家公园负面清单。按照《三江源国家公园技术标准体系建设导则》,构建三江源国家公园标准体系,不断提高国家公园管理工作的制度化和规范化水平。
第三节 强化政策保障
按照国家公园中央和地方财政事权划分原则,中央和地方分别承担相应支出责任,建立以财政投入为主的多元化资金保障机制。中央预算内投资对国家公园内符合条件的公益性和公共基础设施建设予以支持。建立健全生态保护补偿制度,落实野生动物伤害保险制度和野生动物肇事补偿制度。在确保国家公园生态保护和公益属性的前提下,探索多渠道、多元化的投融资模式,鼓励金融和社会资本按市场化原则对国家公园建设管理提供融资支持。
第四节 加强宣传引导
充分发挥国家公园宣传主阵地优势。加强宣传建设,大力学习宣传习近平生态文明思想,讲好国家公园故事,推动全社会牢固树立尊重自然、顺应自然、保护自然的理念。将国家公园作为普及生态保护知识的重要阵地,通过自然教育中心、访客服务中心等科普宣教场所,借助传统媒体、新媒体、自媒体以及制作宣传手册、宣传片等多种形式广泛开展宣传,营造浓厚氛围。推广中国国家公园标识,凝聚国家公园共识。构建全方位、多维度、宽领域对外传播途径,向世界展现多彩立体的国家公园形象,提升三江源国家公园影响力和知名度。
第五节 鼓励社会参与
在国家公园建设、运行、管理、监督等各环节,以及生态保护、自然教育、科研监测等各领域,引导世居群众、专家学者、企业、社会组织等积极参与国家公园生态保护建设。通过政府购买服务等方式开展生态管护和社会服务,吸收世居群众参与相关工作。建立公开透明的社会监督机制,提升国家公园社会化管理水平。与公益组织、国外国家公园管理机构等建立合作机制,提升国家公园保护管理效能。提高公众生态保护意识,培育国家公园文化,形成群众主动保护、社会广泛参与、各方积极参与国家公园建设的良好局面。
附表1
三江源国家公园自然资源统计表
单位:km^[2]
注: 1. 数据来源为全国国土第三次调查及更新。
2. 湿地资源包括国土三调中的沼泽草地、内陆滩涂、沼泽地、河流水面、湖泊
水面、水库水面、坑塘水面(不包含养殖坑塘水面)等二级地类。
附表2
三江源国家公园土地利用类型表
单位:km^[2]、%
注:1. 数据来源为全国国土第三次调查及更新;
2. 由于总面积过大,*数据保留四位小数。
附表3
三江源国家公园重点保护野生植物名录
注:标*者归农业农村主管部门分工管理,其余归林业和草原主管部门分工管理。
附表4
三江源国家公园重点保护野生动物名录
注:*代表水生野生动物。
附表5
原有自然保护地划入国家公园情况表
单位:km^[2]、%
图片
《青海日报》(2024年01月15日 第12版:特刊)
声明:以上内容除注明来源稿件外,均为青海日报原创稿件,未经书面许可严禁转载!