“逆向转学”?北京公示8名大学生拟跨省转学信息引关注

1月2日,北京市教委官网公示了8名大学生拟跨省转学的信息,1人为转入,7人为转出,涉及清华大学、北京工业大学、北京建筑大学、首都经济贸易大学等多所高校。其中,清华大学数学与应用数学专业学生拟转入杭州电子科技大学计算机科学与技术专业,引发关注,被网友称为“逆向转学”。

图片

北京市教育委员会网站截图

图片

北京市教育委员会网站截图

大学生转学的原因有哪些?转学要符合哪些条件?如何看待“逆向转学”?中国教育报记者对此进行了采访。


有章可循

政策凸显人性化

“为什么从清华大学转出?”“为何要从金融转到临床医学?”网友提出了种种疑问。

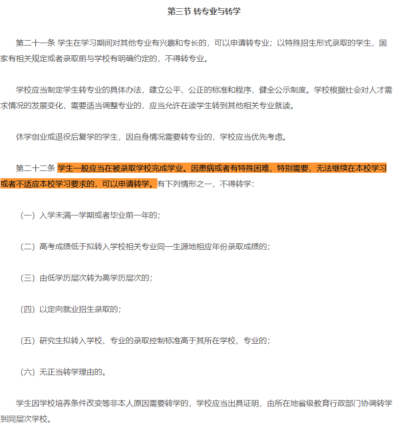
“首先应该看到,高校学生转学的流程是有章可循的。”北京教科院高教所副研究员王铭表示,高校学生转学的依据是《普通高等学校学生管理规定》(以下简称《规定》),其中明确指出,“学生一般应当在被录取学校完成学业。因患病或者有特殊困难、特别需要,无法继续在本校学习或者不适应本校学习要求的,可以申请转学”

图片

《普通高等学校学生管理规定》 教育部网站截图

在此次跨省转学涉及的部分高校官网公示中,记者发现,大部分学生申请转学是出于身体健康考虑。有的学生是因无法适应北方的气候与自然环境,荨麻疹反复发作,无法继续在原学校完成后续学业;有的是因病需家长长期陪读煎服中药治疗,为便于治疗同时不耽误学业而申请转回当地学校;有的是因为持续水土不服,且学习基础差,身心压力大,无法继续在原学校学习。

“患病学生需提供医院检查证明;特殊困难是指因家庭有特殊情况,需要学生就近照顾家庭。”王铭告诉记者,“根据《规定》,绝大多数学生应当在被录取学校完成学业,除非具备符合政策规定的特殊困难情况,才可以向学校和省级行政管理部门申请报批此事项。而且,出于公平和对等的原则,政策规定,转出学生的高考成绩应等于或高于转入学校专业当年所在地高考分数线;接收校要组织委员会进行考核,转入、转出高校和省级行政部门严格审查。”

对于这项政策,北京大学教育经济研究所副所长岳昌君表示:“国家在教育政策上不断改进和完善,给学生转学校、转专业以更多的支持,显示我国政府更加以学生为本、关爱学生,是‘办人民满意的教育’‘建设教育强国’等教育理念和政策在学生身上的体现,同时也是对‘就业优先’‘实现高质量充分就业’政策的间接回应。”

着眼自身

选择体现个性化

对于这份跨省转学公示信息的另一个关注点,是部分学生从首都转向了二三线城市,还有一名学生从热门的金融专业转到了临床医学专业。在常人看来,这些学生似乎选择了一条更难走的路。有网友表示,他们放弃了金融专业和首都的发展机会非常可惜,感觉“不值”。

“在高考中,清北是绝大多数考生的梦想高校。金融是高考志愿填报中最热门的专业之一,金融行业的平均工资曾连续多年排名第一。临床医学相比金融,需要更多的培养时间。”岳昌君说,“但是,如果学生选择转学是出于身体原因或对新专业的热爱,我们应该为他们感到高兴。无论是学习还是工作,只要有热情、有动力,就是好专业、好学校、好工作。”

从就业发展来看,岳昌君发现,一线城市的就业吸纳能力趋于饱和,某些二三线城市的经济发展相对更快,就业机会更多。“这些学生放弃首都的发展机会,反映了我国城市之间、城乡之间经济发展的平衡性得以改善,是学生的理性选择和大胆尝试。”岳昌君说。

“一个人成长发展的路径是复杂的、曲折的,不是一条直线。这些转学的学生今天看似‘逆行’,但未来可能在某一个时段走到他们人生的辉煌顶点。”中国教育科学研究院研究员储朝晖表示,从学生发展角度来看,适合他的才是最好的,而不适合他的,即便外部的标准觉得再好,对他来讲也未必是好的。

平常看待

教育提升灵活性

“政策规定,高校学生转学必须具备学生患病自身需要照顾或家庭原因需要学生扛起家庭责任或因不适应无法继续在原学校学习这些条件之一,选择学业压力适中的学校申请转学是合理而正常的。”王铭表示,并不存在所谓的“逆向转学”,希望社会还跨省转学一份平常应有的安宁。

从数据来看,转学学生仅为高校学生中极小的一部分,以北京市为例,每年招收本科生近14万人、在校生近54万人,转学学生是少数中的少数。王铭说:“转学是为学业不太顺利的学生提供帮助和同等水平下的新机会,希望这些学生能够克服困难,继续完成大学学业,为今后步入社会自食其力奠定基础。”

具体到学生个体层面,储朝晖分析,一些学生对自己的兴趣和潜能了解较少,以至于每年填报志愿的时候,有的学生对自己的专业选择是茫然的,少数学生进入专业学习之后可能会出现学习困难甚至“挂科”的情况。

“对专业有兴趣就会有内驱力,就会在某个领域持续钻研,而很多创新探索都是要靠内驱力。”储朝晖说,“学生在上大学以后,如果能够根据他的学习状况和自身优势潜能来作出一些调整,我觉得对学生本人和高校来说,都可能是一个有利的选择。”

对此,储朝晖建议,一方面,中小学应该给学生更多自主安排的时间、空间和内容,让学生在自主选择中找到自己的兴趣和方向;另一方面,应拓宽普通高校之间的转学空间,让学生在入学以后可以有选择和调整的机会。(中国教育报记者 张东

原标题:北京公示8名大学生拟跨省转学的信息引发关注——如何看待“逆向转学”

文章来源:《中国教育报》2024年01月09日第3版 版名:新闻·要闻

图片来源:教育部网站截图,北京市教育委员会网站截图,中国教育新闻网

本文只为传递信息,如存在文章/图片/音视频等资源使用不当的情况,请联系中国教育新闻网。

本期编辑:庄元