浙江大学陈东团队AFM:设计双交联网络结构用于手术缝合线的高强高韧生物基纤维

图片
近年来,生物相容性和生物可降解的高强度再生生物基纤维在多个领域引起了广泛关注。然而,现有的再生生物基纤维的力学性能尚不尽人意,这导致了其应用受到限制。由于强度和韧性往往相互制约,因此要实现再生生物基纤维的高强度与高韧性兼备仍然是一项巨大挑战。自然界的生物纤维的对于开发此类高强高韧材料给予了一定启发。例如,天然蜘蛛牵引丝通过将刚性的β折叠嵌入柔韧的无序结构中,在纤维内部形成了良好有序的网络结构,使得天然蜘蛛牵引丝同时具备了刚强性和柔韧性。然而,天然蜘蛛丝的供应量有限,严重限制了其广泛应用。为了解决资源有限的问题,目前已经开发出各式各样的策略来设计强韧的生物纤维。例如,仿生富含弹性蛋白的沙漠飞蝗的关节和蜻蜓的翅腱结构,其中的双酪氨酸对于结构强韧性起着关键作用。引入由两个酪氨酸残基形成的双酪氨酸交联,通过不同的方法(如酶反应、费托反应和光交联反应),在基质中形成共价交联。这些共价键的引入可以抑制基质内分子链的滑动,从而改善力学性能,特别是弹性和疲劳性能。此外,金属离子(如Zn2+和Cu2+)与有机分子相互作用,设计形成金属配位网络结构,用于各种生物高分子(如DNA、蛋白质和多糖类)交联,提高力学性能。

针对上述问题,本研究以富含丝氨酸和酪氨酸等富含活性氨基酸的再生丝素蛋白为基质,通过微流控湿法纺丝技术,酪氨酸进行光交联形成双酪氨酸结构,对丝氨酸进行锌离子配位交联,最终在再生丝素蛋白纤维内部形成双交联网络结构,展现出又强又韧的力学性能。经过相关优化和后拉伸处理后,双重交联纤维还展现出了良好的温度适应性,抗疲劳性、生物相容性和生物降解性,是作为手术缝合线的理想选择。这项研究的结果表明,利用再生丝素蛋白及其特定交联方式,能够创造出在医疗领域中具备广阔应用前景的高性能纤维材料。相关研究成果发表于Advanced Functional Materials上。浙江大学博士生肖垚和硕士生杨泽为共同一作,浙江大学陈东教授作为通讯作者。

1、双重交联蛋白纤维制备与性能测试

本研究采用了富含丝氨酸和酪氨酸等富含活性氨基酸的再生丝素蛋白作为基质,并利用微流控湿法纺丝技术,在光引发剂和光照辐射的帮助下对酪氨酸进行光交联,形成双酪氨酸结构;同时用锌离子对丝氨酸进行配位交联,形成双重网络结构,如图1所示。电镜图表明,纤维横截面呈现出规则的圆形结构,并且在偏光显微镜下可以观察到其具有良好的双折射现象,证明微流控装置对纤维具有一定的物理剪切功能,使纤维内部能够形成良好的分子取向。

图片

图1. 高强高韧生物基双重交联纤维制备示意图。(a)微流控湿法纺丝制备双重交联再生丝素蛋白纤维示意图;(b)双重交联再生丝素蛋白纤维进行差速拉伸示意图;(c)再生丝素蛋白网络示意图;(d)光交联再生丝素蛋白网络示意图;(d)锌离子配位交联再生丝素蛋白网络示意图;(f)双重交联再生丝素蛋白网络示意图。

图片

图2. 蛋白纤维形貌图。(a)-(d)再生丝素蛋白纤维、光交联再生丝素蛋白纤维、锌离子配位交联再生丝素蛋白纤维和双重交联再生丝素蛋白纤维收集实物图;(e)-(h)再生丝素蛋白纤维、光交联再生丝素蛋白纤维、锌离子配位交联再生丝素蛋白纤维和双重交联再生丝素蛋白纤维断面电镜图;(f)-(l)再生丝素蛋白纤维、光交联再生丝素蛋白纤维、锌离子配位交联再生丝素蛋白纤维和双重交联再生丝素蛋白纤维偏光显微镜图。

2、双重交联蛋白纤维性能测试

拉曼和荧光光谱同时证明了在光引发剂和光照辐射的帮助下,成功形成了双酪氨酸结构,且双重交联蛋白纤维的抗拉强度、杨氏模量以及韧性随辐射时间的增加,呈现出一个先增长后保持不变的趋势,断裂伸长率呈现出先降低后保持不变的趋势。红外光谱表明,锌离子能够有效的与基质中的丝氨酸形成金属配位交联,如图3所示。

图片

图3. 蛋白纤维内部化学键的表征。(a)拉曼光谱;(b)荧光光谱;(c)-(d)双重交联再生丝素蛋白纤维抗拉强度、杨氏模量、断裂伸长率和韧性随光照时间的变化;(e)红外光谱;(f)再生丝素蛋白纤维、光交联再生丝素蛋白纤维、锌离子配位交联再生丝素蛋白纤维和双重交联再生丝素蛋白纤维酰胺I带中的二级结构含量。

对蛋白纤维进行后拉伸处理后,纤维的抗拉强度、杨氏模量呈现出递增的趋势,断裂伸长率持续下降,这是由于后拉伸处理会有益于提升纤维的内部取向,从而使得抗拉强度和杨氏模量增加;但后拉伸处理会使得纤维内部分子链处于被拉伸状态,从而降低了纤维的断裂伸长率,如图4所示。双重交联再生丝素蛋白纤维经过6倍后拉伸处理后,其抗拉强度、杨氏模量、断裂伸长率和韧性分别为891 MPa、15.0 GPa、20.1%和114 MJ/m3,力学性能逐渐逼近天然蜘蛛牵引丝。

在不同温度下对双重交联再生丝素蛋白纤维进行原位测试,发现其在-50~80℃下均能保持良好的力学性能,这得益于纤维固有的性质以及甘油的帮助。将多根纤维加捻形成纤维束,操控具有相同动量的小车对其进行撞击,发现仅有双重交联再生丝素蛋白纤维能够抵御住,证明其具有良好的抗动载能力。且在其进行一千次的循环拉伸后,其力学性能下降的微乎其微,证明其优异的抗疲劳特性。与其它再生生物基纤维相比,双重交联再生丝素蛋白纤维在抗拉强度和韧性方面上表现出独一无二的平衡,如图5所示。

图片

图4. 蛋白纤维力学性能。(a)-(d)再生丝素蛋白纤维、光交联再生丝素蛋白纤维、锌离子配位交联再生丝素蛋白纤维和双重交联再生丝素蛋白纤维在不同拉伸倍数下的应力应变曲线图;(e)-(f)再生丝素蛋白纤维、光交联再生丝素蛋白纤维、锌离子配位交联再生丝素蛋白纤维和双重交联再生丝素蛋白纤维的抗拉强度、杨氏模量、断裂伸长率和韧性。

图片

图5. 蛋白纤维的温度适应性、抗冲击性和抗疲劳特性。(a)-(b)双重交联再生丝素蛋白纤维在不同温度下的抗拉强度、杨氏模量、断裂伸长率和韧性;(c)-(f)再生丝素蛋白纤维、光交联再生丝素蛋白纤维、锌离子配位交联再生丝素蛋白纤维和双重交联再生丝素蛋白纤维的抗冲击特性;(g)双重交联再生丝素蛋白纤维的抗疲劳特性;(h)双重交联再生丝素蛋白纤维与其它再生生物基纤维的强度和韧性对比图。

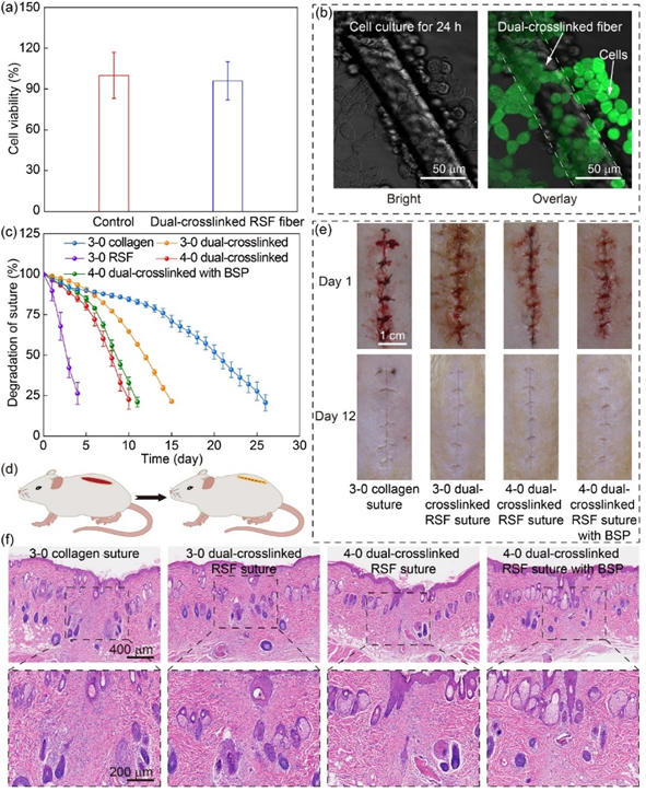
3、双重交联蛋白的生物相容性和生物降解性

以双重交联在生丝素蛋白纤维为手术缝合线,发现其生物毒性很低,与细胞可以进行共培养,表现出优异的生物相容性。且在生物酶的作用下,在体外可以实现快速降解,展现出优异的生物降解性。对小鼠进行缝合后,仅12天伤口就能实现愈合。此外,所设计蛋白纤维还具备载药功能,其产生的炎症反应弱,说明动物对其基本上不产生免疫排斥,如图6所示。双重交联在生丝素蛋白纤维优异的力学性能、生物相容性和生物降解性,使其成为生物医学应用的理想候选者。

图片

图6. 双重交联再生丝素蛋白纤维的生物相容性和生物降解性。(a)-(b)双重交联再生丝素蛋白纤维的细胞毒性;(c)不同直径的双重交联再生丝素蛋白纤维体外降解性;(d)双重交联再生丝素蛋白纤维作为手术缝合线的模型示意图;(e)双重交联再生丝素蛋白纤维作为手术缝合线的效果图;(f)双重交联再生丝素蛋白纤维作为手术缝合线伤口愈合后的炎症观察结果。

结论与展望:本文基于微流控湿法纺丝技术,设计双重交联网络结构,制备出了高强高韧的再生丝素蛋白纤维,解决了传统再生生物基纤维无法同时实现高强高韧的矛盾。且双重交联纤维展现出了良好的温度适应性,抗疲劳性、生物相容性和生物降解性,是作为手术缝合线的理想选择,在生物医学应用方面具有广阔的前景。

Yao Xiao†, Ze Yang†, Baoling Guo, Baiheng Wu, Rongrong Liu, Shikai Zhang, Peng Zhao, Jian Ruan, Xingyu Lu, Kai Liu, Dong Chen*,Strong and Tough Biofibers Designed by Dual Crosslinking for Sutures,Advanced Functional Materials, doi: 10.1002/adfm.202313131
来源:课题组供稿
声明:仅代表作者个人观点,作者水平有限,如有不科学之处,请在下方留言指正!