保护与性能同行,五家企业推出36款大功率充电宝锂电保护芯片

前言
在现代社会,随着科技的飞速发展,电子设备在我们日常生活中扮演着越来越重要的角色。从智能手机、笔记本电脑到移动电源、电动工具,再到电动汽车,这些设备在提高我们的生活质量和工作效率方面发挥着关键作用。而锂电池因其优异的能量密度、重量轻和长寿命等优异的特性被广泛运用在各种电子设备中,也因此其安全性也成为了越来越多人关注的重点。
作为锂电池安全保护的重要环节,锂电池保护芯片承载着电池组的单体电压监测、电池组总电压检测、充电/放电电流检测以及电池组的温度保护功能。在任何一项数值出现异常时,控制MOS关闭切断电池与电路的连接,避免故障扩大,确保电池组的安全。
2024(春季)亚洲充电展,3月20-22日将在深圳举办,届时将有多家锂电保护芯片企业参展,并发布多款新品和参考设计。
充电宝锂电保护芯片盘点
充电头网精心统计了参与2024(春季)亚洲充电展的众多锂电保护芯片企业所推出的多款锂电池保护芯片。并将这些信息汇总整理,形成了下表,详细展示了各家企业的主打产品及其封装特点。
图片
SOUTHCHIP南芯
图片
上海南芯半导体科技股份有限公司(简称:南芯科技,股票代码:688484),是一家专注于电源、电池管理和嵌入式的高性能国产半导体设计公司,拥有 Charge pump、DCDC、ACDC、有线充电、无线充电、快充协议、锂电保护、汽车电子等多条产品线,基于自主研发的升降压充电、电荷泵和 GaN 直驱等核心技术,推出了多款明星产品,得到业内广泛认可。
南芯科技能够提供从 AC 到电池的端到端有线、无线完整快充解决方案,产品覆盖 10W 到 240W 功率等级范围。电荷泵和升降压开关充电系列快充产品打破国外垄断,通过了国内外多个知名品牌智能手机、平板电脑等厂家认证并已实现大规模量产;DCDC、有线充电、无线充电及嵌入式协议类产品在消费、泛工业等市场被广泛采用;并且,多类产品已通过 AEC-Q100 车规质量认证,能够提供完整的车载无线、有线充电方案,于多款车型中实现前装量产。
南芯科技拥有强大的研发及系统团队、独立的品质管控团队以及贴近客户的销售和支持团队,为高质量的产品开发设计保驾护航。南芯科技得到了上下游产业链与资本的广泛认可与支持,获得了上海集成电路产业基金、中芯聚源、红杉资本、OPPO、vivo、小米等的资本加持,助力公司持续、快速成长。
南芯科技产品已在荣耀、OPPO、vivo、小米、联想、三星、Anker、紫米等产品中频频亮相,在多款汽车品牌前装产品顺利量产,证明了其产品在性能、品质和成本等方面的诸多优势。南芯科技秉承“时间优先,性能优先”的产品理念,坚持“开拓进取,不断创新”的公司文化,致力于为客户提供高性能、高品质与高经济效益的系统解决方案。
南芯,为效率而生。
南芯SC5510A
SC5510A 是一款高集成度的单电池锂离子电池保护IC。它不仅控制内置的MOSFET,还提供了一系列电池保护功能,包括电池过压保护、电池欠压保护、充放电过流保护以及负载短路保护等。SC5510A 的外部组件需求极低,仅需一个电容器和一个电阻,有效减少了空间和成本,特别适合空间受限的电池组应用场景。
图片
此外,SC5510A 特别集成了对内部MOSFET Rdson 在不同温度和电压条件下变化的补偿机制,确保了高精度的电压和电流检测,以及延迟电路,防止电池过充或过放。因此,电池在安全区域内得到有效应用,显著延长了其使用寿命。
SC5510A 本身具有极低的待机电流消耗,非常适合长时间存储的电池。其集成的低Rdson MOSFET 确保电池能够提供最大的输出功率。
SC5510A 提供8脚2x2 DFN(FC)封装,满足各种设计需求。
南芯SC5550
SC5550 是针对2-5节可充电电池设计的一款高精度保护集成电路,集成了全面的电池保护功能,包括电池过压保护、电池欠压保护、三级放电过流保护、充电过流保护,以及在充电和放电状态下的电池过温和欠温保护,还有芯片热关断保护等,还可通过外部电阻可灵活设置电压保护的延迟时间。
图片
SC5550 还特别提供了次级电池过压保护和指示功能,能与熔断器结合使用,极大地增强了电池的安全性。除此之外,SC5550 还整合了CTRC/CTRD控制引脚,支持多达6-10节电池的堆叠应用。
在正常工作状态下,SC5550 的供电电流消耗极低。当电池电压低于欠压保护阈值时,它会自动进入睡眠模式,有效延长了电池的存储时间。SC5550 提供的TSSOP-20封装,适应了多种设计需求。
南芯SC5611
SC5611 系列器件是专为单节锂离子或锂聚合物电池设计的主保护IC。它可精确监控电池的电压和电流,确保了精确的保护和恢复阈值。该器件通过控制外接的CHG和DSG场效应晶体管(FET),提供全方位的保护。
图片
SC5611 还可通过测量CHG和DSG FET上的电压差来监控电流,无需额外的感应电阻。它在待机模式下的低功耗特性显著延长了电池的货架寿命。
SC5611 提供两种封装选项:6脚SOT23-6和DFN6L,以满足不同的设计需求。
南芯SC5613D01
SC5613D01 系列是专为单节锂离子电池设计的主要保护集成电路。它能精确监控电池的电压和电流,确保了精确的保护和恢复阈值。通过控制外接的CHG和DSG场效应晶体管(FET),该器件实现了全面的保护功能。
图片
SC5613D01 还可通过外部感测电阻上的电压差来监测电流。为了优化系统的热性能,SC5613D01 允许使用低阻值的感测电阻,从而降低功耗。
SC5613D01 提供的6脚DFN-6L封装,适合多种设计需求。
南芯SC5650
SC5650 是一款为2-5节可充电电池应用设计的高精度保护IC,集成了全面的电池保护功能,包括电池过压保护、电池欠压保护、三级放电过流保护、充电过流保护,以及在充放电状态下的电池过温和欠温保护,还有芯片热关断保护等,其电压保护的延迟时间还可以通过外部电阻灵活设定。
图片
SC5650 提供次级电池过压保护和指示功能,可与熔断器配合,显著提升电池安全性。此外,SC5650 还配备了智能电池均衡功能,有效避免电池单元间的容量不平衡,从而显著延长电池单元的寿命。SC5650 还集成了CTRC/CTRD控制引脚,支持堆叠应用,适用于6-10节电池的配置。
在正常工作状态下,SC5650 的电流消耗极低,并且当电池电压低于欠压保护阈值时,它会自动进入睡眠模式,进一步延长电池的存储时间。SC5650 提供TSSOP-20封装,满足多样化的设计需求。
展会预告
上海南芯半导体科技股份有限公司参加充电头网主办的2024(春季)亚洲充电展,展位号位于B区B09、B10、B27、B28,3月20-22日欢迎莅临展会现场交流、洽谈。
Kiwi Instruments必易微
图片
深圳市必易微电子股份有限公司(股票代码:688045)是一家高性能模拟及数模混合集成电路供应商,主营产品包括 AC-DC、DC-DC、驱动 IC、线性稳压、电池管理、充电管理、放大器、数模转换器、传感器等,为消费电子、工业控制、网络通讯、数据中心、汽车电子等领域客户提供一站式芯片解决方案和系统集成。
必易微尊重人才、重用人才,不忘科技改善生活的初衷,以客户为中心,坚持“独特创新、易于使用”的公司理念,创新芯领域,引领芯发展,力争成为全球卓越的芯片设计企业。
必易微KP62010X系列
必易微KP62010X系列是专为3-10节锂电池设计的监控与保护芯片,支持 72V 以内电池组,最大工作电压为60V。其集成了高精度的监控系统,内置高精度 14 bit 电压 ADC、16 bit 电流 ADC,,在室温下可以达到 10mV 电压采样精度,0.5% 电流采样精度。此外,该芯片还支持两组温度计,可以更准确地获取关键部位的温度信息,从而全面保障电池的安全性,有效地监控和保护电池系统。
KP62010X系列包括两款型号,分别为KP620103和KP620105。它们的主要区别在于KP620103的LDO电压为3.3V,而KP620105的LDO电压为5V。用户可以根据自身需求自由选择适合的型号。
图片
KP62010X系列具有单晶圆高电压耐受等优点,具备具有过欠压保护、充电过流保护、放电二级过流保护等功能,以及断线检测、负载检测、通讯超时复位等多种失效检测机制。还支持电池乱序连接,可为系统设计节省成本与体积。外加优秀的负压耐受能力等高可靠性表现,可为电池包构筑安全护盾。
图片
典型应用电路图
KP62010X系列整合了电池均衡场效应晶体管,配备了充电和放电低侧NCH FET驱动器,同时支持I2C兼容接口。采用TSSOP-30封装,通常作为下一代高功率系统中完整电池组监控和保护解决方案的一部分。
该系列具有低功耗特性,可通过禁用集成电路中的子模块来控制整个芯片的电流消耗。此外,通过SHIP模式,可轻松将电池组切换至超低功耗状态。适用于电动车、不间断电源系统、无线基站备用系统,以及12-36V电池组等多个领域。
必易微KP62030X系列
必易微KP62030X系列是专为3-18节锂电池设计的监控与保护芯片,支持 72V 以内电池组,最大工作电压为110V。其集成了高精度的监控系统,内置高精度 14 bit 电压 ADC、16 bit 电流 ADC,,在室温下可以达到 10mV 电压采样精度,0.5% 电流采样精度。此外,该芯片还支持六组温度计,可以更准确地获取关键部位的温度信息,从而全面保障电池的安全性,有效地监控和保护电池系统。
KP62030X系列包括两款型号,分别为KP620303和KP620305。它们的主要区别在于KP620303的LDO电压为3.3V,而KP620305的LDO电压为5V。用户可以根据自身需求自由选择适合的型号。
图片
KP62030X系列具有单晶圆高电压耐受等优点,具备具有过欠压保护、充电过流保护、放电二级过流保护等功能,以及断线检测、负载检测、通讯超时复位等多种失效检测机制。还支持电池乱序连接,可为系统设计节省成本与体积。外加优秀的负压耐受能力等高可靠性表现,可为电池包构筑安全护盾。
图片
典型应用电路图
KP62030X系列整合了电池均衡场效应晶体管,配备了充电和放电低侧NCH FET驱动器,同时支持I2C兼容接口。采用TQFP-48封装,通常作为下一代高功率系统中完整电池组监控和保护解决方案的一部分。
该系列具有低功耗特性,可通过禁用集成电路中的子模块来控制整个芯片的电流消耗。此外,通过SHIP模式,可轻松将电池组切换至超低功耗状态。适用于电动车、不间断电源系统、无线基站备用系统,以及12-72V电池组等多个领域。
图片
预充预放功能原理图
KP62030X系列还支持预充预放功能,可防止母线浪涌并限制过放电芯充电电流。
展会预告
深圳市必易微电子股份有限公司参加充电头网主办的2024(春季)亚洲充电展,展位号位于B区B07、B08,3月20-22日欢迎莅临展会现场交流、洽谈。
HM虹茂
图片
深圳市虹茂半导体有限公司是国内电源管理IC/信号链IC领先的设计与销售企业,专业从事各种电源管理IC/信号链IC 的设计、生产和销售。
公司成立以来,飞速发展,产品已涵盖了电源管理IC(锂电充电IC/锂电保护IC/LDO IC/低电压检测(复位)IC/DC-DC升压&降压 IC/电压基准源IC/恒压恒流控制IC/三端稳压IC/通用PWM控制IC等)、LED驱动IC、运放IC、比较器IC、逻辑电路IC、模拟开关IC、接口IC等诸多种类总计500多款产品型号。可广泛应用于各类电子产品上。
目前有500多款产品可以批量现货供应,国产替代,所有产品均可以按客户要求订制丝印。
虹茂DW01A
图片
虹茂DW01A是一款单节锂离子/聚合物电池组保护芯片,配备了高精度电压检测电路和延时电路。通过监测电池的电压和电流,能够实现过充、过放和过电流的保护,非常适用于单一锂离子/锂聚合物可充电电池的保护电路。
图片
虹茂DW01A详细资料。
虹茂DW03
图片
DW03产品提供了高度集成的解决方案,用于保护单节锂离子/锂聚合物可充电电池组。它包括先进的功率MOSFET、高精度的电压检测电路和延时电路。
图片
DW03具有SOT23-5、SOT23-3L、DFN2x2-6L三种封装,DW03 具有过充,过放,过流,短路等所有的电池所需要保护功能,并且工作时功耗非常低,非常适合应用于空间限制得非常小的可充电电池组应用。
虹茂HM5208FX
HM5208FX内置了高精度电压检测电路和延迟电路,是专为锂离子可充电电池/锂聚合物可充电电池设计的保护IC。HM5208FX适用于两节串联使用的锂离子/锂聚合物电池组,可提供过充、过放、充电过流和放电过流的保护功能。
图片
HM5208FX详细资料。
虹茂HM5415系列
HM5415系列内置高精度电压检测电路和延迟电路,是一款专为锂离子可充电电池/锂聚合物可充电电池设计的保护IC。HM5415系列适用于单节锂离子/锂聚合物电池组,提供过充、过放、充电过流和放电过流的保护功能。
图片
HM5415详细资料。
虹茂HM5430
HM5430 是一款内置 MOSFET 的单节锂电池保护芯片。该芯片具有非常低的功耗和非常低阻抗的内置 MOSFET。该芯片有充电过压,充电过流,放电过压,放电过流,过热,短路等各项保护等功能,确保电芯安全,高效的工作。
图片
HM5430 采用 SOT23-5、DFN2X2-6L、DFN1X1-4L封装,外围只需要一个电阻和一个电容,应用极其简洁,工作安全可靠。
虹茂HM5431
HM5431 是一款内置 MOSFET 的单节锂电池保 护芯片。该芯片具有非常低的功耗和非常低阻抗的内置 MOSFET。该芯片有充电过压, 充电过流,放电过压,放电过流,过热,短路等各项保护等功能,确保电芯安全,高效的工作。
图片
HM5431 采用 SOT23-3 封装,外围只需要一个电阻和一个电容,应用极其简洁,工作安全可靠。
虹茂HM5460
HM5460 是一款锂离子/锂聚合物电池高集成度保护 IC。HM5460 内部集成了先进的功率 MOSFET,高精度电压检测电路和延迟电路。HM5460 采用非常小的DFN1×1×0.37-4 的封装,这使得该器件非常适合空间非常小的单节可充电电池的应用。
图片
HM5460 具备所有电池需要的过充、过放、过流和负载短路保护等功能,并且工作时功耗非常低。HM5460 不仅仅为穿戴设备而设计,也适用于一切需要锂离子/锂聚合物可充电电池长时间供电的各种信息产品的应用场合。
虹茂HM5501
HM5501 是一款内置 60mΩ MOS管的单节锂电池保护芯片。该芯片具有非常低的功耗和非常低阻抗的内置 MOSFET。该芯片有充电过压,充电过流,放电过压,放电过流,过热,短路等各项保护等功能,确保电芯安全,高效的工作。
图片
HM5501 采用超小的 DFN1X1-4L,DFN2X2-6L,SOT23-5L封装,封装高度为 0.37m。外围只需要一个电阻和电容,极其简洁,安全可靠。
虹茂HM5511B
HM5511B 是一款内置 MOSFET 的单节锂电池保护芯片。该芯片具有非常低的功耗和非常低阻抗的内置 MOSFET。该芯片有充电过压,充电过流,放电过压,放电过流,过热,短路等各项保护等功能,确保电芯安全,高效的工作。
图片
HM5511B 采用 SOT-23 封装,外围只需要一个电阻和一个电容,应用极其简洁,工作安全可靠。
展会预告
深圳市虹茂半导体有限公司参加充电头网主办的2024(春季)亚洲充电展,展位号位于A区A17,3月20-22日欢迎莅临展会现场交流、洽谈。
Injoinic英集芯
图片
深圳英集芯科技股份有限公司,于2022年4月19日正式登陆上交所科创板,股票简称:英集芯;股票代码:688209。公司成立于2014年11月20日,是一家专注于高性能、高品质数模混合芯片设计公司,主营业务为电源管理芯片、快充协议芯片的研发和销售。英集芯持续推出高性价比的智能数模混合芯片,提供的电源管理芯片和快充协议芯片广泛应用于移动电源、快充电源适配器、无线充电器、车载充电器、TWS耳机充电仓等产品。公司合作的最终品牌客户包括小米、OPPO等知名厂商。
英集芯的芯片产品具备高集成度、高可定制化程度、高性价比、低可替代性的特点,能够缩短客户成品方案研发周期,简化客户产品生产过程,提升产品良率和可靠性,从而帮助客户优化成本并满足多样化的需求。
未来,英集芯将基于在消费电子领域的优势市场地位,以行业前沿技术和客户需求为导向,发挥自身在电源管理芯片和快充协议芯片领域的研发及设计优势,持续推出具有市场竞争力的芯片及配套解决方案,进一步提升产品的品牌知名度,不断拓展应用领域及下游客户覆盖范围,致力于成为国际一流的数模混合芯片设计公司。
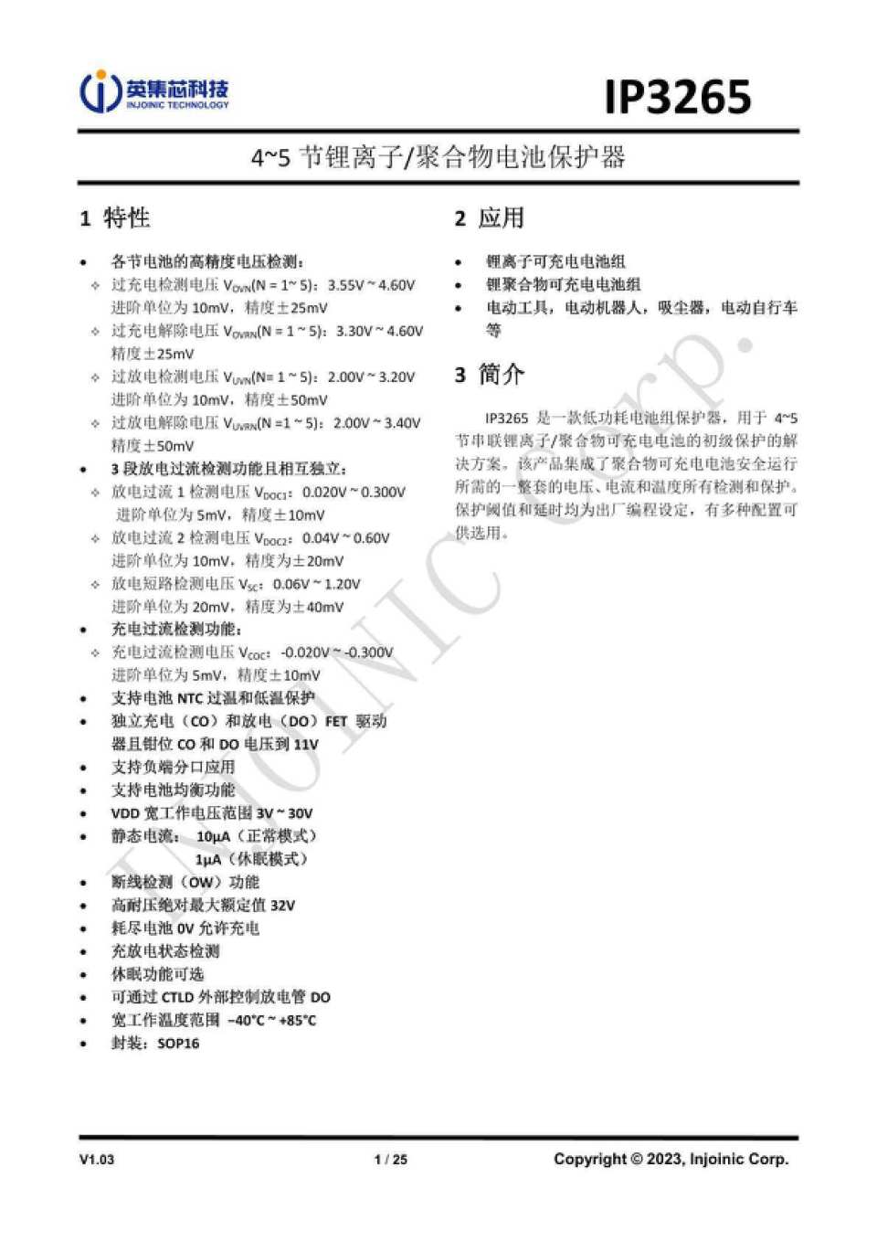
英集芯IP3265
IP3265 是一款低功耗电池组保护器,用于 4~5节串联锂离子/聚合物可充电电池的初级保护的解决方案。该产品集成了聚合物可充电电池安全运行所需的一整套的电压、电流和温度所有检测和保护。保护阈值和延时均为出厂编程设定,有多种配置可供选用。
图片
IP3265详细资料。
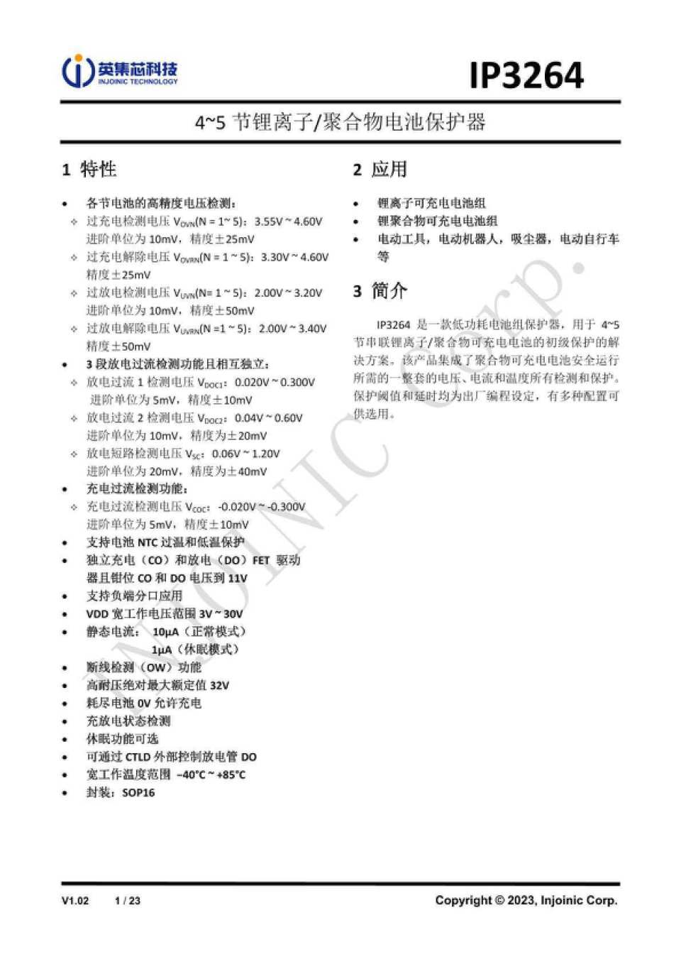
英集芯IP3264
IP3264 是一款低功耗电池组保护器,用于 4~5 节串联锂离子/聚合物可充电电池的初级保护的解 决方案。该产品集成了聚合物可充电电池安全运行 所需的一整套的电压、电流和温度所有检测和保护。 保护阈值和延时均为出厂编程设定,有多种配置可供选用。
图片
IP3264详细资料。
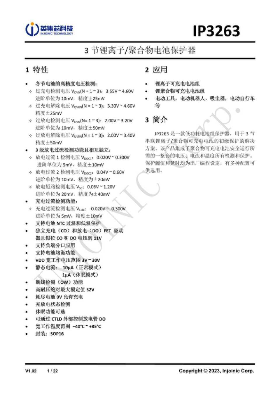
英集芯IP3263
IP3263 是一款低功耗电池组保护器,用于 3 节 串联锂离子/聚合物可充电电池的初级保护的解决 方案。该产品集成了聚合物可充电电池安全运行所 需的一整套的电压、电流和温度所有检测和保护。 保护阈值和延时均为出厂编程设定,有多种配置可供选用。
图片
IP3263详细资料。
英集芯IP3102
英集芯 IP3102 提供一种用于单节锂离子/聚合物可充电电池的初级保护的解决方案。芯片集成了聚合物可充电电池安全运行所需的所有保护检测和控制;保护功能包括放电过流、充电过流、过充、过放电池的检测和保护。
图片
英集芯 IP3102 正常工作仅需要 1uA 左右的工作电流,可承受高达 28V 的浪涌电压。其工作在-40℃~+85℃的温度范围内,大大拓宽了芯片的使用条件。采用小而薄的 DFN6 1.6x1.6mm封装,便于小型电池包装设计。
英集芯IP3112
英集芯 IP3112 是一款超低功耗、带双路过流保护功能的单节锂电池保护芯片,提供一种用于单节锂离子/聚合物可充电电池的初级保护的解决方案;芯片集成了聚合物可充电电池安全运行所需的所有检测、保护和控制功能;保护功能包括放电过流、充电过流、过充、过放电池的检测和保护。
图片
英集芯 IP3112 正常工作电流仅 1.5uA 左右,可选休眠模式,休眠电流 100mA;工作在-40℃~+85℃的温度范围内,大大拓宽了芯片的使用条件;采用小而薄的 DFN6 1.6x1.6mm封装,便于小型电池包装设计。
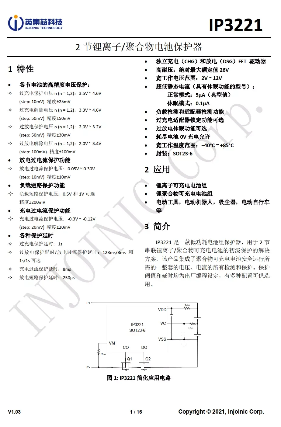
英集芯IP3221
英集芯 IP3221 是一款低功耗电池组保护器,用于2节串联锂离子/聚合物可充电电池的初级保护的解决方案。该产品集成了聚合物可充电电池安全运行所需的一整套的电压、电流的所有检测和保护。保护阈值和延时均为出厂编程设定,有多种配置可供选用。
图片
英集芯 IP3221 采用 SOT23-6 封装,耐压最高 26V,工作电压范围 2V~12V,工作温度范围 −40°C~+85°C,集成独立充电(CHG)和放电(DSG)FET 驱动器,正常模式电流 5uA,休眠模式电流 0.1uA。
英集芯IP3232
英集芯 IP3232 是一款低功耗电池组保护器,用于 2~3 节串联锂离子/聚合物可充电电池的初级保护的解决方案。该产品集成了聚合物可充电电池安全运行所需的一整套的电压、电流和温度所有检测和保护;保护阈值和延时均为出厂编程设定,有多种配置可供选用。
图片
英集芯 IP3232 采用 DFN10(0303) 封装,VDD 工作电压范围 3V~24V,工作温度范围 −40°C~+85°C,最高耐压 28V,支持断线检测、充放电状态检测,可选休眠功能、过放电负载锁定功能、充放电可外部控制CTL 功能。
英集芯IP3254
英集芯 IP3254 是用于3节/4节串联锂离子/聚合物可充电电池保护的 IC。系列内置高精度电压检测电路和延迟电路,通过 SEL 端子实现3节/4节电池切换;芯片支持高精度电压检测保护、充电过流保护。
图片
英集芯 IP3254 电池保护芯片特写。
图片
英集芯 IP3254 采用 TSSOP16 封装,支持三段过流检测、断线检测功能,内置均衡电路,不需要任何外围元件即可实现电池充放电均衡;并且还可以外扩 MOS 管增大均衡电流,工作电流仅 35µA(含 15uA 充电mos 驱动电流),休眠模式电流仅 3.5µA。
英集芯IP3255
英集芯 IP3255 是用于3节/4节串联锂离子/聚合物可充电电池保护的 IC,系列内置高精度电压检测电路和延迟电路,通过 SEL 端子实现3节/4节电池切换 ,内置高精度电压检测保护、充电过流保护、充放电 NTC 高低温保护功能。
图片
英集芯 IP3255 采用 TSSOP16 封装,支持三段过流检测、断线检测功能,内置均衡电路,并且还可以外扩 MOS 管增大均衡电流,工作电流仅 35µA(含 15uA 充电mos 驱动电流),休眠模式电流 5µA。
展会预告
深圳英集芯科技股份有限公司参加充电头网主办的2024(春季)亚洲充电展,展位号位于A区A21,3月20-22日欢迎莅临展会现场交流、洽谈。
iCM创芯微
图片
深圳市创芯微微电子股份有限公司成立于2017年,是一家专业高精度、低功耗电池管理及高效率、高密度电源管理芯片研发和销售的集成电路设计企业,拥有国家级专精特新“小巨人”企业、国家高新技术企业、广东省专精特新企业、广东省高精度低功耗电池管理芯片工程技术研究中心等资质。
创芯微微电子团队来自全球知名IC设计公司,其中60%以上为研发人员,核心团队来自ST、凹凸、华为、比亚迪、全志科技等国外内知名设计公司,核心团队拥有超过15年以上电池管理芯片和电源管理芯片设计、研发和生产测试验证经验。
创芯微微电子专注于电池管理芯片和电源管理芯片开发,目前电池管理芯片已覆盖从1节至20节,从二合一到次级保护及模拟前端等全部应用领域,电池管理芯片产品线国内最为完整。
创芯微微电子以高精度、低功耗、高可靠性为目标,成功导入OPPO、一加、哈曼、小米、莱克、宜家、沃尔玛等多家国内外一流客户并大批量使用,产品已广泛应用于手机、可穿戴设备、对讲机、电动工具、手持式吸尘器、喷雾器、太阳能路灯、蓝牙音箱、小功率储能等众多领域,成为业界标杆产品,为客户提供安全、稳定、可靠的高性价比电池管理解决方案。
创芯微以“持续改善品质,超越客户预期”为核心品质理念,后续将会推出更多高品质的优秀产品,给客户以更好的服务。
创芯微CM1003-Z
图片
创芯微CM1003-Z,是一颗单节可充电锂电池保护芯片,芯片内置高精度电压检测电路和延迟电路,通过检测电池的电压,电流,实现对电池的过充电、过放电和过电流保护,具备25mV过充电检测精度。
图片
创芯微 CM1003-Z 详细资料信息如上。
创芯微CM1003-SBD
图片
创芯微CM1003-SBD,是一颗单节锂电池保护芯片,支持高压锂电池应用。
图片
创芯微CM1003-SBD的正常工作电流为1.5uA,过充电保护电压为4.475V,具备20mV精度,过放电保护电压为2.76V,精度为50mV,放电过流保护电压为0.15V,短路保护电压为0.5V,采用SOT23-6封装。
创芯微CM1004-BLD
图片
创芯微CM1004-BLD,是一颗外接检流电阻的单节电池保护芯片。
图片
创芯微CM1004-BLD具有高精度电压检测功能,过充电保护电压为4.57V,精度为20mV。过放电保护电压为2.08V,精度为50mV。内置高精度取样电阻检流电路,可消除传统保护芯片使用电池保护MOS内阻检测的误差。芯片采用DFN1.9*1.6-6L封装,外围器件数量少,有效节省空间占用。
创芯微CM1004-BKD
图片
创芯微CM1004-BKD同样具有高精度电压检测功能,过充电保护电压为4.53V,精度为20mV。过放电保护电压为2.35V,精度为50mV。内置高精度取样电阻检流电路,可消除传统保护芯片使用电池保护MOS内阻检测的误差。
图片
芯片采用DFN1.9*1.6-6L封装,外围器件数量少,有效节省空间占用。保护芯片具备独立的放电过流和负载短路保护,同时支持充电过流保护,通过高精度电压检测电路,检测取样电阻上的压降,计算出电池的实际电流。可根据电池的放电电流,计算适合的取样电阻,为电池提供高精度的过流保护功能。
保护芯片采用独立的电阻检测电流,能够避免传统保护电路中检测MOS管压降带来的误差,在不同温度下提供一致的过流检测及保护功能,避免高温下MOS管内阻变大造成误保护。
创芯微CM1020系列
图片
创芯微CM1020系列是一颗用于2串锂电池的保护芯片,芯片内置高精度电压检测电路和电流检测电路,支持电池过充电,过放电,充电过电流,放电过电流和短路保护功能,具备25mV过充电检测精度,采用SOT23-6封装。
图片
创芯微 CM1020系列芯片的详细资料信息如上。
创芯微CM1250系列
图片
创芯微CM1250系列二级保护芯片可对锂电池组进行高精度的过充保护。CM1250可检测电池组中每一节电池的电压,从而提供整组电池的过充保护。
图片
创芯微CM1250ACA是一颗应用于3至5串4.2V锂电池的过压保护芯片,内置高精度电压检测电路和延迟电路,用于可充电电池组二级保护,通过检测单节电池的电压,实现过充电保护。
CM1250系列电池保护芯片支持25mV高精度过电压检测,保护延时时间可选,并支持电池单体断线保护功能,具备CMOS输出,N沟或P沟开漏多种保护状态输出方式,具有高耐压和低工作电流,提升可靠性并延长电池组存放时间。
CM1250检测电池组中每一节电池电压,在任意一节电池的电压超过过充电保护电压并超过过充检测延迟时间后,即输出过充电状态信号。同时单节电池出现连线断线时,也会触发过充电状态保护信号输出。CM1250满足笔记本电池,锂电电动工具,扫地机器人以及UPS电源应用。
创芯微CM1051
图片
移动电源内部五串电池组保护芯片采用创芯微CM1051,CM1051系列是一款专用于5串锂离子/磷酸铁锂电池的保护芯片,内置有高精度电压检测电路和电流检测电路。通过检测各节电池的电压、充放电电流及温度等信息,实现电池过充电、过放电、断线、低压禁充、放电过电流、短路、充电过电流和过温保护等功能,放电过流保护延时外置电容可调,其他保护延时内置。
图片
创芯微CM1051具备25mV过充检测精度,支持三段放电过电流保护和充电过流保护功能,具备高温充放电保护和低温充电保护功能,支持电池断线保护和NTC电阻断线保护功能,确保电池安全使用。
创芯微CM1351
图片
创芯微CM1351系列是一款专用于5串锂离子/磷酸铁锂电池的保护芯片,内置有高精度电压检测电路和电流检测电路。通过检测各节电池的电压、充放电电流及温度等信息,实现电池过充电、过放电、均衡、断线、低压禁充、放电过电流、短路、充电过电流和过温保护等功能,放电过流保护延时外置电容可调,其他保护延时内置,芯片内置电池均衡功能。
图片
创芯微CM1351具有15mV电池过充保护精度,支持三段放电过流保护,支持充电过流保护功能,支持电池单体接线断线保护和NTC热敏电阻断线保护功能,能够为多串锂电池组提供完善的保护功能。
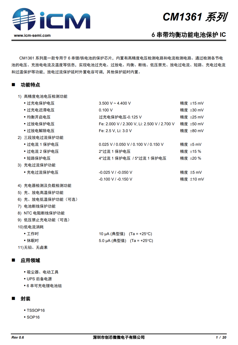
创芯微CM1361
图片
创芯微型号CM1361,是一颗支持6串电池组应用的电池保护芯片,支持电池均衡功能。芯片内置高精度电压检测电路和电流检测电路,可检测串联电池组中各节电池的电压,电流和温度,进行电池过充电,过放电,充电过流,放电过流,过热以及电池组断线等保护功能。
图片
创芯微CM1361具有15mV过压检测精度,通过外接取样电阻可实现高精度的电池电流检测功能,支持三段放电过流保护和充电过流保护。均衡功能的加入,使电池组中每节电池都能完整充电,充分发挥电池性能。芯片支持外接热敏电阻进行电池组温度保护,支持功能定制,满足多串锂电池组的保护功能。
展会预告
深圳市创芯微微电子股份有限公司参加充电头网主办的2024(春季)亚洲充电展,展位号位于B区B53,3月20-22日欢迎莅临展会现场交流、洽谈。
充电头网总结
对于电子产品,可靠性是排在第一位的,很多年前我们还能看到不带保护板的移动电源。随着市场良性竞争发展,人们安全意识的建立,电源产品的安全性已经大大提升。户外电源内置大容量电池组,充放电功率也较大,电池保护措施更加重要。
锂电池保护芯片的作用在于监测和调控电池的工作状态,以防止过充、过放、过热和短路等问题,从而确保电池的安全和稳定运行。在户外电源和其他内置大容量电池组的产品中,这种保护尤为关键。这些产品通常涉及较高的充放电功率,若没有适当的保护措施,可能导致电池性能下降甚至安全事故的发生。
随着消费者对电子产品安全性要求的提升,具备高效保护机制的锂电保护芯片成为了市场竞争的一个重要维度。制造商在产品中集成先进的保护芯片,不仅能够提高产品的安全性,还能增强消费者对品牌的信任。此外,这也促使了保护芯片技术的不断创新和发展,进一步提升了整个电子产品市场的技术水平。
大会预告
2024(春季)亚洲充电展期间,3月20日(周三)将会举办2024亚洲快充大会,目前已经有多家知名企业确认出席并发表演讲。