抗流感药玛巴洛沙韦,这些人服用有危险!你必须知道这5点

图片

奥司他韦之后,玛巴洛沙韦成了抗流感网红药。


「算是我吃过单片最贵的药了……」有患者在社交平台上吐槽,一盒里就两片,价格两三百。


但据说「一片下去烧就退了」。很多人还是想买来吃。


那这个新药和奥司他韦相比,谁的效果好又安全?哪些人不能吃?报销比例如何?儿童该选哪个药?



▍玛巴洛沙韦,真是「一片下去烧就退了」?

玛巴洛沙韦可以让治疗过程变得更方便,但上市时间较短,疗效与安全性仍需更多循证证据支持,部分临床研究显示,玛巴洛沙韦可能更容易耐药,而奥司他韦目前并未显示出明显的耐药倾向2-3]


「一片下去烧就退了」「超级神药」的说法不可信,建议在医师及药师指导下,选择适合自己的药物。



▍玛巴洛沙韦,为什么只要吃一次?


奥司他韦、扎那米韦、阿比多尔一众抗流感病毒药物,服药疗程需要5天或5天以上。而玛巴洛沙韦说明书注明:患者应在症状出现后48小时内服用玛巴洛沙韦片,且单次服用即可[1]


为什么玛巴洛沙韦这样卷出天际?


郑州大学第三附属医院药学部主任孙楠说,玛玛巴洛沙韦在人体内代谢所需时间约为奥司他韦的8倍,也就是在人体内作用持续时间更长。


所以,玛巴洛沙韦在流感全程只吃一次,而奥司他韦需要每天两次服药,并且连服5天。扎那米韦的药物使用方式为吸入式,吸入粉雾剂每日2次,每次两吸(2×5mg),连续5天[6]


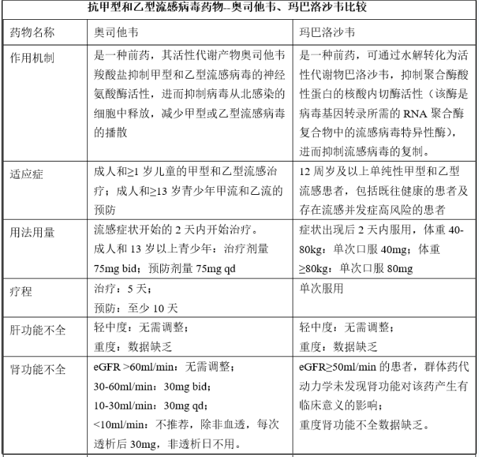
图片

奥司他韦与玛巴洛沙韦的比较,中山一院临床药学公众号 /李佳



▍玛巴洛沙韦,哪些人不能吃?


体重低于40公斤的患者、重度肝功能及肾功能不全患者以及对该药成分及辅料过敏患者等特殊人群来说,应禁用玛巴洛沙韦[2,9]


与奥司他韦不同,妊娠期内的女性,由于其对胎儿的影响尚未明确,应避免使用玛巴洛沙韦,除非潜在获益大于对胎儿的潜在风险。哺乳期女性在服用玛巴洛沙韦期间,应停止哺乳或避免服用。




▍医保乙类的报销比例如何?


目前玛巴洛沙韦已纳入国家医保药品目录,医保乙类。如果到医院确诊流感,报销后是222.36元,可用医保账号支付。


注:多个公立医院药品公示价格,一盒玛巴洛沙韦片(规格:20毫克2片装)的售价为222.36元。

我国医保药品分为甲类和乙类两种。


甲类药品通常是医保全额报销的基本药品,包括一些常见、必需的药品。参保人不先行自付[4]


乙类药品则是部分报销的药品,通常包括一些新型、特效的药品。报销比例可能会根据地区和医保政策有所不同。购买乙类药物,先由参保人自付一定比例后,再按基本医疗保险规定的分担办法支付。


注意:医保甲类和乙类,和OTC(非处方药)的甲类乙类是不同的。OTC的甲类乙类是划分药品安全性的药品目录。


图片

[5]


而在网上购药平台,玛巴洛沙韦的价格普遍高于医院,在230元到358元之间,部分药店甚至标出450元/盒的价格,单片超200元。


在北京工作的曾女士12月初感染甲流,在医院开了一盒玛巴洛沙韦,价格为222.36元,用医保个人账户支付。到附近药店再次购买该药物时,药店工作人员表示,由于货源紧张,该药价格要比医院高出一些[2]



玛巴洛沙韦和奥司他韦,儿童该选哪一种?


原本玛巴洛沙韦仅获批治疗12周岁及以上单纯性甲型和乙型流感患者。2023年3月,获批治疗既往健康的成人和5岁及以上儿童单纯性甲型和乙型流感患者,或存在流感相关并发症高风险的成人和12岁及以上儿童流感患者。


药师建议,5岁以下的儿童可选择奥司他韦颗粒剂或干混悬剂,更方便控制剂量和服用。

5岁以上的儿童可在除以上两种剂型外,选择奥司他韦胶囊剂或者玛巴洛沙韦片(需体重≥20kg)

与奥司他韦相比,玛巴洛沙韦的胃肠道不良反应相对少见,而且在空腹时服用和饭后服用的疗效没有显著差异。


因此,玛巴洛沙韦可以在任意时间内服用,被奥司他韦胃肠道反应困扰的孩子,也可以选择玛巴洛沙韦替代[6]


小结


最后提醒一下,玛巴洛沙韦可与或不与食物同服,应避免与乳制品、钙强化饮料、含高价阳离子的泻药、抗酸药或口服补充剂(如,钙、铁、镁、硒或锌)同时服用。


参考文献

1.玛巴洛沙韦片说明书及ppt国家医保局

2.单片价格超百元的流感用药,不适合低体重患者服用,人民日报健康客户端 ,2023-12-18 

3.新“流感神药”玛巴洛沙韦!有药店一片售价超200元,医生:适用患者有限制,新浪财经2023年12月16日 

4.医保乙类是什么意思,中国医药信息查询平台

5.须知丨非处方药甲类与乙类的区别,阿拉善药品不良反应监测 2018-05-25 

5.甲流来袭!“只需吃一次”的玛巴洛沙韦是何方神圣?上海新华医院 20230413

6.“抗流感神药”真能一天退烧?真相来了!光明网2023-12-20

7.天坛科普——抗流感病毒口服药物小课堂,2023-11-27北京天坛医院| 

8.抗流感新药玛巴洛沙韦,与奥司他韦有何区别,华中科技大学同济医学院附属协和医院 蔡培珊,2023年04月04日

9.儿童流感,选择奥司他韦OR玛巴洛沙韦?科普中国2023-06-12