占有的情感实践:明星粉丝心理所有权的生成与表达

“占有”作为现代化过程中出现的普遍性心理现象,展现了粉丝与明星之间情感关系的重要面向。粉丝的身份伴随着“心理所有权”的产生,深刻地影响着粉丝的情感实践。本文从粉丝心理所有权切入,通过访谈22名粉丝,探究明星粉丝心理所有权是如何动态地生成并进而通过影响行为进行表达。研究发现,这种认知情感结构体现为粉丝对于明星及其符号体系的占有欲,并通过“双重过渡”的行为逻辑外化出来,由此推动粉丝消费行为和粉丝公民行为的产生,促进一种占有的情感实践。



一、研究缘起与研究方法


(一)问题的提出


粉丝群体受到关注之初以及进入学术领域之时,都与其显著的能动性和情感性密切相关。粉丝作为文化工业的受众并非是消极被动的,与一般大众相比,粉丝群体是更加积极的消费者,他们会表现出超常的行为并依托他们所热爱的对象形成个人化的意义和信念(Jindra,1994),是愿意投入大量金钱、时间和情感的超常消费者(刘伟,王新新,2011),并且因其积极的实践而具备了一定的生产性,甚至形成了一种“影子文化经济”(Fiske,2001)。粉丝的生产力是由情感驱动的,“粉丝经济”本质上是一种“情感经济”,而挖掘粉丝行动背后的情感因素和心理根源也是理解粉丝行为的关键所在。


粉丝的狂热展现出一种占有性的倾向,在某种程度上,粉丝身份的诞生本身就具有“占有”的意味。若以主观认知为标准,一个主体的粉丝身份的形成往往是其认为或表达“某某明星是我的偶像”的时刻,这是一种关系认知,并由此建立起一种看似双向实则单向的情感链接,其本质是一种“准社会关系”。心理所有权理论指出,当个体觉得“目标物(物质的或非物质的)或目标物的一部分好像是自己的一样”(即他们的目标是“他们的”或“它是我的!”),即是形成了心理所有权(Psychological Ownership)。尽管所有权通常是涉及“人-物”关系的体验,但它也可以是被感知到的非物质实体,如思想、文字、艺术创作和其他人(Pierce,2001)。例如“某某是我的女儿”、“这是我的企业”等,是一种“占有”心理的关系表达,而“某某明星是我的偶像”的语词结构同样体现着心理上的所有权结构,它表现出认知和情感的混合,主体从心理层面上表现出对明星的占有和拥有,并产生占有感。“占有”是现代性的一部分,这种心理现象的产生可以追溯到财产的私有化,并且随着现代化的进程渗透在人与自然、人与物甚至是人与人之间的关系中。文化工业、明星产业则通过符号和关系的再生产扩大了“占有”的游戏领域,将抽象且源源不断的文化资源也变为占有欲的对象。由此而言,粉丝的情感实践也包含着一种占有实践,而粉丝对明星的狂热背后也体现着一种占有情感。因此,本文聚焦于粉丝的占有情感,从心理所有权这一现象出发,研究粉丝的占有情感及其与粉丝实践之间的关联作用。


(二)文献综述


1.粉丝研究:被忽视的“占有”视角


粉丝研究主要将粉丝视为“积极受众”,认为粉丝并非如“法兰克福学派”等学者认为的那样,被动地接受文化工业生产的文化产品,而是以能动地、积极地方式将其“为我所用”,并且具有依靠这一场域提供的可能性实现反抗、进行斗争的潜力。西方的粉丝研究自上世纪90年代起经历了三次理论浪潮,其中,第三波粉丝研究尤其表现出对粉丝个体的关注,着重探讨了粉丝的主观性与情感特征,分析他们如何对特定对象产生依恋并将其付诸实践,并尝试对粉丝的动机问题做出回答(Gray,2007)。例如,劳伦斯·克罗斯伯格(Lawrence Grossberg,1992)从感受力角度解释了粉丝与文本之间的特殊联系,他认为,“感受力”即一个能够整合任何语境,把文化形式和受众联系起来的特定关系,粉丝可通过情感的组织和调动建构出个人的身份和权力感。斯蒂芬·海纳曼(Stephen Heinemann,2009)借用弗洛伊德、拉康、拉普朗什和彭塔利斯的精神分析理论研究了“猫王”粉丝的极端幻想现象,指出在粉丝的幻想中表达了被压抑的欲望,而明星是联结现实与欲望的重要符号。第三波粉丝研究的代表学者马特·希尔斯(Matt Hills,2002)和科奈尔·桑德沃斯(Cornel Sandvoss,2005)以唐纳德·温尼科特(Donald. W. Winnicott)的“过渡对象理论”为框架对粉丝个体进行分析,认为粉丝通常在倾慕对象身上寻找自己依恋的某些特质,并通过特定实践尝试建构它们与自己之间的联系。这些研究揭示了粉丝现象的部分动因以及粉丝进行情感实践的方式,也为本文的研究奠定了非常重要的基础。然而,上述研究却忽视了“占有”视角,并未对粉丝实践中的占有情感进行专门的研究。


而回归粉丝作为“积极受众”这一本质,从粉丝与文本之间的关系出发,“占有”情感的视角不容忽视。法国思想家米歇尔·德塞都(Michel De Certeau,1984)曾在《日常生活实践》中对受众的消费行为做出了相当独特的分析,他用“策略”、“偷猎”、“盗用”等一系列概念来说明,读者或消费者是积极的、活跃的、充满智慧的,他们利用挪用的策略和周旋的艺术,进入并侵犯文本,“使文本变成了可以居住的空间,就像一个出租的公寓”。美国粉丝文化研究的代表学者亨利•詹金斯(Henry Jenkins,1992:59)赞同德赛都的盗猎式、游牧式的读者理论,并指出粉丝作为“盗猎者”“并非从远处观望(不管是物理上、情感上还是认知上的远处);他们在他人的财产上践踏,攫取它并占为己有,他们将其意义内化并重构这些借来的东西”。简而言之,粉丝的消费具有主体能动性(agency),而这种主体能动性就体现在对文本的“占有”和“掠夺”,并将其内化。回到粉丝对明星的消费行为中,明星本身也是娱乐工业打造出来的媒介形象文本,而粉丝的消费过程即是将这一系列符号占有并个人化的过程,明星粉丝的消费行为本身就与“占有”密不可分。


2.准社会关系:粉丝“占有”明星的复杂性


“占有”的本质是一种关系,而粉丝的占有行为也是在其与明星的某种关系中发生的,准社会互动与准社会关系方面的相关研究则为理解粉丝与明星之间的互动关系提供了非常重要的理论视角。芝加哥学派的霍顿和沃尔(Horton & Wohl,1956)最早提出了准社会互动(para-social interaction,PSI)的概念来描述观众与媒介角色的互动关系的特殊性,并将这种互动下的关系称为“准社会关系”(para-social relationship,PSR)。他们注意到,大众媒体用户和媒体中出现的人类形象(“媒体人物”,如主持人、演员和名人)之间的互动的方式以及用户产生的反应就像在典型的社会关系中一样,这种互动虽然看似一种双向互动,实则只是一种单向的主观联系。一方面,如果从“关系”是长期确立的这一定义来衡量准社会关系,那么准社会关系能否成为一种“关系”都显得很可疑。欣德(Hinde,1979:16)认为“只有当参与者之间未来互动的可能过程不同于陌生人之间的互动时,关系才存在”,而在准社会关系中,媒介用户始终是一个“陌生人”。另一方面,准社会互动又与社会互动存在极高的相似性。在准社会关系中,一旦我们将一个媒介人物判断为人,或者发现其人物特征(如拟人化的卡通动物),我们就会对该人物做出反应,仿佛它占据了我们的物理空间,融入了我们的社会网络,因此准社会互动呈现出与社会互动类似的心理特征和关系感知。


一般认为,社会互动更多发生于面对面的现实关系,准社会互动则存在于观众与媒介角色的关系中,但实际上,我们在现实的面对面关系中也能够发现类似于准社会互动的心理过程,而观众与媒介角色的互动中也能产生现实的社会互动。霍顿和斯特劳斯(Horton & Strauss,1957)就认为,在有大量观众的面对面的社交场合(如演出或讲座中),表演者和观众之间的地位差距很大,也存在某种形式上的准社会互动。贾尔斯(Giles,2002)也指出在正常的社会交往中同样可能存在一定程度的准社会互动(比如一个男生对一个他从未直接交往过的同学产生迷恋),准社会互动的过程也可能包含直接互动的元素(比如观众在直播节目中与主持人或嘉宾交谈)。由此而言,社会互动与准社会互动的根本差别并非在于发生在线上或线下,而在于前者是人际交流而后者是中介交流。而正如佩尔斯和鲁宾(Perse & Rubin,1989)指出的那样,人们在人际交流和中介交流中使用基本相同的认知过程。因此,这表明可以将两者纳入“社会互动-准社会互动”的连续体当中并作为两端,从而构建一种一般社会互动的理论(Giles,2002)。


从这一思路审视粉丝与明星的互动关系,可以发现其并非是纯粹的准社会关系。科恩(Cohen,1999)认为,准社会互动中存在着不同的用户-人物的互动类型,而这种互动模式随着不同类型的媒体人物而变化。贾尔斯(Giles,2002)依据媒介人物表征的真实性或现实性,将媒介角色划分为三类:电视主播、影视角色、卡通人物,并指出这三种媒介角色代表了三种虚构程度逐次增强的角色类型,分别对应三个级别的准社会关系。其中,明星同电视主播一样,属于“一阶准社会交往”(First-order PSI),这种准社会性的相遇类型中,媒介人物的真实性最强,且能直接与用户对话,因此也是最有可能转化为现实的社会交往的关系。由此可见,明星与粉丝的互动关系同样处在“社会互动-准社会互动”的连续体中:在准社会互动一端,粉丝往往是与明星所映射的符号进行互动,并未与明星本人形成直接的关系,是一种中介交流;在社会互动一端,粉丝则能够与明星的实体进行互动,与明星形成了面对面的互动关系,是一种人际交流(见图1)。同时,在前者中,符号的真实性、互动性决定了准社会互动中靠近社会互动的程度;在后者中,互动的质量(如距离、人数等)决定了社会互动中接近准社会互动的程度。


图片

国内许多明星与粉丝的关系研究都会从准社会互动的视角切入,但往往只关注了粉丝与明星之间经由媒介形成的中介交流,缺少“社会互动-准社会互动”连续体的整体视角。然而,相较于“动画迷”与纯粹的“电影迷”、“电视剧迷”等媒介粉丝,明星粉丝具有特殊性,其互动类型是最有可能转化为现实的社会交往的“一阶准社会互动”,这种关系转化的可能性天然赋予了明星与粉丝关系中巨大的现实张力,也因其情感投射的对象在现实世界的可触达性,明星粉丝经常会产生更加丰富的情感需求和行为冲动,常常表现得更加狂热,而这也会影响其占有情感的表达程度。因此,本文基于“社会互动-准社会互动”的连续体和明星与粉丝互动的特殊性上,更加全方位地审视粉丝与明星关系,并提供全新的关系视角,也即粉丝心理所有权下的占有关系。


3.“占有”研究:从现代性到心理所有权


“占有”是现代化过程中出现的普遍性的心理现象,其在西方经典意识中,文明社会始于私人化的占有过程,卢梭(Rousseau,1762:19)就曾指出,“公民社会”很可能始于一个人用篱笆围起一块地,并在心里宣称“这是我的”。而萨特(Sartre,1943:716)也在《存在与虚无》中指出,“拥有”(to have)与“要做”(to do)和“要存在”(to be)是人类存在的三个范畴,“我所有的一切反映了我存在的全部……我就是我所拥有的……我的就是我自己”。弗洛姆(Erich Fromm,1976)在《存在还是占有》(to Have or to be)中指出,人类存在着重占有和重存在的两种存在取向,而“占有”可以追溯到历史早期的极端享乐主义,并且在工业时代发展为一种利己主义。加拿大政治学家麦克弗森也曾在其著作《占有性个人主义的政治理论》(The Political Theory of Possessive Individualism,Macpherson,1962)中批判自霍布斯到洛克的政治学说中隐含着的“占有性个人主义”,认为现代自由主义政治理论所遭遇的困境正是植根于个人主义的占有性。可见,对于“占有”的分析大多基于现代性的批判,“占有”本身就是人的本能的一部分,并在资本主义发展的过程中得到了放大,成为现代社会的主要取向。


基于这一背景,组织行为学领域的相关研究发现了占有心理在企业管理中产生的具体现象,并提出了心理所有权理论。该理论诞生于20世纪中后期,当时国外很多企业采用员工持股计划,期望以此提高员工积极性,提升企业绩效,然而结果却不太理想。众多学者发现,在员工拥有的正式所有权之外还有另一种“员工内心感觉到的所有权”,即“心理所有权”。随后,心理所有权理论进入营销学领域,并与营销学因此前注意到类似现象而提出的“顾客合作者”、“品牌所有权”、“顾客成为营销者”、“前事实所有权”、“伪禀赋效应”等概念进行整合,形成了“顾客心理所有权”,以指代顾客对产品、品牌或企业产生的一种强烈的归属感和占有感。营销学的相关研究表明,“顾客心理所有权”是影响企业绩效的因素之一,具有这种心理特征的顾客也即“所有权顾客”对于增加产品的销售量、提升企业美誉度、提高市场绩效都具有重要的价值(Reynoso,2010;Heskett,2008等)。


从粉丝经济的角度来看,粉丝作为“积极受众”同时也是营销学所谈论的“超常消费者”,其狂热倾向和积极行为具有极高的商业转化价值,与“所有权顾客”等概念存在某种同构。因此,心理所有权理论虽然并非属于粉丝研究领域,但从粉丝作为消费者这一本质角色出发,其所探讨的消费活动中的现象与粉丝文化现象具有交叉之处。或者说,粉丝研究探讨的“粉丝”与营销学谈论的“所有权顾客”在某种程度上是一体两面,两者都表现出十分显著的积极性,只是前者更多是从“文化民粹主义”的视角审视消费者的主体能动性和反叛性潜质,而后者则立足于“功利主义”视角以期充分利用消费者的积极性从而提升企业的经济效益。因此,本文基于跨学科的视角,打破学科间不同概念的藩篱,从心理所有权和“占有”这一理论视角以融合的维度重新审视粉丝现象及其特殊的心理状态。


(三)研究思路


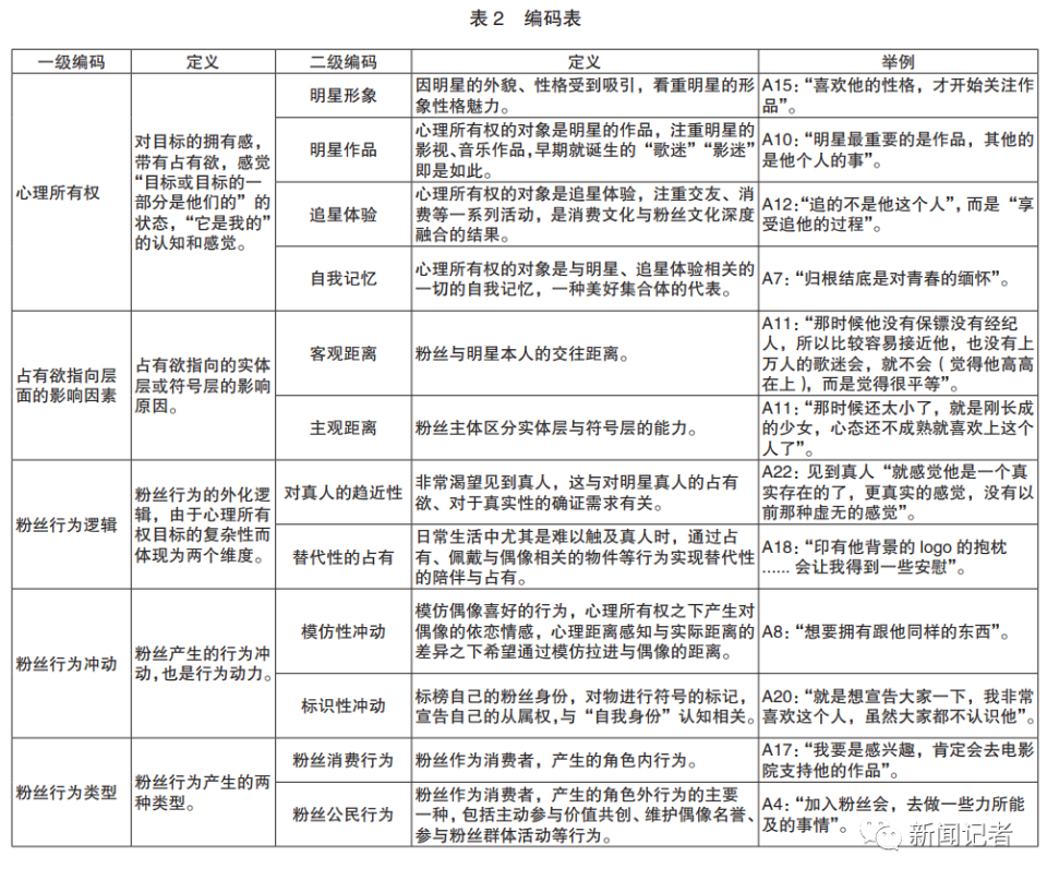
本研究的基本思路是从粉丝心理所有权探讨影响粉丝的占有情感及其与粉丝实践的关系。为了更深入地了解这种心理现象,我们采用了质性的研究方法,对22名粉丝进行了半结构化访谈。访谈法适于了解受访者的认知、情感表现,以及深度的心理状态与心理过程,而半结构化的访谈方式能在一定的框架内获取材料,同时对于研究者可能忽略的因素和材料保留余地,以避免研究者先入为主。受访者包括12至43岁、小学到硕士等不同年龄、不同学历、不同性别甚至喜欢的明星也各异的粉丝(见表1)。主要通过微博、微信、豆瓣等社交平台进行招募,并通过滚雪球式抽样法寻找其他访谈对象,每位对象的访谈时间约为80—120分钟。访谈内容主要围绕受访者从认识明星到成为粉丝的过程,以及确立粉丝身份产生后的心理状态和行为表现。访谈到第17位受访者时材料已达到饱和,为获取更多材料以方便验证编码的科学性,访谈到22位受访者方结束收集。收集访谈材料后,通过质性分析软件MAXQDA 2020对原始材料进行编码(编码结果见表2),并以此构建整体的理论框架、得出结论。


图片

图片



二、明星粉丝心理所有权的生成机理


(一)对象体系:明星的实体与符号集合


约翰·费斯克(Fiske)等编撰的《关键概念:传播与文化研究词典》中给“明星”一词做出了这样的定义:由于在银幕与其他媒介上的公开表演而出名,并被视为各种文化群体之内与之间重要象征的个体(费斯克,2004:270)。该定义包含了三个关键要素:其一,以大众传媒尤其是电子视觉媒介为平台是明星诞生的重要特征,从电影这一影像技术的革命开始,“明星利用电波和机械复制挣脱了时空的限制,明星的一次表演可以被制作为无数份拷贝……他们的电子形象将通过销售和传播网络扩散到全世界”(南帆,2001:23)。其二,明星因公开表演而成名,他们需要在各种媒介文本中扮演虚构或预设的角色(如电影、电视剧、综艺节目、广告、体育竞赛等),同时个人的现实生活也因媒体的关注而变成一种对大众的公开展示。其三,明星具有某种文化象征意义,作为“种种理想与价值的化身”,与各种文化群体发生联系,成为各种文化群体的“象征”或者各种文化群体之间关系的“象征”(费斯克,2004:270)。简而言之,明星是某一个体对象及其投射在媒介上的形象碎片集合,是经过媒介中介化的形象。而从符号学的角度来看,明星也是明星个体(对象-实体)与附着于其上的符号意义(所指-象征)的综合体,它构成了一个能指、对象(明星本人)、所指(象征-偶像)三位一体的符号三角关系,即皮尔斯意义上的符号结构(李启军,2005)。因此,“明星”所指代的是一个复杂的体系,它既包含了实体的对象,也包含了这一对象通过媒介传播过程中所产生的符号及其所指代的文化意涵。


在现实生活中,大部分粉丝都无法与明星本人产生联系,他们接触到的都是媒介之镜映射出来的碎片,而粉丝作为明星媒介形象的接受者与之产生关联,与“明星”这个符号集群产生意义的共鸣与互通。因此,明星更像是一个栖身于媒介的文本,粉丝与明星的“偶遇”(encounter)更是作为阅读者与文本的偶遇。不过,粉丝作为“过度的读者”,其对文本的投入是“主动的、热烈的、狂热的、参与式的”(费斯克,2001:51),亨利·詹金斯(Jenkins,1992)将粉丝形容为“文本的盗猎者”,他们在阅读文本的时候并非机械地被动地接受,而是以“为我所用”的方式进行解读,将阅读文本的过程转化为一种丰富复杂的参与式文化。也就是说,粉丝与明星的媒介形象是积极的互动关系,他们接收到明星通过媒介形成的文本后,往往会主动地参与文本的构建。他们接触明星的资讯、照片、作品,不断“游猎”在不同的文本与符号之间,从而拼凑出明星的媒介形象。而在“游猎”的过程中,粉丝也在不断利用原材料制造新的意义,不断产生新的符号,并将其与自己对明星的情感混杂在一起,产生心理所有权。由此而言,粉丝的心理所有权所指向的并不限于明星本人,而是包括了实体与符号两个层次的复杂对象。其中,符号层是明星本人映射、衍生出的并由粉丝参与文本再生产出的所有符号,是明星与粉丝共同构建的整个符号体系。


明星粉丝心理所有权所指向的目标包括实体层和符号层两个层次,前者即是明星本人,后者是以明星本人为基础原料产生的一系列符号。而在粉丝与明星的关系中,符号的生产不仅包括明星的媒介化符号,而且包括粉丝实践中粉丝参与文本再生产、将明星符号与个体经验结合创造的新符号。由此以符号产生的主体为坐标系,可以将符号层对象分为四类:明星形象、明星作品、自我记忆和追星体验。“明星形象”和“明星作品”是以明星为主体生产出的符号合集,前者是以明星个体为表征的媒介形象,明星的颜值外貌、性格魅力都是其中的重要因素,以此形成符合不同粉丝喜好的“人设”;后者则是由明星参与生产的媒介文本,影视、音乐、体育竞技等不同类型的文本赋予明星形象新的光环,同时文本本身也能吸引“影迷”、“歌迷”、“剧迷”等对不同媒介作品带有偏好的粉丝。以粉丝为符号生产的主体,符号合集包含“追星体验”和“自我记忆”。粉丝消费明星形象与作品的过程中生产出与明星相关联的“追星体验”,包括与明星形成的情感依恋、与其他粉丝的群体认同等,都将强化粉丝对于明星的情感认知,使明星主体生产的符号生成新的意义,而这些体验又将通过时间的沉淀转化为“自我记忆”,融入粉丝个体的生命体验之中。因此,明星粉丝的心理所有权所指向的是两个层次的复杂对象,而符号层的四类对象并非孤立存在的,它们存在着交叉地带,并且可以相互转化。


(二)动态感知:主客距离与占有欲层次


心理所有权是一种“个体感觉到目标物(物质的或非物质的)或目标物的一部分好像是他的东西”的心理状态,这种所有权意识与占有之间有着紧密的联系,回答了“我感觉什么是我的”这个问题,反映了主体对客体的一种“拥有感”,也即“占有感”(Pierce,2001)。因此,心理所有权的核心概念即是“占有感”,当粉丝将明星或明星的一部分视为“我的”,就会产生占有感和持续的占有欲。由于粉丝心理所有权的目标是一个复杂的对象,粉丝的占有欲也可能指向实体层和符号层两个不同的层面,而主要指向的层面不同,所想要占有的对象也有所不同,甚至可能因此导致不同的行动取向。


所谓占有欲,是一种渴望“靠近”、产生“控制”的欲望,当占有欲指向明星本人,粉丝通常会极其渴望靠近、接触明星真人。符号层衍生自明星的实体层,当占有欲指向明星符号,粉丝虽然同样对明星本人具有占有欲,但表现为一种有限的有边界的心理所有权,且更聚焦于符号层。相较而言,前者常常会产生与明星真人建立占有性、排他性亲密关系的欲望,而后者则更能区分实体层与符号层的差异而将欲望投射于不触及明星实体层的范围之内。因此,前者的情况往往更容易导向对明星本人的迷恋与疯狂。而占有欲指向哪一层面,取决于客观距离和主观距离两个维度(见图2)。


图片

客观距离是指粉丝与明星本人的交往距离,当粉丝越容易接触到明星本人,其客观的交往距离就越小,粉丝与明星的交往也就越接近于现实的社会交往。而越是接近于现实的社会交往,粉丝就越容易产生与明星更进一步发展深层关系的幻想,从而对明星真人产生占有欲。本文的受访者中A11(女,43岁)曾因客观距离的影响而对明星本人产生强烈的占有欲。她的偶像是一名足球运动员,经常会来她所在的城市踢球,每次“都会去现场找他……就接近他”,而且“那时候他没有保镖没有经纪人,所以比较容易接近他,也没有上万人的球迷会,就不会(觉得他高高在上),而是觉得很平等”。她还会给偶像写很多信,在她高考那年,收到了偶像的回信。A11的经历表明,她与偶像之间已经建立了实际的社会关系,明星的平易近人和可接触性极大地增加了粉丝与明星之间从准社会交往转向社会交往的可能性,而这使其更容易将占有欲投射在明星本人身上。A11表示,“我那时候觉得只有我才能喜欢他,别人都不能喜欢他,然后只要谁要说他不好的时候,或者说谁尤其是女生喜欢(他)的时候,会特别生气,占有欲特别强”。


主观距离是指粉丝主体区分实体层和符号层的能力,尽管主观距离也会受到客观距离的影响,但主观距离更多取决于粉丝主体的认知能力。A11是初二的时候就开始追星,她表示“那时候还太小了,就是刚长成的少女,心态还不成熟就喜欢上这个人了”,追星很具备“真情实感”。青少年时期认知能力尚未发展完善,很容易将明星的符号层视为实体层本身而无法进行区分,且突出情感性的个人视角。由此,A11对明星的实体层发展出极强的心理所有权,并影响到了择偶等人生选择,“那时候觉得就应该嫁给他”,“25岁之前都拒绝别人”,直到听闻偶像结婚时这种状态才逐渐打破,当时她“没法面对这个现实”,“会因为难过而喝酒”,“感觉自己失去他了”,“就像疯了一样”。“失去”的前提是心理上的“获得”和“占有”的完成,这种“失去”的感觉恰恰揭示出A11在此之前对于偶像的强烈的占有感。而“想要嫁给对方”以及偶像结婚预示的“幻想破灭”,证明她想要占有的早已不止于明星那些虚无缥缈的媒介符号,而是期望占有其本体。A4则与A11相反,正处于恋爱关系中的她表现出对幻想与现实差异的清晰认知,她这样形容自己偶像与男朋友的差别:


我觉得男朋友可能更多是现实生活中的这种爱情关系吧,然后他(喜欢的明星)可能就是永远也到达不到的单相思,我的白月光、红玫瑰,没有办法到达的这种感觉,我的男朋友就是蚊子血。(A4,女,24岁)


可见,A4将偶像视为“永远也达不到的单相思”,在主观上就认为自身与偶像的关系距离很远且只是一种单向的关系,而这也与客观距离有关,其偶像为韩国明星,国别的差异拉大了客观上的距离。简而言之,客观距离与主观距离的远近决定着粉丝心理所有权所指向的层次,当粉丝客观上越能接近明星本人、主观上越是认为其与明星能建立起面对面的私人化的社交关系,则粉丝的占有欲越有可能指向实体层;与之相反,当粉丝客观上距离明星越远,主观上越是认为其与明星建立私人关系的可能性越小,则占有欲越有可能限于符号层本身。


(三)张力边界:占有欲的满足与扩张


主客距离的差异会影响占有欲所指向的层次,而不同层次之下,粉丝占有欲得以满足的可能性也呈现出差异。当占有欲指向实体层,粉丝想要占有的是明星本人;当占有欲指向符号层,虽然同样会产生对明星本人的占有欲,但根本上想要占有的是其衍生的符号。前者的情况意味着,粉丝的占有欲对象是一个有限的对象,且只能通过现实的社会互动来实现占有行为,很多情况下,这种占有欲都无法满足;而在后者中,占有欲指向的是一个无限的对象,粉丝作为主体只需通过与符号的准社会互动就可以获得一定的满足。


对象本身的稀缺性是占有欲产生的重要前提。明星作为粉丝消费的对象,其稀缺性就在于其作为个体的独特性和本真性,正是其作为一个独一无二的人决定了其有限性。也就是说,明星的实体层是粉丝对其产生占有欲的根本源泉,明星本人的极端稀缺性催生了粉丝的占有欲,而粉丝越是能发现明星所展现形象的独特性,就越会产生占有欲。然而实际上,这种对于明星本体的占有欲是极其难以实现的,能够与明星发生社会互动的粉丝少之又少,而演唱会、粉丝见面会等产品模式正是通过这一方面的稀缺性而获得较高的市场价值。这些与明星接触的机会一票难求的背后,是明星与粉丝之间的严格的社会交往的控制。换言之,明星产业市场价值就诞生于粉丝能够无限占有明星的符号却基本无法占有明星本体的这种张力中。由此,符号层成为承载粉丝对明星本体占有欲的重要层面,一方面,这是明星产业进行纵深的产业链运作的必要条件,另一方面,这也是粉丝能够合理寄托自身占有欲的重要场域。


早期媒体报道中为了追星而家破人亡的部分“追星族”,以及如今不断挑拨公众神经且被谴责的“私生饭”,都表现出侵占明星私人生活的偏执。他们都想要靠近明星,并以情侣或是其他形式的亲密关系“占有”明星本人,对明星本人表现出缺乏理性的迷恋与疯狂。


相较而言,心理所有权指向符号层的粉丝则更能与自己的占有欲自处,他们对偶像的心理所有权更多呈现的是对整体对象的“部分占有”,由于能够区分明星的符号层和实体层,他们的占有欲带有认知上的“分离”,由此更能自如地摆脱面对有限的对象带来的无限的占有欲的喧嚣。比如A1(女,24岁)就承认对自己偶像的“占有欲很强”,但是只占有某一方面,比如事业。因此她不是很关心偶像的私生活,自称自己是注重偶像事业发展的“事业粉”。前文提及的A4虽然对于自己的偶像仍有浸入的角色关系认知(即将偶像作为理想男友),但是更多是一种理智的扮演,即情感上虽然浸入角色,理智上已经脱离角色,因此能够区分自己男友与偶像之间的差异。这种状况下,粉丝的占有欲指向的是符号本身,也即明星投射在媒介上的影子,这样的心理所有权是有边界的,且是部分占有的。


英国精神分析学家温尼科特(Winnicott)在《游戏与现实》一书中提出了客体关系理论和过渡性客体的概念,认为在孩童的游戏过程中将产生一个“中间区域”,即一个不属于内在也不属于外在的范畴,在这个区域内,孩童能够将游戏客体内在化,以想象的方式操纵与享受游戏过程(温尼科特,2009:47)。桑德沃斯(Sandvoss)将这一理论引入粉丝研究时提出,粉丝对偶像也存在这种“自我和客体世界在一个中间领域的情感纽带”,并且指出,“过渡性现象能够被逐渐‘分解’,并扩散传播到‘内在的心里现实’和‘被两人共同感知的外部世界’之间的整个中间领域,也即扩散到整个文化领域”(陶东风等,2009:210)。这便是粉丝对心理所有权对象进行部分占有的基础,就像孩童可以将玩具内化于“中间区域”,从而可以不再依靠玩具的实体进行游戏,粉丝同样能够通过类似的方式将符号层与实体层完全地区别开来。受访者A14的叙述即体现了这样的“占有”方式,她对偶像的精神占有内化为属于自己且独立于明星本人的心理现实,永恒地存在于“中间区域”之中:


她于我而言是一个不可或缺的精神引导,有了她我可能会做得更好,但是如果有一天我没有了她,或者说她可能到了很远的地方,不会再有任何的交集,哪怕将来有很多因素让我不再喜欢她……我觉得也是OK,至少她给予过,这就是最重要的……而不是说非得她这个人存在,她已经在我心里了,我不需要生死不离的那种感觉。(A14,女,19岁)


由此而言,心理所有权指向符号层的粉丝更加容易平衡自身粉丝身份中的理性与感性成分,他们清楚明星作为独立个体在本质上难以单向占有或操纵,也知道他们的占有欲对实体层无用武之地,甚至可以将其排除在外。他们将占有欲转向了相对无限的符号对象当中,避免了面向明星本体的更具破坏性的物化倾向,并通过对符号的占有实践将对明星本人的占有欲转化为对物的替代性占有。


图片

(四)主导差异:符号偏好与多元类型


如前文所述,粉丝心理所有权指向的对象中,符号层是由两个维度(明星、粉丝为生产主体)、四种类型(明星形象、明星作品、自我记忆和追星体验)构成的符号体系。尽管粉丝心理所有权所指向的对象中,四者常常共存,但在不同粉丝的个体语境下,仍然会对这四类符号体系产生不同的偏向。换言之,不同粉丝重视的符号体系不同,驱使他们生成、强化心理所有权并持续追星的因素不同,心理所有权所指向的主要目标也就不同,而这种差异也决定了他们不同的追星实践中的偏好。


在本文的受访对象中,A10是典型的倾向于作品的粉丝,他更多自称为“歌迷”而非“粉丝”,认为“明星最重要的是作品,其他的是他个人的事”(A10,男,37岁)。相比之下,喜欢偶像明星的粉丝大多偏向明星形象,比如喜欢国内某男偶像的A15就表示,自己喜欢他的原因是因为他“很可爱”,自己是“喜欢他的性格,才开始关注其作品”(A15,女,20岁)。同样喜欢国内男偶像的粉丝A12则更像是享受一场追星的“游戏”,她将明星视为构建自己精神“乌托邦”的联结点,认为自己“追的不是他这个人”,而是“享受追他的过程”(A12,女,20岁)。追星超过20年的A7表示自己追星很“佛系”,但很喜欢收藏唱片,他觉得这“归根结底是对青春的缅怀”(A7,男,42岁)。仍需注意的是,这些粉丝并非只对单一符号体系产生心理所有权,例如A12(女,20岁)能冷静地接受明星形象是工业产品、资本化产物的实质,将明星形象看作“人设”,同时分清自己追星享受的是与之相关的体验而非明星本人,说明其对追星体验的心理所有权明显强于明星形象。因此,主导类型指的是相对突出的类型,而非单一的心理所有权目标。总而言之,粉丝心理所有权的符号层对象虽然是混合的且多类型的,但会呈现出某一个主导类型,主导类型的差异性也代表了粉丝不同的心理所有权体验与粉丝实践方式。


从时间维度来看,粉丝心理所有权的主导类型会产生一种此消彼长的变化,在追星的不同时期,不同类型会占据上风(见图4)。因此,如果将明星视为娱乐工业的产品,并将粉丝视作一个整体,那么粉丝心理所有权的变化其实与明星作为产品的生命周期具有某种同构。在明星的成长期,明星通过形象与作品的塑造将观众转化为粉丝,并促使粉丝通过深层次的卷入和了解产生心理所有权,对明星形象和明星作品的心理所有权不断加强。不过相较而言,对明星形象的喜爱相比对明星作品的好感更能快速提升心理所有权的发展水平,明星完整形象的魅力总是比其创造的媒介碎片更大,因此在成长期,前者呈现为更加陡峭的上升曲线并迅速达到峰值。随着粉丝逐渐投入到社会性的追星实践,追星体验成为推动心理所有权发展的重要因素,当明星的演艺事业进入成熟期,大部分粉丝逐渐深化粉丝实践,嵌入粉丝社交网络、持续消费以支持明星,他们丰富的追星体验再次强化了心理所有权。但这并非是持续上升的,粉丝融入粉丝社群的过程中可能因为群体内部的矛盾而中断粉丝融入其中的进程,甚至可能因此逃离群体,重新尝试个人化的追星实践,因此其发展曲线会在后期波动下降。最后经过长时间的粉丝实践,粉丝对明星的情感转化为“情怀”、“回忆”,此时明星往往已进入衰退期,即将逐渐退出市场,粉丝的追星经历则经过时间的沉淀化为更加私人化的记忆,并随着时间不断累加。不过,并非所有粉丝都会对这四类符号产生心理所有权,尤其是追星体验与自我记忆,需要粉丝经过长期的持续的粉丝实践才会产生。简而言之,粉丝的心理所有权的发展是一个动态的具有流动性的过程,由于对象的复杂性,心理所有权指向的不同符号的强度也会根据粉丝的个人偏好以及时间的发展而改变,而这也是粉丝心理所有权影响粉丝实践的复杂性所在。


图片

图片



三、明星粉丝心理所有权的表达逻辑


(一)本体至上:对真人的趋近性


温尼科特(Winnicott)的过渡对象理论认为,婴儿容易将对家庭与母亲的感情寄托于拥有类似特质的物品上,例如泰迪熊、柔软的毛毯等(温尼科特,2009:34)。希尔斯(Hills)和桑德沃斯(Sandvoss)在粉丝身上发现了类似的情感现象,他们认为,粉丝通常在倾慕对象身上寻找自己依恋的某些特质,并通过特定实践尝试建构它们与自己之间的联系。桑德沃斯(Sandvoss)甚至指出,粉丝实践中存在双重过渡。第一重过渡指粉丝个体在主要寄托对象(例如襁褓记忆中的母亲)缺席时将情感寄托于倾慕对象上,而第二重过渡则是当粉丝无法直接接触、结识倾慕对象并与其建立情感关系时,通过对包括海报、专辑、模型等粉丝物品的收藏与寄托来建立自己与倾慕对象之间的非直接关系(陶东风等,2009:210)。由此而言,粉丝实践的双重过渡分别指向的也是粉丝心理所有权两个层次的目标:实体层和符号层。第一重过渡对应实体层(明星真人),第二重过渡对应符号层(明星符号),而这双重过渡决定了粉丝对于两种对象的占有方式。


具体而言,第一重过渡是“粉丝”身份产生的过程,粉丝将某种情感需求寄托在明星身上,以获得某种满足,明星由此成为粉丝某种欲望的象征符号。而这也决定了粉丝会希望靠近这种符号的代表实体,也即明星真人,以获得更加深层次的情感满足。值得注意的是,对于真人的趋近性并非限于心理所有权指向实体层的极端粉丝,心理所有权指向符号层的理性粉丝同样会产生靠近真人的欲望,因为真人是与之相关符号的源头和本体,粉丝会希望接近真人以获得一种触手可及的真实感和安全感,同时产生更深层次的占有感:


(见到真人)会突然意识到,他是一个真实存在的人,有更真实的感觉,没有以前那种虚无的感觉。(A22,女,21岁)


最好的一点就是,他会回应我,比如说跟他挥手,他也会跟我挥手。在手机上的话,他比心只是对着镜头,然后弄成片段的话,其实是对所有的粉丝去做,但是如果我在现场,他是对着我做的话,那就是我一个人的,那种感觉。(问:就是某种程度上可以满足自己的占有欲吗?他做这个事情只属于我一个人的这种感觉)对。(A21,女,20岁)


可见,在粉丝实践中,明星真人代表的是一切情感需求和情感符号的本体,是凝结了一切美好情感的象征物,这决定了明星实体对于粉丝的至高地位。而“占有”的“排他性”、“唯一性”诉求也驱使粉丝期望通过拉近自身与明星真人的距离感,获得“所有权”的某种确证。因此,接近明星真人成为粉丝满足心理所有权需求也即占有欲的首要行为逻辑。以至于见到真人或是与明星建立现实关系甚至亲密关系成为一种至高的“梦想”,指导着粉丝的追星实践与现实实践。


(二)替代占有:物与空间的包围


相比之下,第二重过渡发生在“粉丝”身份形成之后,大部分情况下,粉丝与明星都存在实际距离的巨大鸿沟,粉丝难以接触到明星真人,便会将对明星的情感寄托在与其相关的“物”之上,通过占有“物”所附着的明星符号,完成替代性的占有行为。具体而言,粉丝实践中确实充斥着各种“物”,既包括文化工业流水线上生产的千篇一律的周边商品,也包括粉丝自制的手工物;既包括纯粹的收藏品,也包括带有实用性质、融入日常生活的用具;既充满象征意味,又直接参与实践行动,这些物勾连起了情感、身体、日常生活、记忆,连接了个体、集体与社会结构(张磊,2020)。比如周边产品,受访者A5会买下很多“放在一个柜子里收藏”,因为这种行为过程就让她感觉很快乐(A5,女,12岁)。另一位受访者也买过印有偶像logo的抱枕,她说这能让她“得到一些安慰”(A18,女,23岁)。A9则收藏了明星的剪报、照片、节目录影VCR、演唱会的纪念T恤、明星代言过的产品的样本等,而她的观点也佐证了粉丝情感需求的双重过渡:

“我们追星其实是追的自己,因为他们是我们个人理想的投射,我们收藏明星的东西,其实收藏的是自己的青春”(A9,女,41岁)。


可见,粉丝对这些相关的“物”的占有,其实是为了满足自身的情感诉求,或是通过占有的行为来获得快乐,或是占有明星的符号来实现明星对自身的精神疗愈,或是通过对“物”的怀念来占有自身与明星相关的一切青春记忆,凝固流逝的时间。总而言之,粉丝对明星实体层或符号层的心理所有权都在明星本体缺位的时候通过“物”替代性地满足与实现。“物”是粉丝与明星构建关系的中介,它标志着粉丝与明星之间“拟态亲密关系”的建成,也以符号的形式代替明星在关系中“在场”,由此赋予粉丝一种难以言说的“陪伴感”:


(这种关系)其实就跟谈恋爱是一样的,只不过这个人你不可能天天跟他在一起的,但是,他又好像时刻地(出现在你的生活中)……因为你没事去翻那些(和他相关的)东西的时候,就觉得他又好像时时刻刻都跟你在一起,就离不开他。(A11,女,43岁)


除了实体的“物”,网络空间中数字形态的“物”也具有同样的功能。比如手机、电脑等各种电子产品的屏幕截图,社交平台的聊天界面,社交账号的头像或名字,甚至是账号密码,都是粉丝符号化的占有方式。这种占有相当于是将目标分解为分散的碎片化的符号,并将其附着于实体的或虚拟的空间和物之上,再通过占有空间和物,重构和物化出一个充满张力的精神“乌托邦”。因此,包围的“物”就像是让粉丝瞬间触达以明星为中心的“乌托邦”的钥匙,见到物或占有物就仿佛是占有了明星一样。


但是,“物”的代替终究是第二重过渡,在粉丝的行为逻辑中,对真人的趋近性终究是第一性的, 能够接近真人而获得满足时,“物”的代替或许就没那么必要了:


我觉得距离是个很重要的原因,如果你不能追到他……就会觉得这种周边比较有意义,因为能给你一种陪伴的感觉。但是当你能经常看到他的时候,你会发现你买这些毫无意义,还不如看真人。你看真人都看得多了,看周边就没办法满足你了。(A12,女,20岁)


简而言之,粉丝心理所有权外化的行为逻辑中,对真人的趋近性以及对物的替代性占有共同存在,且无论是极端粉丝还是理智粉丝都会有类似的行为表现。不过,两者仍然有主次,靠近本体的欲望仍然是粉丝实践中主要的驱动力量,而对物的消费对于粉丝的占有行为具有重要的意义,也是心理所有权最直接的驱动行为。


(三)行为结果:消费者角色的内与外


依照粉丝心理所有权的外化行为逻辑,粉丝会产生非常丰富的追星实践,为了更好地探究粉丝心理所有权与粉丝各类行为的关系,本文基于“粉丝的本质是消费者”这一基本认识,将粉丝的行为划分为消费行为和公民行为。其中,消费行为是粉丝作为消费者这一角色的基本行动,是为明星带来直接收益的角色内行为,公民行为则参照“顾客公民行为”的概念,指顾客做出的、被组织所欣赏或认为有价值的,与顾客角色要求没有直接关系的、对组织有帮助的建设性行为(Gruen,1995),也即粉丝自发产生的角色外行为。在娱乐产业蓬勃发展的背景之下,粉丝的消费行为已经成为挖掘粉丝价值的必然结果,甚至逐渐内化为粉丝文化中异常重要的部分,在许多粉丝的集体意识中,“消费才配为粉丝”,这一行为本身即与粉丝身份密切相关。公民行为虽是粉丝作为消费者角色外的行为,但却是粉丝群体十分突出的行为特征,其在各方面都进行“超常投入”的特点与“公民行为”所展现出的消费者积极性不谋而合,而这也是粉丝群体比一般消费者更加显著的行为特性。


相关研究表明,心理所有权与消费行为和公民行为密切相关。心理所有权能够带来强烈的归属感和占有感,激发责任意识和主人翁感,因此拥有心理所有权的消费者会积极地与企业互动,而且购买得更多(Heskett,Sasser & Wheeler,2008),这不仅体现在更强的支付意愿和购买意愿(Reb&Connolly,2007),还体现在增加购买次数上(Reynoso,2010)。心理所有权引发的责任感,还包括愿意投入更多的时间和精力,愿意为其承担一定风险,乐于做出牺牲等(Baer&Brown,2012),并促进相应的角色外行为(Vandewalle,1995)或公民行为(Van Dyne,2004;Heskett,2008;Carbonel,2009)。所以,粉丝心理所有权对于粉丝的消费行为和公民行为也具有一定的促进作用。


然而,心理所有权并不一定对所有粉丝行为起到直接作用,有些行为的发生具有其他更加直接或更为主要的动因。但不可否认的是,许多行为的产生常常符合心理所有权的外化逻辑(见图5)。比如,本文受访者经常提及自己在追星过程中的“模仿性行为”和“标识性行为”。“模仿性行为”即是模仿自己偶像的喜好,或是购买明星穿戴过的同款商品,他们表示,这是因为“觉得像偶像那样会更好”(A3,女,24岁),或是“会感觉与偶像更亲近”(A18,女,23岁)。可以看出,粉丝的“模仿”冲动以及由此导向的消费行为或公民行为其实基于粉丝对于明星真人的趋近性,而且和粉丝自我与明星的融合密切相关。明星所象征的“更好”的样子吸引粉丝通过“模仿”的方式与之接近,拉近自身感知上与明星的“距离感”,从而“靠近”明星,也靠近更理想的自己。与此类似,“标识性行为”同样基于粉丝心理所有权的逻辑,粉丝通常会渴望拥有能代表自身粉丝身份的物件,或是在社交媒体等空间中展示自身作为粉丝的身份标记。在这背后,一方面是粉丝心理所有权之下通过物和空间替代性的占有对象的需求,另一方面也存在着昭示自己与明星“所有权”关系的诉求。因此,虽然心理所有权并非所有粉丝实践的直接驱动因素,但仍然是粉丝行为影响路径中不可或缺的心理因素,或者说是更为深层且重要的因素,而重视这种心理因素,是理解和引导粉丝行为不可忽视的关键。


图片


结 语


在原子化的后现代社会,粉丝通过明星寻求精神归属感的“迷”实践具有个人情感价值和群体认同价值。粉丝通过复杂的“准社会互动”与明星形成了“拟态亲密关系”,并在此过程中产生了心理所有权。这种认知情感结构体现为粉丝对于明星及其符号体系的占有欲,并通过“双重过渡”的行为逻辑外化出来,由此推动粉丝消费行为和粉丝公民行为的产生,促进一种占有的情感实践。在数字媒体时代,媒介构成的“拟态环境”具有更强的沉浸感,赛博虚拟空间的多元化场域也为粉丝的聚合和实践赋予了更大的可能性,整体强化了粉丝与明星互动中主体性的建构力量。这种“想象的互动”成为当下符号化的社会中人与符号情感性互动的代表性景观,而心理所有权作为这一过程中的内在线索,扮演着异常重要的角色。


本文结合了心理所有权理论以及“准社会互动”、粉丝文化等领域的相关研究成果,尝试描绘出粉丝心理所有权的生成机理与表达逻辑。心理所有权理论虽诞生于管理学领域的研究,但其根源以及对人类占有行为的关注可以追溯到社会学领域对于私有制起源的探讨,换言之,“占有”是人类社会发展过程中人类心理和行为层面的必然产物,由此来审视粉丝对明星的占有情感和占有实践,心理所有权是值得注意的一个视角。然而,心理所有权理论也具有其局限性,管理学的研究范式注重量化及其应用,这虽然提供了可对粉丝的心理活动进行实证研究的基础,但也容易忽视其内在活动的深层的复杂性。因此,本文基于跨学科的视角对不同领域的研究进行整合,以期使之互相形成补充,而这些研究领域之间其实也展现出粉丝活动的不同面向:心理所有权理论揭示了粉丝作为“所有权消费者”对明星产生的独特的心理状态及其行为影响;准社会互动理论重点探讨了粉丝与明星之间的社会互动关系,以及在社会互动-准社会互动的连续体中粉丝与明星关系发展的多种可能性;粉丝文化研究则最早关注到了粉丝群体的特殊性及其突出的能动性,对粉丝情感和心理分析方面也积累了多元的研究视角。三者共同为本文考察粉丝的占有心理和占有行为提供了基础。


作为理解粉丝占有行为的重要钥匙,粉丝心理所有权的相关研究仍有有待继续开掘,未来可围绕四条路径开展进一步的探究。其一,挖掘粉丝心理所有权的应用价值,尤其是对于粉丝经济领域的研究。目前粉丝经济的相关研究大多从营销学的角度切入,将粉丝经济视为一种模式,并与情感经济、礼物经济、社群经济等概念联系到一起,目前虽有管理学领域的研究将粉丝视为一种特殊的消费者,但尚未关注到粉丝心理所有权对粉丝的经济行为的影响。其二,以粉丝心理所有权为切入点,深入对粉丝占有心理的分析研究,有助于进一步深化对粉丝文化的理解。其三,关注明星类型与粉丝心理所有权的密切关系。本文并未对不同明星的粉丝群体进行区分和个案研究,明星的概念涵盖范围较广,其中包括演员、歌手、偶像等等不同领域和职业的具有影响力的人物,而不同领域的明星粉丝可能会呈现不同的心理所有权特征和行为偏向,甚至明星所属文化圈也可能缔造差异化的粉丝文化,由此能深化对于粉丝群体之间占有情感实践异质性的理解。其四,关注粉丝心理所有权与极端行为的关系。粉丝群体曾被长期视为“病理化”的对象,粉丝研究主张打破这种偏见,深入粉丝文化之中还原其作为被污名化了的“积极受众”的本质。然而,“积极读者”与极端粉丝之间的边界是什么?两者可以完全等同吗?这些问题难以被单一的“积极读者”的论断所囊括。过度的“文化民粹主义”可能掩盖粉丝文化野蛮生长过程中面临的风险性,如极端的个人主义与圈层化、消费主义主导下的人的异化,等等,这些同样是粉丝研究需要回答的问题。


(李秋霖 卜彦芳:《占有的情感实践:明星粉丝心理所有权的生成与表达》,2023年第10期,微信发布系节选,学术引用请务必参考原文)



图片

在这里,读懂转型中的中国新闻业

在这里,探讨新闻业的未来

在这里,进行深入而严肃的思考

在这里,关心新闻人自己的命运!