从家电零售巨头到生死边缘,国美做错了什么?

文章来源于公众号:洞见学堂
【导读】
2023年10月30日,南方周末记者报道国美总部多层已人去楼空,引发社会热议。创始人套现、门店接连关闭、APP停摆、业绩巨亏、资不抵债、员工人数锐减……昔日辉煌的家电零售巨头国美如今已然走到生死存亡的边缘。那么,国美如今身陷怎样的困境?这些年国美做错了什么?
一、国美从家电零售巨头走到生死边缘
国美成立于1987年,最初是一个电器零售店,后续通过创新经营策略,不断扩张规模。一方面,在其他电器零售店还在通过层层中间商进货时,国美创新供销模式,与上游厂家直接实行包销定制的直供模式,降低了零售价格,通过薄利多销的规模效应来增加收入;另一方面,国美创新营销模式,在《北京晚报》打出“买电器,到国美”的中缝广告,吸引了大量消费者的关注。同时,为了统一与深化消费者对国美的品牌认知,1993年,国美将北京的七、八家门店门店进行全面整合,统一命名为“国美电器”,由此形成了中国早期家电连锁的雏形。
此后,随着海尔、格力、美的等国产家电品牌的崛起,国美趁势扩张,迅速建设起“全国连锁网络”。2004年,国美在香港上市,成为我国第一家在海外上市的家电零售企业。2007年,商务部和中国连锁经营协会共同发布了2006年中国连锁经营业绩,国美以年销售额869.3亿元位列第一,成为中国连锁业领头羊。
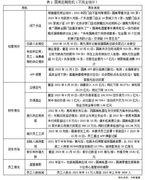
但由于2008年创始人黄光裕被带走调查、公司内斗等事件的发生,国美开始走下坡路,如今甚至到了生死存亡的边缘。近几年国美面临的主要危机如下表所示。
图片
二、国美做错了什么?
作为曾经的家电零售巨头,是什么让国美走到如此境地?国美究竟做错了什么?除了众所周知的2008年国美创始人黄光裕入狱,以及引发的控制权之争外,国美陷入如今的危机还有以下几个原因:战略失误,错失互联网电商机遇;转型激进,对自身定位认知不清晰;追逐风口,多元化布局失败;态度强势,不注重与合作伙伴共生共赢。
(一)战略失误,错失互联网电商机遇
在电商兴起之初,国美未能及时改变,线上业务发展滞后,错失了布局互联网电商的机遇。国美虽然早在2002年就成立了电子商务部,推出网上商城,但当时国内互联网普及率较低,电商业务发展较慢。
后来,国美发现以京东为代表的电商平台正在悄然崛起,于是重新重视线上渠道的发展,谋求转型。2010年,国美推出旗下电子购物网站“国美网上商城”;2012年,国美收购电子商务网站“库巴网”;2013年,国美又将国美网上商城和库巴网合并,更名为“国美在线”。
但由于2008年创始人黄光裕入狱以及公司控制权之争,国美元气大伤;加之2012年家电价格战,国美仓促应战,宣布全线商品价格将比京东低5%,导致销售收入下滑严重。2012年,国美迎来上市八年的首次亏损,亏损额度接近6亿。因此,国美不得不收缩投资——在对发展线上还是线下渠道的选择上,国美选择将重心放在线下实体零售业务,电商仅作为补充,没有进一步投入。于是,国美线上渠道建设缓慢,相比京东、苏宁千万级的用户规模,“国美在线”活跃用户数停留在十万级,且SKU远远落后。电子商务研究中心数据显示,2016年我国B2C网络零售市场中,天猫市场份额为57.7%,京东为25.4%,苏宁为3.3%,国美在线仅为1.8%,国美错失与阿里、京东、苏宁正面拼杀的机会
2017年,错失入局电商平台赛道良机的国美,又希望以线上线下全渠道零售为用户提供更好的体验,提出“6+1”新零售战略、“家·生活”战略;2018年,国美又提出“共享零售”战略。但这些并没有掀起太大波澜,根据全国家用电器工业信息中心《2019年中国家电行业年度报告》,在家电行业线上市场,2019年京东、苏宁易购、天猫分别以37.3%、30.6%、22.9%的市场份额位列前三,国美的份额仅1.4%。
(二)转型激进,对自身定位认知不清晰
随着信息技术的不断发展,电商行业快速迭代。错失互联网机遇的国美又开始激进转型,试图搭上电商行业发展的末班车。
2021年,国美创始人黄光裕回归后,投入巨资激进转型,试图弥补当时对互联网电商机遇的战略失误。他提出:“力争用未来18个月的时间,使国美恢复原有的市场地位。”将国美APP更名为真快乐APP,产品定位由电商APP变更为娱乐社交的购物APP,提供家电、家用、家服务、泛家电全品类真值商品和全程专业服务,同时提供直播、元宇宙等娱乐体验。除了真快乐APP外,国美还不断拓展其他业务,陆续推出“打扮家”“折上折”等多款APP;同时,宣布升级安迅物流,整合海运、空运,打通最后一公里。黄光裕认为,国美商城在过去被打造成的“平台化”,仅仅是一个“电器平台”,希望改变自身形象,吸引新消费群体,打造更加娱乐化的线上平台。“所以我们推倒,一切从头开始。”黄光裕表示。
但在流量红利早已见顶的电商行业,推出一个崭新的电商平台,挑战之大可想而知。同时,真快乐APP到底是社交电商、兴趣电商还是传统电商,其定位并不明确。该APP不仅有赛场、秀场、娱乐场三大场景,还包括内容分享社区、短视频直播、赛事榜单、电商购物平台等多个板块,且一直模仿短视频、直播、团购、砍价等热门模式。可见国美对自身的产品定位并不清晰——不清楚要吸引哪些用户群体,不清楚为用户创造什么价值,什么都想做,却什么都做不好。从用户数量来看,2021年末,真快乐APP年度活跃用户仅1683万,与同期9.39亿活跃用户的天猫、8.69亿的拼多多、6.72亿的抖音、5.7亿的京东、5.78亿的快手相比,存在巨大差距。
同时,激进的转型大大增加了国美的运营成本和资金压力,使国美进一步丧失竞争优势。财报显示,2021年,国美营业收入为464.84亿元,亏损47.7亿元,其中包括为真快乐APP投入的9.62亿推广费用;2022年,营业收入降至174.44亿元,亏损则高达199.56亿元。黄光裕也坦言“对执行的困难预料不足,导致现实与目标有一定差距,坦然接受外界的质疑和批评。”
(三)追逐风口,多元化布局失败
国美不断追逐风口,进行多元化业务布局,却并未与家电零售这一主营业务形成协同效应,效果不好即不了了之,接连失败。
2015年,国美旗下三联商社宣布以9.5亿元全资收购德景电子——一家手机ODM公司。2017年,国美接连推出4款手机,并覆盖1000-3000元价格段。2018年,国美推出3款手机,但之后再无新品推出,手机业务宣告失败。
2016年,国美入局汽车销售行业,将原来的汽车中心扩充为汽车事业部,并于2017年发布“国美汽车2017战略”。国美计划将旗下门店进行改造,变为“汽车+家电”的综合卖场模式,然而汽车新零售运营效果不佳,2017年底,国美接连关闭了数家线上汽车店铺。2016年,国美还布局了智能制造、互联网金融、社交电商、商业文化地产、大健康等业务板块。
2020年,国美进军家装市场,在“家生活”战略下,国美从央企手中高价收购打扮家80%股权。2021年4月,国美发布打扮家APP,但随着打扮家创始人离职,高管频繁变更,2022年7月被曝业务线暂停。
对多元业务的大量投资,导致国美净利润大幅下滑,2016年净利润下滑至3.25亿元,同比降低近400%;2017年至2020年,国美更是连续亏损,亏损额分别为4.5亿元、48.87亿元、25.9亿元、69.94亿元。同时,国美的资产负债率也不断攀升, 2016-2020年资产负债率分别为66.06%、72.28%、81.75%、88.65%、98.20%。这为国美日后陷入危机埋下伏笔。
(四)态度强势,不注重共生共赢
在发展过程中,国美对供应商、员工、消费者等态度强势,只注重自身利益,忽略与伙伴共生共赢
供应商方面,黄光裕一度被誉为“价格屠夫”,对待供应商非常强势。国美凭借逐渐建立起的全国性渠道优势向供应商施加压力,要求先货后款、延长付款周期,不断压缩供货商利润空间,甚至未提前与格力协商便私自降价促销。
2021年受疫情影响,由于销售下滑、长期为库存所累,国美的应付账款和票据周转天数不断变长,在结款变慢的情况下,国美还要求供应商单独支付展厅服务费,并需一次性付清。由于被拖欠货款,如今多个供应商已暂停向国美发货、终止业务合作,国美甚至被供应商向法院申请破产清算
员工方面,国美对员工的态度也比较强势。2017年,国美被曝出内部实行无偿996考勤制度;2021年,国美对在上班时间看视频、听音乐、刷新闻的员工进行了通报处罚,自有员工被警告,外包员工被清退,引发社会热议;2022年,凤凰网报道国美某领导将员工比喻为“像老鼠一样啃食公司”,还指责员工在公司遇到困难时,竟无一人有感恩之心帮助公司度过危机,而是在催讨工资;同时,国美停发员工工资,甚至断缴社保,并要求员工签署《承诺函》;2022年底员工大闹黄光裕办公室,登上微博热搜;2023年10月,员工在国美App弹窗讨薪事件也引起社会广泛的关注……这导致员工与公司间的矛盾愈演愈烈。
消费者方面,陷入危机后国美的销售并未暂停,出现消费者付款后收不到货,也拿不到退款的情况。根据网经社旗下电商大数据库“电数宝”,国美涉嫌退店保证金不退还、退款问题、发货问题、霸王条款、售后服务、虚假促销等问题。2022年国美共获得16次消费评级,均为“不建议下单”。50%的消费者投诉涉及的消费金额在1000-5000元,28.57%的消费者投诉金额在10000元以上。可见,国美已经失去了众多消费者的信任。
【小结】
从家电零售巨头到生死存亡边缘,国美经历在电商战略上反应滞后,错失了互联网电商发展机遇;而后又激进转型,定位模糊,投入巨大但收效甚微;同时,在多元化业务布局上,国美数次追逐风口却屡屡失败,耗费大量资金,进一步加重企业负债。而且,国美对供应商、员工、消费者的态度强势,只注重自身利益,忽略了与各利益相关者协同共生,这使得国美在遭遇困境时不仅不能得到利益相关者的支持,反而造其背弃。至于国美能否走出困境,一切让时间给出答案。