创芯微推出CM177xG系列合封氮化镓,涵盖20W-65W多功率段

前言
随着科学技术的不断发展,半导体材料也在不断升级换代,氮化镓(GaN)作为第三代半导体材料,在逐步进入到微电子器件、光电子器件行业领域中。对比第一、第二代半导体材料,氮化镓(GaN)在耐高温、高压和承受更大电流方面具备明显优势。
针对氮化镓(GaN)的应用市场,创芯微推出了满足20W到65W的典型PD应用的合封GaN的系列电源方案,其中初级ACDC芯片(PWM)采用高频QR控制,合封E-mode GaN,内阻从0.165Ω到1.6Ω,最高工作频率130kHz。
配套的次级同步整流(SR)支持正负端应用,优秀的自供电技术,支持300kHz以内的高频应用,更加安全可靠的尖峰控制。除了内阻更小,工作频率更高外,创芯微的氮化镓(GaN)方案极具性价比优势,在帮助客户提升电源性能、实现高频小体积的同时,容易调试EMI,助力客户实现成本优势。
创芯微合封氮化镓
创芯微推出的合封氮化镓CM177xG系列除了CM1770G之外全部采用集成GaN,功率范围涵盖20W-65W,工作频率都为130kHz。而CM1770G采用外驱GaN,工作频率为200kHz,适用于功率在65W以上的应用使用。
图片
充电头网将会对以上七款芯片作出详细讲解,其中CM1775G、CM1777G、CM1778G三款芯片创芯微已推出相应氮化镓方案。
创芯微氮化镓(GaN)方案产品具有广泛的输入电压范围(90~264VAC)、内置650V E-mode GaN技术、多模式混合控制以实现最优效率、低空载功耗(<75mV@230V)、可选工作频率(130/200kHz)、70V耐压VDD可简化供电电路、内置频率抖动提高EMI效果、完善的多重保护功能、S极散热设计减少对EMI的影响、控制引脚和功率引脚分离方便Layout等特点
对于创芯微氮化镓(GaN)方案产品,充电头网也会作出相应讲解。
CM1774G
CM1774G是一款针对离线式反激变换器的准谐振AC-DC转换芯片,支持为7至60V的VDD供电,支持85-264V的输入交流电压,采用PWM+PFM+Burst多模式混合QR控制模式,可以在不同工作负载和条件下实现最佳的能效和性能,轻松满足PD快充电源的宽电压输出要求。
图片
CM1774G可根据输入电压,输出电压以及负载的不同,控制系统工作于DCM/QR模式,在轻载时会工作于burst模式以实现全电压范围、全负载段的效率最优,并在操作过程中消除音频噪声。CM1774G具备超低启动功耗,小于5μA,且其待机功耗低于75mV,满足六级能效标准要求。在空载状态下,其功耗在230V电压下低于75mW。芯片内置有高精度130kHz的开关频率振荡器,且内置有专利的频率抖动和驱动控制技术,优化了系统EMI性能。
CM1774G集成软启动电路,以缓解启动过程中对电路和元件的冲击,并内置了多种保护机制,包括过压、过载和过温保护。此外,它还具备逐周期电流限制功能,为系统提供了全面的电源管理和保护。CM1774G采用ESOP7封装,适用于20W的应用功率,广泛应用于充电器、反激式变换器等领域之中。
CM1775G
CM1775G是一款针对离线式反激变换器的准谐振AC-DC转换芯片,支持为7至60V的VDD供电,支持85-264V的输入交流电压,采用PWM+PFM+Burst多模式混合QR控制模式,可以在不同工作负载和条件下实现最佳的能效和性能,轻松满足PD快充电源的宽电压输出要求。
图片
CM1775G可根据输入电压,输出电压以及负载的不同,控制系统工作于DCM/QR模式,在轻载时会工作于burst模式以实现全电压范围、全负载段的效率最优,并在操作过程中消除音频噪声。CM1775G具备超低启动功耗,小于5μA,且其待机功耗低于75mV,满足六级能效标准要求。在空载状态下,其功耗在230V电压下低于75mW。芯片内置有高精度130kHz的开关频率振荡器,且内置有专利的频率抖动和驱动控制技术,优化了系统EMI性能。
图片
CM1775G集成软启动电路,以缓解启动过程中对电路和元件的冲击,并内置了多种保护机制,包括过压、过载和过温保护。此外,它还具备逐周期电流限制功能,为系统提供了全面的电源管理和保护。CM1775G采用ESOP7封装,适用于20W的应用功率,广泛应用于充电器、反激式变换器等领域之中。
图片
创芯微针对CM1775G推出了一款PD20W的电源方案,通过采用CM1775G合封氮化镓芯片搭配CM1621同步整流器,可实现高效能的电源管理。
图片
创芯微PD20W电源方案侧面展示。
图片
经充电头网实测得该方案demo长度约为25.3mm。
图片
宽度约为23.48mm。
图片
高度约为23.05mm。
图片
重量约为18g,功率密度约为1.46W/cm³/PCBA。
图片
该方案侧面PCB板展示。
图片
该方案底面PCB板展示,得益于创芯微对GaN的深入研究和专业应用,在整体电源系统上,合封的GaN表现都非常优秀,外围简单,体积小巧,简易整齐。
CM1776G
CM1776G是一款针对离线式反激变换器的准谐振AC-DC转换芯片,支持为7至60V的VDD供电,支持85-264V的输入交流电压,采用PWM+PFM+Burst多模式混合QR控制模式,可以在不同工作负载和条件下实现最佳的能效和性能,轻松满足PD快充电源的宽电压输出要求。
图片
CM1776G可根据输入电压,输出电压以及负载的不同,控制系统工作于DCM/QR模式,在轻载时会工作于burst模式以实现全电压范围、全负载段的效率最优,并在操作过程中消除音频噪声。CM1776G具备超低启动功耗,小于5μA,且其待机功耗低于75mV,满足六级能效标准要求。在空载状态下,其功耗在230V电压下低于75mW。芯片内置有高精度130kHz的开关频率振荡器,且内置有专利的频率抖动和驱动控制技术,优化了系统EMI性能。
CM1776G集成软启动电路,以缓解启动过程中对电路和元件的冲击,并内置了多种保护机制,包括过压、过载和过温保护。此外,它还具备逐周期电流限制功能,为系统提供了全面的电源管理和保护。CM1776G采用ESOP7封装,适用于25W的应用功率,广泛应用于充电器、反激式变换器等领域之中。
CM1777G
CM1777G是一款针对离线式反激变换器的准谐振AC-DC转换芯片,内置650VGaN,支持为7至60V的VDD供电,支持85-264V的输入交流电压,采用PWM+PFM+Burst多模式混合QR控制模式,可以在不同工作负载和条件下实现最佳的能效和性能,轻松满足PD快充电源的宽电压输出要求。
图片
CM1777G可根据输入电压,输出电压以及负载的不同,控制系统工作于DCM/QR模式,在轻载时会工作于burst模式以实现全电压范围、全负载段的效率最优,并在操作过程中消除音频噪声。CM1777G具备超低启动功耗,小于5μA,且其待机功耗低于75mV,满足六级能效标准要求。在空载状态下,其功耗在230V电压下低于75mW。芯片内置有高精度130kHz的开关频率振荡器,且内置有专利的频率抖动和驱动控制技术,优化了系统EMI性能。
图片
CM1777G集成软启动电路,以缓解启动过程中对电路和元件的冲击,并内置了多种保护机制,包括过压、过载和过温保护。此外,它还具备逐周期电流限制功能,为系统提供了全面的电源管理和保护。CM1777G采用ESOP7封装,适用于35W的应用功率,广泛应用于充电器、反激式变换器等领域之中。
图片
创芯微针对CM1777G推出了一款PD30W的电源方案,通过采用CM1777G合封氮化镓芯片搭配CM1632CB同步整流器,可实现高效能的电源管理。
图片
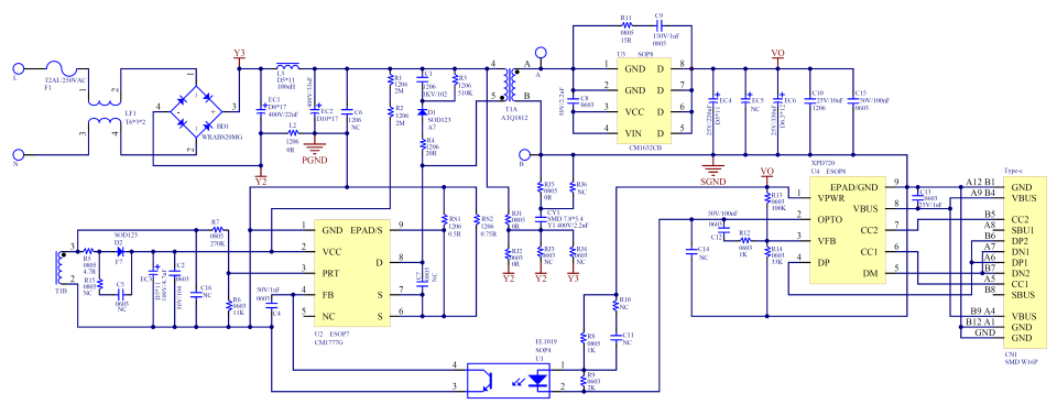
创芯微PD30W电源方案电路图。
图片
经过实际测试,创芯微的PD30W电源方案在输入电压为230V,电流维持在约1.5A水平时,表现出在输出功率为30W时的最高效率高达92.2%。
图片
创芯微PD30W电源方案正面展示,采用ATQ1812变压器。
图片
经充电头网实测得该方案PCBA长度约为28.42mm。
图片
宽度约为26.25mm。
图片
高度约为25.45mm。
图片
实测得重量为25.4g,功率密度约为1.69W/cm³/PCBA。
图片
得益于创芯微对GaN的深入研究和专业应用,在整体电源系统上,合封的GaN表现都非常优秀,外围简单,体积小巧,简易整齐。
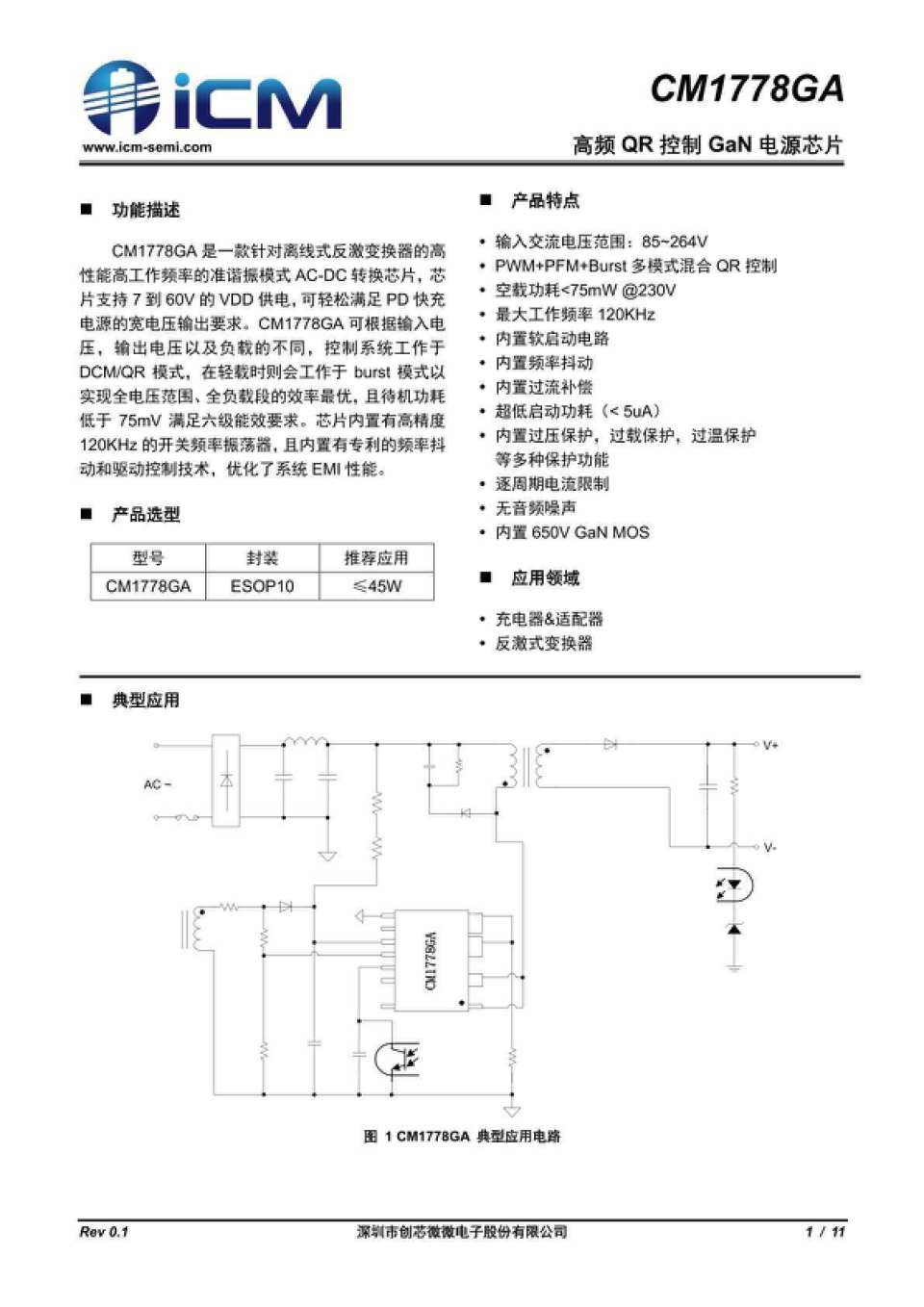
CM1778GA
CM1778GA是一款针对离线式反激变换器的准谐振AC-DC转换芯片,支持为7至60V的VDD供电,支持85-264V的输入交流电压,采用PWM+PFM+Burst多模式混合QR控制模式,可以在不同工作负载和条件下实现最佳的能效和性能,轻松满足PD快充电源的宽电压输出要求。
图片
CM1778GA可根据输入电压,输出电压以及负载的不同,控制系统工作于DCM/QR模式,在轻载时会工作于burst模式以实现全电压范围、全负载段的效率最优,并在操作过程中消除音频噪声。CM1778GA具备超低启动功耗,小于5μA,且其待机功耗低于75mV,满足六级能效标准要求。在空载状态下,其功耗在230V电压下低于75mW。芯片内置有高精度130kHz的开关频率振荡器,且内置有专利的频率抖动和驱动控制技术,优化了系统EMI性能。
图片
CM1778GA集成软启动电路,以缓解启动过程中对电路和元件的冲击,并内置了多种保护机制,包括过压、过载和过温保护。此外,它还具备逐周期电流限制功能,为系统提供了全面的电源管理和保护。CM1778GA采用ESOP10封装,适用于45W的应用功率,广泛应用于充电器、反激式变换器等领域之中。
图片
创芯微针对CM1778G推出了一款PD65W的电源方案,通过采用CM1778G合封氮化镓芯片搭配CM1661同步整流器,可实现高效能的电源管理。
图片
创芯微PD65W电源方案侧面展示。
图片
经充电头网实测得该方案demo长度为56.9mm。
图片
宽度约为38.95mm。
图片
高度约为21.48mm。
图片
实测得重量为50.5g,功率密度约为1.25W/cm³/PCBA。
图片
创芯微PD65W电源方案PCB板展示,得益于创芯微对GaN的深入研究和专业应用,在整体电源系统上,合封的GaN表现都非常优秀,外围简单,体积小巧,简易整齐。
CM1778GB
CM1778GB是一款针对离线式反激变换器的准谐振AC-DC转换芯片,支持为7至60V的VDD供电,支持85-264V的输入交流电压,采用PWM+PFM+Burst多模式混合QR控制模式,可以在不同工作负载和条件下实现最佳的能效和性能,轻松满足PD快充电源的宽电压输出要求。
图片
CM1778GB可根据输入电压,输出电压以及负载的不同,控制系统工作于DCM/QR模式,在轻载时会工作于burst模式以实现全电压范围、全负载段的效率最优,并在操作过程中消除音频噪声。CM1778GB具备超低启动功耗,小于5μA,且其待机功耗低于75mV,满足六级能效标准要求。在空载状态下,其功耗在230V电压下低于75mW。芯片内置有高精度130kHz的开关频率振荡器,且内置有专利的频率抖动和驱动控制技术,优化了系统EMI性能。
CM1778GB集成软启动电路,以缓解启动过程中对电路和元件的冲击,并内置了多种保护机制,包括过压、过载和过温保护。此外,它还具备逐周期电流限制功能,为系统提供了全面的电源管理和保护。CM1778GB采用ESOP10封装,适用于65W的应用功率,广泛应用于充电器、反激式变换器等领域之中。
CM1770G
CM1770G是一款高度集成的准谐振反激控制器芯片,适用于设计高性能离线式反激开关电源,支持为7至60V的VDD供电,支持85-264V的输入交流电压,采用PWM+PFM+Burst多模式混合QR控制模式,可以在不同工作负载和条件下实现最佳的能效和性能,轻松满足PD快充电源的宽电压输出要求。
图片
CM1770G可根据输入电压,输出电压以及负载的不同,控制系统工作于DCM/QR模式,在轻载时会工作于burst模式以实现全电压范围、全负载段的效率最优,并在操作过程中消除音频噪声。CM1770G具备超低启动功耗,小于5μA,且其待机功耗低于75mV,满足六级能效标准要求。在空载状态下,其功耗在230V电压下低于75mW。芯片内置有高精度130kHz的开关频率振荡器,且内置有专利的频率抖动和驱动控制技术,优化了系统EMI性能。
CM1770G集成软启动电路,以缓解启动过程中对电路和元件的冲击,并内置了多种保护机制,包括过压、过载和过温保护。此外,它还具备逐周期电流限制功能,为系统提供了全面的电源管理和保护。CM1770G采用SOT23-6封装,适用于65W以上的应用功率,广泛应用于充电器、反激式变换器等领域之中。
充电头网总结
创芯微CM177xG系列是一款高度集成的离线式反激控制器芯片,适用于广泛的电压范围和输入条件,采用多模式混合QR控制模式,以实现最佳的能效和性能。其智能控制系统可动态调整工作模式,包括DCM/QR和burst模式,使其在轻载时能效最优,且在全电压范围内消除音频噪声。具有超低启动功耗、待机功耗符合六级能效标准,内置保护机制和全面的电源管理功能。适用于20W-65W应用功率,广泛应用于充电器和反激式变换器等领域。