重磅!2023年中国及31省市袋式除尘器行业政策汇总及解读(全)“配套除尘设备及规范管理”是主旋律

行业主要上市公司:菲达环保(600526);龙净环保(600388);洁华控股(832537);欣隆环保(872200)等
本文核心数据:政策汇总;政策解读;发展目标汇总等
1、政策历程图
利用纤维滤料制作的袋状过滤元件来捕集含尘气体中固体颗粒物的设备,称为袋式除尘器。袋式除尘器是除尘设备的一种,是大气污染治理相关的环保设备。
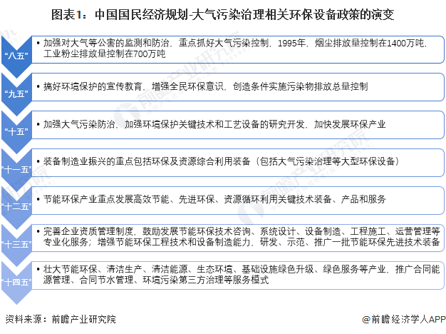
从国民经济规划的演变过程来看,“八五”至“九五”时期,相关国民经济规划重点在于控制工业粉尘排放量;“十五”时期国民经济规划开始着力于研发环保设备及关键工艺;到“十三五”时期,国民经济规划首次提出企业应提供环保设备与专业技术服务一体化的产品服务,在加强环保设备研发的同时注重提升服务水平;“十四五”时期国民经济规划开始推行环境污染第三方治理模式。
图片
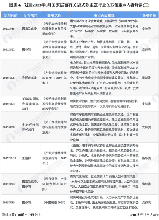
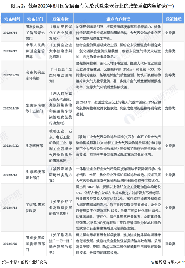
2、国家层面政策汇总及解读
——国家层面袋式除尘器行业政策汇总
近年来,国家有关部门出台多项制造业发展支持政策、除尘技术和装备研发支持政策、重点产业排污技术指导政策等,推动我国袋式除尘器持续健康发展。重点政策及相关内容汇总如下表所示:
图片
图片
图片
——《2030年前碳达峰行动方案》政策解读
2021年10月24日,国务院印发《2030年前碳达峰行动方案》,其中提出,工业是产生碳排放的主要领域之一,对全国整体实现碳达峰具有重要影响。工业领域要加快绿色低碳转型和高质量发展,力争率先实现碳达峰。工业领域的碳达峰目标相关任务如下:
图片
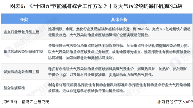
——《“十四五”节能减排综合工作方案》政策解读
2022年1月,国务院印发《“十四五”节能减排综合工作方案》,要求“到2025年,化学需氧量、氨氮、氮氧化物、挥发性有机物排放总量比2020年分别下降8%、8%、10%以上、10%以上”。大气污染治理具体措施如下:
图片
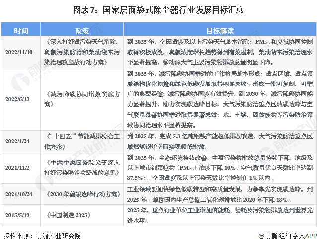
——国家层面袋式除尘器行业发展目标解读
总体来看,2025年国家层面发展目标主要包括PM2.5和臭氧实现协同控制、重度及以上污染天气基本消除、完成重点工业的超低排放改造等方面,具体汇总如下:
图片
3、各省市层面的政策汇总及解读
——重点省市袋式除尘器行业政策汇总
从省市来看,袋式除尘器行业相关政策主要着力于各省市优势的重点工业减污减排的规定和管理上,具体汇总如下:
图片
图片
——重点省市袋式除尘器行业发展目标解读
从重点省市袋式除尘器行业相关政策发展目标来看,北京、黑龙、山西江等省市要求加强大气污染防治、研发监测监管技术、分网建设等;上海、山东等省市对PM2.5和O3年均浓度作出要求;福建、广西、天津对重点工业除尘做出要求;江西、广东对易爆/危险粉尘的事故隐患做出要求。
图片
更多本行业研究分析详见前瞻产业研究院《中国袋式除尘器行业发展前景预测与投资战略规划分析报告》。
同时前瞻产业研究院还提供产业大数据、产业研究报告、产业规划、园区规划、产业招商、产业图谱、智慧招商系统、行业地位证明、IPO咨询/募投可研、IPO工作底稿咨询等解决方案。在招股说明书、公司年度报告等任何公开信息披露中引用本篇文章内容,需要获取前 瞻产业研究院的正规授权。