用药对比:琥珀酸美托洛尔 vs 酒石酸美托洛尔

临床中常用的「倍他乐克」,主要成分为美托洛尔,包括两种剂型:琥珀酸美托洛尔缓释片及酒石酸美托洛尔片,经常出现混淆。
1)溶解度不同
酒石酸美托洛尔(平片)溶解度 > 700 mg/mL,进入血液中迅速释放。而为了得到缓慢持久释放的目的,应用琥珀酸盐代替酒石酸盐使得琥珀酸美托洛尔溶解度约为 200 mg/mL,有效缓解溶解速度,并通过多单位微囊系统稳定持续释放。
2)剂型不同
琥珀酸美托洛尔为缓释剂型,由微囊化的颗粒组成;每个颗粒⽤聚合物薄膜包裹,以控制药物的释放速度。
药片接触液体后快速崩解,颗粒分散于胃肠道表面,药物的释放不受周围液体 pH 值的影响,血药浓度平稳以几乎恒定的速度释放约 20 小时。
3)体内过程不同
酒石酸美托洛尔在服药后 1~2 小时达到最大 β 受体阻滞作用。血浆半衰期为 3~5 小时。
琥珀酸美托洛尔缓释片服药后平稳释放,血药浓度无明显峰⾕现象。相同的给药剂量,缓释片的峰浓度仅为平片的 1/4,控制心率更平稳,安全性更⾼。
4)服用方法不同
酒石酸美托洛尔:口服,2~4 次/日;受⾷物影响较⼤,应空腹服药。
琥珀酸美托洛尔缓释片:口服,1 次/日;最好在早晨服⽤,可掰开服⽤,但不能咀嚼或压碎,同时摄入食物不影响其⽣物利用度。
5)平片与缓释片的剂量转换
美托洛尔常用的剂型和规格:
平片(酒石酸美托洛尔)规格有:25 mg/片、50 mg/片、100 mg/片;
缓释片(琥珀酸美托洛尔)规格有:23.75 mg/片、47.5 mg/片、95 mg/片。
两种剂型的剂量换算为:
平片 50 mg = 缓释片 47.5 mg,若平片改用缓释⽚,应遵循日总剂量 1:1 的转换原则。
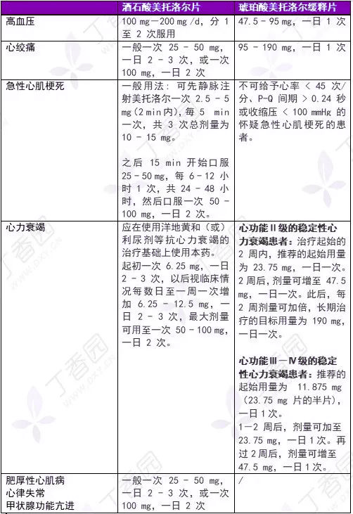
6)临床应用比较
图片
① 心律失常
根据动态心电图检查结果,对比平片及缓释片两组患者的 QT 离散度(QTd)以及心率变异性(HRV)水平,HRV 包括 RMSSD(相邻 RR 间期差值的均方根)、SDNN(全部窦性心搏 RR 间期的标准差)以及 SDANN(RR 间期平均值标准差)。
结果显示缓释片组患者的  QTd 显著低于平片组;缓释片患者的 SDANN、SDNN 以及 RMSSD 显著高于平片组[1]。由此证实缓释片对于心率的稳定性优于平片,对于心律失常的控制更为安全有效。
② 心力衰竭
在一项比较琥珀酸美托洛尔缓释片与酒石酸美托洛尔片治疗慢性心力衰竭临床疗效的 Meta 分析中显示:琥珀酸美托洛尔缓释片的有效率、LVEF、不良反应发生率均优于酒石酸美托洛尔片[2]。
首发:丁香园心血管时间
参考文献:
1. 凡春红. 琥珀酸美托洛尔缓释片与酒石酸美托洛尔片治疗老年不稳定型心绞痛的效果观察 [J]. 海峡药学, 2019, 31(5):2
2. 朱映华. 琥珀酸美托洛尔缓释片与酒石酸美托洛尔片治疗慢性心力衰竭临床疗效的 Meta 分析 [J]. 中国实用医药, 2018, 13(10):2.
(▲▼上下滑动查看全部内容)