南京医科大学王富强/东南大学梁高林《AFM》:AURKB响应型超分子水凝胶释放宫颈癌抑制剂有效抑制宫颈癌发展

图片
2023年11月5日,国际知名学术期刊《Advanced Functional Materials》在线发表了南京医科大学王富强团队和东南大学梁高林团队的一项最新研究成果,论文标题为《Aurora Kinase B-Instruct Release of AZD1152-HQPA from Hydrogel to Enhance Cervical Cancer Suppression》。该文章基于AURKB底物多肽分子序列,设计了一种宫颈癌智能响应型短肽水凝胶。这种“智能”的释放策略有望降低药物的毒副作用,同时增强对AURKB的抑制作用以实现对宫颈癌患者的精准治疗,为宫颈癌的临床治疗提供便捷高效的新策略。(Adv. Funct. Mater. 2023, DOI: 10.1002/adfm.202309984)
宫颈癌是第四大最常见的女性恶性肿瘤,2020 年全球约有 604,000 例新发病例和342,000 例死亡病例。目前临床上宫颈癌的治疗是以手术和放疗为主,化疗为辅的综合性治疗。而宫颈癌被认为是一种相对耐化学药品的疾病,绝大多数复发性疾病的患者均采用姑息治疗。抗血管内皮生长因子药物贝伐单抗和程序性细胞死亡配体-1(PD-L1)抑制剂帕博利珠单抗等靶向药物已被开发用于宫颈癌治疗。然而,这些昂贵的靶向药物在治疗宫颈癌(尤其是晚期和复发性宫颈癌)方面的疗效仍然有限。因此,宫颈癌急需新的治疗方案。
极光激酶 B(AURKB)是极光激酶家族的成员之一,在有丝分裂和减数分裂过程中调节染色体和细胞质的准精确分离。AZD1152-HQPA 是目前已知的一种经典的、高度选择性的 AURKB 抑制剂,通过竞争性结合激酶的 ATP 结合位点和激酶的选择性口袋而发挥对 AURKB 的抑制作用,进而导致癌细胞多倍体化和凋亡。然而,直接给患者服用这种小分子抑制剂可能会引起各种不良反应。因此,一种局部给药和响应性释放 AZD 的策略有望提高这种 AURKB 抑制剂的抗癌疗效,同时最大限度地减少其系统毒性。
图片
图1. (A) Gel S/AZD组分结构、(B)制备及AURKB响应性药物释放示意图。(C)超分子水凝胶抑制肿瘤细胞生长停滞和凋亡机制图。
近年来,水凝胶因其类似细胞外基质(ECM)的特性和出色的载药能力而被认为是一种前景广阔的给药平台。其中,超分子肽水凝胶因其良好的生物相容性和生物可降解性而受到越来越多的关注。为此,如图1所示,作者设计了一种六肽水凝胶Nap-Phe-Phe-Arg-Arg-Lys-Ser-OH (S) 与AZD1152-HQPA(AZD,一种AURKB抑制剂)共同组装的激酶响应型超分子水凝胶,用于在宫颈肿瘤部位局部给药和持续递送 AURKB 抑制剂,从而有效抑制肿瘤生长。水凝胶剂由两部分组成:1)自组装骨架Nap-Phe-Phe(Nap-FF);2)四肽Arg-Arg-Lys-Ser-OH(RRKS),其中含有AURKB磷酸化的底物RRKS。由于 AURKB 抑制剂 AZD 含有芳香族喹唑啉基团和氟苯基基团,因此很容易与 S 共同组装,通过加热-冷却方法生成超分子水凝胶 S/AZD(Gel S/AZD)。原位给药后,Gel S/AZD 中的水凝胶剂 S 会被肿瘤部位高表达的AURKB 磷酸化,生成亲水性的 Nap-Phe-Phe-Arg-Arg-Lys-Ser(H2PO3)-OH(Sp),引发 Gel S/AZD 解体,从而持续释放 AZD。因此,释放出的 AZD 将有效抑制 AURKB 的活性,破坏组蛋白 H3 的磷酸化,诱导肿瘤细胞生长停滞和凋亡(图2)。与游离 AZD 相比,响应性超分子水凝胶Gel S/AZD显示出更优越的靶向抑瘤效果(图3)。
图片
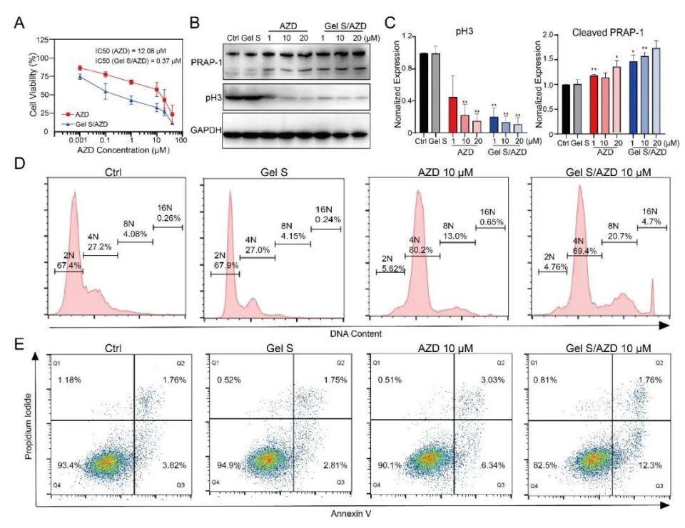
图2. Gel S/AZD具有更优越的促进多倍体化诱导细胞凋亡的效果
图片
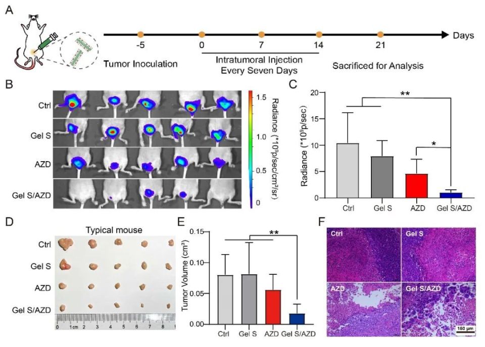
图3. Gel S/AZD抑肿瘤效果显著
该论文共同第一作者是南京医科大学许广琼和鼓楼医院翁侨。南京医科大学王富强、殷媛和东南大学梁高林教授是论文的共同通讯作者。该研究得到了国家自然科学基金面上项目和科技处重点研发项目的资助。
--纤维素推荐--
附文章链接:
https://doi.org/10.1002/adfm.202309984
来源:高分子科学前沿
声明:仅代表作者个人观点,作者水平有限,如有不科学之处,请在下方留言指正!