河南分布式光伏配储:黄色区域≥15%*2h,红色区域≥20%*2h

「储能100人」获悉,11月2日,河南发改委官网发布“关于促进分布式光伏发电健康可持续发展的通知”。
鼓励开展模式创新。支持各地与光伏上下游开发企业、金融机构深度合作,探索构建增量配网、智能微网与大电网利益协调共享机制,促进源网荷储一体化开发,研究推动“光伏+储能”、光储充一体化等多元化应用场景建设,因地制宜引导新兴领域智能光伏与相关产业融合发展,促进产品创新、技术创新和业态模式创新。
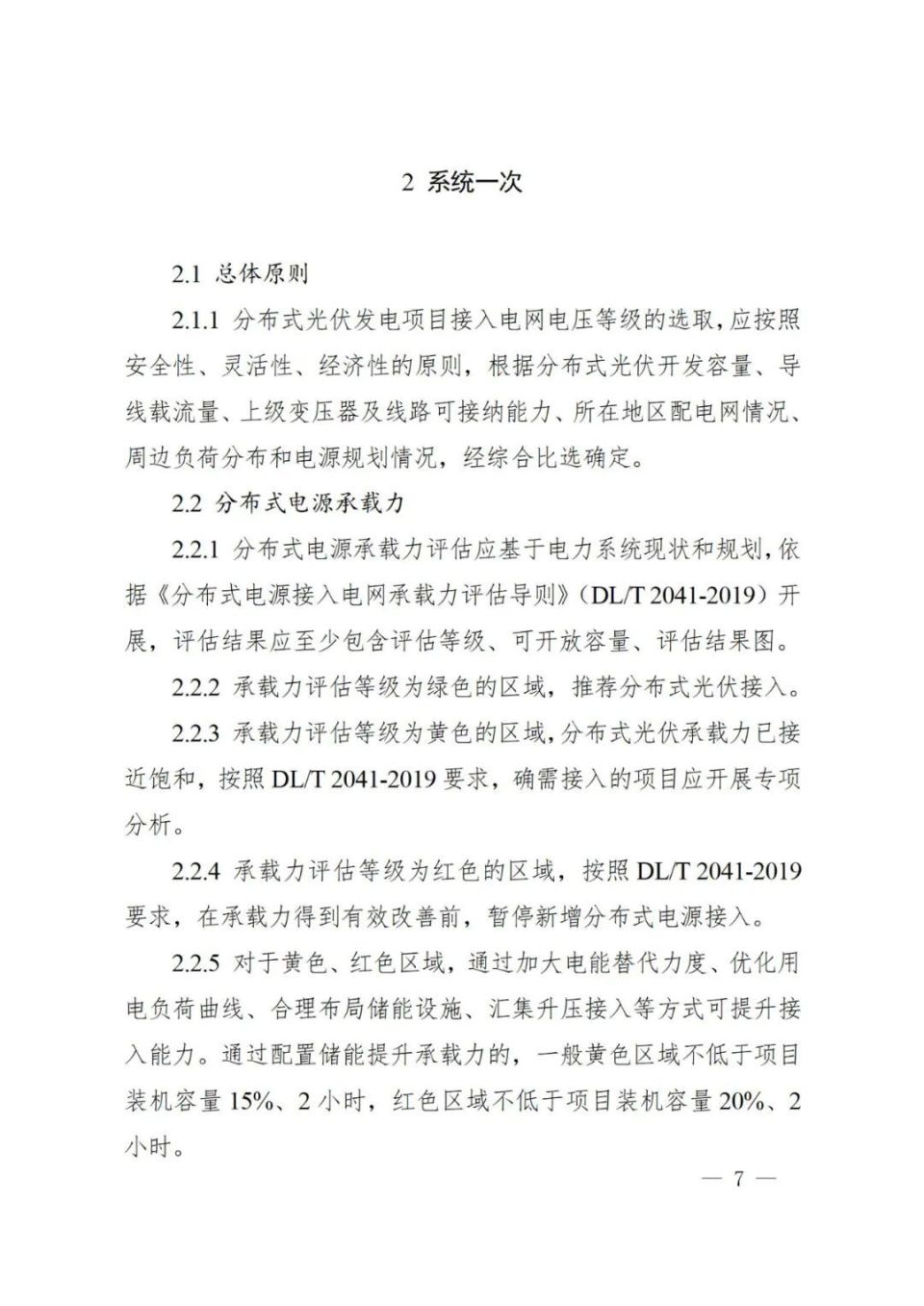
持续提升承载能力。各地要组织当地电网企业、光伏开发企业,制定分布式光伏承载力提升工作方案,通过科学合理规划电网建设、合理规划储能设施建设、实施汇流升压接入等措施,切实提高分布式光伏接入承载能力。鼓励光伏开发企业在红色、黄色区域采取整体规划、统筹开发模式,改善区域电网承载能力,创新分布式光伏应用场景。
技术规范指出:对于黄色、红色区域,通过加大电能替代力度、优化用电负荷曲线、合理布局储能设施、汇集升压接入等方式可提升接入能力。通过配置储能提升承载力的,一般黄色区域不低于项目装机容量15%、2小时,红色区域不低于项目装机容量20%、2小时。
图片
各省辖市发展改革委,济源示范区发、航空港区发改统计局,国网河南省电力公司,各光伏开发企业:
为进一步提升我省分布式光伏发电发展水平,促进行业健康可持续发展,依据《河南省企业投资项目核准和备案管理办法》(豫政办〔2020〕23号)、《分布式电源接入电网承载力评估导则》(DL/T2041-2019)等要求,现将有关事项通知如下。
一、鼓励探索创新模式,持续提升发展环境
(一)强化统筹引导。各地要按照“市场主导、政府引导”原则,切实履行科学规划和管理职责,认真摸排党政机关、公共建筑、工商业及户用屋顶资源,引导企业充分发挥自身优势,统筹推进各类分布式光伏项目开发建设,结合电网承载能力和用电负荷增长情况,科学调控发展节奏,强化供需协同水平。
(二)鼓励开展模式创新。支持各地与光伏上下游开发企业、金融机构深度合作,探索构建增量配网、智能微网与大电网利益协调共享机制,促进源网荷储一体化开发,研究推动“光伏+储能”、光储充一体化等多元化应用场景建设,因地制宜引导新兴领域智能光伏与相关产业融合发展,促进产品创新、技术创新和业态模式创新。
(三)持续优化发展环境。各地要进一步规范备案管理,不得在法定条件之外擅自增加前置条件,不得以备案之名行行政许可之实。同时,要严格落实项目备案安全管理和质量管控事项告知书制度,在此基础上,因地制宜积极探索金融风险告知书等形式,加大对分布式光伏开发收益和风险的宣传提醒,切实维护群众知情权,为分布式光伏发展营造公平公正、公开透明的良好环境。
二、持续规范行业管理,促进户用光伏健康发展
(一)推行合同约定规范化。引导居民用户和光伏开发企业、户用光伏经销商,参照国家能源局推荐的规范化合同范本,加强协商,进一步明确开发方式、收益分配比例和各方承担的风险,为各方切实维护自身合法权益奠定基础。合同(协议)必须明确“企业不得在居民不知情的情况下,利用居民信息贷款或变相贷款,不得向居民转嫁金融风险”。
(二)强化企业自律行为。户用光伏开发利用涉及群众切身利益,各项目开发企业要严格按照《户用光伏建设运行百问百答》(2022年版)、《户用光伏建设运行指南》(2022年版)要求规范建设,认真落实建筑载荷、抗风能力、防水工艺、规范施工等相关要求,合理确定建设方式,按照国家技术标准要求采购使用光伏发电组件,确保项目安全运营。
(三)规范户用光伏备案管理。按照“谁投资、谁受益、谁备案”原则,明确项目备案主体,具体建设方由屋顶产权方按照市场化原则自主确定。对于个人利用自有住宅、自购设备建设的户用光伏项目,提供房屋自有证明、项目自投承诺等相关资料,由电网企业代为备案;对于通过租赁他人屋顶或出租光伏发电设施等方式,以营利为目的的户用光伏项目,以企业名义备案;备案信息中须明确项目投资主体、运维主体。备案主体要对备案信息的真实性、合法性和完整性负责,不得通过隐瞒情况、虚假申报等不正当手段申请备案。
各地备案机关要进一步简化备案流程,特别是要进一步加大对企业投资的户用光伏项目支持力度,根据业主意愿,指导当地电网公司为企业提供无偿代备案服务。电网企业应在项目并网前复核设备(包括光伏组件、逆变器等)购置发票与备案主体的一致性,不一致的待完善相关备案信息后方可并网。
(四)强化事中事后监管。各地要与电网企业、光伏开发企业(投资主体、运维主体)加强联系,建立定期协同机制,及时协调解决问题、化解矛盾纠纷;要加大政策宣贯力度,针对损害群众利益行为,用足用好信用平台等手段,依法依规从严查处,全力维护户用光伏市场秩序。
对已建成并网的存量户用光伏项目,各地要指导电网企业开展项目信息摸排,明确房屋屋顶产权所有人、光伏发电资产所有人,督促光伏发电资产所有人切实履行主体责任,落实项目运维、安全责任单位,推动形成“问有人解、事有人管、责有人担”良好局面。摸排汇总报备等工作于2023年底前完成。
三、提升分布式光伏调节能力,促进网源协同发展
(一)认真落实接入承载力评估要求。各地组织电网企业开展区域内分布式光伏承载力评估和可接入容量测算,明确分布式光伏开发红、黄、绿区域,按季度向社会公布,并适时缩短测算公布周期;优先支持绿色区域内的分布式光伏项目,黄色、红色区域内的分布式光伏项目,待落实消纳条件后,再行开发建设。电网企业要充分利用信息化手段,加快新能源云平台应用建设,为查询信息、发布结果提供便捷服务。我委将按照国家要求积极推动分布式光伏承载力评估等相关抽查评估工作。
(二)持续提升承载能力。各地要组织当地电网企业、光伏开发企业,制定分布式光伏承载力提升工作方案,通过科学合理规划电网建设、合理规划储能设施建设、实施汇流升压接入等措施,切实提高分布式光伏接入承载能力。鼓励光伏开发企业在红色、黄色区域采取整体规划、统筹开发模式,改善区域电网承载能力,创新分布式光伏应用场景。
(三)坚持就地就近消纳。依据分布式光伏接入电网承载力评估结果,合理安排即期分布式光伏开发规模,各级电网主变(配变)所接入的光伏容量(含已备案在建或待建容量)不应超过设备额定容量的80%。鼓励户用光伏“自发自用、余电上网”、工商业光伏“全部自发自用”,实现用户侧就近就地消纳,提升分布式光伏发电效益,减小公共电网运行压力。
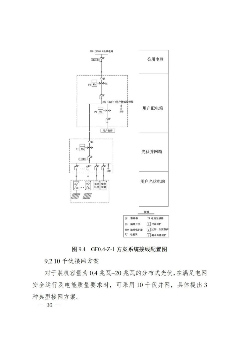
(四)规范涉网技术标准。依据国家和行业相关标准,我委组织国网河南省电力公司以及相关科研设计单位,编制了《河南省分布式光伏接入电网技术规范(试行)》(详见附件),要落实文件要求,规范分布式光伏发电项目的通信、保护、计量、自动化等技术标准,接受统一调度,公平参与电力系统运行调节和调峰辅助服务市场,促进网源协同互动。
各地可针对本地实际情况,制定实施细则,推动分布式光伏发电健康可持续发展。在工作过程中,发现问题及时上报。
本通知自印发之日起实施。
2023年10月31日
图片
图片
图片
图片
图片
图片
图片
图片
图片
图片
图片
图片
图片
图片
图片
图片
图片
图片
图片
图片
图片
图片
图片
图片
图片
图片
图片
图片
图片
图片
图片
图片
图片
图片
图片
图片
图片
图片
图片
图片
图片
图片
图片
图片
图片
图片
图片
图片
图片
——END——