行业聚焦,四家氮化镓企业的最新动向

前言
充电头网详细总结了2023年6月至10月期间,涵盖了四家主要氮化镓制造企业的行业近况新闻事件,这份报告提供了深入洞察这个具有关键意义的领域的发展动态,通过对每家企业的事件以及状况进行深入分析,可为用户提供关于氮化镓产业近况的全面了解。
以下排名不分先后,按照品牌首字母排序。
行业近况
Danxitech 氮矽
氮矽科技推出120/240W GaN适配器方案
氮矽科技120W GaN适配器方案
氮矽科技120W GaN适配器方案,主控IC采用的是TEA2017+NCP4318B,搭配DXC1065S2C/DX65F130。
图片
主要参数
尺寸:96.51*46.62*21.38mm
效率:94.40%@230V 50Hz
功率密度:1.24W/cm³
GaN型号:DXC1065S2C/DX65F130
封装:DFN5*6/DFN8*8
氮矽科技240W GaN适配器方案
氮矽科技240W GaN适配器方案,主控IC采用的是TEA2017+NCP4318B,搭配DXC1065S2C/DX65F080。
图片
主要参数
尺寸:146.33*56.14*25.59mm
效率:94.81%@230V 50Hz
功率密度:1.14W/cm³
GaN型号:DXC1065S2C/DX65F080
封装:DFN5*6/DFN8*8
氮矽科技对氮化镓功率器件研究进展与应用
功率氮化镓产业技术路线分为D-mode HEMT 和 E-mode HEMT两大流派。D-mode HEMT路线将一颗D-mode HEMT与一颗LV Si MOSFET采用Cascode方式相连,代表公司有Transphorm,、PI、镓未来等。E-mode HEMT路线则只使用一颗E-Mode HEMT晶体管(常使用p-GaN gate方式实现),代表公司有GaN system、Navitas、松下、英诺赛科,氮矽科技、英飞凌等。
图片
随着功率氮化镓市场的不断开阔,氮化镓市场迎来了蓬勃发展,市场规模也在逐步扩大,预计2027年达到20亿美元,涉及消费者、汽车、工业、能源等多个领域。
图片
快充领域作为当前功率氮化镓的最主要的应用领域之一,在未来数年仍具有广阔的市场空间。除了快充市场外,功率氮化镓在家电、电源适配器、数据中心、新能源汽车、锂电池等领域同样具有巨大的潜在应用市场。
图片
氮矽科技作为一家专注功率氮化镓功率器件及驱动器研发和销售的公司,旗下拥有不同系列的芯片产品,分别为氮化镓晶体管系列、氮化镓驱动系列、氮化镓集成驱动系列,还可以提供快充、电源适配器、TV电源等领域的解决方案。
图片
在氮化镓快充市场中,仅进入其中的知名智能手机品牌就有小米、OPPO、华为、三星、苹果等,按国内每年超3亿部手机出货量来汇算,芯片需求量超百亿颗,不少厂商布局其中。氮矽科技的多款产品中,仅高压650V器件在2023年第一季度的出货量就达500W颗,在业内遥遥领先。
氮矽科技推出TO247封装并集成驱动的氮化镓器件,携手涞顿科技和安科讯达成战略合作
氮矽DXC3065S2TB集成驱动器件助力新款氮化镓微型逆变器
DXC3065S2TB作为氮矽科技PIIP™ GaN系列产品的最新力作,将在此次合作中作为新款氮化镓微型逆变器的核心功率器件。DXC3065S2TB采用TO247—4封装,内置 650V 耐压,80m Ω 导阻,最大漏源极电流30A的增强型氮化镓晶体管,集成驱动器的开关速度超10MHz,具有零反向恢复损耗。
图片
DXC3065S2TB规格书图
区别于PIIP™ GaN系列的其他产品,氮矽DXC3065S2TB首次在TO系列封装工艺上采用了埋阻封装,通过将上拉电阻集成到TO247封装内,在节省了PCB占板面积的同时保证了开关波形的稳定,此外由于埋阻工艺可以有效减小寄生电感和寄生电阻,具有高可靠性和高效率的特点。
图片
DXC3065S2TB内部电路框图
支持0~18V的宽电压输入范围
DXC3065S2TB的PWM输入(IN)电压范围为0~18V,几乎兼容市面所有的PWM控制器的输出,为电源设计人员提供了极大的便利。
支持UVLO欠压锁定功能
DXC3065S2TB的UVLO 阈值为 3.8V,当供电电压VDD低于UVLO时,内部电路处于待机状态,直到VDD达到启动电压,该功能有效避免了由于电源电压的波动导致器件误开启失效的问题,这也是PIIP™ GaN具备高可靠性的主要原因之一。
更高效的能源转化
DXC3065S2TB可以充分发挥氮化镓器件高频和零反向恢复的优势,最大程度地提高能源的转换效率,减少能源损耗。
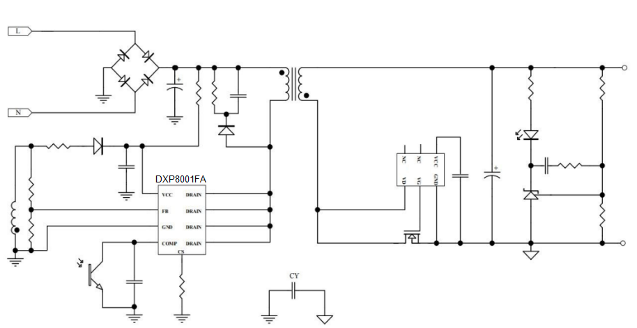
氮矽科技AC-DC氮化镓集成芯片,为高效电源解决方案注入新活力
DXP8001FA为高效电源解决方案注入新活力
DXP8001FA是一款高度集成的650V、165mΩ GaN AC-DC功率转换芯片,它通过将高压GaN与AC-DC控制芯片集成在一起,有效降低了电路设计和调试的难度。这款芯片的优势在于它可以简化电路设计、减小PCB占板面积,并降低产品调试的难度。除此之外,它还具有宽VCC工作电压范围(9V-85V),可以覆盖3.3V-21V的PD/PPS输出范围,且无需额外的VCC绕组或线性降压电路。这些特点使得DXP8001FA成为高效、紧凑、高性价比的功率转换解决方案。
图片
DXP8001FA应用原理图
DXP8001FA具有高效、稳定、低损耗、易于使用的特点,有效提升了应用工程师的使用体验:
1、完善的各项保护及自动恢复功能
VCC过压/输出过压保护
当VCC或输出电压超过预设阈值时,过压保护电路会立即采取行动。会立即停止芯片驱动输出并进入重启模式。这种保护措施可以有效避免电路中的元器件过载或损坏,从而避免电路故障或火灾等危险情况的发生。
图片
发生保护,停止驱动输出,开始进入Restart过程
OPP (过功率)保护
通过监测COMP电压,OPP保护电路判定功率是否超过设定值并采取相应的保护措施。当COMP电压超过VOPP并持续42ms以上时,芯片判定为OOP保护并进入重启模式。此保护措施能有效保护设备免受电流过载、短路等多种故障影响,增加产品可靠度与使用寿命。
BROWN IN
在系统启动过程中,PWM控制器会发送一系列的脉冲进行各种检测,其中一项就是BROWN IN检测。在这个阶段,如果从FB PIN流出的电流大于IBIN(~95UA),那么芯片就会判定BROWN IN认定条件已经满足,然后进行正常的启动过程。如果在 BROWN IN检测阶段未满足这个条件,那么在发送一系列窄脉冲之后,芯片将会重启。
BROWN OUT
在芯片的正常工作过程中,当原边MOS管导通时,会检测FB引脚的电流。如果该电流小于IBNO(~85UA),并且持续时间≥42毫秒,那么芯片将判断VBULK电压过低,发生BROWN OUT现象。在这种情况下,芯片将驱动输出并进入重启过程。
CS短路保护
如果GaN管导通3.6微秒后,CS电压仍未达到VCS_Sh(-50MV)阈值,那么芯片将被迫关闭驱动器。如果这种情祝在连续三个周期内出现,芯片将进入保护和重启模式。可以保证芯片的安全和可靠性,并防止进一步的故障发生。
图片
发生保护,停止驱动输出,开始进入Restart过程
除了上述保护机制,DXP8001FA还提供了其他重要的芯片保护机制,包括输出同步整流短路保护、过温保护 (OTP)以及逐周期最大电流限制等。这些保护机制有助于确保芯片的安全性和稳定性,提升芯片的使用寿命以及产品的可靠性。
2、专有的软启动电路可以降低SR VDS应力
当电源上电时,由于输出电压会瞬间上升,这可能会引起过高的电压应力,导致器件损坏或降低其寿命。为解决此问题,DXP8001FA采用多段启动方式,通过逐渐增加输出电压,根据不同负载和输出条件调整工作模式为DCM/QR。在轻载情况下,芯片将进入Burst模式以提高效率。通过采用多段启动方式和根据负载和输出条件调整工作模式,DXP8001FA能够有效地解决电源上电时的问题,并根据实际需求提供高效的电源输出。
3、超低的寄生电感
当前65W PD充电器的常见解决方案是采用普通的分离控制器与外置GaN相结合。然而,在高频条件下,这种方案的PCB走线和芯片封装内部的寄生电感会产生更为严重的干扰。与之相比,DXP8001FA芯片内置了等效电路,能够在高频条件下仅存在一种寄生电感,从而提高了系统的稳定性。此外,该芯片外围电路十分简单,极大减少了产品在进行PCB布局时的时间花费,并降低了产品调试的难度。
4、优化的各点效率-容易满足能效标准
DXP8001FA采用DFN8×8封装,有效解决了大功率段设计及应用中芯片温升较大的问题。其130KHZ的开关频率使得该芯片适用于各种需要高效率、高功率密度和良好散热性能的电源产品,如开关电源、适配器、电动汽车充电桩等。针对PD/快速充电的不同输出电压需求,它可以调整为在不同负载和输出条件下工作于DCM/QR模式,并在轻负载条件下工作于突发模式,以提高效率并满足不同能效标准的需求。
图片
氮矽科技PD65W(2C1A)参考设计
当前,全球范围内的政府和组织都在强调能源效率提升和碳排放减少的重要性。而在节能电源中,氮化镓发挥着举足轻重的作用,其能够提高效率,降低转换过程中的功率损失。相较于传统的硅基MOSFET,GaN集成芯片在器件尺寸、导通电阻以及工作频率等方面具有显著优势。利用GaN集成技术,可以缩小解决方案的整体尺寸,提升效率;同时降低设计难度,使设计人员能够设计出更高效、紧凑的电源解决方案。
DXP8001FA充分结合高效率、高功率密度、高可靠性和高开关频率等特性,打破了传统AC-DC转换器的局限,极大地简化了AC-DC转换器的设计和制造过程。
氮矽科技引领创新:全新低压氮化镓集成芯片震撼来袭!
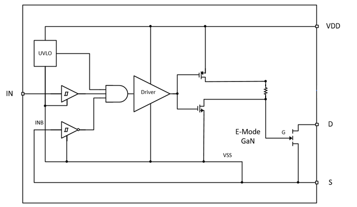
DXC6010S1C为高功率密度应用提供超小型化的解决方案
氮矽科技DXC6010S1C是一款驱动集成氮化镓芯片,它具有许多出色的特性。这款芯片耐压100V,内部集成了一颗增强型低压硅基氮化镓和单通道高速驱动器。采用DFN5×6封装,占板面积小,无反向恢复电荷,并且导通电阻极低。为最高功率密度应用提供超小型化的解决方案。
图片
DXC6010S1C以其先进的驱动集成技术脱颖而出,此技术能够有效保护E-Mode GaN栅极,使之具备高度的可靠性。其输入电压范围为±18V,兼容所有传统硅控制器,并有效减少了寄生电感,简化了功率路径设计。这一设计显著降低了PCB占板面积,满足了生产的高效性和性价比的需求。此外,DXC6010S1C还具备UVLO欠压锁定功能,能有效防止电源电压波动导致的器件误开启问题,从而有效避免炸机风险。这同样是其高可靠性的一大原因。
通过驱动集成技术,DXC6010S1C不仅具有超高的可靠性,还兼具了灵活性、可靠性、高效性以及易用性,显著提升了应用工程师的使用体验。
在应用方面,DXC6010S1C适用于多种场景,如高频高功率密度降压转换器、DC/DC转换、AC/DC充电器、太阳能优化器和微型逆变器、电机驱动器和D类音频放大器等。它也适用于AI、服务器、通信、数据中心等应用场景,特别适合48V工作电压的USB PD 3.1快充和户外电源相关应用。
HUAYI 华羿微电
推陈出“芯”!华羿微电功率MOS新升级,为大功率快充提供“芯”动能
HY3210P/MF
HY3210P为100V、6.8mΩ、TO-220FB-3L封装产品,采用Trench流片工艺。
图片
HY3210P详细资料。
HY3210MF为100V、6.8mΩ、TO-220MF-3L封装产品,采用Trench流片工艺。
图片
HY3210MF详细资料。
HY3210P/MF具有低内阻、导通损耗小的优势,产品通过100% DVDS测试、100% UIL测试,符合RoHS标准,凭借华羿微电稳定的工艺能力,具有高可靠性,可以有效提升系统效率,适用于电源开关、不间断电源等应用领域。
Innoscience 英诺赛科
第十代里程碑之作-Oppo Reno10发布,全系采用VGaN
轻薄是 OPPO Reno 系列最为个性鲜明的设计语言。OPPO Reno10 系列通过外部整体的机身设计和内部空间模块的高效堆叠,兼顾长焦镜头和大电池,打造轻薄舒适的手感。
值得一提的是,该系列全系产品均内置了英诺赛科新型低压氮化镓 VGaN,以此替代传统手机内部的两颗背靠背SiMOS,实现更低导通损耗的手机电池充、放电功能,并节省手机内部空间。这也成为 Reno10 系列实现轻薄的重要方式之一。
据了解,Reno 10 系列内置的VGaN 为英诺赛科40V 低压芯片 INN040W048A,该芯片支持双向导通,具备超高开关速度、导通电阻极低、无反向恢复等特性。不仅可以让手机内部空间得到高效利用,还能降低手机在充电过程中的温升,在快速充电时保持比较舒适的机身温度,延长电池使用寿命。
图片
具体来看,OPPO Reno10 系列手机采用“VGaN技术 + 高效空间堆叠工艺”,为手机内部腾出了宝贵空间,由此将等效 4600mAh/4700mAh 的大电池放入极致轻薄的机身。
同时,得益于 OPPO 自研的 SUPERVOOC S 电源管理芯片对内部氮化镓 VGaN 的直接驱动,节省了 45% 的快充器件面积,从而支持 80W/100W 超级闪充,使续航能力和快充速率大大增强。轻松实现充电5分钟,刷剧3小时,27分钟迅速满血的畅快体验。
1KW电源模块采用InnoGaN,实测效率超98%
随着“双碳”概念的深入,智能化、低碳化越来越成为数据中心的两大“确定性”发展趋势,而低碳化就意味着要让数据中心能耗更低、效率更高。据行家说Research显示,现有数据中心(Si方案)整体功率转换能效大约为75%,而采用GaN器件则能提升到87.5%。其中,DCDC 48V-12V 环节在整个链路中扮演了重要角色
继420W 48V-5V、600W 48V-12V DCDC电源模块后,英诺赛科又推出一款1000W 方案,利用氮化镓寄生结电容小的特点,配合磁集成方案,将开关频率提升至1MHz,在39mm*26mm*7.5mm的尺寸下,输出功率达到1000W,效率超98%,实现了高效率和高功率密度优势
图片
主要参数
尺寸
39mm*26mm*7.5mm
效率
峰值效率:98.0%@12V/30A
满载效率:96.29%@12V/85A
功率密度
2150W/in^3
InnoGaN
ISG3201 ×2
INN040LA015A ×8
拓扑结构
图片
1000W DCDC 电源模块的拓扑结构为全桥 LLC DCX,固定变比为4:1,支持 48V 输入转 12V 输出,采用英诺赛科两颗100V SolidGaN系列的 ISG3201 和八颗INN040LA015A 低压 GaN 芯片搭配设计。
效率数据
图片
通过实际测试,在输入电压48V、输出12V/30A 时,峰值效率达到 98%;在输入电压 48V、输出12V/85A 时,满载效率 96.29%。
器件性能
图片
1000W DCDC电源模块采用了两款 InnoGaN 氮化镓芯片设计而成,实现系统的高功率转换。
图片
SolidGaN ISG3201 是一颗耐压 100V 的半桥氮化镓合封芯片,其内部集成了2颗 100V/3.2mΩ 的增强型 GaN 和1颗 100V 半桥驱动,通过内部集成驱动器,优化驱动回路和功率回路,显著降低寄生电感和开关尖峰, 进一步提高1000W 48V 电源模块系统的整体性能和可靠性。产品面积(5mmx6.5mm)仅略大于单颗标准 5x6 Si 器件,相对于Si方案的PCB占板面积减小了73%。针对谐振软开关应用,GaN 的软开关FOM 仅为 Si 的45%,这就意味着在高频软开关应用中,100V GaN 的性能更加优越。
同时,该芯片还具有独立的高侧和低侧PWM信号输入,并支持TTL电平驱动,可由专用控制器或通用MCU进行驱动控制,是数据中心模块电源,电机驱动以及D类功率放大器等48V电源系统的最佳选择。
图片
INN040LA015A 是一颗耐压 40V 导阻 1.5mΩ 的增强型氮化镓晶体管,采用FCLGA 5*4 封装,体积小巧,同时具备极低栅极电荷和导通电阻,且反向恢复电荷为零,不仅可以降低占板面积,支持1000W DCDC模块的高功率密度设计,更高的开关频率还能为系统提供更高的动态响应,为绿色数据中心赋能。
方案优势
高效率:98.0% @48V-12V /30A
高频率:1MHz
高功率密度:2150W/in^3
超小体积:39mm*26mm*7.5mm
图片
未来的数据中心将以更高效、更绿色和更智能的方式为客户提供服务,1000W DCDC 电源模块能够使数据中心发挥高功率密度、低损耗等巨大优势,氮化镓作为实现绿色能源的核心器件,也将为数字化时代的到来提供有力支撑
摩托罗拉强势回归!Edge 40首创全链路GaN,实现快充自由
据介绍,摩托罗拉Edge 40手机内部采用的英诺赛科 VGaN 双向导通氮化镓芯片(40V/4.8mΩ),其具备无体二极管、低导通阻抗等特性,到目前为止是全球唯一内置到手机主板,并实现终端量产的氮化镓芯片。其原理是利用一颗VGaN 代替传统手机内部的两颗背靠背Si MOS,实现了更低导通损耗的手机电池充、放电功能,保证手机在充电过程中更高效,更安全。
图片
该产品已于2022年被评为第十七届“中国芯”优秀技术创新产品,并在OPPO,Realme,一加等品牌的多款手机中成功量产。
而在标配充电器方面,Edge 40 的 68W充电器最高输出功率68.2W,不管在手机还是笔记本都有不错的兼容性。其内部采用的氮化镓器件(定制产品INN650DAL02A)同样来自英诺赛科。
该芯片封装为 DFN 5*6,支持超高开关频率,具备低 Qg,低Co(tr),无反向恢复损耗 Qrr 等特性,为Edge 40 标配的 68W 充电器实现小体积、高效率的设计。据充电头网测评显示,摩托罗拉 68W 充电器功率密度达 1.01W/cm³,轻松执于掌心,算得上是手机官配里的良心制作了。
英诺赛科2款 FCQFN 150V 产品打入工业应用市场
英诺赛科基于150V电压平台推出了 INN150FQ032A 和 INN150FQ070A 两款中低压 GaN,该平台产品满足工业级可靠性要求,主要应用于太阳能系统优化器和微型逆变器,PD充电器与PSU同步整流、通信电源、电机驱动和高频DC-DC转换器等。
图片
首款产品 INN150FQ032A 采用 FCQFN 4mmx6mm 封装,体积小巧,且开关损耗低,具有良好的效率表现,目前已成功量产。基于150V电压平台技术,英诺赛科近日再次强势推出 150V/7mΩ 器件 INN150FQ070A,采用 FCQFN 4mmX6mm Pin to pin 兼容引脚设计,已通过小批量试产,客户可基于不同应用需求进行规格选型。
INN150FQ032A & INN150FQ070A 产品特性
l 工业级应用
l 超低的栅极电荷
l 超低导通电阻
l 小体积,FCQFN封装 4mmx6mm
INN150FQ032A & INN150FQ070A 应用领域
l 高频DC-DC转换器
l 太阳能系统优化器和微型逆变器
l PD充电器和PSU同步整流
l 通信电源
l 电机驱动
INN150FQ032A 和 INN150FQ070A 延续了 InnoGaN 导通电阻低、开关速度快、无反向恢复等诸多特性,在太阳能系统优化器和微型逆变器,PD充电器与PSU同步整流、通信电源、电机驱动和高频DC-DC转换器等应用中,更能充分地体现其高频高效、低导阻等优越特性。
图片
INN150FQ032A规格书首页
图片
INN150FQ070A规格书首页
英诺赛科150V Single GaN 系列推出的两款不同导通电阻FCQFN封装芯片,不仅为客户设计选型提供更多参考,且有力推进了氮化镓在工业领域的应用
基于大规模8英寸硅基氮化镓技术的研发、制造与迭代,英诺赛科的产品质量和成本优势均已在行业中得到体现。消费电子是氮化镓规模化应用的第一站,工业领域虽然渗透较低,但其需求也在逐步攀升,英诺赛科期待与合作伙伴共同推进更多领域的应用,构建氮化镓生态。
出货量突破3亿颗,英诺赛科GaN技术成就新里程碑
截至2023年8月,英诺赛科氮化镓芯片出货量成功突破3亿颗!
截至2023年Q1,英诺赛科GaN芯片出货量累计出货量突破1.5亿颗(2022年12月:突破1亿颗;2023年Q1:突破5000万颗),这意味着,在不到半年的时间里,英诺赛科的GaN芯片出货量相比之前翻了一番,增长势头迅猛,出货量涨势强劲,上半年销售额增长500%。
图片
目前,英诺赛科GaN芯片产品已在消费类(快充、手机、LED),汽车激光雷达,数据中心,新能源与储能领域的多个应用中大批量交付,帮助客户实现小体积、高能效、低损耗的产品设计。
英诺赛科发布100V VGaN,支持48V BMS应用
英诺赛科宣布推出 100V 双向导通器件 INV100FQ030A,可在电池管理系统、双向变换器的高侧负荷开关、电源系统中的开关电路等领域实现高效应用。
图片
英诺赛科产品部Shawn表示:“一颗 VGaN 可以替代两颗共漏连接的背靠背Si MOSFET,实现电池充电和放电双向开关,进一步减小导通电阻,降低损耗。VGaN 器件采用单 Gate 设计,通过控制 Gate到 Drain1/Drain2 的逻辑,实现充电保护可放电、放电保护可充电;同时大幅减少器件数量,缩小占板面积,降低整体系统成本。”
为便于客户验证和导入,英诺赛科同步提供 BMS 系统解决方案,设计方案涵盖低边同口、高边同口、高边分口等。INV100FQ030A 在电池管理系统 (BMS) 中体现出明显优势,具备巨大的市场潜力
图片
产品特性
支持双向导通,双向截止,无反向恢复
极低的栅极电荷
超低的导通电阻 100V/3.2mΩ
超小的封装体积 FCQFN封装 4x6mm
应用领域
电池管理系统 (BMS)
双向变换器的高侧负荷开关
电源系统中的开关电路
性能与优势
图片
INV100FQ030A与先前推出的100V单管器件INN100FQ016A,150V系列 INN150FQ032A 和 INN150FQ070A 三款产品采用兼容引脚设计,均为 FCQFN 4x6mm 封装,客户可以根据不同的应用需求进行规格选型。
图片
INV100FQ030A 规格书首页
图片
英诺赛科100V 氮化镓系列产品已量产三款WLCSP 封装产品(INN100W032A、INN100W027A 和 INN100W070A),两款 FCQFN 封装产品(INN100FQ016A、INN100FQ025A)。当前新增一款FCQFN 封装双向导通 VGaN 芯片 INV100FQ030A,进一步丰富了 100V InnoGaN 系列,扩大应用范围,也为更广泛的场景提供选择。基于持续创新与核心技术的提升,英诺赛科8英寸氮化镓IDM模式将加速应用系统小型化、更高效、更节能
目前,INV100FQ030A 已进入小批量试产,如需申请样品,或查询详细的产品规格书、可靠性报告、仿真模型、VGaN BMS系统Demo方案等资料,可以通过英诺赛科微信公众号私信/留言联系获取。
TAGOR 泰高
提供无与伦比的100W应用设计,泰高技术大功率氮化镓射频前端芯片解析
深圳市泰高技术有限公司是专注于氮化镓射频前端芯片的半导体公司。其凭借在氮化镓射频领域的发明专利,成功研发了一系列大功率氮化镓射频前端芯片。这些创新的芯片能够显著延长无线通信距离并提升图像传输品质。采用泰高技术的氮化镓设计,这些芯片具有更高的功率密度和更低的能耗。
这项创新技术不仅提升了产品整体性能,也对无线通信领域带来了革命性突破。借助泰高技术的大功率氮化镓射频前端芯片,用户可以享受更远距离的无线连接和更高质量的图像传输,无论是通信设备、无人机或其他需要远程通信的场景。此外,这些芯片还表现出色的能效,能够在保持高性能的同时降低能耗。这意味着设备在长时间使用后仍能保持稳定工作,并为环保事业作出贡献。
图片
泰高技术是一家专注于提供广泛射频开关产品的公司,产品组合包括功率范围在10W到100W之间的平均功率射频开关,并采用小巧的QFN封装。与传统的PIN二极管开关不同的是,泰高技术的产品只需2.6V到5.5V电源供应,无需额外的高压供电或被动元件。这个设计巧妙地节约了宝贵的电路板空间,为客户提供更大的灵活性和便利性。
此外,开关还具备低传导电阻(Ron)和高峰值电压承受能力,可以实现可调谐的谐波滤波效果,满足不同应用场景对精确路由射频信号的需求。泰高技术不断优化射频开关的性能,以满足无线电频段所需的功率输出、隔离度和谐波性能。如果客户还需要前端的低噪声放大器产品,也可以提供符合各种应用场景需求的解决方案。通过提供优质的射频开关产品和服务,致力于帮助客户获得更高的性能和可靠性,在无线通信领域取得成功。
图片
泰高技术一直专注于改进射频开关的性能,以满足无线电频段所需的各项要求。通过优化设计,成功提升产品的功率密度,同时降低能耗,实现了更出色的能效表现。这一创新技术将在无线通信领域带来革命性的变革,为用户提供更为稳定、高效的无线连接体验。
图片
图片
深圳市泰高技术有限公司是一家专注于研究氮化镓射频前端芯片的半导体企业。凭借着在氮化镓射频领域的创新专利,成功地开发出了一系列高功率氮化镓射频前端芯片,成为国内在该领域的领导者。这些创新的芯片实现了无线通信距离和图像传输质量方面的重大突破。采用泰高技术的氮化镓设计,这些芯片具备更高的功率密度和更低的能耗。这项创新技术不仅提升了产品整体性能,对无线通信行业也带来了革命性的影响。
通过使用公司的大功率氮化镓射频前端芯片,用户可以享受到更远距离的无线连接和高品质的图像传输体验,不论是在通信设备、无人机还是其他需要远程通信的场景中都能得心应手。此外,这些芯片还具备出色的能效表现,既能保持高性能,又能降低能源消耗。因此,在长时间使用后,设备仍然能够保持稳定运行,并为环保事业做出贡献。
满足广泛应用,覆盖10-100W设计需求,泰高技术引领氮化镓射频开关芯片
泰高技术所研发的氮化镓射频开关无疑是市场上最为独一无二的产品。公司在产品类型方面拥有多样化的选择,包括大功率射频开关(High Power Switch)、内置变压模块禁止的低噪声开关(By Pass Switch)、天线的安全失效保护开关(Fail-Safe Switch)以及可调天线滤波器(Antenna Turning Switch)等。这些产品不仅具备出众的性能和品质,还能满足不同客户的需求。海外市场也对泰高技术的产品赞誉有加,认可其在无线通信领域的引领地位。无论是在可靠性还是创新性方面,泰高技术都打破了传统的技术界限,提供了独特而先进的解决方案。
泰高技术的大功率射频开关与控制器已经实现了无缝的融合,为用户提供了极其方便的开关操作体验。产品可支持3.3V或5.0V电源,简化了射频开关控制方式。与传统的GaAS和SOI开关相比,泰高技术的产品不仅在插入损耗方面表现更佳,而且隔离性能更加出色,能够满足更多应用场景的需求。同时,这款大功率射频开关与控制器的独特设计,使其成为一款非常出色的产品。
图片
泰高技术的大功率对称型射频开关产品具有以下优势:
1. 宽波段:产品适用于广泛的频率范围,主要工作频段为30MHz-6GHz。
2. 高隔离度:高达42db的隔离度,有效减少信号之间的干扰。
3. 低插入损耗:插入损耗仅为0.2db以下,信号通过开关时产生的能量损失非常小,从而降低了功耗和发热问题。
4. 快速切换速度:开关的切换速度非常迅速,能够满足实时控制的需求。
5. 高可靠性:产品采用对称型设计,降低了故障率,提高了设备的可靠性。
6. 较少的外围器件:与传统的Pin二极管相比,泰高技术的产品外围零件数量大大减少,最少只需要2pcs,从而节省了布板空间的使用。
7. 低能耗:平均只需要0.6mW,进一步降低了能源消耗。
泰高技术的氮化镓射频开关:强劲应对高功率射频设计的王牌
被广泛应用于高功率放大器中,其优势主要体现在宽带隙 GaN 器件具有高击穿电压和高载流子密度,从而实现高功率密度。然而,人们对于 GaN 在大功率开关技术方面的优势并不太了解。实际上,GaN 改善功率放大器性能的特性同样适用于实现出色的大功率射频开关。
图片
GaN 射频开关内部框图
在高功率射频开关中,对射频器件有两个主要的要求:ON臂必须具备处理极高射频电流的能力,而OFF臂则需要能够应对非常大的射频电压。从表1可以看出,射频开关所需的峰值射频电压和电流与射频功率呈现正相关的关系。举例来说,如果在一个50Ω的系统中产生10W的射频功率,则需要处理32V的峰值电压和600mA的峰值电流。当驻波比为4:1时,在典型射频前端部分,开关必须能够处理超过50V和1A的峰值电压和电流。如果产生的射频功率为100W,则开关需要处理160V的峰值电压和3.2A的峰值电流。因此,射频开关的设计必须能够承受高电压和高电流的要求。此外,还需要考虑安全性和可靠性等因素。
图片
另一个关键参数是 FoM(figure of merit)=(Ron*Coff/VBV)。其中,Ron 代表开关的导通电阻,Coff 代表关断电容,VBV 代表击穿电压。FoM 的值越小,技术越优越。泰高技术的第二代 GaN 技术的 FoM 为 3 fs/V。随着技术的成熟和改进,下一代的 FoM 有望进一步提高,从而进一步改善开关性能。
GaN 与 PIN 二极管射频开关的比较
泰高技术的GaN射频开关采用耗尽型模式GaN HEMT技术,相较于PIN二极管射频开关具有许多优势。首先,GaN HEMT具有高击穿电压,每毫米的饱和电流可接近1A,因此在50Ω系统中,仅需2至3毫米的器件即可满足100W功率的峰值电流要求。与绝缘体上硅(SOI)开关类似,GaN射频开关使用栅极电压来控制开关功能。然而,GaN器件的击穿电压远高于SOI,SOI的击穿电压一般约为3V。这意味着在高功率开关中,无需堆叠多个器件,仍能满足要求,从而降低了Ron和Coff。
值得注意的是,由于这些器件处于耗尽模式,关闭时需要负电压,而打开则需要零电压。泰高技术的开关控制器芯片与GaN芯片封装在一起,通过控制器产生的栅极电压信号来控制所有GaN器件。控制器内部产生负电压,只需要最低2.7V(最高5.5V)的电源和1.2V(最高5.25V)的逻辑信号即可控制射频开关状态。此外,唯一需要的外部元件是连接在电荷泵引脚上的旁路电容。这些特点使得泰高技术的GaN射频开关成为一种非常方便且高效的选择。
5G室外一体机微基站的理想选择,整合双通道射频前端多芯片模块,采用先进的氮化镓工艺
泰高技术推出了适用于时分双工(TDD)系统的多芯片模块,该模块集成了低噪声放大器(LNA)和氮化镓工艺的高功率开关TGFE0220D,覆盖了2.0 GHz至4.2 GHz的蜂窝频段,并针对M-MIMO天线接口进行了优化设计。该系列器件通过GaN工艺集成了高功率开关和GaAs工艺集成的高性能低噪声放大器,具备高射频功率处理能力和高度集成度,既不牺牲性能也不牺牲成本。
双通道架构
TGFE0220D的m-MIMO RF前端设计采用双通道架构,如图2所示。该器件集成了高功率开关和两级LNA。在接收模式下,开关将输入信号路由至LNA输入端。在发射模式下,输入经过50 Ω端口路由,以确保与天线接口的正确匹配,并将LNA与天线之间的任何反射功率隔离。通过集成的双通道架构,设计人员可以轻松扩展MIMO,超越传统器件8×8(8个发射器×8个接收器)的限制,实现16×16、32×32、64×64甚至更高的配置。
图片
M-MIMO射频前端框图。
高功率保护开关
该器件包含一种采用氮化镓(GaN)工艺设计的大功率开关,无需额外的外部组件来产生偏置。该开关适用于5V单电源运行,仅消耗5mA的电流,并可以直接与标准数字微控制器连接,无需采用负电压或电平转换器。相比于基于PIN二极管开关的实现方案,氮化镓开关可以节省用户约80%的偏置功率和90%的电路板空间。
在连续运行时,该开关能够处理峰均比(PAR)为9 dB的20 W平均射频信号,并且在故障情况下能够承受两倍额定功率。TGFE0220D是市场上首批具备20 W功率处理能力的产品,因此非常适用于高功率M-MIMO设计。通过向每个天线元件传输更多的功率,可以减少传输通道的数量,并从基站中获取相同的射频功率。TGFE0220D的架构如图3所示。可以看出,两个通道的大功率开关都由同一器件引脚供电和控制,而低噪声放大器则有自己独立的电源和控制信号设计。同时,该器件在故障情况下也能够正常工作。
图片
TGFE0220D电路架构。
低噪声系数
本款两级低噪声放大器(LNA)采用GaAs工艺设计,单电源供电为5 V,无需外部偏置电感器。在频率范围内,其增益特性保持平坦。以3.6GHz为条件,高增益模式和低增益模式的编程分别为32 dB和13 dB。该器件还支持低功耗模式,可以关闭LNA的电源以节省偏置电源。其噪声系数为1.0 dB(包括开关的插入损耗),使其非常适用于高功率和低功率M-MIMO系统。图4展示了TGFE0220D在指定频段上的噪声系数性能。
具体来说:
在3.6GHz频率下,高增益模式下的噪声系数为1.0dB;
在3.6GHz频率下,低增益模式下的噪声系数为0.9dB;
RXOUT-CHA和RXOUT-CHB之间的隔离度为40dB(典型值);
TERM-CHA和TERM-CHB之间的隔离度为55 dB(典型值);
在3600MHz处的插入损耗为0.45dB(TX模式)。
图片
TGFE0220D噪声系数。
小尺寸,外部组件数量少
该器件具有以下特点:除了电源引脚上的主要解耦电容和射频信号引脚上的隔直电容外,无需添加任何调谐或匹配元件。射频输入和输出采用50Ω匹配。在LNA设计中,匹配和偏置电感已经集成其中。这一设计不仅节省了昂贵的组件材料成本,而且简化了硬件设计中相邻收发器之间通道间串扰的问题。该器件采用6 mm × 6 mm表贴封装形式,并附带散热增强底板。其额定壳温范围为-40°C到+105°C。
通过查看图5,您可以看到该器件是如何安装在其评估板上的。如果您对该评估板感兴趣,您可以直接联系泰高技术或其授权代理商获取。
图片
TGFE0220D for 2.0GHz~4.2GHz评估板。
功能对比A品牌
泰高技术的TGFE0220D与A品牌的ADRF5545A和ADRF5515在P2P兼容性方面完全相同,并且在性能上超过了A品牌。据图6显示,TGFE0220D的性能对比表明它具有出色的表现。
TGFE0220D是一款兼容ADRF5545A和ADRF5515的芯片,但是它们之间存在三个显著的差异。首先,TGFE0220D的第4个引脚无法连接到地线,因此需要对PCB进行微小的调整。其次,与ADRF5545A相比,TGFE0220D具有更优秀的噪声系数,类似于ADRF5515。在应用中,噪声系数发挥着至关重要的作用。最后,TGFE0220D的插入损耗也优于ADRF5545A,类似于ADRF5515。这意味着在使用TGFE0220D时,信号插入时的损耗更小。
这些特点使得TGFE0220D成为非常值得考虑的芯片选择。它不仅与A品牌兼容,而且在性能方面表现卓越。无论是优化噪声系数还是降低插入损耗,TGFE0220D都可以为用户提供更好的性能和信号质量。对于需要高性能和可靠性的应用场景,TGFE0220D是一个理想的选择。
图片
TGFE0220D 性能对比表。
深圳市泰高技术有限公司是一家专注于氮化镓射频前端芯片的半导体企业。凭借自身在该领域的发明专利,我们成功研发了一系列高功率氮化镓射频前端芯片。这些创新产品不仅可以显著扩展无线通信的覆盖范围,还能提升图像传输的质量。通过采用泰高技术的氮化镓设计方法,这些芯片实现了更高的功率密度和更低的能耗。这项创新技术不仅提升了整体产品性能,还对无线通信领域带来了革命性的突破。借助我们的高功率氮化镓射频前端芯片,用户可以享受到更远距离的无线连接和更高质量的图像传输,无论是在通信设备、无人机或其他需要远程通信的场景中。此外,这些芯片还具有出色的能效表现,能够在保持高性能的同时降低能耗。这意味着设备可以长时间稳定运行,并为环保事业做出贡献。
泰高技术-让您实现超低噪声性能(低于-134dBm)的高功率氮化镓射频开关
泰高技术提供了一系列高功率氮化镓射频开关产品,这些开关内部包含GaN芯片和CMOS控制器芯片。为了正确控制开关装置,泰高GaN开关采用了集成控制器设计,该设计需要负电压。为了生成负电压,控制器内部使用电荷泵电路。
不过,电荷泵电路在切换频率和切换频率的谐波处会产生干扰。为了解决这个问题,图1显示了通过连接在IC的VCP引脚上的外部旁路电容器来降低这些切换干扰的方法。推荐的旁路电容器值为1nF,电压等级为50V。在操作频率低于300MHz时,典型的干扰性能为-110dBm至-130dBm,并且分辨带宽为10kHz。图2展示了TGSB2320AD; 30W 4T RF开关的所有四个RF端口的低频噪声性能,还显示了与RF开关连接时的噪声水平,以展示测量噪声底线。
在超过300MHz的操作频率下,干扰水平应低于-135dBm,大多数应用情况下这已经足够。但对于在VHF和UHF频段操作的应用以及RF开关位于系统的接收路径中的情况,这种干扰性能可能不足够。在通道带宽为10kHz的情况下,需要低于-134dBm的噪声底线(即热噪声底线)。如图2所示,采用内置电荷泵选项的泰高开关不能满足这种噪声要求。本应用指南提供了一个简单的解决方案,适用于那些需要在操作频率低于300MHz时,噪声低于-135dBm(10kHz RBW)的应用。
图片
TGSB2320AD Pinout
图片
Noise performance for TGSB2320AD
解决方案 :
泰高技术为需要低噪声性能的应用提供了一系列具有外部电荷泵电压选项的开关产品。这些开关需要外部负电压来工作。根据图3所示,只需使用带有内部电荷泵的泰高技术氮化镓射频开关产品,就可以轻松地提供所需的负电压。泰高技术的氮化镓射频开关通过设计内部电荷泵电路,使其能够为带有外部电荷泵选项的开关提供足够的电流。
我们建议将每个开关靠近其相应的旁路电容器。在一些系统中,可能存在多个射频开关。在这种情况下,可以使用VCP电压从不需要非常低噪声性能的开关(如位于发送路径的开关)提供给需要低噪声性能的开关(如位于VHF和UHF接收路径的开关)。通过这样的配置,具有外部电荷泵选项的开关将能够实现超低噪声性能(<-134dBm),满足接收机灵敏度的要求。
图片
Low noise solution (Allowed)
重要说明:请注意,泰高技术的高功率氮化镓射频对称开关对称带有内置电荷泵,因此在连接时只能与一个具有外部电荷泵的开关相连。如果系统中存在多个带有外部电荷泵的开关,则应确保第二个开关连接到具有内置电荷泵选项的不同泰高技术氮化镓RF开关,如图3所示的解决方案所示。但是,请注意,图4所示的解决方案则是不被允许的。另外,请务必确保两个开关(即内置电荷泵选项和外部电荷泵选项)都由同一稳压器供电。此外,为了保证性能稳定,建议两个开关都配备1nF或更高的旁路电容,并且这些旁路电容应尽可能靠近各自的开关位置。
加深合作,携手前进,泰高技术与镓宏半导体共同推动GaN领域的战略合作
图片
深圳市泰高技术与深圳镓宏半导体有限公司近日达成了一项全面战略合作协议,旨在增强企业的可持续发展能力,提升产品竞争力。该合作协议基于优势互补和共同发展的原则,在芯片制造领域展开合作,涵盖硅基氮化镓、碳化硅基氮化镓和蓝宝石基氮化镓外延片等领域。这一合作举措将有助于泰高技术积极推进产品化进程,并对未来的经营业绩产生积极作用。
根据拟签订的《深圳市泰高技术有限公司与深圳镓宏半导体有限公司战略合作框架协议》,深圳镓宏半导体将全力支持泰高技术的氮化镓射频与功率芯片及工艺研发,并提供长期、稳定、优质的外延片服务。协议进一步明确了双方在工程上相互支持的合作方式。
深圳镓宏半导体及其子公司江苏镓宏半导体,引进美国领先公司的核心技术团队,以团队在海外积累的大功率氮化镓芯片规模化设计及生产技术经验为基础,结合国内市场优势,着手建设氮化镓功率芯片IDM项目。此外,镓宏与以色列的VisIC、加拿大的Gan System(2023年3月被英飞凌收购)两家全球领先的氮化镓大功率芯片设计公司建立起了技术与业务合作伙伴关系。目前,首条试验线已覆盖了6英寸氮化镓外延片生产、器件制造和应用模组开发等环节。除了自主研发功率芯片,还提供外延和器件代工业务。
图片
根据《深圳市泰高技术有限公司与深圳镓宏半导体有限公司战略合作框架协议》,泰高技术将成为深圳镓宏半导体芯片制造的重要战略合作伙伴。双方将在硅基氮化镓、碳化硅基氮化镓和蓝宝石基氮化镓的外延片制造领域展开长期合作。深圳镓宏半导体将全力支持泰高技术的氮化镓射频与功率芯片的工艺研发,并提供长期、稳定、优质的外延片服务。双方还将在工程上相互支持,共同讨论需求和产能计划,加深合作。这些合作内容将有助于推动产品化进程,并对企业的可持续发展和产品竞争力产生积极影响。
协议的签署对于双方来说具有重要的意义和积极的影响。首先,该合作将建立起深圳泰高技术与深圳镓宏半导体之间紧密的战略合作伙伴关系,双方将共同致力于推动氮化镓射频和功率芯片的研发和创新。通过结合泰高技术在发射机模块和功率模块领域的优势,以及镓宏半导体在高功率氮化镓芯片制造及外延片服务方面的专业知识和经验,双方将共同努力推动产品平台技术的进一步发展,从而提升企业的产品竞争力。
其次,该合作对于泰高技术的产品平台技术和产业的创新发展具有重要意义。通过借助镓宏半导体在氮化镓外延片提供方面的优势,泰高技术能够拥有长期、稳定、优质的外延片服务,从而加强其产品制造的可持续发展能力。此外,双方的工程支持和协作将进一步推动氮化镓射频和功率芯片的工艺研发,为泰高技术的产品化进程提供有力支撑。
最后,该合作协议预计对深圳泰高技术未来年度的经营业绩产生积极的影响。通过与镓宏半导体的战略合作,泰高技术能够进一步扩大其产品的品类。
充电头网总结
文章内容较多,受限于篇幅的原因只是对每篇内容进行了简单的介绍。感兴趣的朋友可以前往充电头网官网或者关注充电头网微信公众号查看具体文章详情。