新闻多一度丨10月29日北马将开跑,这篇出行指南请收好

2023北京马拉松暨全国马拉松锦标赛(北京站)将于10月29日(星期日)在天安门广场起跑,终点为奥林匹克公园中心区景观大道。哪些道路将临时交通管制?哪些公交线路受影响?这篇出行指南请收好>>>
具体比赛路线是:由天安门广场起点出发向东进入天安门广场东侧路,经天安门广场东侧路、东(西)长安街、复兴门外大街、复兴路、新兴桥、西三环路东侧辅路、花园桥、玲珑路、蓝靛厂南路、蓝靛厂北路、北四环路南侧辅路、万泉河路西侧辅路、海淀南路、知春路、北土城西路、花园东路、志新东路、志新路、学院路、学清路、石板房南路、科荟路、林萃路、北五环南侧辅路、奥林西路、科荟路折返、北辰西路折返、科荟南路、湖景东路、大屯路、北中轴景观大道折返至奥林匹克中心区庆典广场比赛终点。全程42.195公里,比赛时间约6小时。
图片
图/北京马拉松赛事官方网站
部分道路采取临时交通管制措施
10月29日7时15分开始至比赛结束,对相关道路分时分段采取临时交通管控措施,除持有2023贝壳北京马拉松比赛专用证件的车辆和人员外,禁止其他车辆、行人通行。
☀7时至8时
☞7时15分,天安门广场东、西侧路由天安门广场东、西侧路南口(不含)至天安门广场东、西侧路北口(不含),禁止机动车和非机动车通行。社会车辆可绕行正义路和台基厂大街。
☞7时20分,东、西长安街由南池子南口(不含)至复兴门桥(不含)东向西方向,禁止机动车和非机动车通行。社会车辆可绕行前门东、西大街和平安大街。
☞7时30分,复兴门外大街、复兴路由复兴门桥至新兴桥(不含)东向西方向,禁止机动车和非机动车通行。社会车辆可绕行莲石路和阜石路。
☞7时35分,西三环东侧辅路由新兴桥至花园桥,禁止机动车和非机动车通行。社会车辆可由西三环主路通过,非机动车可由三里河路通过。
☞7时45分,玲珑路由花园桥至慈寿寺桥(不含)东向西方向,禁止机动车通行。社会车辆可绕行紫竹院路和阜成路。
☞7时50分,蓝靛厂南、北路由蓝靛厂南路南口(不含)至火器营桥(不含)南向北方向,禁止机动车通行。社会车辆可绕行西三环路和西四环路。
☞7时55分,北四环路南侧辅路由火器营桥至万泉河桥(不含);万泉河路西侧辅路由万泉河桥至稻香园桥(不含),禁止机动车和非机动车通行。社会车辆可绕行北四环路主路和万泉河路主路,非机动车可由人行横道推行通过。
☀8时至9时
☞8时05分,海淀南路、知春路、北土城西路由稻香园桥至牡丹园路口(不含)西向东方向,禁止机动车通行。社会车辆可绕行北三环路和北四环路。
☞8时20分,花园东路、志新东路由牡丹园路口至志新东路北口(不含)南向北方向,禁止机动车通行。社会车辆可绕行京藏高速。
☞8时30分,志新路由志新东路北口至成府路东口(不含)东向西方向,禁止机动车通行。社会车辆可绕行北四环路和清华东路。
☞8时35分,学院路、学清路由成府路东口至林大北路东口(不含)南向北方向,禁止机动车通行。社会车辆可绕行展春园西路、王庄路、双清路和京藏高速。
☞8时40分,石板房南路、科荟路由林大北路东口至林萃路口(不含)西向东方向,禁止机动车和非机动车通行。社会车辆可绕行清华东路。
☞8时45分,林萃路由林萃路口至林萃桥(不含)南向北方向,禁止机动车通行。社会车辆可绕行京藏高速和奥林东路。
☞8时50分,北五环南侧辅路由林萃桥至奥林西桥(不含),禁止机动车和非机动车通行。社会车辆可绕行北五环路主路,非机动车可绕行科荟南路。
☞8时55分,奥林西路由奥林西桥至北辰西路与科荟路交叉路口北向南方向,禁止机动车通行。社会车辆可绕行京藏高速和奥林东路。
☀9时至10时
☞9时,科荟路由北辰西路与科荟路交叉路口至林萃路口东西双向,禁止机动车和非机动车通行。社会车辆可绕行北五环和大屯路。
☞9时05分,北辰西路由北辰西路与科荟路交叉路口至北辰西路与国家体育场北路交叉路口(不含)北向南方向;北辰西路由北辰西路与国家体育场北路交叉路口(不含)至北辰西路与科荟南路交叉路口南向北方向,禁止机动车和非机动车通行。社会车辆可绕行京藏高速和北辰东路。
☞9时10分,科荟南路由科荟南路与北辰西路交叉口至科荟南路与湖景东路交叉口(不含)西向东方向;湖景东路由科荟南路与湖景东路交叉路口(不含)至大屯路与湖景东路交叉路口(不含)南北双方向;大屯路由大屯路与湖景东路交叉路口(不含)至大屯路与北中轴景观大道交叉路口东向西方向;禁止机动车和非机动车通行。社会车辆可绕行京藏高速路、北辰东路、北四环和北五环。
☞9时15分, 北中轴景观大道由大屯路与北中轴景观大道交叉路口向北100米至奥林匹克中心区景观大道比赛终点,禁止行人通行。
交通管制路段恢复社会交通时间由公安机关交通管理部门根据比赛情况决定。
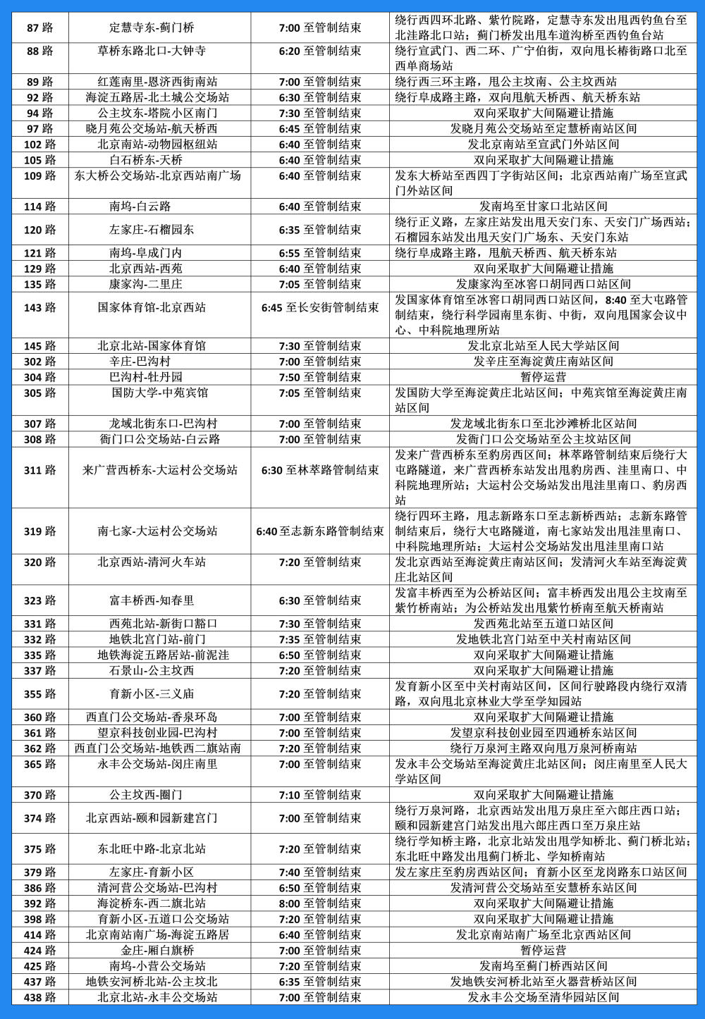
这些公交线路将采取临时调度措施
比赛线路沿线的145条公交线路将不同程度受到影响,届时将采取绕行甩站、区间运营、扩大间隔避让、暂停运营等临时措施。
图片
图片
图片
图片
图/新京报
两条地铁个别站口封闭
自10月29日(周日)首班车起至12时止,2号线前门站A口采取封闭措施。另自10月29日(周日)首班车起至15时止,8号线奥体中心站B1、B2口采取封闭措施。详情可拨打地铁服务热线96165。
奥林匹克公园中心区暂时封闭
根据赛事要求,2023年10月29日0:00至16:00期间,对北京奥林匹克公园中心区暂时进行封闭管理,具体范围为东至北辰东路(不含道路),南至3号安检口沿线,西至北辰西路(不含道路、数字北京大厦、国家体育馆公交场站),北至国家体育场北路(不含道路)。
届时,除持有赛事及其相关活动专用证件的人员,可从指定安检口进入园区外,公园中心区暂停对公众开放。奥林匹克森林公园正常开放。
本周日北京天气如何?
据气象北京微信公众号消息,29日白天,晴间多云,北转南风,2、3级,最高气温23℃。29日夜间,晴间多云,有轻雾或雾,南转北风,2、3级,最低气温11℃。
图片
截图/气象北京微信公众号
注:交通出行、天气等若有变化请以官方信息为准。
资料来源:新京报、北京交管局、@北京公交集团、气象北京微信公众号、@北京地铁
编辑 艾峥 校对 吴兴发