治疗支原体肺炎的“阿奇霉素”为什么要“服3停4,服5停2”?

最近一段时间,支原体肺炎刷屏,刚开学就有不少孩子感染,现在不少成年人也“顶不住”了,因此入院的不在少数。10月17日,作为治疗药物之一的“阿奇霉素”登顶热搜,但这种药可不是随便吃的!
图片
由于肺炎支原体没有细胞壁,大家所熟悉的青霉素和头孢,这类抗生素都是以细胞壁作为靶点,因此对肺炎支原体完全无效
大环内酯类抗菌药物,如罗红霉素、阿奇霉素,目前为肺炎支原体感染的首选治疗药物。
图片
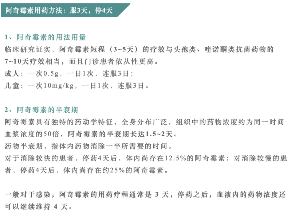
对于儿童,阿奇霉素通常有两种服用方法:三日疗法3天为1个疗程,按每公斤体重10mg阿奇霉素计算,一天一次,停4天后可重复第2个疗程。五日疗法5天为1个疗程,第一日按每公斤体重10mg阿奇霉素计算,第2日至第5日按每公斤体重5mg阿奇霉素计算,一天一次,停2天后可重复第2个疗程。
图片
图片
为什么需要“服3停4,服5停2”?由于阿奇霉素的终末消除半衰期约为68小时,可以理解为该药在体内“滞留”时间较长,用药3天之后,仍有约一半药物留在体内。而且连续用药,易产生耐药。
医生提醒,市民如果出现发热伴有剧烈咳嗽,应及时就诊,尽快查明病因,规范治疗,切忌自行盲目用药,不规范地混搭用药可能引发严重的后果,甚至会导致死亡。