预见2023:《2023年中国光伏支架行业全景图谱》(附市场规模、竞争格局和发展前景等)

行业主要上市公司:中信博(688408);清源股份(603628);天合光能(688599);爱康科技(002610);意华股份(002897)等
本文核心数据:光伏支架行业规模、竞争格局、发展前景预测等
产业概况
1、定义
光伏产业(photovoltaic,简称PV)是一种以硅材料的应用开发形成的光电转换的产业,即光伏发电,其是利用半导体界面的光生伏特效应而将光能直接转变为电能的一种技术。光伏配件即光伏发电系统所需要的,由阳能电池板(组件)、控制器、逆变器以及其他零部件构成
光伏支架是太阳能光伏发电系统中为了支撑、固定、转动光伏组件而设计安装的特殊设备。为了使光伏电站达到最佳的发电效率,光伏支架需结合建设地点的地形地貌、气候及太阳能资源条件,将光伏组件以一定的朝向、排列方式及间距予以固定。光伏支架按照是否能跟踪太阳转动区分为固定支架和跟踪支架。
图片
2、产业链剖析:光伏支架是光伏发电设备的重要组件
光伏支架产业的上游主要是钢材等大宗金属材料,其他原材料还包括镀锌、机械及电子元器件等。中游为光伏支架制造,由于光伏支架属于非标准化生产产品,因此通常中游有研发设计+生产制造;研发设计+委外生产;生产代工等三种模式。产业的下游主要为光伏电站的开发及建设,以及后续运维需求。
图片
光伏支架产业的上游主要以钢材、铝材等大宗金属材料加工企业为主,包括包钢等各大钢铁集团、中国铝业等铝材提供商。同时,还有攀华集团等镀锌企业、以及电机、减速器等起等。中游主要为光伏支架制造企业,包括江苏国强、中信博、天津仁汇等。下游是光伏电站投资及运营企业,包括国家电投、协鑫能科、腾辉光伏、晶科科技等。
图片
行业发展历程:光伏行业发展带动光伏支架发展
伴随着光伏行业的快速发展及我国光伏企业在全球快速发展的同时,光伏支架主要的配套件之一也开始崭露头角。从最初的野蛮生长到技术驱动、走向全球,我国光伏支架行业大致经历了7个阶段:
图片
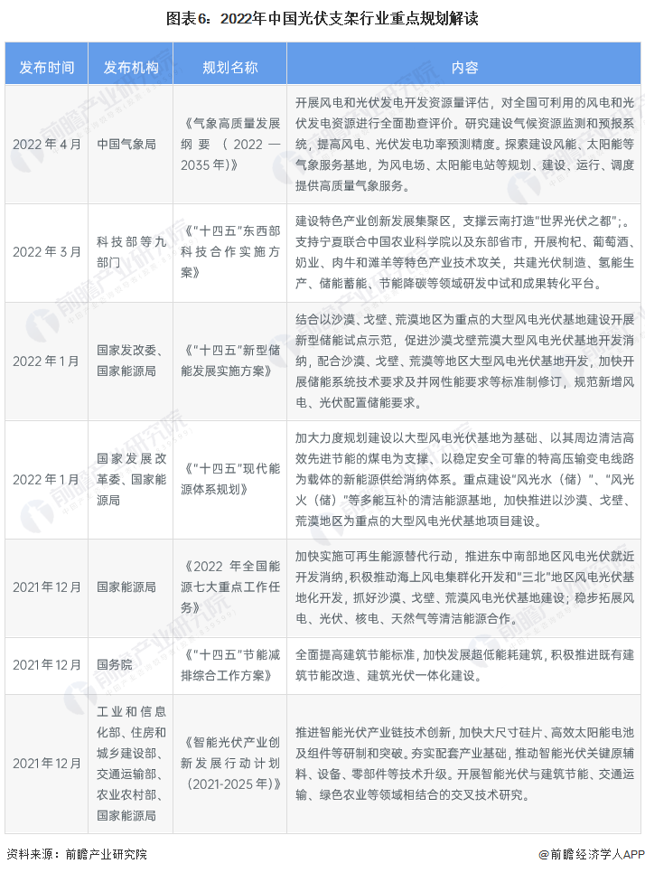
从政策发展历程来看,近年来,国家相继发布一系列政策来支持光伏发电行业的发展,从“十一五”期间要求积极发展太阳能等新能源,到“十四五”期间明确主张集中式和分布式能源并举的发展模式,大力提升光伏发电规模,均利于光伏发电市场的发展,带动光伏支架的市场需求不断提升。
图片
行业政策背景:政策加持,光伏支架行业将高质量发展
国家规划主要以鼓励光伏发电行业发展为主,光伏支架行业随着光伏发电行业市场的发展而发展。2021年3月13日,《中华人民共和国国民经济和社会发展第十四个五年规划和2035年远景目标纲要》全文正式发布。《目标纲要》特别提到要大力提升光伏发电规模,这将促进光伏产业的发展,从而带动光伏支架的市场需求。
图片
上游供给情况:大宗金属材料供应充足
我国钢铁行业、电机行业发展状况良好,各类钢材、电机等产品品种齐全、质量水平较高、供应充足,基本能满足国内风机企业的生产需求,只有少数特殊品种需要进口。
2010-2014年,我国钢材产量高速增长,2014年我国粗钢、生钢、钢材产量分别为8.22亿吨、7.14亿吨、11.25亿吨,达十二五以来最高值;2015-2017年受国家供给侧改革、去产能以及房地产投资增速下滑影响,钢材、生铁、粗钢产量均呈下滑趋势。
2018-2019年,由于十三五期间去产能计划的提前完成,全国钢材、生铁、粗钢恢复增长,产量分别为12.04亿吨、8.08亿吨、9.95亿吨,同比分别增长6.33%、3. 67%、7.15%。
近年来,中国钢铁行业主要产品的产量有所下降,2022年粗钢产量101300万吨,同比下降1.9%,生铁产量为86383万吨,同比下降0.5%,钢材产量为产量134034万吨,同比增长0.3%。
图片
下游发展情况:光伏新增装机量再创新高,累计装机量接近400吉瓦
我国太阳能光伏行业虽起步较晚,但发展迅速,尤其是2013年以来,在国家及各地区的政策驱动下,太阳能光伏发电在我国呈现爆发式增长。据国家能源局统计数据显示,2017年,我国光伏发电新增装机容量为53.06GW,创历史新高,2018年,受光伏531新政影响,各地光伏发电新增项目有所下滑,全年新增装机容量为44.26GW,同比下降16.58%。受国家光伏行业补贴、金融扶持等政策影响,2020年及2021年光伏装机量大幅回升。2020年,中国光伏新增装机48.20GW,同比增长59.50%。2021年,中国光伏新增装机创新高,达到54.88GW,同比增长13.96%。2022年,中国光伏新增装机再创新高,达到87.41GW,同比增长59%。
图片
据国家能源局统计数据显示,2013年以来,我国光伏发电累计装机容量增长迅速。2013年,全国光伏发电累计装机容量仅为19.42GW,到2019年已经增长至204.58GW。在2013-2019年,全国光伏发电累计装机容量已超过10倍增长。截至2021年,全国光伏发电累计装机306.56GW,同比增长20.96%。2022年,全国光伏发电累计装机393.97GW,同比增长29%。
图片
行业发展现状
1、供给:近年光伏支架企业全球出货量增速保持高位
我国光伏支架行业供给水平的变化可以参考头部企业的出货量增速情况。从TOP20企业的全球出货量增速来看,2016-2022年呈现出波动变化的趋势,最低点发生在2018年,全球出货量增速为-13.5%,全球光伏行业也在这年陷入颓势,随着2019年光伏市场逐步回暖,光伏支架企业全球出货量增速也开始出现回升,并在2020年其增速高达69.2%;2022年随着行业的发展,光伏支架出货量增速依然保持在高位,为74.0%。
图片
2、需求:光伏支架市场规模进一步提升
目前,我国暂未权威机构发布对于光伏支架行业的整体市场产值或规模的统计。因此,前瞻根据中国光伏行业协会自2017年来公布的跟踪支架、固定支架及其他的不同渗透率,结合当年光伏新增装机量情况,得出跟踪支架、固定支架的使用情况,乘以不同产品的单价得出我国光伏支架行业整体市场规模。
根据中国光伏产业协会(CPIA)的数据,2016年我国光伏跟踪支架市场渗透率仅为5.0%,2020年市场渗透率提升至18.7%,仍与发达国家有较大差距。2017-2022年,我国光伏支架行业的市场规模总体呈现先下降后上升的趋势。2019年,我国光伏支架市场规模达到最低点108.2亿元,之后开始出现上升。主要原因在于光伏发电新增装机容量大幅提升,但单价的下降使得光伏支架市场规模增长的速度有所放缓,对行业整体营收有一定影响。2022年,我国光伏支架行业的市场规模超过200亿元。
图片
3、价格:光伏支架单价呈现下降趋势
根据中信博的年报数据,我国光伏支架中跟踪支架由于造价高、技术附加值高等特点,其出厂单价一直高于固定支架。2017年,我国光伏跟踪支架的单价为0.69元/W,固定支架的单价为0.32元/W。随着制造成本的下降,跟踪支架和固定支架的单价都有一定程度的降低。2022年中信博光伏支架的市场平均单价中,跟踪支架的单价约为0.48元/W,固定支架的单价约为0.23元/W。
图片
注:光伏支架单价由光伏支架收入/销售量测算得出。
行业竞争格局
1、区域竞争:企业主要集中在华东和华北地区
根据企查猫查询数据显示,目前中国光伏支架注册企业主要分布在华东和华北地区,其中江苏和河北是光伏支架企业主要注册的热土。截至2023年9月底,江苏省光伏支架企业注册数占比约40%,河北省光伏支架企业注册数占比约20%。
图片
注:数据查询截至2023年9月28日。
2、企业竞争:光伏支架行业市场集中度较高
根据365光伏电站网统计的“2023中国光伏支架企业20强排行榜”,该排行榜根据2022年度中国光伏行业各企业全年光伏相关项目、产品及服务等能力,同时比较各企业营业收入、出货量、并网装机量等财务数据的高低,最终确定排行榜排名。
2022年中国光伏支架企业全球出货量前三名的企业是江苏国强兴晟能源科技有限公司、江苏中信博新能源科技股份有限公司和深圳市安泰科清洁能源股份有限公司,全球出货量分别达到20148MW、10554MW和7000MW,分别占前二十出货量的20.2%、10.6%和7.0%。
图片
注:图中比例为企业占TOP20企业全球出货量的比例。
从集中度来看,2019年和2020年行业集中度提升明显加速。2021年-2022年排名前三的企业集中度有所下降;2021年排名前五和前十的企业集中度有所提升,但2022年均呈现下降的趋势。2022年排名前三企业出货量占比为37.9%;前五企业占比达到51.3%,排名前十企业占比为73.8%,行业集中度整体仍处于较高水平。
图片
行业发展前景及趋势预测
1、发展趋势:光伏电站与支架行业共同发展,跟踪支架占比将得到提升
在过去的十年间,作为最受关注的新能源类型,光伏技术取得了跨越式的发展。在政策、能源结构变革、技术进步等多重因素推动下,未来光伏行业将迎来广阔的发展空间。在大规模的市场需求下,光伏支架行业规模将持续扩大。此外,光伏支架生产成本不断下降,可以显著改善光伏运营企业的效益,带动光伏电站的投资热情,双方均将受益。
图片
2、发展前景:光伏支架行业将保持稳健增长
2020年12月12日,习近平主席在气候雄心峰会上宣布,到2030年,中国非化石能源占一次能源消费比重将达到25%左右。为达到此目标,在“十四五”期间,我国光伏年均新增光伏装机或将在70-110GW之间。为达成2030年碳达峰,2060年前实现碳中和,光伏行业将成为长期处于高速发展的新能源行业之一,预期2028年将保持100-130GW左右的新增装机量。
从渗透率来看,根据中国光伏产业协会(CPIA)的数据,2016年我国光伏跟踪支架市场渗透率仅为5.0%,2020年市场渗透率提升至18.7%,但仍与发达国家有较大差距。据中国光伏产业协会预测,随着光伏发电平价时代的到来,2023年跟踪支架的国内市场渗透率有望达到30%,2028年将提升到50%以上。光伏跟踪支架未来市场空间广阔。
价格方面,由于光伏支架行业技术的进步,预计未来光伏支架的成本将不断下降,据此测算,跟踪支架成本预计在2023年为0.45元/W,2028年下降至0.40元/W;固定支架及其他综合价格有望在2028年下降至0.20元/W。综合测算,2028年我国光伏支架行业在保守情况下市场规模将达到338亿元,在乐观情况下市场规模将接近400亿元。
图片
更多本行业研究分析详见前瞻产业研究院《中国光伏支架行业市场前瞻与投资战略规划分析报告》。
同时前瞻产业研究院还提供产业大数据、产业研究报告、产业规划、园区规划、产业招商、产业图谱、智慧招商系统、行业地位证明、IPO咨询/募投可研、IPO工作底稿咨询等解决方案。在招股说明书、公司年度报告等任何公开信息披露中引用本篇文章内容,需要获取前 瞻产业研究院的正规授权。