一键写出万字小说,中文在线发布大模型“中文逍遥”,能解优质内容烧钱问题吗?

界面新闻记者 | 胡振明
界面新闻编辑 |
几百万字的网络小说不断海量产生,中文在线(300364.SZ)正处在内容大爆发时代。
10月13日下午,中文在线发布了AI辅助创作大模型“中文逍遥大模型”,称其为全球首个万字创作大模型,内容产品的生产进入“人力+算力”的模式。该大模型可以根据创作者的创意、点子生成小说故事概要、各章节写作大纲,还具有续写小说、看图写小说、模拟角色对话等多种辅助创作功能。
此前,该大模型略显神秘,中文在线很少对外披露“中文逍遥大模型”的相关信息。在内容大爆发时代,面对内容、IP采购需要大量资金投入的问题,中文在线明确表示将加大对优质内容的投入,那么,AI辅助创作大模型的研发能否帮助中文在线实现这一目标?
内容资源储备需大额投入
公开信息显示,中文在线是正版数字内容的头部提供商之一,在数字内容运营、IP一体化开发等领域具有较大的竞争优势。
中文在线旗下有17K小说网、四月天小说网、奇想宇宙科幻站、谜想计划悬疑站等多个原创内容平台,积累数字内容资源超过550万种,拥有网络原创驻站作者450万名;另一方面,该公司不断开拓优质数字内容版权获取渠道,与600余家版权机构建立了良好的合作关系,签约知名作家、畅销书作者2000余位。
中文在线首席技术官(CTO)吴疆介绍,100万字小说都算短的,一些知名玄幻小说、仙侠小说都是六七百万字,有的小说字数超千万字。
实际上,在网络小说领域,创作者所生产的内容是源源不断的、海量的。“数量”是很重要的一个内容储备评价指标。中文在线对内容资源的投入也很多,就在今年6月份发布了《2023年度向特定对象发行A股股票预案》(以下简称“增发预案”),拟募集25.10亿元,其中15.53亿元将投入“IP内容资源升级建设项目”。
图片
2023年定增预案募投项目情况。图片来源:中文在线公告
在“IP内容资源升级建设项目”的投资计划中,版权采购费用拟投入12.62亿元,占该项目投资总额的81.27%,其余18.73%资金将作为IP衍生制作费用。该项目计划建设周期为3年,但中文在线表示会根据实际需求情况动态调整项目实施进度。至于该项目的经济效益,中文在线在增发预案中并未具体论证,而只披露为:“经测算,本项目具有较好的经济效益。”
图片
“IP内容资源升级建设项目”的投资计划。图片来源:中文在线公告
显然,内容、IP的采购需要中文在线投入大额资金及相关资源。那么,中文逍遥大模型作为创作的辅助工具发布之后,创作效率提高,更多优质内容产生,将对中文在线的内容、IP的采购及相关投入有什么影响?界面新闻记者就此采访了中文在线董事长童之磊。
童之磊对界面新闻记者表示,AI会极大增加内容供给,但极大增加供给一定会产生一个挑战,就是供给太多,内容大爆发的时代,好的内容更难脱颖而出。
在采访中,童之磊认为,创作者生产出来的内容如果变成一个头部内容,它的价值会更大;因此,中文在线会在优质内容上加大投入;今年6月底公布的收购了国内头部的IP,也是相同的逻辑,一方面看到AI时代内容供给大爆炸,另一方面优质内容价值就更大。
根据6月28日中文在线发布的公告,中文在线拟以1.38亿元的对价收购北京寒木春华动画技术有限公司(以下简称“寒木春华”)51.04%的股权。寒木春华以运营“罗小黑”系列IP为核心,主要业务板块分为动画番剧业务、动画电影业务、周边授权业务和衍生品销售业务。
寒木春华创始人章平于2010年创作“罗小黑”形象,其动画番剧《罗小黑战记》第一季于2011-2019年在B站陆续上线,动画番剧《罗小黑战记》第二季于2021年4月在B站开播;2015年寒木春华开始动画电影《罗小黑战记》的制作,并于2019年上映,取得超过3亿元的票房收入。
图片
罗小黑IP。图片来源:中文在线提供
AI辅助创作的研发也需较大投入
在今年6月份发布的增发预案中,中文在线还计划将所募资金投入“基于新技术的数字内容智能化升级建设项目”和“数据中台及全面信息系统技术升级建设项目”,分别投入7.31亿元和1.26亿元,从项目建设内容看,这两个项目和刚发布的“中文逍遥大模型”颇有相通之处。
基于新技术的数字内容智能化升级建设项目将对数字内容制作与生成方式进行智能化升级,实现AIGC技术在垂直领域的应用进一步拓展;升级后的AIGC技术具备了更为庞大的网络结构、更多的参数,能够学习和处理更复杂和高级的规律和任务,能够在数字文化内容创作领域发挥可观的效用。
由于数字内容智能化升级会加大中文在线的内容数据更新速度,所以在增发预案中还包含了数据中台及全面信息系统技术升级建设项目,拟从架构层、工具层及能力层三个方面对其数据中台进行全面的技术升级,这是偏基础能力层面、底层技术的升级。
据悉,10月13日中文在线发布的“中文逍遥大模型”被称为全球首个万字创作大模型。中文在线董事长童之磊表示,中文逍遥大模型是对创作进行AI辅助,在内容产品的生产方面,将从“人力”模式,进入“人力+算力”的模式。
具体为,从故事的构思、世界观的设定、情节的安排、内容的撰写,乃至人物的对白、插画的制作,甚至是内容好坏的评判,中文逍遥大模型可以全创作周期为作者提供辅助创作的AI功能,让作家把时间、精力、才华挥洒在更重要的地方(即最需要人类智慧的立意、思想等方面)。
在“中文逍遥大模型”发布会上,中文在线CTO吴疆现场演示了如何使用中文逍遥大模型进行小说创作的各项功能。中文逍遥大模型可以将创作者输入的几个字的一个创意、点子,输出为一个故事概要,然后可以完成一部小说的分章节大纲,接着就可以生成一部万字以上的小说。吴疆还演示了怎样使用中文逍遥大模型以一张图片进行小说创作,以及进行小说续写,模拟角色对话等多项功能。
吴疆表示,中文在线目前已经向部分创作者开通了中文逍遥大模型的使用权限,作为他们进行内容创作的工具之一。中文逍遥大模型作为新研发出来的AI辅助创作工具仍存在改进、完善的空间,中文在线将保持研发投入。
界面新闻记者注意到,对于本次发布的“中文逍遥大模型”,此前鲜见于中文在线披露的公告之中;至于该大模型的历史研发、投入情况,公司相关负责人未向界面新闻记者做出详细介绍,也未提供相关确切信息。
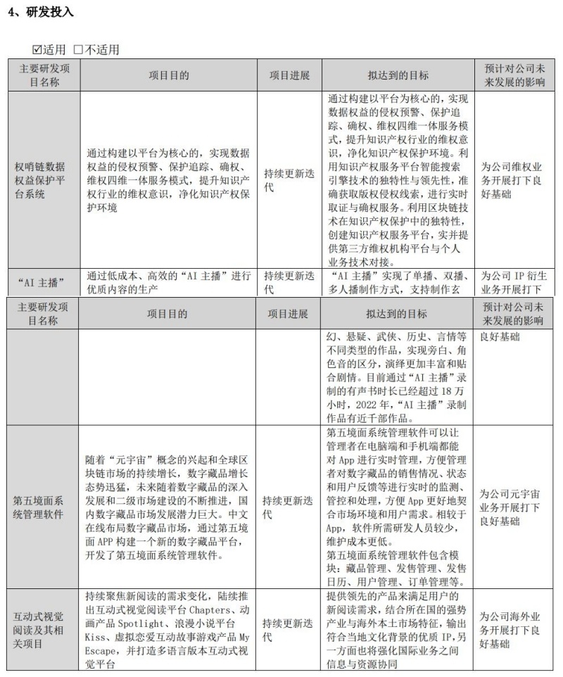
根据中文在线2022年年报,当时主要研发项目有“权哨链数据权益保护平台系统”、“AI主播”、“第五境面系统管理软件”和“互动式视觉阅读及其相关项目”等四个项目。
图片
2022年年报研发投入情况。图片来源:中文在线公告
不过,中文在线在2022年年报中表示,AIGC为内容生产者提供了新一代的智能化创作工具,从故事撰写中的故事梗概、角色模拟、情节续写,到图文结合、视频创作中的自主创作、一键生成,内容创作正在从“人力”时代跨越式进入“算力”时代;通过在AI领域的积极探索,中文在线已经有3款AIGC产品落地应用。
在2023年半年度报告中,中文在线披露:“目前公司自研的数字内容智能生成模型,在保留通用性能力的前提下有效提升小说创作质量,实现小说辅助创作、续写,以及基于角色设定的聊天机器人等功能。”
图片
图片来源:中文在线公告
2022年度,中文在线的研发投入为1.36亿元,此前两个年度分别为1.23亿元和1.19亿元,投入规模没有较大的变化,占营业收入的比例在11%上下。研发支出资本化金额在2020年出现2080万元(占研发投入16.88%)之后,2021年和2022年分别为435.78万元和243.38万元,占研发投入金额的比例下降至3.65%和1.79%。2023年上半年,中文在线的研发投入为5080.35万元,和上年同期相比下降25.92%。