深度 | 巨子生物:重组胶原龙头,赛道公司强势能共驱成长

本文来自方正证券研究所于2023年10月13日发布的报告《巨子生物:重组胶原龙头,赛道公司强势能共驱成长》,欲了解具体内容,请阅读报告原文。
 本文摘要 
巨子生物为全球重组胶原龙头,基于两大旗舰品牌可复美和可丽金打入专业皮肤护理高势能赛道,以线下专业渠道建立强修复产品心智,线上C端平台打开空间破圈放量,可复美+线上DTC直销为核心营收驱动力。长期逻辑看好赛道势能β+单品渠道拓展动力α+针剂第二曲线增量+合成生物平台长期赋能多重驱动。1)重组胶原赛道下游6年10倍,坐拥千亿容量,新原料渗透期高景气强β穿越化妆品周期扰动。2)公司作为首家拓展重组胶原技术的产业链龙头,研发赋能下产品及营销端与重组胶原赛道强绑定,有望直接承接赛道增长红利。从增长驱动维度看,龙头地位稳固,专业护肤产品端(大单品转向多元矩阵驱动)+渠道端(线上占比仍低,天猫抖音持续高增)均存显著空间,24年2款植入剂获批有望打造第二曲线,长期来看合成生物平台有望持续赋能下游。
行业:胶原蛋白下游运用空间广阔,随颜值经济崛起有望迎爆发期。
1)原料优势突出有望突破供给端瓶颈:重组胶原蛋白具备修护/抗衰/美白多重强功效,我们认为借鉴玻尿酸成长路径,未来重组胶原蛋白有望通过技术进步实现产能突破和成本下探,直击动物胶原蛋白免疫原性、病毒隐患及产能受限等痛点,凭借轻医美+专业护理双重红利进一步打开下游空间。
2)下游千亿空间大有可为:预计功效护肤、肌肤焕活、医用敷料2022E至2027E年复合增长率分别为55%、36.5%和28.8%,市场规模将分别达645、121、255亿元,填充类产品若迎突破则医美天花板将大大提高。
核心竞争力:强研发为始+扩品类为终,全渠道布局打通产销链路,线下专业渠道筑牢壁垒,线上加大投入C端放量。
1)研发:公司着力完善建设研发体系,以范博士带领的研发团队为核心,对外联动西北大学、公立医院,形成产学研医专业化体系,对内持续深耕,建立国内领先的合成生物技术平台和储备最全面、技术最前沿的胶原蛋白分子库,依托完备研发体系构筑公司底层实力,为公司原料量产推进商业化打下坚实基础。
2)商业化:依托强大研发力和产品力,公司已完成高势能功效赛道商业化布局,两大旗舰品牌可复美及可丽金构成营收支柱,超10年品牌化摸索形成差异化打法。1)可复美凭前期敷料开拓专业心智拿下强有力医生背书,线下护城河壁垒高筑,后转型线上抓住渠道红利快速放量;2)可丽金私域流量形成产销良性闭环,后产品矩阵推陈出新+渠道自主改革,由私域放量向公域电商布局,渠道结构改良下成效初显。3)多款针剂亟待落地,产品进展顺利下公司商业化布局有望再下一城,针剂蓝海市场或再迎突破。
展望未来:向内精耕细作强研发,向外线上再拓空间+妆品推新放量+针剂第二增长曲线,我们预计公司将稳定专业皮肤护理基本盘,同时开拓针剂市场,营收有望持续高增;远期展望来看,公司以合成生物平台为基础打造合成生物平台,有望横向(拓展成分)、纵向(拓展终端应用)持续拓展赋能全应用场景,打开公司长期增长空间。
盈利预测及投资评级:综上所述,中短期看好功效赛道强势能下公司专业皮肤护理C端放量及针剂落地构建营收第二增长引擎,长期看合成生物平台赋能未来。我们预计公司2023-2025年收入分别为33.97、45.32、60.67亿元,同比增加43.04%、33.41%、33.87%;2023E-2025E归母净利润预计为13.34、17.31、22.64亿元,分别同比增加33.16%、29.76%、30.79%。对应2023年PE为23倍。在赛道强势能+渠道拓展+新品放量+针剂落地多重利好叠加下,看好公司业绩高增的确定性,维持“强烈推荐”评级。
风险提示:针剂获批进度不及预期的风险、原料扩产不及预期的风险、重组胶原赛道竞争加剧的风险、渠道开拓边际效用递减的风险、技术突破不及预期的风险。
 内容目录 
图片
图片
1 基本情况:国内重组胶原蛋白产业化领军者
1.1 发展历程:立足科技美学,研发创新驱动产业化进程
作为全球首家实现重组胶原蛋白产业化的企业,公司基于重组胶原蛋白技术及其他合成生物成分研发、生产和销售专业皮肤护理产品及功能性食品。自2000年成立以来,公司利用合成生物学技术设计、研发和生产生物活性成分,持续探索基于生物活性成分的专业皮肤护理应用,目前已拥有重组胶原蛋白和稀有人参皂苷两大核心成分,形成功效性护肤品、医疗器械、功能性食品三大产业方向,具备两大合成生物学平台技术,截至2023年H1已授权及申请中专利达86项。
产业化为基,品牌化驱动成长加速。公司为上游研发型生物科技企业,自成立以来主要经历基础研究、产业化发展拓展下游应用、品牌化成长阶段持续破圈等阶段:
1)基础研究阶段(2000-2005年),公司主要致力于专利技术积累和研发创新,为后期产业化构筑坚实基底,2000年成功实现重组胶原技术突破,2005年凭借专有重组胶原蛋白技术获得国内首个发明专利授权。
2)产业化发展拓展下游应用阶段(2006-2014年),2006年一期工厂竣工,建筑面积约为3,450 平方米,2007年获批成立“西安市发酵生物材料工程技术研究中心”,2008年西安高新区瞪羚谷生产基地投入使用,生产端落地使公司成功迈入量产阶段;2009和2011年分别推出可丽金和可复美两大旗舰品牌,以核心成分重组胶原蛋白进军医用敷料+功效护肤品市场。
4)品牌化成长阶段持续破圈阶段(2015年至今),公司加速全渠道布局,营收端进入快速增长期,依托前期建立的专业渠道背书,并抓住线上平台红利期快速起量实现C端破圈。
图片
1.2 品牌矩阵:依托合成生物技术,构造差异化品牌矩阵 
横向构建多元化品牌矩阵和产品组合。截止2022年末,公司已形成具有121项SKU的美丽和健康产品组合,以及覆盖功效性护肤品、医用敷料和保健食品的八大品牌,分别为可复美、可丽金、可预、可痕、可复平、利妍、欣苷和参苷,品牌具备差异化功效优势,能够实现多种皮肤问题的针对性修复。据弗若斯特沙利文数据,公司是2021年第二大专业皮肤护理产品公司。
图片
1.3 财务分析:业务放量下营收高增,毛利率保持高水平 
依托产品力提升和下游C端市场需求旺盛,营收保持高增速。2023年H1公司营收16.06亿元,yoy+63.0%。
旗舰品牌可复美为核心增长引擎。公司持续创新赋能产品,旗舰品牌可丽金和可复美合计营收占比超90%并逐年提升,其中可复美带动核心增长,营收占比由2019年的30.3%提升至2023年H1的76.4%。
线上DTC渠道占比快速提升超60%。公司DTC渠道占比由2019年的16.3%提升至2023年H1的60.9%,有望把握渠道势能进一步驱动营收加速增长。
图片
图片
销售费用率持续提升,线上拓展加速。由于公司加速对线上渠道的拓展,销售费用率由2019年的9.8%提升至2023年H1的34.6%。
图片
1.4 公司架构:股权结构集中,团队人员结构稳定
创始人控股比例约六成,团队架构相对稳定,深耕行业多年奠定研发基因。截至2022年底公司实控人严建亚先生和范代娣博士累计持股比例达60.4%。严建亚先生和范代娣博士作为创始人分别负责管理和研发领域;严钰博担任联席公司秘书兼董事会秘书,负责集团的融资、投资者关系管理以及企业管治相关工作;严亚娟担任高级副总裁,拥有逾30年生物技术和技术工程行业经验。叶娟和方娟女士担任执行董事兼高级副总裁,均拥有20年左右的生物技术行业经验。
图片
2 行业:重组胶原优质赛道,下游应用迎千亿空间 
2.1 重组胶原蛋白:修护/抗衰/美白多重强功效,下游应用迎千亿空间 
2.1.1 定义:胶原蛋白生物特性优,三螺旋结构强化性能
胶原蛋白是哺乳动物体内含量最多、分布最广的蛋白质,具有特殊三螺旋结构。是细胞外基质(ECM)中最常见的成分,承担机体的结构支撑功能。胶原蛋白主要由成纤维细胞分泌,广泛分布在人体所有组织和器官中,占人体蛋白质总量的30%-40%,常见于皮肤、骨骼、肌腱、韧带、软骨等,约90%的胶原蛋白存在于皮肤和骨头中。胶原蛋白分子是3条α链多肽缠绕形成的三股螺旋,其特殊的三螺旋结构可为胶原蛋白提供高拉伸强度及支撑性等。
图片
类型上,目前已经被证实有28种不同类型的胶原蛋白(I型~XXVIII型)。I、II和III型胶原蛋白最为常见,成人体内I型胶原蛋白含量最丰富,约占人体胶原蛋白总量的80%-90%,其次为III型胶原蛋白,婴儿体内III型胶原蛋白含量最高,随年龄增长而逐渐减少。皮肤中胶原蛋白的主要类型为I型、III型,分别起到结构支撑和保持皮肤弹性的作用。
图片
美丽领域的应用功效上,胶原蛋白具备保湿、修护、抗衰和美白等多重功效。氨基酸片段、肽链及亲水基团赋予胶原蛋白修复、保湿、美白、抗衰等功效,如胶原蛋白外侧亲水羟基基团极易与水形成氢键,起到保湿作用;酪氨酸残基可竞争结合酪氨酸酶,抑制其活性,减少黑色素形成促进美白等。医疗领域胶原蛋白因其良好的生物相容性和止血性能而被广泛应用于止血材料、手术缝合材料和组织工程支架等。健康领域胶原蛋白具有皮肤美容和改善人体骨骼健康的作用,因此通常被制成蛋白粉、蛋白口服液和营养剂等。
图片
制备方法上,动物源提取成熟,基因工程仍处技术导入期。1)动物源提取方法以酸法和酶法为主,猪牛为主要来源,消毒、反应和纯化为核心壁垒。2)重组胶原蛋白采用DNA技术对编码所需人胶原蛋白质的基因进行遗传操作和修饰,利用质粒或病毒载体将目的基因带入适当的宿主细胞(细胞、酵母或其他真核细胞等)中,表达翻译成胶原蛋白或多肽,并后续进行发酵和分离纯化。
图片
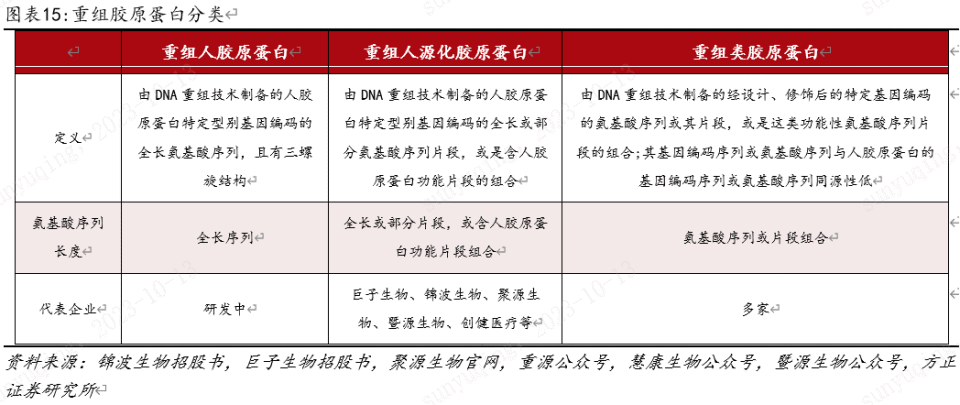
目前基因工程法研发进度集中在重组人源化胶原蛋白。按照国家药监局监管分类,重组胶原蛋白可分为三种类型,分别为重组类胶原蛋白,重组人源化胶原蛋白和重组人胶原蛋白,重组人胶原蛋白有三螺旋结构当前暂无厂商生产,目前研发进度集中在重组人源化胶原蛋白。
图片
2.1.2 原料对比:胶原强功效打开空间,突破量产瓶颈将成未来趋势
对比结论:重组胶原蛋白突破成本及量产瓶颈后将大放异彩。透明质酸是当下最为成熟的原料之一,市场认知度高、教育成熟,前期通过动物组织提取到微生物发酵的技术迭代实现产率大幅提升和生产成本显著降低,最终实现护肤+医美多领域渗透实现放量。借鉴玻尿酸成长路径,未来重组胶原蛋白有望通过技术进步实现产能突破和成本下探,直击动物胶原蛋白排异反应、病毒隐患、扩产受限等痛点,凭借轻医美+功效护肤双重红利进一步打开下游空间。
胶原vs玻尿酸:胶原蛋白有望凭修护及抗衰强功效推动替代。生物特性更佳:胶原蛋白在提供结构支持、促进止血及细胞黏附、刺激细胞再生及增殖、修复受损皮肤屏障等方面性能更佳,因此在皮肤修护和抗衰方面更胜一筹。
图片
重组vs动物源胶原:重组胶原依托安全性及规模化生产优势实现替代。重组胶原蛋白由于来源不受限、体外培养且具备低免疫原性优势,可突破传统胶原蛋白的安全性及量产瓶颈。1)安全性优势:动物源胶原蛋白主要从动物的结缔组织(猪皮、牛跟腱和牛皮)中提取,存在动物源疾病等风险。其次动物胶原蛋白属于异体蛋白质,进入人体后易存在排异反应。2)量产优势:由于受到药监局监管,国内动物源满足原料供给的厂商很少,叠加原料来源受限和溯源要求高,胶原蛋白量产规模受限制。
图片
2.1.3 商业化空间:下游应用渗透加速,重组胶原或迎千亿空间
重组胶原为未来美丽领域长期趋势,预计下游应用空间将超千亿。分技术路径看,中国市场重组胶原蛋白渗透率快速提升,从2017年的15.9%提升至2022年的46.6%,市场规模从15亿元提升至185亿元,预计2027年重组胶原蛋白市场渗透率将超过动物源胶原蛋白,达62.3%,规模达1083亿元
图片
分区域来看,中国技术储备丰富,或凭借重组胶原蛋白弯道超车。1)欧美、日韩等发达国家胶原蛋白技术起步早,下游应用广泛,例如美国、荷兰、日本、加拿大和韩国等已将胶原蛋白等应用于医疗、乳品、膳食补充剂、饮料、营养品、护肤品等。2)国内凭重组技术实现超车:随重组胶原技术和规模不断突破,应用场景不断丰富,逐步渗透医疗、食品、化妆品等领域,重组胶原市场规模将有广阔空间。
分下游应用来看,重组胶原蛋白功效护肤和医用敷料赛道保持高增速,规模持续领先。2021年重组胶原功效性护肤品、生物医用材料、肌肤焕活和医用敷料市场规模分别达46、5、4和48亿元,预计2022至2027E年复合增长率分别为55%、39.3%、36.5%和28.8%,2027E年市场规模将分别达645、37、121、255亿元。
图片
功效性护肤品:需求专业化+成分党崛起驱动赛道兴起,长期空间或超越玻尿酸
护肤教育普及叠加专业化需求提升,功效性护肤品迎合新趋势快速崛起。功效性护肤品具备有效性和安全性优势,主要针对问题肌肤患者,使用胶原蛋白、透明质酸和植物提取物等温和配方和活性成分来促进皮肤健康,同时不添加或少添加香精、色素、防腐剂等。受空气、环境和压力等多重因素影响,我国肌肤敏感问题发生率逐步提高,据统计,2021年受问题性肌肤困扰的人口总数超过4亿人,占中国总人口30%以上,是驱动国内功效性护肤品市场增长的主要目标群体。
成分党占比提升叠加购买力增强成主要驱动力。1)成分党占比提升:科学护肤理念普及进一步催生成分党人群扩大,据头豹研究院,2020年有53%的消费者在购买护肤品时会考虑成分与功效,目前成分党已从早期的唯成分论进阶到对成分配比、护肤品产品组合等多方面进行研究对比,精简和高效护肤成为新趋势。2)购买力较强。据头豹研究院数据,成分党人群购买力更强,整体高购买力人群达52%,高于护肤品全体人群高购买力人群的29%。
胶原市场教育空间大,随认知加深或迎应用爆发期。1)胶原蛋白作为近年崛起的新兴成分仍处概念普及期:据美丽修行问卷调查,近8成受访者对胶原蛋白不太了解或略有了解,而听说过该成分的人群中,对于成分的功效、机理和应用均了解较少,整体认知度较低。2)市场关注热度增速居高位:随下游品牌持续推广叠加使用人群持续扩大形成口碑裂变,预计胶原蛋白认知度将快速提升。
图片
重组胶原蛋白功效护肤规模快速提升,长期空间有望超玻尿酸。据弗若斯特沙利文数据,2021年中国功效性护肤品市场规模达308亿元,2017-2021年复合增长率达23.4%,预计2022年至2027年CAGR将达38.5%,2027年市场规模达2118亿元。基于重组胶原蛋白的功效性护肤品2017至2021年渗透率由6.3%提升至14.9%,预计2027年将进一步提升至30.5%;市场规模从2017年8.4亿元提升至2021年的46亿元,CAGR为52.8%,预计2027年市场规模将达645亿元,2022-2027CAGR将达55%。
图片
竞争格局高度集中,巨子份额达11.9%。截止2021年,中国功效性护肤品市场CR5达67.5%,其中前5大竞争者中有3家为中国品牌,份额合计达44.5%,其余两家国际品牌合计占比达23%。巨子为国内功效性护肤品市场排名第3及基于重组胶原蛋白的功效护肤品市场排名第1的品牌,份额约为11.9%。
图片
医用敷料:术后修复刚需等带动市场增量,预计22-27E复合增速接近30%
医用敷料主要用于术后损伤、过敏和慢性湿疹的皮肤修复,不包含纱布等医用耗材,主要原料包括胶原蛋白和透明质酸等。按形态来分,主要有贴片式和非贴片式,近年凭借专业渠道建立产品强修护力心智后开始营销扩圈并在C端放量。
轻医美促刚需+产品强修护力助推医用敷料放量。随轻医美项目接受度提升,非手术项目不断带动术后修护需求,医用敷料因生产标准严苛、成分精简、修复能力强成为术后修复刚需,以可复美重组胶原蛋白敷料为例,产品成分仅含重组胶原原液、少量医用防腐剂和少量医用矫味剂,配方成分远少于妆字号面膜。
图片
基于重组胶原蛋白的医用敷料增长迅猛,渗透率持续提升。根据弗若斯特沙利文数据,2021年中国医用敷料市场规模达259亿元,2017至2021年CAGR达40%,预计2027年规模有望增长至979亿元,2022至2027年复合增长率为23.1%。基于重组胶原蛋白的医用敷料市场规模2021年达48亿元,2017年-2021年CAGR达92.2%,预计2027年市场规模将增至255亿元;渗透率由2017年的5.2%提升至2021年的18.5%,预计2027年将增至26.1%。
图片
2021年巨子敷料份额达9%位居第二。2021年中国医用敷料市场CR5为26.5%,巨子市占率达9%位居第2。
图片
肌肤焕活:胶原强功效将迎来升级替代
强功效替代&供给端突破驱动重组胶原肌肤焕活市场增长。重组胶原注射剂占整体肌肤焕活市场比重预计从2022年的5%提升快速提升至2027年的10%,对应体量预估超120亿,其中将有望迎来供需双重驱动:
①需求端:未来强功效注射产品占比将持续提升,在注射领域当前玻尿酸占据绝对优势地位,而胶原精细抗衰效果佳,例如在眼周抗衰去泪沟、去黑眼圈上优势显著,能起到即刻遮盖黑眼圈的效果,并避免眼周丁达尔现象引起的淡蓝色印记,
未来具备抗衰、美白、紧致等功效的产品占比将持续提升。
②供给端:当前主流注射以动物源胶原蛋白为主,过敏及病毒性风险叠加产能限制大大限制胶原蛋白在针剂医美领域发展,锦波成为第一款获批的重组胶原填充剂,未来重组胶原将给胶原填充剂市场带来突破。
图片
图片
目前胶原针剂以动物源主导,重组胶原多管线获批在即。目前合规胶原蛋白针剂共上市6款产品,其中5款产品为动物源胶原蛋白,双美凭借产能优势和产品先发优势占据较大份额,重组胶原蛋白针剂目前市场上仅有薇旖美于21年上市冻干纤维植入剂。此外薇旖美于2023年8月新获批注射用重组Ⅲ型人源化胶原蛋白溶液,重组胶原多款植入剂管线获批在即,供给端有望迎来突破
图片
2.2 人参皂苷:源于中药,未来有望实现稳定增长
人参皂苷起源于中药领域,可以用于提升人体机能和免疫力,是人参和人参科植物的主要活性成分,具备抗肿瘤、降血脂和血糖的功效,从种类来看,人参皂苷分为原型人参皂苷和稀有人参皂苷,原型人参皂苷可直接通过物理方法从天然人参中提纯,而稀有人参皂苷则是运用合成生物技术(如酶法水解或微生物发酵)来从原型人参皂苷中获取,所以稀有人参皂苷的特性转变且具备更高的生物活性,因此更易被人体吸收,且在健康产品和药品中呈现更强的功效性。
图片
市场规模及渗透率稳步增长。人参皂苷产品消费者遍布中日韩多个市场,目前中国是全球第一大基于稀有人参皂苷的保健食品市场,市场规模从2017年的4.1亿元提升至2021年的6.5亿元,CAGR达12.3%。预计2022年到2027E年市场规模将以16.1%的年复合增速增长至15.6亿元。
3 核心竞争力:强研发,扩品类,全渠道布局C端放量
3.1 研发:深耕研发二十载,技术先发构筑底层能力
3.1.1 团队领先:创始人为行业奠基人,团队技术实力雄厚
创始人范代娣博士为中国重组胶原蛋白研究的领军人物,被誉为“类人胶原蛋白之母”。公司核心技术高管均毕业于西北大学,1)范博士为中国第一位生物工程女博士,目前担任西北大学化工学院院长和巨子首席科学官,享受“国务院政府特殊津贴”。1999年在西北大学组建研发团队,主攻重组胶原蛋白研发项目,2000年团队成功开发了重组胶原蛋白技术。2)段志广目前担任西北大学生物医药研究院副教授及巨子研发总监,在生物医用材料和相关医疗器械的开发、高活性天然产品的生物制造研究以及相关产品开发方面拥有约16年的经验。
图片
重视高端人才扩充,团队研发实力突出。公司研发人员背景包括生物化学、分子生物学、生物技术、生物科学、生物工程、发酵工程、应用化学,食品科学与工程、中药、制药工程及药学。截止2022年末,公司研发人员132人,占公司员工总数14.1%。团队核心成员在发酵技术、生物医用材料及天然活性产物方面拥有十多年的研发经验。2023年H1公司研发支出0.34亿元,同比增长80.8%,研发费用率为2.1%,同比提升0.2pct。
图片
3.1.2 内生技术深耕&外延产学研医合作
产学研医合作模式促研发,专业机构强化公司背书。1)背靠西北大学,打造合成生物平台蓄力多产业发展。巨子生物与西北大学共拥有八项联合研究项目的专利,依托西北大学科研实力和人才储备,能够持续稳定探索更多有关重组胶原蛋白及其他生物活性成分的联合研究项目。2)与医疗机构合作开展临床试验,公司获取核心数据助力研发。医疗机构负责招募患者、进行临床试验和编制相关临床试验报告,公司则享有知识产权的独家所有权,包括数据和统计分析结果等。
重组胶原分子库储备丰富且全面。经过范博士及其团队多年研发,公司目前能够实现多种类重组胶原蛋白的产业化制备。公司基于全长型和功能强化型重组胶原蛋白开发4种主要重组胶原蛋白:重组I型人胶原蛋白、重组III型人胶原蛋白、重组类人胶原蛋白和mini小分子重组胶原蛋白肽。利用4种胶原蛋白进行不同的仿生组合和不同的浓度配比,满足产品多元化功能的需求。
图片
在研产品管线丰富。截至2022年底已拥有127款在研项目,分产品类型来看,包含美丽产品组合的80种功效性护肤品、31种医用敷料和4类肌肤焕活产品,以及健康产品组合的2种医用产品,7种保健食品及3种特殊医用配方食品。
图片
3.1.3 成果转化:量产能力降维打击,端到端制造平台助力下游拓展
具备完善合成生物技术平台,实现原料高质高产。1)生产质量行业顶尖:公司重组胶原蛋白纯度达99.9%,符合医疗级行业标准,细菌内毒素浓度低于0.1EU/mg优于医疗级行业标准。2)突破产能技术壁垒:通过实现高密度发酵及高效分离纯化技术,使得重组胶原蛋白表达到达行业领先水平,并使重组大肠杆菌靶蛋白一轮加工回收率达90%。
端到端制造平台保证量产,加码公司产业化进程。1)公司是全球首家实现重组胶原蛋白量产的企业,端到端制造平台保证量产能力。具备多条产线,包含1条重组胶原蛋白生产线、1条稀有人参皂苷生产线、11条功效性护肤品生产线、6条医用敷料生产线和2条保健食品生产线。产能利用率持续提升,重组胶原蛋白产能利用率从2021年的83.5%提升至截止2022年5月31日的91.2%。2)产能居行业首位,目前巨子年产能达10.9t/年,预计扩产后超200t,显著超越同业。
图片
3.2 商业化布局:旗舰品牌放量正当时,针剂落地将迎第二曲线
3.2.1 可复美:专业渠道强背书+大单品反哺全矩阵+线上C端赋能放量
产品:敷料大单品反哺全矩阵,妆品扩势能持续放量。据招股书披露,重组胶原蛋白敷料占可复美营收占比由2019的89%下降至2022M1-5的37%。以大单品为基础,可复美拓展多元化妆品矩阵再扩势能,根据魔镜天猫口径,功效护肤品销额比例由2019年的9%提升至2023H1的82%。目前品牌已拥有1个医疗器械系列和3个功效性护肤品系列,妆品系列覆盖水、乳、霜、面膜和精华等多品类。
图片
图片
大单品有望带动系列产品持续放量。据魔镜天猫口径销额数据,2023H1胶原棒次抛精华(占比40%)、胶原贴(占比6%)、柔肤水(占比3%)等三款单品于2021/2022上市后快速崛起,位列TOP5单品,而最大单品敷料占比则延续下滑趋势,2022和2023H1分别占比34%和18%。
渠道:医疗渠道起家,医生强口碑背书建立专业心智,后把握线上红利实现产品破圈。可复美最初开拓线下医院等专业渠道获得专业背书,后积极开拓线上渠道,先后在天猫、京东、抖音等开设旗舰店,凭借线下积累口碑+线上红利快速提势起量,实现渠道转化带来的产品破圈和客群扩大的双重红利。
图片
根据公司招股书全渠道营收口径,线上DTC直销和电商平台合计占比由2019年的40%提升至2022年M1-5的58%。据魔镜和飞瓜口径,天猫抖音销额持续高增,天猫销额2022年和2023H1分别为9.9和7.7亿元,分别同比+23%和+122%;抖音表现更为亮眼,2022年和2023H1销额分别为3.9和4.4亿元,分别同比+978%和+314%。
图片
品牌表现:综上分析,我们认为可复美营收高增主要系赛道高势能+强产品力+渠道红利的三重驱动成果,其营收由2019年的2.9亿元提升至2022年的16.13亿元,2021和2022年分别同比高增+113.1%和+79.6%,2023H1可复美收入12.28亿元,同比+101.0%高增延续。
图片
3.2.2 可丽金:渠道转型加速+高客单品类占比提升
产品:定位中高端抗衰护肤,高客单产品占比持续提升截至2022年底,可丽金品牌有7个功效护肤产品系列,包含赋能、健肤、安护、星光等,新推赋能系列包含胶原大膜王、保龄瓶、保龄霜和“嘭嘭”次抛精华等重磅新品,有望成为品牌未来核心增长点。
图片
健肤喷雾和胶原大膜王为公司核心大单品,根据公司招股书披露,2019-2022M1-5类人胶原喷雾贡献可丽金营收占比分别为22%、27%、28%、22%,根据魔镜天猫口径数据,2022年和2023年H1胶原大膜王营收占比分别为29%和46%,嘭嘭次抛表现亮眼,占比由2022年1%提升至2023H1的26%,品牌高客单品类占比提升显著。
图片
渠道:私域向公域电商布局,渠道优化趋势向上。可丽金最初依赖线下创客村放量,2019年以来直销占比逐步提升,经销依赖度显著下降,经销占比由2019年92%下降至2022M1-5的74%。线上加速放量,2022年及2023年H1天猫销额分别1.33和1.15亿元,分别同比+37%和+61%。未来可丽金将持续把握线上平台带来的流量风口,着力培育公域电商流量,静待渠道优化成果释放。
图片
图片
品牌表现:渠道转型成效初显。2022年,可丽金品牌实现收入6.2亿元,同比增长 17.62%,渠道转型成效逐步显现,预计未来增长有望随着线上转型步入向上通道。
图片
3.2.3 外延布局:针剂构造第二曲线,新品落地放量可期
当前仍有4款重组胶原针剂项目亟待落地,有望借助蓝海市场打开空间。据公司公告,2024Q1和2025H1将分别有两款针剂产品注册上市,分别针对面部肌肤、颈纹、抬头纹、鱼尾纹等。
根据我们测算,重组胶原水光针剂空间广阔,预计2025年重组胶原水光终端规模将达75亿元。我们认为公司有望凭借先发优势跑马圈地,迅速抢占市场份额打造第二增长引擎。
图片
3.2.4 远期展望:重组胶原、稀有人参皂苷为始,合成生物平台赋能未来
重组胶原之外,拓展研发稀有人参皂苷,产能产率全球领先。公司自2012年起研发稀有人参皂苷,目前利用基因工程酶及微生物菌种发酵方法合成稀有人参皂苷。该技术成功解决稀有人参皂苷生物转化效率低及易失活的问题,生产效率提高至全球其他已报告公司的 20 倍以上。此外,公司是中国首家实现五种高纯度稀有人参皂苷(即Rk3、Rh4、Rk1、Rg5及CK)均能以百公斤级规模量产的企业,将成分形成不同组合以丰富健康产品的保健功效。目前公司的人参皂苷年产量为630.0千克,在西安建设设计产能为267,800千克的新生产设施,预计新生产设施将于2024年下半年开始生产。
首款人参皂苷抗衰品牌SKIGIN满足多元化美容抗衰需求。公司还拓展了国内首款基于稀有人参皂苷成分的抗衰老品牌SKIGIN欣苷生物,推出3条产品线包括欣苷琢研护肤系列、参苷口服美容系列、参苷保健系列等,品牌专注人参生物转化成分“稀有人参皂苷”的消费级产业化应用,满足国内消费者的多元化美容抗衰需求,旨在打造抗衰功效标杆品牌。
图片
重组胶原、稀有人参皂苷为始,合成生物平台赋能未来。公司以合成生物平台为基础打造合成生物平台,当前主要成分包含重组胶原蛋白和稀有人参皂苷,长期来看有望横向(拓展成分)、纵向(拓展终端应用)持续拓展赋能全应用场景,打开公司长期增长空间。
图片
4 盈利预测与估值
分业务收入拆分假设:
1)专业皮肤护理产品:主要包括可复美、可丽金和其他品牌。
可复美:皮肤科级别专业皮肤护理品牌,过去线下渠道铺设基础扎实预计保持稳定增长,近期抓住线上红利线上直营快速起量,未来有望持续提供动力、占比保持提升,综合来看预计品牌23-25年营收增速分别为63.77%/32.63%/30.06%,营收分别为26.41/35.03/45.56亿元。
可丽金:定位中高端功效性皮肤护理品牌,旨在打造抗衰心智。分渠道来看,经销渠道多年打造构成基本盘,渠道优化逐步向线上直销转移有望快速增长,综合来看预计品牌23-25年营收增速分别为0.16%/8.15%/10.97%,营收分别为6.19/6.70/7.43亿元。
2)功能性食品及其他:主要为人参皂苷类功能性食品品牌,旨在打造抗衰标杆品牌,有望提供增量,预计品类23-25年营收分别为0.41/0.46/0.51亿元。
3)三类医疗器械:当前4款产品在研,重组胶原蛋白液体制剂、重组胶原蛋白固体制剂预计将于24年获批,另外重组胶原蛋白凝胶及交联重组蛋白凝胶预计将于25年上半年获批,形成产品接力,预计24/25年营收分别为2.04/5.91亿元。
收入端:预计2023-2025年收入分别为33.97、45.32、60.67亿元,同比增加43.04%、33.41%、33.87%,预计2023E-2025E毛利率为84.60%、84.88%、85.65%。
图片
费用端:线上直销占比提升预计营销投入加大,研发预计稳中有升,以持续推进原料和产品创新迭代。1)销售费用率:品牌线上投放力度继续加大叠加线上直销占比提升,预计销售费用率有所上升,加速抖音新兴渠道拓展仍为主线。假设2023E-2025E销售费用率为34.00%、35.50%、36.80%。2)管理费用率:预计稳步优化,假设2023E-2025E管理费用率3.00%  、3.00%、3.00%。3)研发费用率:研发投入将稳中有升。预计2023E-2025E研发费用率分别为1.90%、2.0%、2.10%。
根据以上假设,2023E-2025E归母净利润预计为13.34、17.31、22.64亿元,分别同比增加33.16%、29.76%、30.79%。
综上所述,短期看好功效赛道强势能下公司妆品C端放量,长期看好针剂落地构建营收第二增长引擎。2023E-2025E归母净利润预计为13.34、17.31、22.64亿元,对应2023年PE为23倍,显著低于同业化妆品公司,在赛道强势能+渠道拓展+新品放量+针剂落地多重利好叠加下,看好公司业绩高增的确定性,维持“强烈推荐”评级。
图片
5 风险提示
1、 针剂获批进度不及预期的风险。医美监管趋严,存在拿证进度不及预期风险。
2、原料扩产不及预期的风险。原料产能不能突破瓶颈风险。公司原料产能仍处于持续扩张时期,未来能否突破瓶颈存在不确定性。
3、多家企业入局,重组胶原赛道竞争加剧的风险。
4、渠道开拓边际效用递减的风险。线上红利退散,渠道营销投放边际收益下滑的风险。
5、技术突破不及预期的风险。当前胶原蛋白仍处于技术发展初期,未来能否突破三螺旋结构等技术瓶颈仍有不确定性。
图片