二次上市,IPO被紧急叫停,浙江国祥惹怒了谁? 

A股从来不缺传奇,更不乏故事。
你敢想象,一家基本面挺差的公司卖壳14年后,公司内部依然问题重重,但曾经的董秘硬是靠一己之力,一系列资本动作,促成了公司的又一次上市IPO。
“A股最励志的董秘”,打造了一个新的传奇!
图片
可惜,在监管层的干预下,浙江国祥的IPO被紧急叫停,一场资本闹剧暂时落下帷幕。
IPO被“喊停”背后,市场对浙江国祥是否属于同一资产二次上市产生了疑惑;
更蹊跷的是,之前在浙江国祥高达51倍的发型市盈率明显高估的情况下,公募基金仍报以高价?
01
双节假日期间,朋友圈刷屏的除了许家印和恒大,另一个便是浙江国祥。
前者自不必说,后者则是因为可能存在同一资产二次上市、发行定价过高等问题,点燃了股民的怒火,将其推上了风口浪尖。
10月7日晚间,中秋、国庆长假结束后又恰逢周末,全球主要资本市场都在休市,中国资本市场比较平静。
此时,一份来自上交所的公告打破了这份宁静。
公告称,已经完成注册且准备在10月9日申购的空调龙头浙江国祥制冷有限公司(以下简称“浙江国祥”)暂停发行。
在A股长达30年的历史中,申购前被紧急叫停的企业并不多,上一家相似情形的企业还是大家熟知的蚂蚁集团。
浙江国祥IPO暂停,市场对公司是否属于同一资产二次上市产生了疑惑,上交所也对浙江国祥开展了一次专项的核查。
图片
从市场的角度出发,此次浙江国祥的疑惑点不止一个,还包括了新股发行定价高、企业上市前实施清仓式分红等。
最可怕的是,这些问题似乎并非只发生在浙江国祥身上,部分新股也可能存在着上述的问题。
但凡有长期密集排队的现象,背后肯定离不开利益的驱使。假如没有利益的诱惑,也不会产生出排队上市的想法。
A股市场监管,责任重大啊!
距离登陆A股近在咫尺,就在这“临门一脚”时刻,浙江国祥IPO被紧急叫停,背后到底发生了什么事情呢?
02
从浙江国祥过往的发展历程来看,可谓是“问题多多”。
招股书显示,浙江国祥主要从事工业及商业中央空调类专用设备的研发、生产和销售,主要产品包括中央空调主机、中央空调末端和商用机等。
值得一提的是,浙江国祥主要资产来自于原上市公司国祥制冷,由于经营不善,国祥制冷为避免退市,在2009年筹划了重大资产重组,之后实现卖壳,上市公司更名华夏幸福。
浙江国祥也在招股书中坦言,公司前身国祥有限系为配合原上市公司国祥制冷进行重大资产重组需要、作为承接国祥制冷中央空调业务相关经营性资产的主体而设立的有限公司,公司资产间接来自于上市公司。
截至招股书签署日,浙江国祥实际控制人为陈根伟、徐士方夫妇,陈根伟曾系国祥制冷董秘。
一旦浙江国祥成功上市,徐根伟夫妇凭借持股,或将冲击数十亿财富。随着浙江国祥IPO暂停,陈根伟夫妇的财富之旅也按下暂停键。
先把时间回溯到2003年。
2003年,国祥制冷登陆上交所,但因经营情况不佳导致2007年、2008年经审计净利润连续亏损,2009年被上交所实施了退市风险警示,名字也变成了*ST国祥,股价由最高的12.4元下跌至2.3元。
2009年6月,国祥制冷实控人陈天麟与幸福基业签订协议,将其所持国祥制冷全部股权转让给幸福基业。
同时为便于本次重大资产重组,国祥制冷成立全资子公司国祥有限,注入中央空调业务资产。
2011年,国祥制冷资产重组完成,幸福基业借壳上市,*ST国祥变更为华夏幸福。
图片
03
你以为腾笼换鸟的操作就这样结束了吗?
不,这才刚刚开始。
华夏幸福主营业务系房地产投资开发业务,本无意于空调业务,空调资产对他来说,可能就是个累赘;
2012年9月,陈根伟、徐士方夫妇控制的国祥控股又与华夏幸福签署协议,以8000万元的价格,将后者持有的国祥有限100%股权买了回来(约占原上市公司置出净资产评估值的24.67%)。
至此,发行人控股股东变更为国祥控股,实际控制人为陈根伟、徐士方夫妇,至今未发生变化。
然后,便是不断迭起的高潮。
由国祥股份的原班人马操刀,把原资产经过包装,再次开启IPO之路:
2015年,挂牌新三板;2016年,冲刺上证主板未果;2020年,改道科创板败北;2021年,重新挑战上交所,成功过会!
招股书显示,浙江国祥本次公开发行股票数不超过 3502.34 万股,占发行后公司总股本的比例为 25%。拟募集资金7.37亿元,将用于节能环保中央空调集成设备生产线、补充运营资金等项目。
据浙江国祥上市公告,此次主板上市发行价定价为68.07元/股,若发行成功,预计募集资金总额23.84亿元,超募约16亿元。
图片
东方证券担任浙江国祥IPO保荐人、主承销商,将从中获得约1.85亿元承销费用。东方证券还间接持股浙江国祥。
图片
值得一提的是,2017-2020年,公司共分红1.39亿元,同期累计实现净利润仅为1.46亿元,每年分红几乎都与净利持平,2018年甚至透支当期净利润3000多万,而实控人陈根伟、徐士方夫妇以65.33%的占股权,拿走大半。
陈根伟于1997年4月至2012年9月历任国祥股份董事会秘书、董事、董事长、总经理等职。
浙江国祥拟上市行为也被股民戏称:“二次上市,名字都不换,已经圈过一次钱的公司,卖壳后还能再次上市。”
不得不说,浙江国祥的吃相太难看,也难怪投资者们众怒难平。
04
浙江国祥之所以受到市场广泛关注和质疑,一方面其在买壳14年后再次上市闯关成功引发诸多争议。
与此同时,浙江国祥边常年大手笔现金分红“输血”大股东,边用巨额闲置资金进行理财,或存在上市圈钱嫌疑。
而在公司存在诸多问题下,却获得了远高于业内同行的发行溢价,尤其是多家公募机构“摇旗呐喊”的高报价被质疑拉抬报价。
此外,主承销商东方证券与浙江国祥的股权关系亦受到关注。
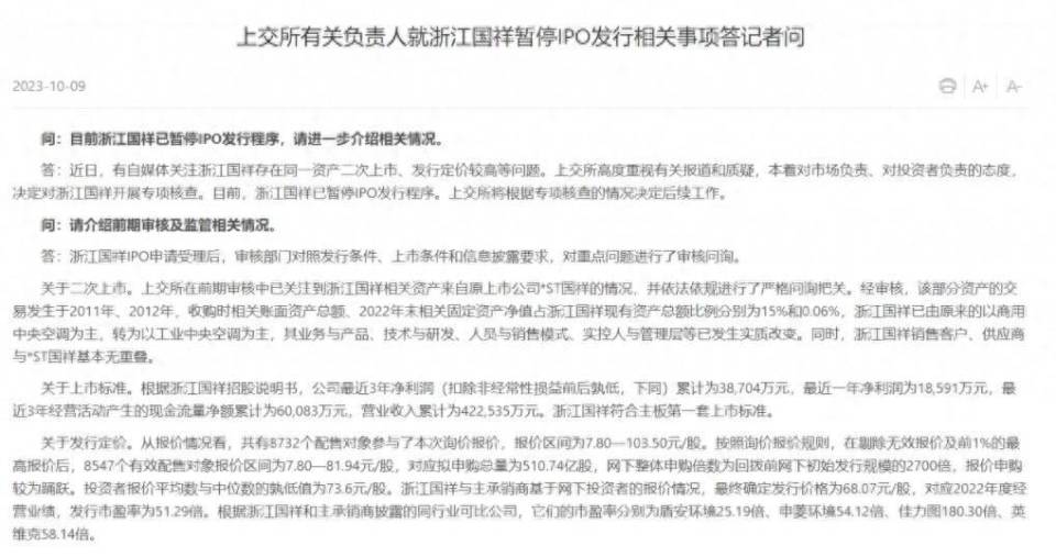
10月9日,上交所就浙江国祥暂停IPO发行相关事项答记者问。
上交所回应称,浙江国祥业务与产品、技术与研发、人员与销售模式、实控人与管理层等已发生实质改变,同时,浙江国祥销售客户、供应商与*ST国祥基本无重叠。
图片
此外,上交所公告透露,浙江国祥最近三年财务表现符合主板第一套上市标准,发行定价在询价报价、同业可比上均无问题。
总结来说就是,原上市公司系进行资产重组而非退市,不存在退市之后再上市的情形;原上市公司置出的中央空调业务已经发生根本性变化,不属于同一资产再次上市;浙江国祥业务清晰,发行定价低于市场同类公司水平。
不过,目前投资者对浙江国祥上市程序以及高估值仍疑虑重重,保荐券商、法律顾问、审计等中介机构是否尽职调查受到质疑,而高价参与申购的公私募机构也被放在了聚光灯下。
图片
随着浙江国祥的IPO进程被摁下暂停键,陈根伟、徐士方夫妇的暴富梦,东方证券的近2亿大单,也都随之“隐入尘烟”。
但其背后折射出的困惑,以及由此引发的对资本市场的思考!