西安咸阳将迈入“双地铁”时代:地铁11号线延伸方案通过专家评审!

图片
特大利好!继西安地铁1号线三期后,近日,又有一条连接西安咸阳的地铁线路有了新消息。
目前,西安地铁11号线向咸阳主城区人民路东段延伸的方案,已通过专家评审会。西安与咸阳这两座历史名城或将进入“双地铁”连通时代。
地铁11号线延伸至咸阳人民路东段方案
专家评审会已经通过
近日,咸阳市人民政府发布《关于省十四届人大一次会议第460号建议的答复函》,就代表提出的“将西安咸阳国际机场的轨道规划延伸至咸阳市主城区文林路、人民东路,同时将地铁11号线延伸至咸阳市主城区人民东路东段。”建议给出了回复:
图片
西安咸阳国际机场轨道规划延伸至咸阳主城区文林路、人民东路问题,因为地铁建设有“三个三”的要求条件,即城市人口超过三百万的、财政收入超过三百亿的、GDP收入超过三千亿,咸阳市没有一个条件具备,只有西安申报地铁项目时,积极与西安协调沟通,综合考虑西咸一体化发展要求,争取向咸阳方向延伸,目前,地铁11号线向咸阳主城区人民路东段延伸的方案,专家评审会已经通过。
西安-咸阳一体化进入“双地铁”时代
今年咸阳的两会政府工作报告中明确提到:推进地铁1号线三期按期建成运营,地铁11号线纳入西安轨道交通第四期建设规划,早日迈入“双地铁”时代。
图片
关于11号线线路走向,省政协十三届一次会议第225号提案中介绍:
根据《西安地铁中长期规划2015年至2040年》,西安地铁11号线预计开通时间在2030年前,具体时间未定。一期拟建设丈八六路至兴平纺织四路段,全长38.6公里,设站20座。
西安地铁四期规划年底具备报批条件
图片
不久前,陕西省发改委明确表示,已经按照相关要求,启动了西安地铁四期规划研究工作,预计年底可具备报批条件,并且将西安地铁3号线二期、11号线一期、12号线、16号线二期纳入西安地铁四期建设论证。意味着西安地铁线路将达到13条(地铁17号线不纳入地铁四期建设规划),开通里程突破400公里。
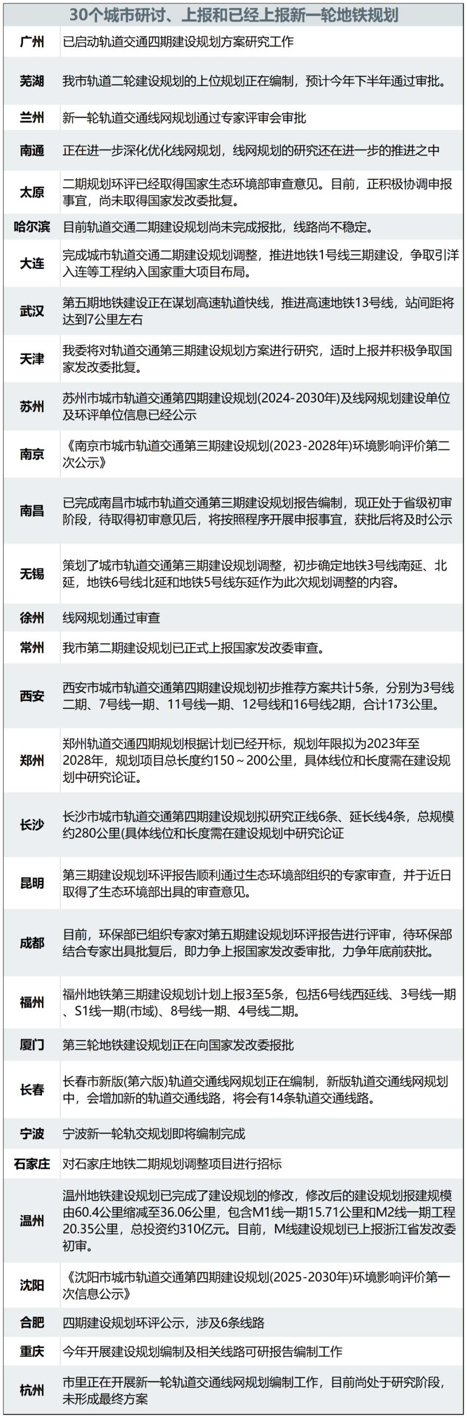
30城,争抢申报地铁!
地铁是现代化城市的标志。但是,自从国家发改委一声定调,不再受理一般地市首轮地铁规划,断了目前没有地铁城市的梦。
这样意味着,未来想要申报地铁的城市,只能在已经有地铁的城市中诞生。
今年以来,国家发改委先后批复了深圳、北京、绍兴的新一轮地铁规划,除此之外,还有30个城市正在争抢申报。
这30个城市分别是:
广州、芜湖、兰州、南通、太原、哈尔滨、大连、武汉、天津、苏州、南京、南昌、无锡、徐州、常州、西安、郑州、长沙、昆明、成都、福州、厦门、长春、宁波、石家庄、温州、沈阳、合肥、重庆、杭州。
图片
但如果按照发改委规定的严格申报标准,很多城市都没法获批。
首先,发改委要求申报地铁的门槛是GDP3000亿以上,财政收入300亿以上,市区人口300万以上。
GDP和财政收入都达标,但市区人口300万,就有不少城市没法达标。由于市区人口数据各城市都未披露,国家统计局2020年披露的也只是城区人口,所以不好做界定。
但还有一条硬性标准,那就是初期客运强度高于0.7万人次/每日每公里,远期客流规模达到单向高峰小时3万人次以上。
就这一条就阻断了很多城市。
按照初期客运强调0.7万人次每日每公里,目前只有广州、深圳、西安、上海、长沙、成都、沈阳、哈尔滨、兰州、武汉、南昌、南宁、重庆能够达标。
图片
如果严格按照客流强度门槛执行,还能申报地铁的城市只有:
广州、深圳、西安、上海、长沙、成都、沈阳、哈尔滨、兰州、武汉、南昌、南宁、重庆。
为何地铁申报越来越严格?根本原因还在于,地铁建造与运营里程成本太高,不是谁都能承担得起,此前很多城市为了面子,举债修建地铁,导致地方债高企。
图片
© 版權聲明Copyright statement
关注长安范儿,专注西安解读陕西,读懂中国!
- END -
长安范儿
有态度的生活方式
最有范儿的生活服务型平台
与长安范儿,专注西安解读陕西