【科普营养】肥胖不仅是个病,还有可能要命——​2023美国儿科学会AAP发布儿童肥胖指南,快来看看你家胖娃入围没

作者:刘遂谦
图片
工作于:北京和睦家医院康复医学科,悉尼大学临床营养学硕士,澳洲DAA认证执业营养师,《中国临床营养网》签约营养师
擅长:婴幼儿及儿童喂养、饮食教育及营养发育指导,孕产妇营养指导及健康管理,急慢性疾病及肥胖营养治疗,以及肠外內营养支持。
参与第35版《马丁代尔大药典》、《营养评估与营养治疗手册》、《Krause营养治疗学》中重要章节的译校编审等。多家媒体营养专栏签约专家顾问,并担任过数本母婴类图书主编。
文章来源:遂谦的营养小屋
已授权《中国临床营养网》转载
大家有没有发现,新冠疫情让很多人嗖嗖嗖地“膨胀”了——无论成年人还是儿童,自从被疫情限制了出行,月胖两三斤甚至四五斤的不在少数。
大人胖了可以对自己下狠手,各种少吃乱吃甚至节食减肥。对娃儿们可下不去也不敢下这份狠手,毕竟还在长身体,还要读书辅导班各种卷,万一减错了肥,影响的可是老父亲老母亲经年的心血和累世的奋斗啊!
“就这样吧”——这是大多数老父老母的无奈心声。
当然,也有个别不甘心的爹妈,因为担心自家娃的一身小肉影响体育成绩,带他们来看儿科医生和营养师。结果,其中的一部分就此幸运地成为这两个科医生的长期随诊患者:化验单铁面无私的直揭糖尿病事实!
老父老母欲哭无泪:早知如此何必当初!!
肥胖,不仅自身是个慢性疾病,还是诸多慢性疾病的罪魁祸首,就连儿童也不会放过!
图片
2023年1月9日,美国儿科学会(AAP)发布了该学会成立93年来第一版关于儿童青少年肥胖的诊疗指南。全文长达100页,引用高证据等级参考文献多达801篇。对儿童青少年超重/肥胖的流行病学、诊断、危险因素、病史采集、查体、合并症筛查、实验室检查、治疗等,做了非常详细的说明及推荐。该指南也是继2007年AAP就超重肥胖话题推出专家意见后15年来的第一次更新。
足以见儿童青少年肥胖问题的严重性和紧迫性!
图片
儿童肥胖有多“流行”?
在既往的推文中科普过:世界范围内,儿童青少年肥胖跟成年人肥胖的增长速度有的一拼,且呈现出肥胖率随年龄增加而增长的趋势。我们一起来看看中国和美国的数据。
美国
2015-2016年,2~5岁、6~11岁和12~19岁儿童青少年的肥胖流行率分别为13.9%、18.4%和20.6%;
2~5岁儿童的肥胖率从1999-2018年没有显著改变;
6~11岁儿童的肥胖率从1999-2002年的15.8%上升到2015-2018年的19.3%;
12~19岁的青少年肥胖率从1999-2002年的16.0%增加到2015-2018年的20.9%;
2~19岁儿童青少年中,重度肥胖的比例从1999-2000年的4.9%增加到2015-2016年的7.9%。其中,2015-2018年间,12~19岁青少年中重度肥胖流行率为7.6%。
中国
2014年,中国有20%的儿童青少年超重/肥胖,而1995年这一比例为5%;
1995-2014年间,中国7~18岁儿童青少年超重和肥胖检出率从5.3%上升到20.5%,增长了近5倍;
社会经济状况较好的省份率先出现了由营养不良向营养过剩的快速转变,且该转变对乡村儿童的影响更加明显。
这些,都还只是新冠疫情前的数据。由于新冠疫情严重限制了孩子们的学习及日常生活、大大减少了体力活动的消耗,使得很多孩子横向发展的态势势如破竹。有研究分析给出证据,与新冠大流行前相比,大流行期间儿童青少年的体重指数BMI增长率翻了一番!
如此触目惊心地胖下去,家庭和政府所要付出的代价,恐怕会更加触目惊心。
肥胖会给孩子们带来哪些伤害?
肥胖儿童往往会成长成为肥胖青少年及肥胖成年人;
青春期的重度肥胖会增加成年早期重度肥胖风险;
肥胖儿童及青少年会面临严重的短期及长期的生理及心理健康风险,包括但不限于心血管疾病(包括高血压)、血脂异常、胰岛素抵抗、2型糖尿病、非酒精性脂肪肝、心理及情绪健康不佳(比如体重耻辱、伤害、戏弄、欺凌、社会隔离、压力大、抑郁、自卑、饮食失调(包括暴食、情绪性饮食、厌食症等)、成年后女性孕期发生早产死亡等。除此之外,肥胖还会增加其它相关合并症的风险,包括阻塞性睡眠呼吸暂停、多囊卵巢综合征、抑郁症、股骨骺滑移、布朗特病和特发性颅内高血压、情绪障碍、哮喘等。
以上伤害,不仅仅是身心方面的,还有看病就医带来的时间、精力和家庭支出成本。
图片
(图片来自:网络)
如何判断孩子们是否肥胖?
就肥胖的诊断而言,本次AAP指南与既往一致,使用身体质量指数BMI作为指标,根据年龄和性别的BMI生长曲线数值大小诊断超重肥胖(AAP使用的是美国CDC的曲线):
超重:性别年龄别BMI生长曲线≥85百分位至<95百分位;
肥胖:性别年龄别BMI生长曲线≥95百分位;
重度肥胖:按年龄和性别的BMI生长曲线≥95百分位数的120%。
值得注意的是,AAP指南对超重肥胖的定义,与中国各指南的定义略有不同。
《中国0~18岁儿童、青少年体块指数的生长曲线》中,基于2005年中国的相关数据给出的性别年龄别BMI界定超重肥胖的参考值如下。但十多年过去了,中国儿童青少年的生长发育指标已经与2005年有较大差距,所以也只能是个粗略参考。
图片
中华人民共和国卫生行业标准《WS/T 586‑2018 学龄儿童青少年超重与肥胖筛查》中使用下表中性别年龄别BMI数值界定超重肥胖:
图片
国家健康卫生委员会于2022年9月19日发布,计划2023年3月1日起正式实施的《WS/T 423—2022  7岁以下儿童生长标准是如下界定超重肥胖的:
图片
如何筛查儿童青少年超重/肥胖?
AAP建议从2岁开始,每年进行肥胖筛查。确诊肥胖的孩子们,应转诊至具有循证体重管理的专业机构,立即开始全面的、以家庭为中心的减肥干预措施。对≥3岁的确诊超重/肥胖的孩子,每次健康体检都应当测量血压、筛查高血压。对于可诊断超重/肥胖的儿童及青少年,需要儿科医生进行详细的病史采集和查体,帮助制定后续的减肥方案。
超重/肥胖的儿童青少年
需要实验室检查吗?
答案是肯定的!
AAP指南建议:
对≥10岁的超重青少年查空腹血脂;
对≥10岁的肥胖青少年查血脂、血糖代谢(75g口服葡萄糖耐量试验或者HbA1c)、肝功能;
对≥10岁有2型糖尿病或非酒精性脂肪肝危险因素的超重青少年加查血糖代谢和肝功能;
对2-9岁肥胖儿童,可考虑查空腹血脂。
确诊超重/肥胖了,怎么办?
AAP指南推荐对于确诊超重、肥胖的儿童青少年,除了考虑相关药物治疗甚至手术治疗(对于非常严重的肥胖),还要对相应的合并症如高血脂、糖尿病、高血压、非酒精性脂肪肝、睡眠呼吸暂停、多囊卵巢综合征、股骨骺滑移等同步进行积极治疗,而不是等体重改善(减重)后自然改善。
同时,尽快尽早开始强化有关健康饮食习惯及生活方式的治疗(英文Intensive Health Behavior and Lifestyle Treatment,简称IHBLT)。这类治疗需要涉及孩子的所有家庭成员,以面对面交流为基础,在3-12个月的时间内完成不少于26个小时的,涵盖营养、运动、行为改变等多学科知识的减肥管理方案——这是一种由儿科、全科、药学科、内分泌科、精神心理科、营养科、外科等多学科协作完成的治疗模式。必要时还会联合学校、社会等多机构协作。具体方法在美国CDC网站上有详细介绍。今天暂不细说,以后有机会另写一篇相关科普。
针对饮食及行为方式改善,AAP指南列举了一些常见的措施/策略,包括:
减少含糖饮料的摄入;
根据膳食指南“我的餐盘”安排每日饮食;
每天不少于1小时中高强度体育锻炼;
减少久坐时间,对各年龄段限制电子屏幕前时间等。
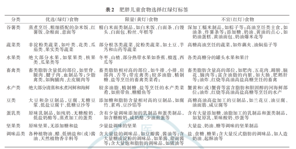
中国人的饮食习惯和结构与美国人显然是有差异的。《中国儿童肥胖诊断评估与管理专家共识》中,根据《中国居民膳食指南 2016》的“平衡膳食宝塔”和“平衡膳食餐盘”,给大家列举了优选(绿灯)、限制(黄灯)和不宜(红灯)食物。各位家长可以粗略了解一下:
图片
而关于体育活动量,根据2017 年发表的《中国儿童青少年身体活动指南》,建议:
身体健康的 6~17 岁儿童每天至少累计达到 60min 的中、高强度身体活动,以有氧运动为主,每周至少3天的高强度身体活动,包括抗阻活动,每天屏幕时间限制在2小时内;
对于超重肥胖儿童,建议在达到一般儿童推荐量的基础上, 在能力范围内,逐步延长每次运动时间、增加运动频率和运动强度,达到有氧运动3~5次/周和抗阻运动2~3次/周,并形成长期运动的习惯。
图片
当然,真正具体到饮食及行为干预措施,针对每个孩子的方法一定会有差异。毕竟需要考虑到食物选择、食物过敏、饮食习惯、作息习惯、个体性格等多方面的因素。因此,需要在儿科医生及有执业资格的注册营养师指导下完成。切忌家长自行采用某些流行减肥方法帮孩子减肥,极有可能减重不达、反让抵抗力下降,甚至出现新的健康问题。
最后,希望家长朋友们可以通过本文及时发现自家孩子是否已经进入超重肥胖大军。如果是,请及时就诊。如果处在危险边缘,请及时纠正不良习惯、防患未然。如果一切都在绿灯区,也请转发给更多的老父亲老母亲,帮助更多家庭发现和解决问题,减少未来健康悲剧的发生。
遂谦碎碎念
肥胖不仅是个病,还有可能要命。
—— 全文终 ——
(文中及封面用图来自网络)
参考文献:
Sarah E. Hampl, Sandra G. Hassink, et al., Clinical Practice Guideline for the Evaluation and Treatment of Children and Adolescents With Obesity. Pediatrics (2023) 151 (2): e2022060640.
Economic development and the nutritional status of Chinese school-aged children and adolescents from 1995 to 2014: an analysis of five successive national surveys, 04-01, doi: 10.1016/S2213-8587(19)30075-0
中华医学会儿科学分会内分泌遗传代谢学组, 中华医学会儿科学分会儿童保健学组, 中华医学会儿科学分会临床营养学组, 等. 中国儿童肥胖诊断评估与管理专家共识[J]. 中华儿科杂志, 2022,60(06):507-515.
李辉,季成叶,宗心南,等.《中国0~18岁儿童、青少年体块指数的生长曲线》. 中华儿科杂志, 2009(07):493-498.
中华人民共和国卫生行业标准《WS/T586‑2018 学龄儿童青少年超重与肥胖筛查》
中华人民共和国卫生行业标准 《WS/T 423—2022  7岁以下儿童生长标准》
https://www.cdc.gov/obesity/strategies/family-healthy-weight-programs.html
《儿童肥胖预防与控制指南》修订委员会. 儿童肥胖预防与控制指南(2021)[M]. 北京: 人民卫生出版社, 2021: 1‑56.
中国儿童青少年身体活动指南制作工作组,张云婷,马生霞,等. 中国儿童青少年身体活动指南[J]. 中国循证儿科杂志, 2017,12(6):401409.
《中国临床营养网》编辑部
本站动态栏: