【最全】2023年中国光模块行业上市公司全方位对比(附业务布局汇总、业绩对比、业务规划等)

光模块行业主要上市公司:光迅科技(002281.SZ);中际旭创(300308.SZ);新易盛(300502.SZ);博创科技(300548.SZ);太辰光(300570.SZ);联特科技(301205.SZ);中天科技(600522.SH);长飞光纤(601869.SH);九联科技(688609.SH);德科立(688205.SH);剑桥科技(603083.SH)等
本文核心数据:中国光模块企业区域竞争;中国光模块企业业务布局对比;中国光模块企业业务规划对比
光模块产业上市公司汇总
目前,我国光模块产业的上市公司数量较多。其中,上游原材料供应厂商包括云南锗业(002428.SZ)、中京电子(002579.SZ)、中瓷电子(003031.SZ)、中富电路(300814.SZ)、天通股份(600330.SH);光芯片设计厂商源杰科技(688498.SH);光组件制造公司有光库科技(300620.SZ);光器件制造公司则有东田微(301183.SZ)、致尚科技(301486.SZ)、腾景科技(688195.SH)、凌云光(688400.SH)。
中游光模块制造公司有光迅科技(002281.SZ)、中际旭创(300308.SZ)、新易盛(300502.SZ)、博创科技(300548.SZ)、太辰光(300570.SZ)、联特科技(301205.SZ)、中天科技(600522.SH)、长飞光纤(601869.SH)、九联科技(688609.SH)、德科立(688205.SH)、剑桥科技(603083.SH)、铭普光磁(002902.SZ)、永鼎股份(600105.SH)。
下游通信设备制造与解决方案供应商有特发信息(000070.SZ)、通宇通讯(002792.SZ)、科信技术(300565.SZ)、烽火通信(600498.SH)、华脉科技(603042.SH)、震有科技(688418.SH)、中兴通讯(000063.SZ)。
图片
图片
图片
图片
图片
图片
图片
图片
图片
光模块行业上市公司业务布局对比
国内的光模块企业主要有联特科技、博创科技、新易盛、中际旭创等。其中,联特科技在光电芯片集成、光器件、光模块的设计及生产工艺方面掌握一系列关键技术,具备了光芯片到光器件、光器件到光模块的设计制造能力;博创科技面向电信和数据通信市场,提供多种光模块产品;新易盛、中际旭创为云数据中心客户提供100G、200G、400G和800G等高速光模块,为电信设备商客户提供5G前传、中传和回传光模块以及应用于骨干网和核心网传输光模块等高端整体解决方案。
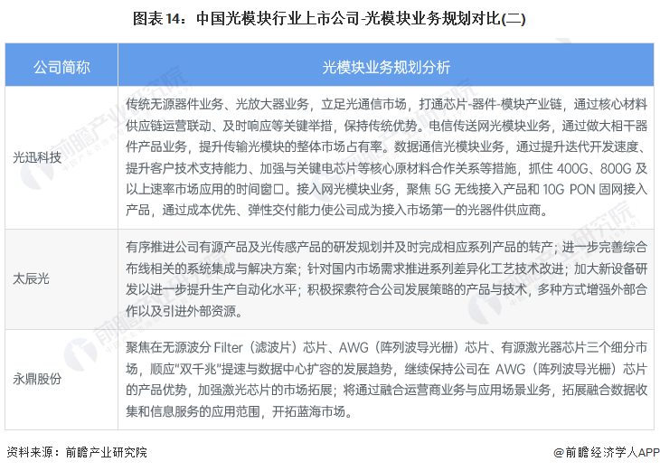
另外,光迅科技重点聚焦光芯片产品,可为直接调制和相干调制方案提供支持。
图片
图片
光模块行业上市公司业绩对比
从光模块业务收入来看,中际旭创、中天科技、光迅科技收入较高,前二者更是超过90亿元;从光模块业务毛利率水平来看,新易盛、太辰光、联特科技、德科立毛利率水平较高,均超30%。
图片
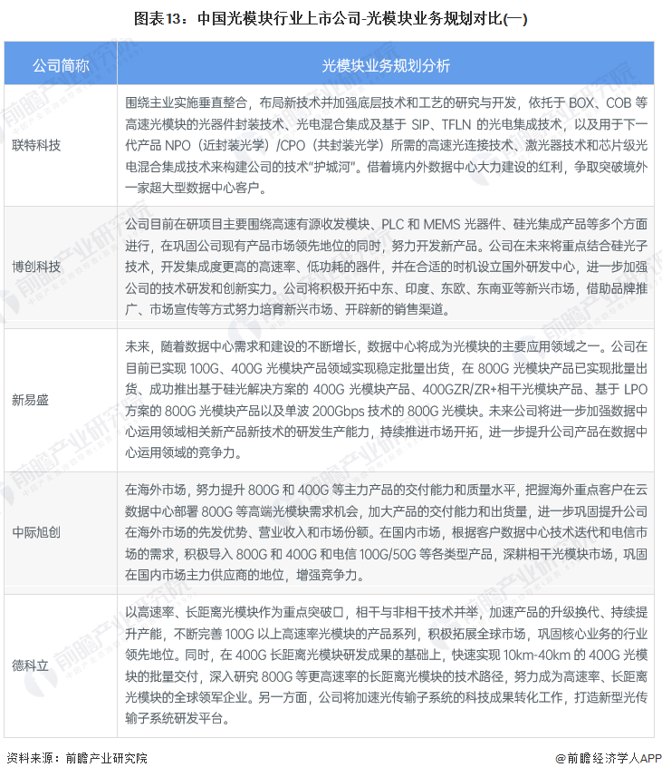
光模块行业上市公司业务规划对比
从光模块行业上市公司业务规划来看,不同公司寻求的突破领域不同。博创科技聚焦高速收发组件及模块,将继续开发10G/25G/50GPON、50GPAM4、100G/200G/400GQSFP/QSFP-DD/OSFP等高速收发组件及模块,并实现产业化。联特科技、新易盛、中际旭创重视数据中心发展带来的市场机会,联特科技将借着境内外数据中心大力建设的红利,争取突破境外一家超大型数据中心客户;新易盛将进一步加强数据中心运用领域相关新产品新技术的研发生产能力,进一步提升公司产品在数据中心运用领域的竞争力;中际旭创把握海外重点客户在云数据中心部署800G等高端光模块需求机会,将加大产品的交付能力和出货量,进一步巩固提升公司在海外市场的先发优势、营业收入和市场份额。
图片
图片
更多本行业研究分析详见前瞻产业研究院《中国光模块行业市场前瞻与投资战略规划分析报告》。
同时前瞻产业研究院还提供产业大数据、产业研究报告、产业规划、园区规划、产业招商、产业图谱、智慧招商系统、行业地位证明、IPO咨询/募投可研、IPO工作底稿咨询等解决方案。在招股说明书、公司年度报告等任何公开信息披露中引用本篇文章内容,需要获取前瞻产业研究院的正规授权。