“探元计划2023”探索文化数字化项目共创落地新途径

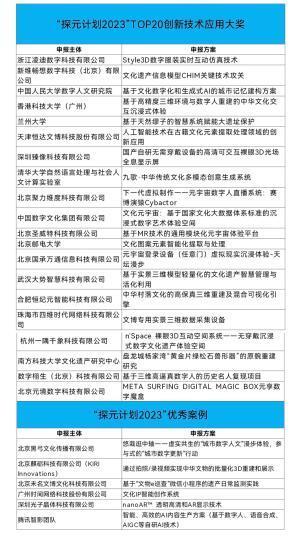
  中新网北京9月9日电 (记者 应妮)由联合国教科文组织驻华代表处、中国文物信息咨询中心(国家文物局数据中心)、中国文化遗产研究院指导的“探元计划2023”,8日在京发布了“探元计划2023”TOP20创新技术应用大奖,及6个“探元计划2023”优秀案例。其中既有数字服装实时互动、人工智能技术在古籍文化元素提取处理、中华村落文化的高保真三维重建,也有三维高逼真数字人的历史名人复现、文博专用实景三维数据采集设备以及智能、高效的AI内容生产方案等。
  多位评委专家在路演结束后表示,此次“探元计划2023”所评选出的创新技术方案,技术扎实,方案落地能力强,颇能够代表当下文化+科技的探索方向,释放了文化+科技融合想象。
图片
“探元计划2023”8日在京发布了“探元计划2023”TOP20创新技术应用大奖,及6个“探元计划2023”优秀案例。主办方供图
  例如对于北京邮电大学申报的《文化图案元素智能化提取与处理》技术方案,中国文物信息咨询中心(国家文物局数据中心)党委副书记、副主任王勇强点评认为,技术方案从中华文化基因活化传承的战略高度出发,通过数字文化资源价值挖掘和平台建设,推动中华优秀传统文化资源的活化利用。项目技术能力先进,技术方案完善,模型有可行性,在文化领域AIGC有广阔应用前景。
  针对《人工智能技术在古籍文化元素提取处理领域的创新应用》这一技术方案,中宣部文改办原副主任高书生认为,技术方案立足古籍数字化,基于OCR识别、信息抽取,提高了古籍自动化程度;基于知识图谱展示、编辑、检索,提高了古籍知识化程度;基于智能化应用,提高了公众参与程度,形成了古籍从数字化到智能化再到知识化的全流程解决方案。
  据介绍,“探元计划2023”包含七大征集方向,包括中华文化资源数字采集与数据管理、中华文化文物智能化保护修复、中华文化元素智能化提取与处理、中华文化内容智能化生产、中华文化数字孪生呈现、中华文化沉浸式体验以及其他技术创新应用,每一个方向的建设都具有大量的场景内容。终审路演结束后,“探元计划2023”将对最有代表性和技术性的20个创新技术方案方,以及所有有共建意愿的场景方进行调研和摸底,明确双方的基本诉求,继而帮助技术方与需求方的场景共建,确保成果落地。
  值得一提的是,“探元计划2023”在以往方案评选的基础上,新增了能力提升和共创落地两大环节。在“能力提升”阶段,“探元计划2023”导入腾讯及合作机构的知识、资源、技术,对优质主体进行能力建设培训,帮助其提升行业认知与技术能力。在“共创落地”阶段,围绕关键命题,形成若干个共创技术方案,并从中选出5个优秀方案,提供包括资金、资源支持在内的为期3个月的共创实践,实现方案的应用落地。
  相关负责人指出,中华优秀传统文化是文化传承发展的宝库,“探元计划”的参赛项目大多运用现代化信息和传媒技术手段,通过VR、AR互动交互体验,打造逼真的三维虚拟场景,全方位多视角展现中华传统文化,将文化优势转化为资源优势,助力中华优秀传统文化数字化保护与传承。(完)