【早安·常州】土木工程领域最高奖项!我市一项目获“詹天佑奖”

图片
图片
今天是2023年9月7日
星期四
今日天气
今天多云
偏东风4级
今晨最低气温:23℃
今天最高气温:32℃
(室外体感高温35℃)
时政要闻
陈金虎调研“两湖”创新区建设
6日,市委书记陈金虎在专题调研“两湖”创新区建设时强调,要深入学习贯彻习近平总书记对江苏工作重要讲话精神,全面落实省委、市委全会部署要求,奋力抢抓发展窗口期,更高水平建设“两湖”创新区,打造更高品质的现代化城市。详情>>
市政府召开常务会议
6日,市长盛蕾主持召开市政府常务会议,传达学习省委省政府《关于促进经济持续回升向好的若干政策措施》,审议《关于进一步促进独角兽企业成长发展的若干政策》《常州市儿童友好城市建设实施方案(2023-2025年)》,研究部署相关工作。详情>>
盛蕾会见“驻华使节江苏行”代表团
6日,“驻华使节江苏行”代表团到访常州,市长盛蕾会见了使节团一行。盛蕾表示,常州正在积极打造引领长三角、辐射全国、全球有影响力的“新能源之都”,期待大家能常来常州,亲身感受这座宜业宜居宜游的城市,共同见证常州绿色发展的美好未来。详情>>
电影《觅渡》走进原中央苏区 “常州三杰”故事引发强烈共鸣
电影《觅渡》自8月28日公映以来,获得社会各界的广泛关注。9月5日至6日,常州市委宣传部组织电影出品方、发行方以及电影主创团队,开展“电影《觅渡》走进原中央苏区活动”,共同追寻“常州三杰”足迹,浓缩红色记忆,汲取红色养分,用光影映照初心。市委常委、宣传部部长陈志良参加活动。详情>>
常州资讯
常州首单科创债成功发行
近日,常高新金隆控股(集团)有限公司2023年面向专业投资者非公开发行科技创新公司债券(第一期)在上海证券交易所成功发行。本期债券是“常州市首单科技创新公司债券”,也是“江苏省首单国家级高新技术产业开发区AA+科创投资类主体科技创新公司债券”,发行期限为3年期,发行规模1.5亿元,最终票面利率为3.25%。
港华金坛盐穴储气库获国内土木工程领域最高奖‍‍‍‍‍‍
第十九届中国土木工程“詹天佑奖”5日在北京揭晓,港华金坛盐穴储气库项目作为唯一燃气工程获奖。该项目是国内第一个由城市燃气企业为主体,规划、投资、建设和运营管理的天然气大型地下储气设施,至今已稳定供应天然气近4亿立方米,不仅满足了城镇燃气季节调峰保供的需求,还对国家管网气量平衡发挥了积极作用。
图片
国家级!常州+1
近日,教育部发布《关于第一批拟入围国家级市域产教联合体名单的公示》,常州新能源产教联合体榜上有名。常州新能源产教联合体以提升常州先进制造业集群的核心竞争力和国际影响力为目标,为联合体内院校和企业提供全要素产教融合服务,打造产业赋能教育、教育培养人才、人才支撑产业的产教科融合生态圈。
图片
44.42亿元!“苏岗贷”助企稳岗扩岗促发展
自2022年5月常州市启动“苏岗贷”项目至今,中国银行常州分行已累计发放贷款1458笔,累计放贷金额达44.42亿元。其中,向新能源企业累计投放3.63亿元,有效缓解企业“融资难”“融资贵”等难题。
2023年常州市基本医保全民参保集中宣传月活动启动
6日,2023年常州市基本医保全民参保集中宣传月活动启动。截至今年8月,常州基本医疗保险参保人数增加至445.73万人,其中,职工医保参保人数261.64万人,居民医保参保人数184.09万人。在宣传月活动期间,全市医保系统将采用“线上+线下”方式,聚焦重点人群,充分宣传医保政策法规,引导广大职工群众自愿参保、积极参保。
省级名单出炉!常州多家上榜
6日,2023年江苏省“百佳家庭农场”“十佳家庭农场服务联盟”名单出炉。其中,我市天宁区郑陆联创家庭农场等6家获评江苏省“百佳家庭农场”,新北区新农家庭农场联盟服务中心等2家入选江苏省“十佳家庭农场服务联盟”。
(滑动查看名单)
附1:江苏“百佳家庭农场”名单
图片
图片
图片
图片
图片
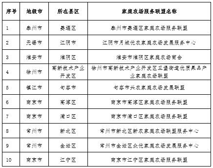
附2:2023年江苏省“十佳家庭农场服务联盟”名单
图片
附3:2023年江苏省“百佳家庭农场” “十佳家庭农场服务联盟”寻访发布活动优秀组织奖获奖名单
图片
附4:2023年江苏省“百佳家庭农场” “十佳家庭农场服务联盟”寻访发布活动组织奖获奖名单
图片
辖市区之窗
溧阳:入选2023年国家乡村振兴示范县创建名单
日前,农业农村部网站公示了2023年国家乡村振兴示范县创建名单,溧阳市入围。近年来,溧阳以国家城乡融合发展试验区等9大国家级改革试点为抓手,在壮大特色产业、推动生态富民、建设美丽乡村等方面取得显著成效,农村改革方面形成了一批可推广可复制的经验与做法。
武进:赓续“常州三杰”精神血脉 凝聚勇争一流奋进力量
目前,电影《觅渡》正在全国热映。近日,武进区组织开展党性教育活动,市委常委、武进区委书记乔俊杰等区四套班子领导、各部委办局、镇、开发区、街道的120名党员干部走进影院观看影片,传承红色基因,汲取奋进力量。
天宁:试点家庭照护床位 完善城市养老服务
近日,为全面推进家庭养老照护床位试点工作,天宁区民政局公示了2023年度天宁区家庭养老照护床位试点工作服务企业名单,安信颐和(常州)养老服务有限公司等8家企业入选。
图片
阅览天下
两部门:提高知识产权金融服务效能
工信部、国家知识产权局近日联合印发《知识产权助力产业创新发展行动方案(2023—2027年)》。其中提到,提高知识产权金融服务效能。深入推进知识产权质押融资工作,广泛开展银企对接、政策宣讲等活动,畅通知识产权融资渠道。完善知识产权质押融资风险分担和补偿机制,研究将知识产权数据纳入企业授信白名单筛选机制。
杭州亚运会火炬传递将于8日在杭州启动
经过近三个月的统筹谋划和精心筹备,杭州亚运会火炬传递各项工作已经准备就绪。杭州第19届亚运会火炬传递启动仪式将于9月8日上午在杭州西湖涌金公园广场举行。此后,杭州亚运会火炬将在湖州、嘉兴、绍兴、宁波、舟山、台州、温州、丽水、金华、衢州依次传递,9月20日回到杭州,并完成最后一站传递。
图片
国乒男团、女团,双双夺冠!
6日,2023年乒乓球亚锦赛男子团体赛决赛在韩国平昌举行,中国队战胜中国台北队,获得冠军,同时也获得了2024年巴黎奥运会男团项目的参赛资格。此外,在5日举行的亚锦赛女团决赛中,国乒女团战胜韩国队夺冠。
图片
海上发射,成功!
北京时间2023年9月5日17时34分,我国太原卫星中心在山东海阳及附近海域使用谷神星一号海射型运载火箭,将天启星座21~24星共4颗卫星顺利送入预定轨道,发射任务获得圆满成功。此次任务是谷神星一号运载火箭第9次飞行。
图片
知网被罚款5000万元
9月1日,国家互联网信息办公室依据《网络安全法》《个人信息保护法》《行政处罚法》等法律法规,综合考虑知网(CNKI)违法处理个人信息行为的性质、后果、持续时间,特别是网络安全审查情况等因素,对知网(CNKI)依法作出网络安全审查相关行政处罚的决定,责令停止违法处理个人信息行为,并处人民币5000万元罚款。
编辑:王李婧
转载请注明来源:常州发布
(微信号:changzhoufabu2015)
戳这里关注我,看常州权威资讯
↓↓↓
常州广播电视台出品
欢迎转发  侵权必究
【如需转载 请保持图文完整 拒绝任意删改】
文章好看就点这里