【提醒】多地药监局:执业药师可参评高级职称!抓紧申报!

图片
福建、山东、湖南、吉林、江苏、广西和安徽等多地已安排2023年执业药师高级职称评定工作!@执业药师,快来看看自己是否符合条件,抓紧时间提交申请材料吧!
近日,广西药监局发布《关于开展2023年度全区卫生系列非临床药学高级职称评审工作的通知》,对非临床药学高级职称评审工作有关事项通知如下:
图片
图片
评审时间安排
哪些人可以申报高级职称?
1.申报非临床药学副高级职称资格的:
获药学及相关专业博士学位,受聘(或在岗)中级职称岗位,并从事本专业工作满2年;
获药学及相关专业硕士学位,受聘(或在岗)中级职称岗位,并从事本领域工作满4年;
获药学及相关专业本科学历,受聘(或在岗)中级职称岗位,并从事本领域工作满5年;
获药学及相关专业专科学历,受聘(或在岗)中级职称岗位,并从事本领域工作满7年。
2.申报非临床药学正高级职称资格的:
具有药学及相关专业本科及以上学历,受聘(或在岗)副高级职称岗位,从事本领域专业技术工作满5年。
3.取得全国执业药师资格证书后,受聘(或在岗)中级职称岗位满5年。
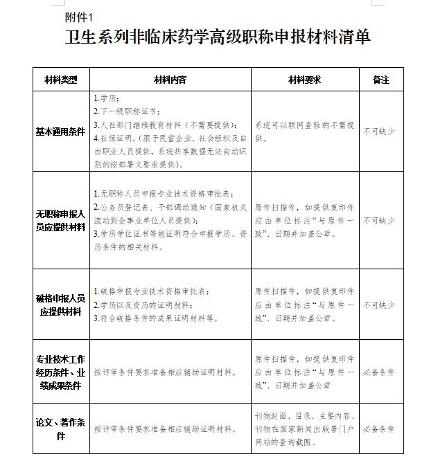
申报材料有哪些要求?
1.学历;
2.下一级职称证书;
3.人社部门继续教育材料(不需要提供);
4.社保证明(限于民营企业、社会组织及自由职业人员提供,系统共享数据无法自动识别的按文件要求提供)。
图片
图片
医务人员参加疫情防控的工作成果可作为代表作参加职称评审。作出突出贡献获得省部级以上表彰奖励的,可直接申报参加高一级职称评审或考试。医务人员参加疫情防控经历可视同为一年基层工作经历,视同完成当年继续教育学时学分。
我区的大化、都安、隆林、那坡、三江、融水、罗城、乐业等8个挂牌督战县的申报人员,2020—2023年期间,在上述8个县累计工作满10年以上的,可提前1年申报高级职称。对选择“定向评价 定向使用”(以下简称“双定向”)申报途径的,实行单独分组、单独评审。
图片
图片
日前,安徽药监局发布《关于开展2023年度全省药学专业高级专业技术资格评审工作的通知》,明确提到,在安徽省药品生产、经营、使用、药学服务等药学专业技术岗位上工作的执业药师,满足其它相应条件可申报副主任(中)药师副高职称。
申报时间:个人申报、用人单位和主管部门审核截止时间为2023年9月28日,逾期系统自动关闭。
申报流程:申报人员请登录安徽省人力资源和社会保障厅官网(http://hrss.ah.gov.cn/index.html),在“资讯中心”页面下方的“专题专栏”中点击“专技人员综合管理服务平台”,进入平台首页,选择“职称申报”,跳转至登录页面,选择“个人登录”下方“前往安徽政务网”,跳转至安徽政务服务网页面,使用安徽政务服务网个人账号密码进行登录。登录前,请先在网页右上角的“帮助中心”下载常见问题解答和操作指南,按照说明进行操作。
申报人员严格按照系统提示和条件要求,逐项填报各项信息并扫描上传诚信承诺书、资历、继续教育、论文、业绩、公示证明、工作总结等申报材料。对篇幅较长、涉及商业秘密等不便于上传的材料可另报送纸质材料。
评审工作继续采用考评结合的方式,申报人员通过资格审查后,先参加业务理论测试,试题题型为名词解释、选择题、简答题,主要考察其专业理论知识和专业实践能力。理论测试时间拟于11月中上旬举行,具体时间、地点另行通知,成绩合格后方可提交高评会评审;破格申报人员答辩时间拟于11月中下旬(在理论测试后),年度评审任务将于12月份完成。
全国多地发文落实,执业药师可认定为主管药师。执业药师职称评定保障了执业药师的权利与义务,将自身所掌握的专业知识进行全面应用,真正做到引导大众用药安全。执业药师评定职称后,可提升执业药师薪资待遇和社会地位,企业招聘也可根据需求择优聘任。
综上所述,执业药师评副高职称对于他们的职业发展和社会地位都有着重要的意义。同时,对于用人单位和企业来说,拥有副高职称的执业药师也更加具备专业技术能力和竞争力。这也为医疗行业的发展提供了更加坚实的基础。
      信息来源:药师在线
      信息采集:卫健君