“苏拉”已登陆,“爆表级”现场画面来了!“海葵”路径调整!厦门接下来......

最新消息!
14级!
就在今天凌晨
台风“苏拉”登陆了!
据中央气象台消息:
9月2日凌晨3时30分
2023年第9号台风“苏拉”以强台风级
广东省珠海市金湾区沿海登陆
登陆时中心附近
最大风力14级(45米/秒)
中心最低气压950百帕
成为今年来登陆广东的最强台风
图片
据珠海市气象台消息,
“苏拉”穿越珠海的万山群岛,
留下猛烈的风力数据——
庙湾岛录得阵风62.2m/s,
达到17级以上爆表级!
担杆岛录得最大平均风51.3m/s,16级!
现场画面来了↓
预计
台风“苏拉”将以15至20公里的时速
沿着广东海岸线向西偏南方向移动
强度逐渐减弱
图片
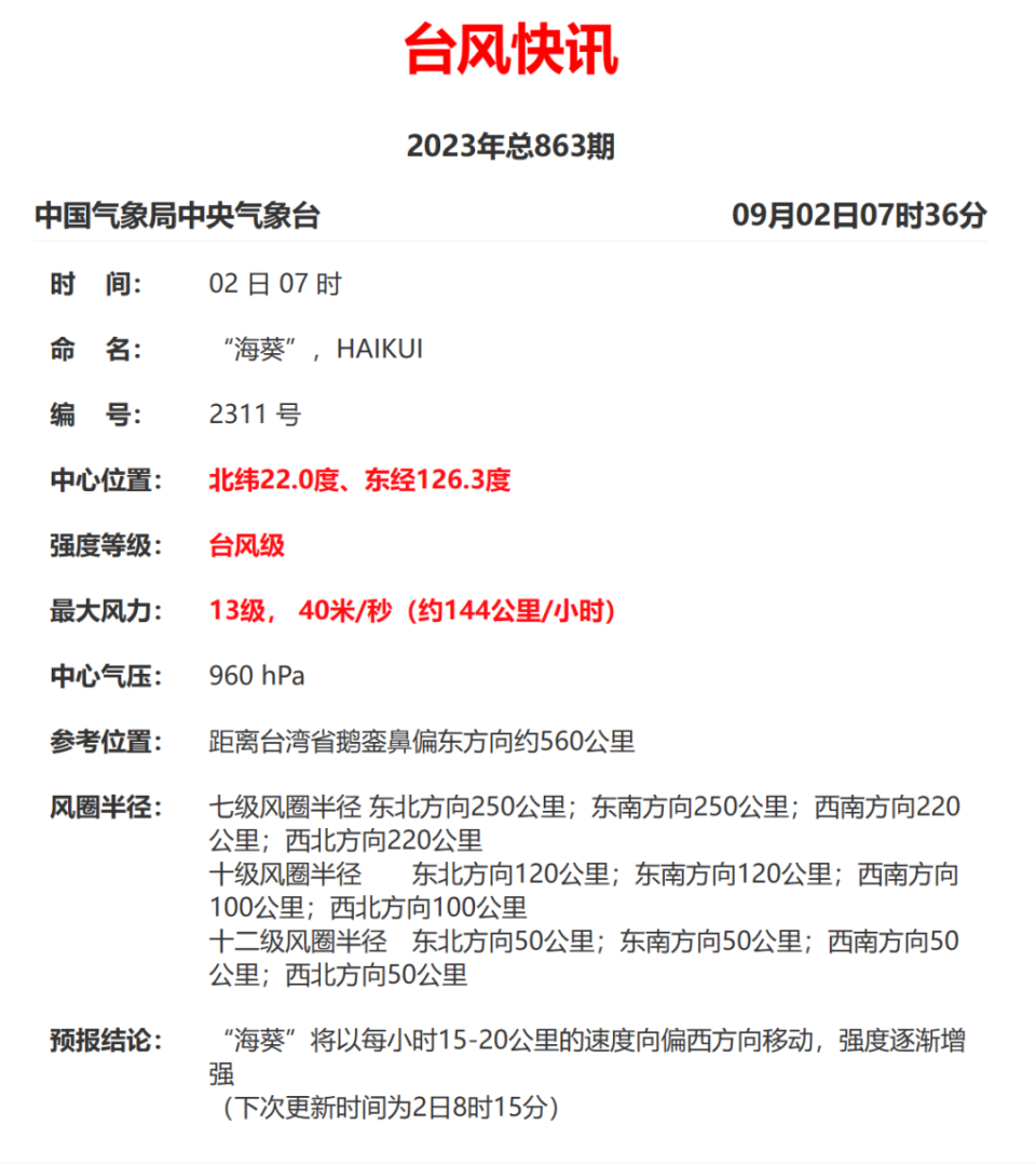
台风“海葵”路径继续“南调”
据中央气象台消息
9月2日6时
第11号台风“海葵”
中心附近最大风力13级以上
(40米/秒,台风级)
预计,“海葵”将以每小时15至20公里的速度向偏西方向移动,强度逐渐增强,最强可达强台风级或超强台风级(50至55米/秒,15至16级),将于3日傍晚前后在台湾岛东南部沿海登陆,然后穿过台湾岛,逐渐向福建南部到广东东部沿海靠近。
图片
图片
警惕台风带来的风雨影响!
受“海葵”影响,台湾海峡、浙江南部沿海、福建沿海、广东东部沿海、台湾岛沿海将有6至7级,阵风8级大风,台湾以东洋面部分海域风力可达8至10级,阵风11至12级,“海葵”中心经过的附近海面风力可达12至13级,阵风14级。
图片
中央气象台9月2日6时继续发布暴雨黄色预警,预计2日8时至3日8时,广东西南部、广西东南部、香港、澳门以及云南西部、台湾岛东部等地部分地区有大到暴雨,其中,广东西南部部分地区有大暴雨。上述部分地区伴有短时强降水,局地有雷暴大风等强对流天气。
图片
“海葵”究竟会不会登陆福建!
请大家持续关注!
厦门将再次迎降水天气
据厦门气象最新预报
今天,厦门降水减弱
但还是会有雷阵雨影响
傍晚雨势会比白天稍弱
受到台风“海葵”影响
厦门4日前后会有大雨到暴雨
市民朋友需要注意交通安全
之后随着台风影响减弱,雨势会减弱
但仍然有分散性雷阵雨出现
图片
有没有感觉
最近这段时间
厦门的雨水特别多?
从目前的预报来看,9月仍然多降水天气,预计偏多2到4成。在温度方面,台风影响时段,高温会在30度上下,其余时段高温在32度左右。
厦门9月的气候概况
9月是厦门夏、秋两季转换的时节,一般年份从“秋分”开始,气候逐渐转凉,降水开始减少。常年月降雨量 121.7毫米,比8月份降水少 93.9 毫米。月平均气温为 26.7℃,比8月份平均气温低 1.3℃。
9月主要灾害性天气:台风或热带低值系统所带来的强降水、大风、雷电等。
厦门2023年9月气候趋势预测
1.总趋势:预计9月平均气温偏高,降水量偏多
2.降水:预计9月降水量比常年(121.7 毫米)偏多2~4成。其中,厦门岛内 140~170毫米,岛外 180~210毫米,北部靠山地区 220~260毫米。相对明显降水时段大致出现在:1~5日, 15~17日和 24~26 日
3.气温:预计9月平均气温比常年(26.7℃)偏高0.1~1.0℃。其中,厦门岛内 27.0~28.0℃,岛外 27.5~28.5℃。高温日数比常年(0.5 天)偏多1~3 天,极端最高气温 35.0~37.0℃。
4.台风:预计月内可能有1~2个台风影响厦门,另 1个可能出现在下旬。
气候专项影响对策建议
1.防范月初台风“苏拉”的风雨及其次生灾害影响;
2.进入夏秋转换时期,风干物燥天气增多,加强森林火灾的防范。
提醒公众:注意安全!
加强防范城乡内涝、山洪等次生灾害
台风“苏拉”登陆后,并不意味着台风影响已结束。公众应继续留在安全处,加强防范城乡内涝、山洪、泥石流、山体滑坡等各类次生灾害。
图片
综合 中央气象台、中国天气、厦门气象、新闻广角
编辑 陈思亲