北京化工大学徐福建教授/赵娜娜教授团队《自然·通讯》:靶向胞外聚合物基质的Janus结构纳米颗粒灵活清除耐药细菌生物膜

图片
由于抗生素耐药性的增加,细菌感染严重威胁人类健康。超过80%的细菌感染与生物膜有关,因此迫切需要开发新型策略用于对抗耐药细菌感染和生物膜感染。光热材料通过光照产生局部热量,在抗菌领域有广泛应用。然而,与浮游细菌相比,细菌生物膜中的胞外聚合物基质(EPS)可阻止光热抗菌材料的渗透进而降低治疗效果。因此,合理设计靶向、渗透生物膜的光热纳米颗粒用于耐药细菌生物膜的灵活清除仍然是一个巨大挑战
葡聚糖作为一种细菌来源性多糖,具有良好的稳定性和生物相容性。葡聚糖可通过对EPS的靶向,增强其在生物膜中的渗透和扩散。有趣的是,正电性的葡聚糖纳米颗粒可通过增强细菌-纳米颗粒复合物的溶解性,消散细菌生物膜,其潜在的机制仍有待探索。另一方面,在生物医学领域应用的纳米颗粒形貌大多为对称的球形。值得注意的是,具有不对称结构的Janus纳米颗粒在近红外光照下可产生温度梯度,进而产生自驱运动,提高光热效果和穿透深度。
近期,北京化工大学徐福建教授/赵娜娜教授团队设计了一种Janus结构的葡聚糖硒化铋纳米颗粒(Dex-BSe)用于耐药细菌生物膜的灵活清除(图1)。葡聚糖赋予了Dex-BSe靶向、渗透及消散生物膜的能力。而相比于葡聚糖纳米颗粒,Janus Dex-BSe可实现更强的生物膜消散,通过RNA-Seq转录组学进一步阐明了Dex-BSe消散生物膜的机制。此外,在近红外光照下,Janus Dex-BSe的自驱运动增强了纳米颗粒在生物膜中的渗透,结合葡聚糖对EPS的靶向以及硒化铋(BSe)的光热性质,实现了高效的生物膜清除。在耐甲氧西林金黄色葡萄球菌(MRSA)感染的伤口模型和脓肿模型中分别验证了Dex-BSe消散生物膜和光热杀伤生物膜的灵活应用。相关工作以 “Janus nanoparticles targeting extracellular polymeric substance achieve flexible elimination of drug-resistant biofilms” 为题发表在Nature Communications。
图片
图片
图1. Janus Dex-BSe纳米颗粒用于灵活清除生物膜的示意图
【文章要点】
通过非溶剂反离子辅助络合的方法,合成了Janus结构的Dex-BSe纳米颗粒, TEM及元素分析表明Dex-BSe为BSe纳米片分布在葡聚糖纳米球外边缘的不对称Janus结构。同时控制合成了尺寸和表面性质相当的壳聚糖-硒化铋(CS-BSe)纳米颗粒与Dex-BSe对比。Dex-BSe具有优异的光热升温能力和良好的光热稳定性,更重要的是,Janus结构介导的自驱运动增强了Dex-BSe在含有细菌的培养液中的光热升温(图2)。
图片
图2. Janus Dex-BSe纳米颗粒的表征
纳米颗粒的有效渗透是生物膜消散和光热清除的关键。与CS-BSe相比,Dex-BSe可通过葡聚糖与生物膜中EPS的作用靶向、渗透并积累在生物膜中。共聚焦实验表明,经过Dex-BSe处理的生物膜随着时间的延长逐渐被消散。结晶紫染色、平板计数法及生物膜干重,进一步证实了Dex-BSe消散生物膜的能力(图3)。
图片
图3. Janus Dex-BSe纳米颗粒渗透与消散生物膜
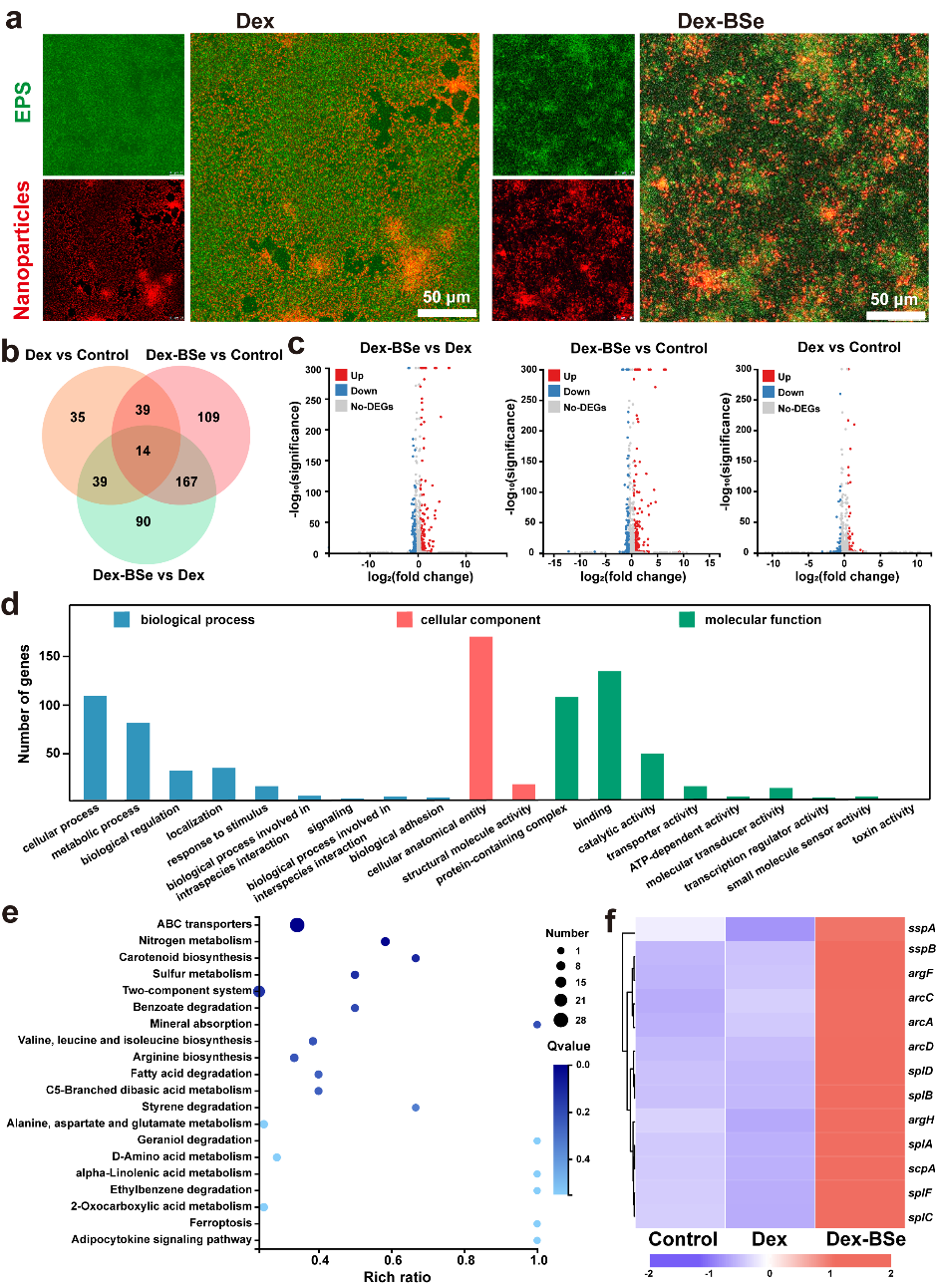
为了阐明Janus Dex-BSe的生物膜消散机制,利用小麦胚芽凝集素-Alexa Fluor 488荧光偶联物标记生物膜EPS,Janus Dex-BSe纳米颗粒与EPS荧光共定位,推断葡聚糖和EPS之间的强相互作用有助于Dex-BSe介导的生物膜渗透和消散。进一步通过RNA-Seq转录组学阐明了Dex-BSe消散生物膜的机制。KEGG通路富集分析表明,与葡聚糖球(Dex)组相比,Dex-BSe组的差异基因在氨基酸合成和代谢相关途径中富集,这与生物膜的形成和解离相关。层次聚类热图分析表明,与对照组和Dex组相比,Dex-BSe处理后,与胞外蛋白酶及精氨酸合成与代谢相关基因显著上调(图4)。
图片
图4. Janus纳米颗粒介导的生物膜消散机制
基于Janus Dex-BSe优异的光热性质,采用平板计数法评估了Dex-BSe对金黄色葡萄球菌的光热杀菌效果。结果表明,在808 nm近红外光下,相比于BSe, Janus结构的纳米颗粒显著增强了光热杀菌效果,这是Janus结构自驱运动与纳米颗粒表面性质共同影响的。此外,通过死活染色法研究了Janus纳米颗粒对生物膜的光热杀伤能力。与BSe和CS-BSe相比,Dex-BSe由于增强的生物膜渗透能力,展现出优异的光热杀伤生物膜效果(图5)。
图5. Janus纳米颗粒介导的光热抗菌和抗生物膜
为了验证Janus Dex-BSe纳米颗粒对耐药细菌生物膜的消散加光热杀伤能力。采用共聚焦和平板计数法评估了Janus Dex-BSe对MRSA生物膜的消散和光热杀伤效果(图6)。结果表明,Janus Dex-BSe随着时间的延长可逐渐消散生物膜。此外,在近红外光照下,Janus Dex-BSe相比于CS-BSe显示出增强的光热杀伤生物膜作用,这是由Dex-BSe增强的生物膜渗透与近红外光照下的自驱运动造成。优异的MRSA生物膜消散与近红外光照下的光热杀伤能力使得Janus Dex-BSe纳米颗粒有望用于治疗体内耐药细菌生物膜感染。
图6. Janus纳米颗粒消散和光热杀伤MRSA生物膜
采用MRSA感染的小鼠伤口生物膜模型评估了Dex-BSe体内生物膜消散的能力(图7)。将负载纳米颗粒的水凝胶敷料覆盖伤口,发现Dex-Bse水凝胶可显著减少伤口部位的细菌,表明Dex-BSe具有优异的生物膜消散效果。这归因于Dex-BSe与EPS之间的强相互作用,以及Dex-BSe对生物膜消散相关基因的上调。因此,Dex-Bse可用于伤口敷料消散生物膜。
图片
图7. Janus纳米颗粒消散伤口生物膜
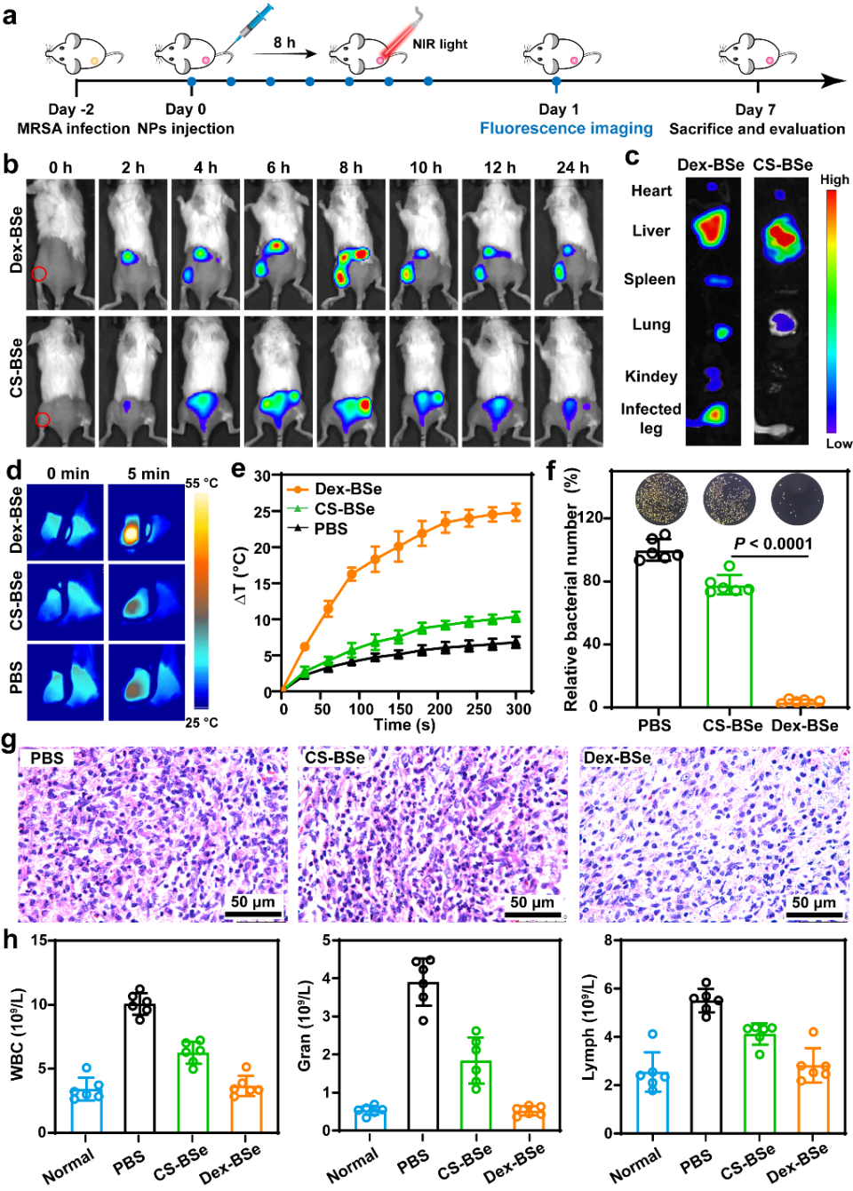
通过小鼠皮下脓肿模型评估了Janus纳米颗粒体内清除生物膜效果(图8)。尾静脉注射后,通过荧光实时监测了Dex-BSe在感染部位的富集情况,结果表明,Dex-BSe可靶向并富集在脓肿部位,保证了其光热杀伤生物膜的能力。结合荧光成像结果,在静脉注射8 h后给予光照,7天后,Dex-BSe组的细菌数量明显少于CS-BSe组。综上,Janus Dex-BSe可靶向体内生物膜感染部位,在近红外光作用下,通过光热杀伤清除体内生物膜感染。
图片
图8. Janus纳米颗粒体内光热清除生物膜
【结论与展望】
综上所述,本文采用简便的策略成功制备了生物相容性良好的葡聚糖和具有光热性质的BSe纳米片组成的Janus Dex-BSe纳米颗粒。验证了Dex-BSe对生物膜EPS靶向、渗透及消散能力,进一步通过RNA-Seq转录组学阐明了Dex-BSe消散生物膜的机制。在近红外光照下, Janus Dex-BSe通过自驱运动增强了生物膜渗透及光热杀伤清除生物膜的能力。分别采用MRSA感染的伤口生物膜模型和脓肿模型,验证了Dex-BSe用于伤口敷料清除伤口生物膜和体内光热杀伤清除生物膜的灵活应用。此外,Janus Dex-BSe纳米颗粒在10mg/kg剂量下具有良好的生物安全性和生物相容性,保证其可用于体内对抗生物膜相关感染。另一方面,该纳米颗粒的应用仍存在挑战,需要进一步的研究来评估其在器官中积累引起的长期毒性。此外,Janus与生物体之间的相互作用及其潜在的机制还需要进一步研究。本工作为开发安全高效的纳米颗粒用于不同场景下灵活治疗耐药细菌生物膜相关感染提供了一个有希望的途径。
北京化工大学徐福建教授赵娜娜教授为该论文的共同通讯作者,博士研究生柳智文郭康丽为本论文的共同第一作者。本研究受到国家自然科学基金等项目资助。
--纤维素推荐--
来源:课题组供稿
声明:仅代表作者个人观点,作者水平有限,如有不科学之处,请在下方留言指正!