新加坡保障性住房发展历程

图片
7月24日,中央政治局会议提出,“要加大保障性住房建设和供给”。8月25日,国务院总理主持召开国务院常务会议,审议通过《关于规划建设保障性住房的指导意见》。会议指出,推进保障性住房建设,有利于保障和改善民生,有利于扩大有效投资,是促进房地产市场平稳健康发展、推动建立房地产业发展新模式的重要举措。要做好保障性住房的规划设计,用改革创新的办法推进建设,确保住房建设质量,同时注重加强配套设施建设和公共服务供给。
从全球经济体来看,保障性住房存在比较多的发展模式,但新加坡保障性住房、保障房与商品房共同构建的住房体系,都具有较为明显的借鉴意义。但也需要看到,新加坡保障性住房与国内相比,在较多方面仍然存在明显的差别,至少体现在以下三点:
第一,新加坡从建国初始,就注重发展保障房体系,进而形成了规模数量庞大的保障房“基座”,在此基础上逐步发展商品房市场;而国内从1998年房改至今,商品房成为住房体系的主要组成部分,在此基础上的保障房建设,如何与商品房市场形成互补而非互斥,值得关注。
第二,保障房建设需要考虑背后的供需因素和人口因素,新加坡保障房建设存在的大的背景,是建国之后,住房供需的极度不匹配,以及人口的增长,这意味着大量人口,需要通过保障房予以基本的居住功能保障;但国内的客观现实,是人口流动速度的放缓,这可以从城镇化率上行斜率降低和外出务工人员增速下降等数据进行观察;在新的形势下,如何匹配保障房的供给和需求,同样值得关注。
第三,需要注意到的是,新加坡是一个“城市型”国家,从单个城市的角度而言,住房供需结构的失衡,对保障房提出了需求;而从国内来看,大部分低等级城市人口状况,对于保障房的需求,或许并不迫切;部分重点城市、高等级城市、人口流入城市,或许是保障房建设的重点。
主要内容
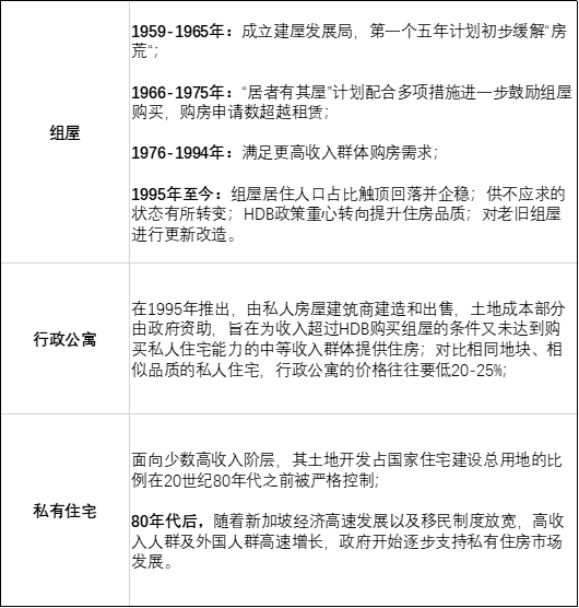
1、1960年以来,新加坡逐步形成了“以组屋为主,以行政公寓、私人住宅为辅”的住宅体系,人民“居者有其屋”的目标基本达成;其中“组屋”可以类比于保障房,与“行政公寓、私人住宅”共同搭建起“保障房+商品房”的住房体系。
2、组屋发展可以大致分为四个阶段:
阶段一(1959-1965年):新加坡成立建屋发展局(HDB),其第一个五年计划大大增加了住房供给,主要供低收入居民以租赁方式入住,租金低廉,初步缓解了“房荒”问题;
阶段二(1966-1975年):提出“居者有其屋”目标,从租赁转向购置,出台多项措施鼓励居民购买组屋,居民购房申请数逐渐超越租赁申请;
阶段三(1976-1994年):HDB增加了面向更高收入群体的住房供给,收入限制相应上提,旨在满足更高收入群体的购房需求;
阶段四(1995年至今):组屋居住人口占比触顶回落并企稳;供不应求的状态有所转变;HDB政策重心转向提升住房品质;对老旧组屋进行更新改造。
3、类商品房的发展,可以分为两个部分:
行政公寓:1995年推出,由私人房屋建筑商建造和出售,土地成本部分由政府资助,旨在为收入超过HDB购买组屋的条件,又未达到购买私人住宅能力的中等收入群体提供住房;
私人住宅:面向少数高收入阶层,其土地开发占国家住宅建设总用地的比例在20世纪80年代之前被严格控制;80年代后,随着新加坡经济高速发展以及移民制度放宽,高收入人群及外国人群高速增长,政府开始逐步支持私有住房市场发展。
4、从居住比例来看,组屋的居住比例在2000年左右达到峰值,居住人口、存量套数占比分别达到了88.0%、81.1%。进入到21世纪以后,组屋占比略有下降,但依然占到大头,截至2020年的居住人口、存量套数占比分别为78.7%、72.2%;高级公寓(行政公寓+无地私人住宅)居住比例在1990年以后呈现上升趋势,截至2020年的居住人口、存量套数占比分别为16.0%、21.9%;有地私人住宅居住占比长期下降。
5、从价格变化来看,2006年以来,各类房产价格均实现了超过100%的上涨,从上涨幅度来看,2006年以来的转售价格指数,增幅排序为有地私人房产>无地私人公寓>组屋>行政公寓,其中行政公寓与组屋价格的变化幅度相近,私人房产获得了超额增长。
正文
1 新加坡组屋的发展历程
阶段一(1959-1965年):成立建屋发展局,第一个五年计划初步缓解“房荒”问题
新加坡的基础设施及公共住房建设最初由成立于1927年的新加坡改善信托基金(SIT)负责,至1959年新加坡独立政府建立,SIT总共建造了23019套住宅单元,对于158万人的总人口,住宅单元数量明显偏低,住房短缺问题严重,根据文献数据,当时约有40%的新加坡人依然居住在棚户区(或贫民区)。1960年,新政府颁布了《建屋与发展法》,依托原改良信托局成立了建屋发展局(Housing & Development Board,简称HDB),负责全国公共住房的规划、建造和管理。从 1960 年开始,建屋发展局以每 5 年为一周期,制订发展计划。HDB的第一个“五年建屋计划”(1961 年-1965 年),首要目标就是解决“房荒”问题、拆除所有棚户区贫民窟并重建市区。
第一个五年计划下,住宅供给明显加速。1961年起,新加坡政府开始大规模建造基础住房,称作“组屋”,最初户型主要包括23㎡的一房式、37㎡的两房式和54㎡的三房式。并且逐年加快组屋建造速度,从1961年的7320套迅速增加,随后的年份超过万套,截至1965年底,第一个五年计划合计完成组屋建设54430套组屋,超额完成规划目标51031套,并且超出前期SIT近30年所建造住宅数量的总和。
图表:第一个五年计划建房量已大幅超越SIT时期建设总量
图片
资料来源:HDB年报、中泰证券研究所
组屋获取方式早期以租赁为主,在最初的1961-1963年,建成的组屋主要以租赁方式提供给低收入群体,一、二、三房组屋租金分别为每月20元、46.5元、66.5元(新加坡元,本文简称“元”)。1964 年,HDB 提出“居者有其屋”计划,允许低收入群体以分期付款方式,购置产权期限为99年的组屋房产,并向购房者提供低息贷款,承诺月度还款额低于同类组屋的月租金。
以1964年Queenstown地区为例,二、三房组屋售价分别为4900元、6200元,最长可申请15年分期付款,最低首付款分别为900、1200元。购房者需满足的资格有:是新加坡公民,必须是至少由两人组成的家庭单位,个人月收入不高于500元,家庭总收入不高于800元/月。1964-1965年,HDB合计卖出3484套组屋,包括432套二房组屋和3012套三房组屋。
除了针对组屋需求端的低息贷款支持,政府还针对组屋供给端提供支持政策。根据HDB年报,政府投入主要包括贷款与补贴两个方面:第一,向HDB提供长期贷款(大部分达60年),这是HDB进行购地、建造的主要资金来源,以1965年为例,HDB已完成的建筑工程及在建工程的资本开支达3310万元,年内HDB从政府提取的贷款总额为3520万元。第二,政府直接补贴,基本可以弥补HDB的经营性亏损。以1965年为例,HDB的组屋租金/售卖收入为3290万元,加上服务费、管理机构费以及其它收入,HDB当年经营性收入合计为3800万元;1965年HDB合计经营性支出为4320万元(管理费、维护费、偿还贷款本金及利息、财产税),意味着当年HDB的经营性亏损为520万元(4320减3800万元),从1960年2月HDB建立到1965年底,HDB累计亏损达2100万元。在此情况下,新加坡1965年政府对HDB提供了直接补贴370万元,1960-1965年合计提供直接补贴达2070万元,基本可以弥补HDB的经营性亏损。
土地来源方面,在这个阶段,HDB建房土地的主要供应来源为城市更新(urban renewal),根据HDB年报,HDB在1964、1965两年花费的获取土地成本合计3055万元;对于城市更新中涉及到的家庭重新安置费用,1964、1965年分别支出320、550万元,涉及3643户、6510户家庭。
从政策效果来看,至1965年年底,约有43万新加坡公民住进了新建的政府组屋,占总人口23%,房荒问题得到初步缓解。
阶段二(1966-1975年):进一步鼓励组屋购买,购房申请数超越租赁
1966-1975年,在第二、三个五年计划下,组屋供给进一步加速,分别建成66239套、113819套,同时政府进一步鼓励中低收入群体的组屋购买,并逐步推出以下具体措施:
利用中央公积金和贷款支持购置组屋,解决资金来源问题。新加坡政府早在1955年就构建了强制公民和永居居民进行储蓄的“中央公积金”制度。1968年,新加坡政府修改了中央公积金法,允许新加坡公民除可以使用自己的中央公积金解决养老、医疗保健、教育等问题外,还能用来购买组屋,大大提高公民住房购买能力。在这一调整下,低收入会员可动用公积金账户存款支付20%首付,并用每月缴纳的公积金偿还房贷,如账户余额不足,还可向HDB申请贷款,保障居民在不影响正常生活下仍可购房。
设置三种情况可以强制征收土地,解决土地来源问题。新加坡政府1966年颁布《土地征收法》,规定政府可出于公共利益需要强制征地,并设定较低的补偿标准,HDB依法取得政府的低价土地,降低了公共住房的建设成本。具体来看,《土地征收法令》允许政府在三种情况下可强制征收土地:服务于公共目的、为了公共利益或者公共事业、住宅/商业或工业用途,保障了组屋建设用地供给充足。从补偿标准来看,法案中具体描述为:“首先,任何土地所有者都不应该从政府的土地开发中受益;第二,为公共目的征用土地所支付的价格不应高于如果政府不在该区域进行开发时的土地价值“。该段文字阐述了《土地征用法》的一般操作原则,即政府的土地规划和基础设施开发等导致的土地价值增值应归基础设施提供者,即政府,而不是个别土地所有者;并且,政府可以通过基础设施和其他公共发展,将土地价值升值带来的财富重新分配给民众。根据这项政策,补偿框架规定,补偿应基于征地通知刊登之日或一个符合法规的特定日期(以较低者为准)的土地价值,从而确保可以征用土地。从效果来看,在1959年至1984年期间,政府共获得了43713英亩的土地,约占当时新加坡土地总面积的三分之一,该土地储备的大部分是在1967年之后根据《土地征用法》获得的;到1985年,政府拥有新加坡76.2%的土地,是1931年19.5%的两倍多。
完善转售市场。1971年,建屋发展局改革了组屋的转售政策,组屋的转售市场逐渐形成。HDB最初允许居民住满三年后在自由市场上以市场价转售组屋,且出售组屋1年内禁止再次购买组屋。1973年,居住时长被延长至5年,“禁购期”也被延长至2.5年。与购买组屋不同,政府对转售组屋的购房者并未设置收入限制,但要求购房者只能是新加坡公民。
多房型组屋供给加大、各类房型组屋面积扩大。组屋房型设计不断改进,相较第一个五年计划,第二、三个五年计划增加了四、五房户型的供给,截至1975年,存量组屋中四、五房组屋户数占比9.3%,较1965年底的3.2%有明显提升。大户型供给增加的同时,各户型组屋的平均面积也都有明显增长,1975年建造的1、2、3房组屋内部楼面面积分别达33平米、45平米、60平米(第一个五年计划时分别为23平米、37平米、54平米)。
图表:存量组屋各户型套数占比
图片
资料来源:HDB年报、中泰证券研究所
维护租/售价格保持较低水平。1970年,由于居民收入的增长,HDB将购买组屋的家庭收入限制提升至了1200/月。根据第二个五年计划的统计来看,组屋平均租金价格约等于租房者月收入的15%,房价水平低于购房者平均两年收入,整体租售价格保持较低水平,旨在有针对性地满足低收入群体的住房需要。
从第二、三个五年计划的结果来看,“居者有其屋”计划取得了积极成效。1970年全年,HDB收到的组屋购买申请达20598份,首次超越租赁申请,并在随后年份持续高于租赁申请,居民购房意愿在政策刺激下愈发强烈;1975年,组屋居住人口达新加坡全国人口51%,首次超越半数;截至1976年3月,组屋的住房自有率达44.8%,较建国初期的8.8%以及1970年的29%有了显著提升。
图表:租赁/购买组屋的申请数量
图片
资料来源:HDB年报、中泰证券研究所
阶段三(1976-1994年):满足更高收入群体购房需求
1975年,组屋居住人口达新加坡全国人口51%,首次超越半数,表明中低收入群体的基本住房需求已经得到满足。在1976年后,HDB的住房供给覆盖对象趋于向中产阶级扩大。典型代表是HDB在70年代成立了住房和城市发展公司(HUDC),专门为当时无力购买私人开发商建造的住房,且没有资格购买建屋局建造的组屋中产阶级居民“夹心层”,提供与私人公寓相似且相对成本较低的住房(在1981年被HDB合并)。
HUDC提供的住房以出售为主,最初设定购房者家庭收入上限为4000元,对比同时期组屋设定家庭收入上限为1500元,表明HUDC住房面向更高收入水平的群体。1981年,HUDC住房的购房者开始被允许提取中央公积金支付房款,起初,公积金最高只能支付首付款(最低20%)的一半以及后续每期还款额的一半;1983年,HUDC购房者的公积金提取限制被取消,公积金可被提取用于支付所有款项。
另外,在这一阶段,由于生育率的下降,新加坡移民政策趋于宽松,新加坡永久居民和外国公民总数从1970年19.97万上升至1990年的42.3万,因此政府在1989年起开始允许新加坡永久居民(SPR)购买转售的政府组屋,转售组屋市场愈发活跃。
大户型组屋占比进一步提升。在1976年起第四个五年计划后,HDB提出不再建设一、二房式组屋,而是大幅增加四房式、五房式组屋供应;截至1990年,4、5房组屋占比已增至47.6%,占主导地位。从套数来看,组屋供给在1984年达到70345套的顶峰后开始回落,在1991年落至10562套的低点。截至1995年底,存量组屋套数已升至705724套,其中居民自有组屋639352套,组屋自有率约90.6%;组屋的居住人口已达新加坡总人口的86%。
阶段四(1995至今):重心转向提升住房品质
组屋供不应求的状态出现扭转。截至1995年,新加坡家庭住房自有率已从1980年的58.8%升至90%,表明“居者有其屋”的目标已基本实现,组屋供不应求的状态也逐渐扭转。1997年,在亚洲金融危机影响下,新加坡房地产市场需求降温进一步凸显;至2001年,HDB一度有近20000套已建成的组屋处于空置状态没有居民申请入住。
政府引入针对组屋购房者的直接财政补贴,且补贴范围逐步扩大。1994年10月,新加坡政府推出中央公积金补助金计划(CPF Housing Grant Scheme),针对已婚、首次申请组屋购置的购房者发放一次性直接补贴;1996年,补贴范围扩大至购买转售组屋的已婚人士;1998年,公积金住房补助金扩大到单身人士。截至1999年5月1日,补助金额按照补助对象不同可分为五种:已婚家庭补助金(居住在父母附近的,45000元)、已婚家庭补助金(35000元)、单身合住补助金(25000元)、单身公民补助金(12500元)、EC补助金(针对购买行政公寓的人群,35000元)。对比来看,1999年一套3室组屋的平均一手价格为148000元,居住在父母附近的已婚家庭补助金45000元占其比例30.4%。
图表:1999年的补助水平
图片
资料来源:新加坡政府网、中泰证券研究所
组屋的BTO模式建立。2001年,组屋的按订单生产(Build-to-order,简称BTO)模式开始推行,取代了原先的组屋登记模式(Registration for Flats System,政府基于对需求的预测建造组屋,再由购房者登记需求申请),在BTO模式下,有组屋购置需求的居民先提交订单申请,HDB根据订单情况进行组屋建造,购房者从申请成功到入住组屋大致需要等待3-4年的时间。
这一阶段,HDB的工作重心也逐渐由满足住房基本需求转向提升居住品质。1995年8月,HDB提出“选择性重建计划”(简称SERS计划),选择部分老旧组屋重新开发以提高利用土地利用效率,行政公寓(Executive Condominium)也在这一时期被推出。2001年9月,HDB启动电梯升级计划,主要针对1990年及以前兴建的组屋进行更新改造,包括增加电梯停靠楼层、安装电梯远程监控系统等,以全新的、微处理器控制的新电梯逐步取代老旧的、继电器控制的老电梯。2007年,HDB开始建设“榜鹅”等生态邻里,引入组屋屋顶的太阳能板储存太阳能提供公共区域照明,雨水收集系统过滤后的雨水用于清洗等系列绿色环保技术。
2 新加坡的行政公寓与私人住宅
行政公寓(Executive condominium):1987-1995年,新加坡经济飞速增长,复合增速达15%以上,居民可支配收入大幅提升,“夹心层”群体(即收入超过了HDB购买组屋的条件,又未达到购买私人住宅能力的群体)有所扩大,因此在1995年,HDB推出了行政公寓,旨在为“夹心层”群体提供住房。
行政公寓是一种公私合营房产,由私人房屋建筑商建造和出售,但由于其土地成本部分由政府资助,因此价格更实惠。HDB未公布行政公寓土地成本的具体政府资助情况,但对比相同地块、相似品质的私人住宅,行政公寓的价格往往要低20-25%,可大致推测在开发商基于成本进行定价的情况下,政府对于土地成本的补贴比例约为20-25%。
在针对购房者的收入上限方面,行政公寓购买群体的收入上限高于组屋。在1996年,行政公寓购房者的家庭月收入上限为12000元,同时期组屋为8000元;参考相近年份新加坡统计局公布的收入分布情况,1998年处于新加坡前20%、40%的高收入家庭的平均月家庭收入分别为11450元/月、5162元/月,可以看出行政公寓的覆盖对象已经可以包含当时绝大多数家庭。
2015年,HDB将行政公寓的月收入上限将从12000元提高到14000元,2019年从14000新元提高至16000元,收入上限一直处在新加坡家庭前20-30%的收入水平。仅新加坡公民、永久居民可以购买行政公寓。在限售方面,行政公寓的购房人在购买后的5年内不能出租或出售公寓。单身群体不能独自购房,只能与至少另一个单身人士联合购房。产权形式为99年租赁期形式。政府补助金对购买行政公寓存在直接补贴支持,即前文提到的EC补助金。
私人住宅:新加坡私人住宅开发一直面向少数高收入阶层的,建筑类型以“非有地豪华公寓”、“独立或联排式有地低层住宅”为主。在20世纪80年代之前,私人开发土地占国家住宅建设总用地的比例被严格控制。随着80-90年代新加坡经济的高速发展,以及生育政策对于移民制度的放宽,新加坡的高收入人群以及外国人群高速增长,其住房需求难以依靠组屋满足,政府开始逐步支持私人住房市场发展。
1981年起,中央公积金局允许符合条件的居民提取公积金购买私人住宅,从资金上支持私人住宅发展;1996年,新加坡政府将私人开发用地占国家住宅建设总用地比重由16%调高到25%,旨在让私人住宅发挥积极的补充和辅助作用。
在购买资格方面,私人住宅面临的限制较少,单身人士、外国人均可进行购置;不存在收入上限;产权除99年租赁期外还包括永久产权房;无出售、转售的居住期限限制;购买私人住宅无法获得中央公积金补助金等形式的政府直接补贴,但从1981年开始,购房者可以提取中央公积金支付私人住宅房款,购房者需要是新加坡公民,允许提取的公积金额度=(住房购买价格或当前市场价值中的较小值)*1.2。
图表:行政公寓、私人住宅对比
图片
资料来源:propertyguru、中泰证券研究所
图表:新加坡各类住宅发展历程梳理
图片
资料来源:中泰证券研究所
3 不同类型住房的占比与价格变动
综合来看,组屋居住人口在新加坡总人口中占到大头,占比在21世纪来小幅回落。从居住人口来看,组屋居住人口占比在1970年后快速提升,在2000年达到88%的高点,随后小幅回落,截至2020年降至78.7%。行政公寓占比在1970-1990年位于低位波动,在2000-2020年出现明显抬升,由6.5%升至16%。有地私人住宅占比呈现长期下降趋势,由1970年的14.1%降至2020年的5%。
图表:新加坡各类住宅的居住人口占比
图片
资料来源:新加坡统计局、中泰证券研究所
备注:还包括棚户区等其他建筑未列入上图
从存量套数占比来看,与人口占比变化趋势相同,组屋套数占比在21世纪以来持续下降,从2000年的81.1%降至2020年的72.2%;行政公寓占比从11.1%升至22.1%;私人有地房产占比在低位保持平稳。
图表:新加坡各类住宅的套数占比
图片
资料来源:新加坡统计局、中泰证券研究所
私有房产价格较组屋、行政公寓有超额增长。根据新加坡房产平台SRX公布的各类房产转售价格指数,2006年以来,新加坡各类房产的价格变化趋势相近,但变化幅度存在差别。从趋势来看,截至目前,各类房产价格均实现了超过100%的上涨,其中在2009-2010年以及2013-2020年两个阶段曾出现一定调整,私人房产的调整幅度相对较大(约20%),在其余年份均呈现上涨趋势;从上涨幅度来看,2006年以来的转售价格指数增幅排序为有地私人房产>无地私人公寓>组屋>行政公寓,其中行政公寓与组屋价格的变化幅度相近,而私人房产实现了明显的超额增长。以2009年1月为基期100,截至2023年6月,新加坡有地私人房产、无地私人公寓、行政公寓、组屋的转售价格指数分别为279.6、245.8、184.4、181.1。
图表:新加坡各类房产转售价格指数
图片
资料来源:SRX、中泰证券研究所
文献参考:
《新加坡集合住宅研究》刘鹏
《新加坡公共住宅的发展历程和设计理念》沙永杰
风险提示事件:政策变动风险;经济波动超预期风险
重要声明:
图片