历史风云与时代进程:藏在益生菌里的秘密

图片
历史上,成吉思汗是个少有的传奇人物。
在遭遇早年丧父、被敌对部族驱逐后,他登上了蒙古可汗的宝座。经过一系列征战,他不仅基本统一了蒙古高原诸部,足迹还遍布亚欧,甚至一度远抵黑海海滨。
为什么成吉思汗大军能所向披靡,一直攻到欧洲?当时流传甚广的一个说法是,他们有一种鲜为人知的秘密武器——酸马奶。
据说,当时蒙古人受伤流血休克时,便饮酸马奶急救。这不仅能帮助他们恢复元气,更可补充营养。
有一次混战中,成吉思汗颈部被伤,在受伤失血的紧要关头,一名大将亦是不顾生命危险,冲破敌阵找酸马奶给成吉思汗补充能量。
这些史料的真实性无从考证,但民间确实流传着“宁可丧命不能断种”的谚语,这里的“种”,指的正是曲种,也就是我们现在说的乳酸菌。
成吉思汗大军的传说之外,其实早在一万多年前,人类祖先就开始使用这些菌类了,那时的农夫习惯将多余的食物储存起来——
“一旦你将食物储存起来,微生物就会在食物上不断地繁殖。”
但人类要真正认识这些微生物,还要经历一个漫长的时期。
1
细菌也有“好”的
一个人的体内,到底有多少细菌?
这个问题,恐怕没有谁能给出确切的答案。
根据人类目前掌握的数据,光我们肠道里,就栖息着大约1000多种细菌,数量更是多达100万亿个,是人体细胞总数的10倍。
长久以来,人类对细菌有着浓浓的偏见。在细菌战、细菌武器等字眼的烘托下,它们宛如瘟神,在人们心里种下了一个标签——
细菌都是可怕的微生物。
但实际上,人类一直误解了细菌。如果按照对人体的作用来分,细菌也可以分为“有害菌”和“有益菌”。
1905年,俄国生物学家梅契尼柯夫对东欧贫困地区居民的人均寿命进行了研究,他发现一个神奇的现象:尽管生活贫困,但当地很多居民都是百岁老人。在深入研究之下,他得出了一个结论——
这些居民日常食用的发酵酸奶中的细菌与长寿有关。
图片
▲“益生菌之父”梅契尼柯夫
这是一个石破天惊的发现,梅契尼柯夫第一次公开表明,人类长寿的秘诀不是源于日常膳食结构,而是源自细菌。换句话说,这个俄国人带来了一个独特的视角——
细菌对于人类来说,并不总是“坏的”。
一扇神奇的大门由此打开,一个生物学概念也逐渐被人熟知——
益生菌。
益生菌这个词,最早来源于希腊语“for life”——“对生命有益”。2001年联合国粮食及农业组织和世界卫生组织给出的定义是——
当摄入足够数量时,对宿主产生健康益处的活性微生物。
回看人类对益生菌的接受,经历了一个漫长的过程。
1857年,法国微生物学家巴斯德发现牛奶变酸与乳酸菌的活动密切相关;
1900s初,被称为“人类免疫学之父”的梅契尼柯夫提出“酸奶长寿”理论;
1930年,日本科学家首次分离来自人体肠道的乳酸杆菌;
1977年,微生态平衡与健康学被提出……
到了20世纪90年代,益生菌已经风靡欧美。随着FAO和WHO对益生菌进行重新定义,益生菌逐渐成为一种家喻户晓的产品,甚至发展出一个庞大的产业。
2017年的时候,美国有390万成年人服用益生菌或者相关补充剂,高达60%的医疗服务从业者曾经给患者开出益生菌处方。
根据当时美国《全国卫生统计报告》的数据,在美国成人群体中,益生菌在膳食补充剂类产品中仅次于鱼油、葡萄糖胺和软骨素,是第四大最常使用的产品。
益生菌在世界迅速风靡,来到东方大国的时候,已经不早了。
2
“第一个吃螃蟹的企业”
酸奶里发酵产生的益生菌,可能是最早被人类所食用的益生菌。
历史记载,公元前3000多年,居住在土耳其高原的古代游牧民族可能就开始制作和饮用酸奶。公元前2000多年,在希腊东北部和保加利亚的色雷斯人也掌握着制作酸奶的技术。
尽管人类的祖先很早就享用着益生菌的好处,但几千年来,人们似乎并不太明白益生菌对人体的实际作用。直到近代科学的不断探索,才把益生菌的神秘面纱揭开。
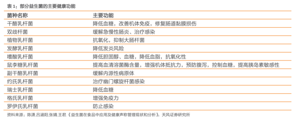
科学界研究发现,益生菌可以帮助消化吸收、促进肠道菌群平衡、维护人体健康,关于它的具体功效,我放一张表,便于大家观看——
图片
▲资料来源天风证券研究所
从乳糖不耐受、肠绞痛、生长缓慢到便秘、腹泻和湿疹,益生菌似乎无处不在。
对中华大地上的国人来说,益生菌看起来是一个很遥远的词汇,但绝大多数人可能没有意识到,益生菌同样陪伴了我们数千年。
我们一直食用的泡菜、酸菜、豆豉等,都是益生菌食品。这些食物中含有的酵母、双歧杆菌、乳酸杆菌、放线菌、枯草杆菌等,给我们带来了美味和健康。
但另一方面,我国益生菌产业起步较晚,直到20世纪90年代才真正起步,远远落后于欧美、日本等地区。
这里面有多重原因。很重要的一点在于,益生菌的起效条件较为苛刻,对研发生产、实际应用的过程均提出了较高的要求,是技术壁垒相对较高的产业。
益生菌是活菌,要对人体产生作用,需要这些益生菌在食用进入体内仍保持正常活性和代谢。但益生菌在到达肠道之前会暴露于胃液和胆汁内,这些酸性较强的环境导致大部分菌群在到达小肠或者结肠前就已死亡,因此需要采取有效措施保护益生菌的活力,这对生产及应用益生菌的公司提出了技术上的高要求。
可别小看这个环节,要实现上面这一点,需要运用基因组学、转录组学、蛋白质组学等先进的技术手段。
此外,在益生菌产业化开发过程中,又需要菌株高密度发酵技术、冷冻保护技术、微胶囊化技术和活性保持技术等产业化应用技术才能提高益生菌制品的生产效率。
但挑战中往往蕴藏着机遇。
21世纪初,刚刚成立的合生元遇上了中国加入WTO的大潮。看到中国益生菌市场几乎一片空白,合生元逐渐将精心研发的高端婴儿保健品——儿童益生菌引入中国市场。
对彼时的中国消费者来说,儿童益生菌还是一个全新的品类,但合生元儿童益生菌冲剂凭借过硬的品质畅销全国,为中国婴幼儿益生菌行业开创了一片新天地。
这种0到1的品类创新,带来的冲击是巨大的。中国消费者第一次看到儿童益生菌的感觉,就好像电子产品爱好者看到乔布斯从文件袋中抽出第一代MacBook Air,又或者是他们看到世界上第一台iphone。
图片
▲合生元旗下的儿童益生菌产品,图源百度百科
对合生元来说,把益生菌产品带到中国,也打开了一扇新的大门。
3
深耕与求变
创新不易,更难的是持续发力。
经由儿童益生菌打开市场后,合生元在这个领域持续深耕——
2012年,成立合生元营养与护理研究院,积极完善微生态、益生菌和益生元研究平台,推动产、学、研一体化发展。截至2021年,合生元益生菌冲剂所用菌株在法国、加拿大、西班牙、塞尔维亚等国家通过婴幼儿临床并获得认证。
2015年,设立“母婴营养与护理研究基金”,围绕肠道微生态、婴儿皮肤护理、食物过敏、脑肠轴等领域,截至2021年,累计投入580万元,发表SCI科技论文24篇、中文科技论文27篇,申请发明专利7项。
2019年,推出“合生元益生菌滴剂”,独创了粉液分离装置,保证活菌的存活率,帮助妈妈们解决新生儿服用益生菌难题。
同年,推出合生元含维生素D配方的婴儿益生菌,产品采用“菌元”结合的加成配方,含有维生素 D,能帮助恢复有益肠道菌群。
2020年,将HMO引入益生菌产品,推出了HMO益生菌。每袋不少于170亿的活性益生菌,与高含量的HMO能共同帮助婴儿构建肠道屏障,提升免疫力。
过去十几年来,合生元在益生菌领域稳扎稳打,不断构筑和拓宽自身的护城河。
资料显示,2021年,合生元已经连续3年获评全球领先婴童益生菌营养品品牌。
图片
合生元的深耕背后,也有着商业上的考量。
根据欧睿国际的统计,早在2019年,世界益生菌产业已接近2225 亿元,且依然处于增长趋势。而在中国,2020年益生菌市场的产品规模已经超过800亿元,中国产业研究院预测2022年这个市场将接近900亿元。
图片
▲全球益生菌市场规模,数据来源欧睿国际
这是一片高速增长的海域。
这还只是一个侧面。在我看来,比深耕更难的,是求变。
2017年,合生元正式更名为“H&H(健合)集团,寓意“让人们更健康更快乐(Making people healthier and happier)”。时至今日,健合已经构筑了BNC、ANC、PNC 组成的“三核”战略动力,全面布局覆盖婴儿、成人、宠物的全家庭营养链。在深耕中国的基础上,健合向着全球化企业不断进化。
大消费时代,深耕能守住基本盘,而求变和创新,则能掌握下一个时代的主动权。
4
结语
回过头来看,益生菌引入中国,也是潮流使然。
改革开放以来,中国的国民生产总值从3000多亿增长到如今的100多万亿,人均可支配收入也从170元增加到35000元,可谓天翻地覆。
经济高速增长的同时,我们的人均医疗卫生支出,却远低于欧美等发达国家。换句话说,中国未来在医疗保健需求方面存在非常大的增长潜力。
图片
▲中英美三国人均医疗卫生支出对比(单位:美元),资料来源Wind、天风证券研究所
高层也看到了这一点,2015年前后,“健康中国2030”规划横空出世。2017年7月发布的《国民营养计划(2017-2030)》中,也首次提出将“营养”融入所有健康政策中。根据《“健康中国2030”规划纲要》,到2030年,我国健康产业市场总规模将达到16万亿元。
在这个过程中,以健合为代表的一批企业顺潮流而动,成为“健康中国2030”的创新者和践行者。回看健合20多年的发展历程,从最初的益生菌业务,到婴幼儿配方奶粉领域,再到如今BNC、ANC、PNC的多品牌、多品类、多渠道共振。始终不变的主线,正是健康。
益生菌的发展,只是一个小小的注脚,这背后,是中国人对健康的美好期待。