以最高等级要求通过EMC测试,泰矽微触控阅读灯方案获众多厂商认可

触控阅读灯应用普及化
泰矽微多款车规电容触控芯片自发布以来,获得众多汽车内外饰零部件厂商的关注,已累计导入近百个项目,产品与方案覆盖绝大部分整车厂。随着内外饰交互智能化和触控化的快速发展,汽车触控方案已分化出多个具体应用场景并进入独立发展阶段。细分市场的产生对于各应用场景下的方案优化与迭代提出了更高要求,泰矽微触控芯片伴随着这一发展趋势,已逐渐延伸出各类应用的参考设计方案,包括方向盘按键,阅读灯,门把手,空调面板,座椅调节,档位控制等等。每个应用都配备了专门的算法和解决方案,以确保获得更好的功能实现和性能指标。在所有相关应用中,最具代表性的是触控阅读灯应用,因成本增加有限,且集成触控功能后带来的用户体验和用户便利性的明显提升而得到各大车厂快速的应用普及。
图片
触控阅读灯效果图
阅读灯包括前阅读灯,后阅读灯和侧壁灯。前阅读灯位于前排座舱顶部,又称之为顶部控制器(OHC),除了阅读灯功能外,还会集成天窗控制,SOS报警等其他功能。后阅读灯位于后排座椅顶部左右侧,侧壁灯位于双侧后车门上方。泰矽微已完成三类阅读灯的参考方案的开发和测试工作,并已在开放实验室测试中通过包括大众TL81000标准、广汽QJGAC 1523.029标准、吉利QJLY J7110779E标准、蔚来NEV-STD-EE-0007等相关EMC测试标准
汽车触控应用的EMC性能举足轻重
随着汽车智能化的兴起,触控按键在汽车应用中越来越被广泛使用,从顶灯控制器,门窗升降控制器、座椅调整控制器,到方向盘控制器,全部使用到了触摸按键。随着单位面积内汽车电子设备的增加,每个电子设备都在对外发射干扰信号,或者汽车进入强干扰区域的时候,由于汽车电子设备过于敏感而容易产生误操作,轻则影响汽车电子设备的正常工作,造成驾驶不便,重则损坏汽车电子设备,危及驾驶安全。这就使得汽车电子设备的EMC性能越来越凸显出起其重要性。
EMC,即电磁兼容性,是指设备在电磁环境中具有一定的抗扰能力,能够正常工作,并在正常工作时所产生的电磁干扰信号不能超过一定的限制,不对其所处的环境中的其它设备产生不可容忍的电磁干扰。简单的理解就是电子设备具备一定的抗扰能力(EMS),工作的时候你干扰我我干扰你(EMI),但是大家都能和谐共处(EMC)。
EMI,简称电磁干扰,包括辐射干扰RE和传导干扰CE。通俗理解就是电子设备因电压突变或电流突变引起电网或空间电磁环境的污染,“快”是产生EMI的主要原因。EMS,简称电磁抗干扰,主要包括瞬态传导、耦合抗扰度CI、电磁辐射抗扰度BCI、RI、手持发射机抗扰度PTI、静电放电ESD。通俗理解就是外部干扰通过线束传导或空间辐射来干扰设备,设备具备相应的抵抗能力而能正常工作。
经验告诉我们,在产品系统功能设计的同时进行EMC设计,在样机阶段完成并通过EMC测试,是最节省开发时间和最有经济效益的,费效比是最小的;反之,一旦到了产品开发的中后期才发现EMC问题,受限于技术实施方案、产品结构、PCB设计等,非但技术上会带来很大的整改难度,甚至无法实施整改措施,而且带来返工所产生的开发费用和时间的浪费,更有甚者会导致产品不能投产、上市。
EMC设计,简单地说,就是深入、系统的理解产品的工作机理,仔细预测各种可能发生的EMC 问题,以及传播路径,对技术方案选择、电路设计进行优化,在电路、机械结构、PCB的功能和EMC设计之间寻找平衡点,确保产品在达到功能和性能指标的情况下,兼顾成本效益,解决EMC问题。
泰矽微电子秉承产品EMC性能是设计出来的,而非整改出来的理念,在用户产品设计之初,根据泰矽微芯片的工作机理,结合EMC设计规律以及法则,为客户产品在电路设计、结构设计、PCB设计等方面提供专业的EMC建议,重塑产品EMC特性,使得产品得到良好的EMC设计,进而达到事半功倍的效果。
在汽车电子触摸按键应用中,泰矽微电子提供了专用的TCAE系列触摸芯片,并为客户提供完整的应用解决方案,包括软件、硬件以及EMC等,使得客户产品非常容易的、快速的通过EMC测试,大大缩短解决产品EMC问题所花费的时间与金钱。
泰矽微触控阅读灯参考方案介绍
泰矽微触控阅读灯参考设计采用TCAE12芯片进行设计开发,TCAE12的相关技术参数如下:
Arm® Cortex®-M0 内核,主频最高32MHz
存储器:64KB Flash,8 KB SRAM
内部时钟:RC16M,32KHz,二倍频器
43 GPIOs
8路差分或16路14bit单端ADC输入通道
TinyTouch®触摸检测模块,最多支持26通道电容检测
LIN接口
SPI,I2C,UART 串行通讯接口
8路16bit PWM,支持互补输出
片上温度传感器
Tinywork®外设联动机制和多种低功耗模式支持
封装 QFN48 7mm*7mm , QFN32mm 5mm*5mm
AEC-Q100 Grade 2 (-40 ˚C to 105 ˚C)
方案设计
该参考方案为单灯双触摸按键应用,以车厂对室内触摸阅读灯的真实设计要求进行设计、测试,包括功能测试、电特性测试、EMC测试等。为了实现友好的触摸效果,即用户只有触摸特定区域才能实现有效触摸,触摸特定区域外触摸操作无效,本设计在硬件上采用了双触摸的结构,结合泰矽微特有的专利算法,能准确实现触摸功能并有效避免X,Y,Z三轴的误触问题。
在-45℃~110℃温度范围内进行功耗测试,平均工作电流低于60uA。
TCAE12具有极其优异的ESD性能,芯片任意管脚可承受8KV以上静电能力,在硬件设计上可以省去ESD防护二极管,减低产品成本。
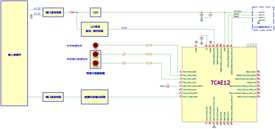
以下是参考设计框图
图片
泰矽微触控阅读灯参考设计EMC测试结果解析
参考设计通过大众汽车VOLKSWAGEN TL81000:2021-06 《Electromagnetic Compatibility of Electronic Components for Motor Vehicles》测试标准中的相关测试要求,并以最高等级的要求通过每项EMC测试。测试项以及测试标准如下表所示:
图片
BCI,其原理是BCI信号发生器通过利用电流探头将射频干扰信号耦合注入到零部件的线束上,然后射频干扰通过线束传导至汽车电子零部件上。
BCI的测试频段在1MHz到400MHz。测试方式有CBCI(共模大电流注入)和DBCI(差模大电流注入)两种,两者之间的区别在于射频干扰信号是否耦合注入到KL31线束上,若射频干扰耦合注入到KL31线束为CBCI方式,否则为DBCI方式。BCI的射频干扰信号模式包括两种调制模式的波形,分别是连续波CW模式,另一种为频率为1kHz、调制幅度为80%的调制波AM模式。在大众TL81000标准中,在被测电子部件距离电流探头150mm、450mm以及750mm处,均需通过CBCI和DBCI两种测试,射频干扰信号包括CW模式和AM模式。
CBCI测试方式如下图所示
图片
DBCI测试方式如下图所示
图片
泰矽微参考设计方案,在射频干扰信号强度为200mA的情况下,被测触摸阅读灯在全频段、全距离、全测试方式下依旧容易通过BCI测试,即在施加干扰信号的过程中、以及撤销干扰信号之后,阅读灯不会出现误触或死机、复位等异常现象。
大众汽车VOLKSWAGEN TL81000:2021-06 《Electromagnetic Compatibility of Electronic Components for Motor Vehicles》测试标准中的有关BCI测试要求,之所以称为汽车业内最严苛的测试标准之一,是因为该测试要求施加的射频干扰信号强度最强、不同距离测试的模式最全、测试频点最密,并且要求在施加射频干扰信号过程中被测电子部件不能出现误操作的现象,且撤销射频干扰信号后被测电子部件能正常操作。泰矽微是目前能完全通过该测试要求的为数极其稀少的国产芯片厂商
下列波形数据为CE测试数据
图片
图片
图片
图片
图片
大众汽车VOLKSWAGEN TL81000:2021-06 《Electromagnetic Compatibility of Electronic Components for Motor Vehicles》测试标准中的有关CE测试要求,标准严苛性也体现在各频段要求的限值极低,尤其是在无线广播频段76MHz到108MHz,要求被测电子部件对外辐射的能量的准峰值不得超过19dB。结合电容触摸的工作机理、产品的触摸性能、功耗的高要求,以及产品的特殊结构,这就使得一般的触摸方案在该频段无法满足大众汽车在该频段的限值要求。泰矽微凭借优异的芯片能力、以及完善、独特的软硬件系统方案,可完全符合相关测试标准要求。
下列波形数据为RE测试的数据
图片
图片
图片
图片
图片