西南交通大学汪建新团队《AHM》:一种仿生多功能生物胶水

图片
组织粘接剂通过材料的设计可以实现对生物组织的有效粘附,与传统的外科缝合技术相比,具有操作简单、应用迅速、避免组织微损伤、具有良好的生物和生物力学相容性等优点。因此,它们在临床上被应用于许多医疗场景,如伤口闭合、外科密封胶、再生医学、设备连接等。随着医学的发展需要,多功能组织粘接剂将成为生物粘接剂未来的发展方向之一,尤其是在再生医学领域,水凝胶组织粘接剂因其与细胞外基质结构相似、降解可控、性能可调、含水量高、吸水性强、药物局部释放、对氧、营养物质及其他水溶性代谢物的高通透性等诸多优点而越来越受到人们的关注。然而,由于水凝胶具有较高的亲水性和溶胀性,导致其在水下的附着力较低。近年来,酚类化合物因其优异的抗氧化性能和清除活性氧(ROS)的能力以及在温和条件下通过交联在各种基底上形成多功能涂层而广为人知,因此成为表面改性和功能化、水下粘附以及纳米颗粒和水凝胶合成的极具吸引力的材料,而受此启发的粘接剂设计策略也引起了广泛关注。
近期,西南交通大学汪建新教授等人提出了一种基于空间多层次的物理化学和原位键合的仿生策略,并以聚谷氨酸(PGA)、盐酸酪胺(TYR)和单宁酸(TA)为前体,以4-(4,6-二甲氧基三嗪)-4-甲基吗啉盐酸盐(DMTMM)为缩合剂,开发了一种多功能水凝胶生物胶水,用于止血及组织的粘合和修复。他们通过在PGA链中引入TYR和TA,证明生物胶水不仅可以通过空间多级物理化学键合的协同作用实现对各种新鲜组织和潮湿材料表面的强粘附,而且还可以被赋予抗氧化和止血的功能。该生物胶水在伤口、肝脏和软骨的修复中均获得了成功的应用,显示了该生物胶水在临床应用中的巨大潜力。相关研究以 “A Nature-Inspired Versatile Bio-Adhesive”为题发表在Advanced Healthcare Materials上。
图片
多功能水凝胶生物胶水的交联机理及其湿粘附和水下粘附性能的
改善策略
疏水酯键的形成对增强水下附着力起着关键作用。而羧基与羟基的酯化反应是一个可逆过程,醇类可以作为亲核试剂对羧基的羰基进行亲核攻击。因此,只有在质子酸存在的情况下,那些缺电子较多的羰基碳才有利于它们与羟基的亲核加成。由于酚羟基氧原子上的未共享电子与苯环之间的共轭作用,使得酚羟基的亲核能力非常弱,并且由于苯环具有较大的位阻,因此要实现PGA上的羧基和TA上的酚羟基的酯化反应是一个巨大的挑战。本研究受Kunishima等人的启发,成功地使用高选择性的DMTMM作为缩合剂进行酯化和酰胺化反应,实现了粘合剂中亲疏水性结构的构建(如图1)。
图片
图1 水凝胶生物胶水的交联及粘附机理
粘附性能的提高和水下粘接一直是组织粘接剂研究与开发的核心问题。为了实现这些目标,本研究提出了以下仿生优化设计策略。首先是键合模式的选择。本研究选择了两种键模式,即酰胺键和酯化键,这可带来以下好处。首先,酯化键的形成可以赋予粘接剂良好的水下粘附性能。其次,在DMTMM的作用下,酰胺化反应和酯化反应都可以进行,不仅可以保证生物胶水本体的交联,还可使组织基质中胶原蛋白和糖胺聚糖上的氨基、羟基和羧基与粘合剂材料中的羧基和羟基酰胺化或酯化,从而在粘合剂和组织之间形成共价键,可大大增强粘合剂对组织的粘附力,这是固体粘接剂所不具备的特性。二是多层次物理键和化学键在空间尺度上的协同作用。为了获得一种有效的能量耗散方式,本研究采用了动态的物理交联和化学交联的协同效应,与单一的动态物理交联相比,提高了能量耗散效率。此外,通过空间多层次动态物理交联协同作用,耗散效率进一步提高,从而胶粘剂的粘接强度也大大提高了。结果显示,通过多级动态物理化学交联及其协同作用,水凝胶胶粘剂的粘接强度从单独使用TA或TYR时的19.03±3.11 kPa、14.18±1.78 kPa提高到196±11.96 kPa,粘接强度提高了十倍,从而证明了所提出的策略的优势,显示了对新鲜的生物组织优良的湿粘附和水下粘附性能(图2, 视频1-3)。
根据ASTM F2255-05标准(图2A),我们通过体外剪切粘结试验研究了水凝胶与猪皮、兔皮和羊皮的粘附性,其中由于猪皮与人类皮肤具有生物学上的相似性,因此被认为是接近人类皮肤的代表性材料。此外,我们还测试了水凝胶与玻璃、橡胶、不锈钢和聚四氟乙烯(PTFE)的附着力(图2B)。如图2E所示,不同组分的生物胶水的粘接强度随着PGA和TA含量的增加而增加。在猪皮剪切黏附实验中,水凝胶-7胶水的黏附强度为83.07±8.07 kPa,水凝胶-4胶水的黏附强度为77.69±6.96 kPa。如图2F所示,水凝胶-7胶水对玻璃、橡胶、不锈钢、聚四氟乙烯、兔皮和羊皮的粘附强度分别为229.11±4.73 kPa、208.07±15.77 kPa、199.61±9.24 kPa、54.68±2.27 kPa、55.76±4.89 kPa和49.95±13.11 kPa,说明该生物胶水对不同材料都具有较强的粘附性能。在基材一端粘贴重物的试验中,粘接橡胶和玻璃的生物胶水可以提起5kg的水桶,且粘接部分没有断开(图2C)。其原因是这些亲水性底物更容易与水凝胶中的未离子交联的邻苯二酚基形成氢键,而其它中性或疏水底物则可能由于氢键密度的降低而削弱其粘附性能。因此,它们更有可能附着于高度亲水的基质,如玻璃上。TA可以通过酯化反应与PGA形成酯键,从而大大提高了与含油脂的猪皮的亲和力和粘附强度。此外,生物胶水与软组织黏附后,在拉伸、压缩、扭转、弯曲等过程中均能保持良好的粘连性和完整性(图2,视频1),为其更广泛的临床应用提供了进一步的保障。然而,在潮湿环境中实现强附着力仍然是一个主要挑战。为此,我们进行了一系列生物胶水与新鲜器官的体外黏附试验。如图2H所示,所制备的水凝胶粘接剂可以粘附在心脏、肝脏、脾脏、肺和肾脏上,说明所制备的水凝胶粘接剂对新鲜的器官具有良好的粘附性。当用大流量的水冲洗粘附在水凝胶上的猪皮部分时,水凝胶生物胶可以与猪皮紧密附着(视频2),说明水凝胶生物胶在流动的流体环境中可以保持强而稳定的粘附。此外,我们用生物胶水与家兔肠道进行了黏附测试(图2J)。在家兔小肠上切开一个0.3cm的伤口,然后用生物胶水粘接。当水龙头流出的水通过家兔小肠时,伤口未发现漏水,水凝胶生物胶仍能紧密附着在小肠上。进一步用水凝胶生物胶水对兔胃进行粘接测试,如图3K所示,在兔胃中央切开一个1cm的伤口,将生物胶粘合在兔胃的伤口处,并将其灌满水后晃动,创面无渗水现象,生物胶保持完整不脱落,在水环境下具有较强的粘附性能。此外,还进行了生物胶水与金属(不锈钢)、无机(玻璃)、有机(橡胶)和生物组织(猪皮)的水下粘附实验,结果表明生物胶水与这些材料的水下粘附良好(图2D,视频3)。
图片
图2 生物胶水的粘附性能(A)生物胶水的剪切粘合测试示意图。(B)生物胶水对不同基质的剪切粘附实验。(C)生物胶水粘合橡胶和玻璃后可以提起5公斤的水桶。(D)生物胶水与不同材料的水下粘附性的演示。(E)不同组分的生物胶水对猪皮的粘附强度。(F)生物胶水与玻璃、铁、橡胶、聚四氟乙烯、羊皮和兔皮的粘附强度。(G)PGA-TYR、PGA-TA和PGA-TYR-TA与玻璃的粘附强度,显示了TYR和TA的协同效应。(H)生物胶水与心脏、肝脏、脾脏、肺部和肾脏的粘附图。(I)生物胶水粘附在猪皮上的(a)无应力、(b)拉伸、(c)压缩、(d)扭曲和(e)弯曲时的图像。(J)兔小肠(a)水在兔子小肠中流动;(b)在兔子小肠上形成长度为3毫米的伤口后,显示水正从伤口处流出;(c)在没有水流动的情况下,在兔小肠上形成的长度为3毫米的伤口处涂上生物胶水;(d)在流水下,涂上生物胶水后的兔小肠伤口处未显示漏水,显示了生物胶水较好的水下粘附性能。(K)兔胃粘连测试(a)完整的兔胃;(b)在兔胃上形成长度为1毫米的伤口;(c)将生物胶涂抹在兔胃的伤口上,振荡充满水的兔胃,无漏水发生,显示了生物胶水较好的水下粘附性能。
生物胶水的抗氧化、止血以及皮肤、肝脏和软骨的粘合及修复性能
抗氧化性能
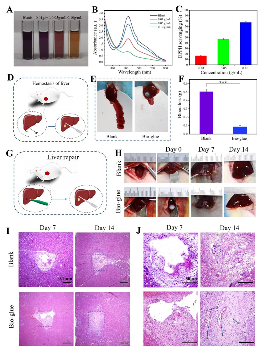
本研究采用1,1 -二苯基-2-苦碱肼基(DPPH)自由基清除法评价水凝胶胶粘剂的抗氧化性能。如图3A所示,随着水凝胶含量的增加,溶液颜色逐渐变浅,517 nm处的吸收峰相应降低(图3B),表明水凝胶含量与DPPH自由基的清除效率成正相关。当生物胶水凝胶的用量为0.1 g mL-1时,DPPH的清除率达到77%(图3C,视频4)。水凝胶中TYR和TA的酚羟基能够捕获自由基被氧化成醌,从而赋予水凝胶抗氧化性能。
止血性能
为了评价水凝胶生物胶的止血性能,我们用18G针在大鼠肝脏上行创面,建立SD大鼠肝损伤模型(图3D)。通过血液在滤纸上的浸渍面积来测试材料的止血性能,通过血液浸渍滤纸的重量来测量失血量。结果如图3E所示。可以看出,空白组滤纸上的血液浸透面积比生物胶组大得多,说明在创面部位应用粘接剂时获得了理想的止血效果。暴露10分钟后,如图3F所示,未处理的肝脏出血量为0.503±0.030 g。与空白组相比,生物胶水组出血量明显减少,为0.086±0.015 g(视频5),出血量减少了82.9%,证明生物胶水具有较好的止血功能。
肝创口的粘合和修复性能
随后,使用SD大鼠肝损伤模型评估生物胶水对组织修复的影响(图3G)。实验组在肝缺损处涂以生物胶水,5分钟内完全止血。生物胶水完全固化形成表面光滑的水凝胶,与肝组织紧密连接。术后第7天(图3H)取出肝脏进行观察,可见,生物胶水和空白组肝脏无异常肿胀,表面光滑。空白组的肝损伤部位与腹壁有少量粘连。生物胶水组无粘连,可见少许水凝胶残留,材料覆盖部分与周围肝脏边界清晰。术后14 d,空白组瘢痕明显,有少量粘连; 生物胶水组的肝表面光滑,瘢痕细小,无黏性损伤。组织学结果显示,术后7天(图3 I、J),空白组损伤部位仍有明显缺损,周围组织可见大量炎性细胞浸润,缺损部位大面积细胞出现肿胀坏死。与空白组相比,生物胶水组的缺损处有新生结缔组织生长,炎症细胞浸润明显减少。术后第14天,空白组损伤部位内生长的结缔组织填充疏松,缺损边缘仍可见瘢痕组织,部分细胞肿胀坏死;在生物胶水组中,填充的组织中可见新的肝组织:包括中央静脉的肝小叶、肝小叶之间门静脉区域的小叶间胆管和小叶间静脉、以及肝索间的肝窦,表明肝组织的功能再生基本完成。
皮肤的粘合和修复性能
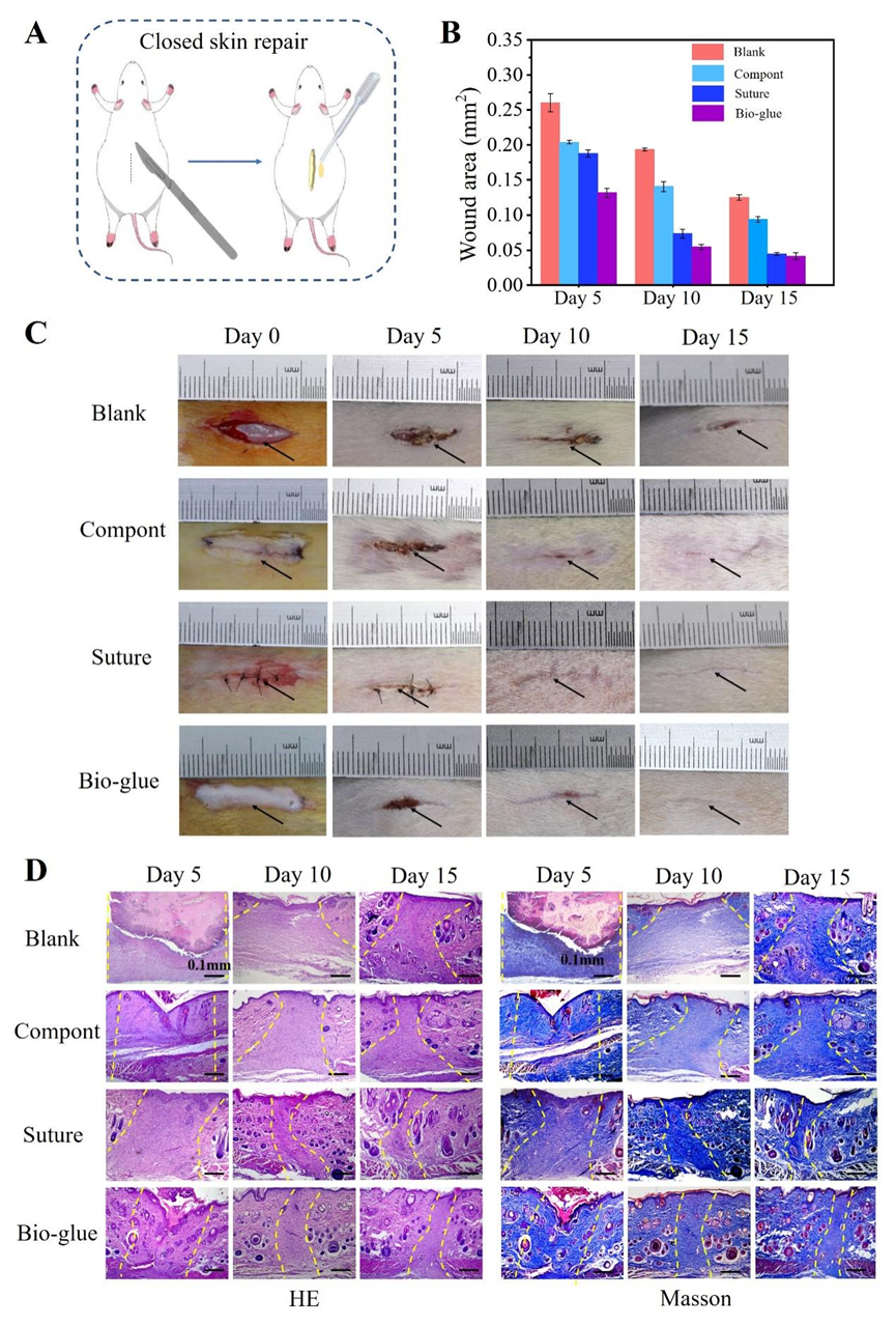
此外,用SD大鼠全层皮肤切口模型对生物胶水的皮肤伤口闭合和愈合性能进行了评估(图4A)。在大鼠背部正中行2cm长的全层切口。然后分别行空白、缝线缝合、商用粘合剂和水凝胶生物胶水粘合处理。如图4C所示,空白治疗组的切口由于张力而无法闭合。手术缝合组创面缝合良好,但在缝合处有出血现象。商业胶组的切口内收,粘接剂覆盖部分干而粗糙。而生物胶水组切口闭合良好,无出血,粘接剂覆盖部分光滑,无收缩。术后各组大鼠饮食正常。术后第5天(图4C),观察到空白组创面部分闭合,血痂增多; 缝合组的创面闭合良好,但切口出现红肿、炎症; 商用胶组切口出现明显红肿、脓、血痂,创面周围毛发大量脱落; 生物胶水组切口闭合良好且逐渐变窄,无明显肿胀及脓痂。术后第10天(图4C),空白组创面逐渐愈合,但仍可见局部红肿、血痂; 缝合组切口处瘢痕明显; 组份组创面闭合,仍可见红肿,脱发区未见新发; 生物胶水组创面愈合良好,可见新生毛发形成。术后第15天(图4C),空白组血痂脱落,创面逐渐愈合; 缝合组创面愈合良好,瘢痕仍可见; 商用胶组创面愈合,仍有红肿,可见少量新生毛发; 生物胶水组完全愈合,无明显瘢痕。组织学染色结果也显示生物胶水创面闭合修复效果良好,如图4D所示。术后第5天,空白组大鼠血痂层明显增厚,炎性细胞浸润,表皮层不连续; 缝线组炎性细胞浸润,但表皮层连续; 商用胶组全层大量炎性细胞浸润,表皮层不连续,真皮组织纤维排列紊乱; 生物胶水组显示了少量炎症细胞浸润和有效的再上皮化,可见少量皮肤附件。术后第10天,空白组炎症细胞开始消退,重新上皮化,切口处开始形成新的胶原组织; 缝合组炎症细胞完全消退,创面逐渐出现附件长入和再上皮化; 商用胶组仍有炎性细胞浸润,未见毛囊等附件,再上皮化程度低; 生物胶水组创面炎症完全消退,再上皮化和附件再生最为显著。术后15天,生物胶水组与缝线组皮肤全层基本愈合,与周围正常组织相似。空白组和商品粘接剂组只有少量的再上皮化和附件再生。由于胶原纤维在修复结构和功能中起主导作用,我们进一步采用Masson染色法观察创面处胶原纤维的形成情况。结果(图4D)显示,空白组和医用胶组随着创面愈合,切口处的新胶原蛋白逐渐变密,但排列混乱,形成瘢痕组织。生物胶水组与缝合组相似,胶原再生和附件再生优于缝合组。术后5天出现大量新胶原蛋白及皮肤附件,术后15天基本完成全层皮肤修复。皮肤创面的形态学分析(图4B)也与上述结果一致。生物胶水组创面愈合速度和程度均优于其他对照组。综上所述,水凝胶生物胶水具有良好的促进组织修复的性能。作为一种伤口密封材料,其治疗全层皮肤切口的效果优于市售医用胶水。
软骨粘合与修复性能
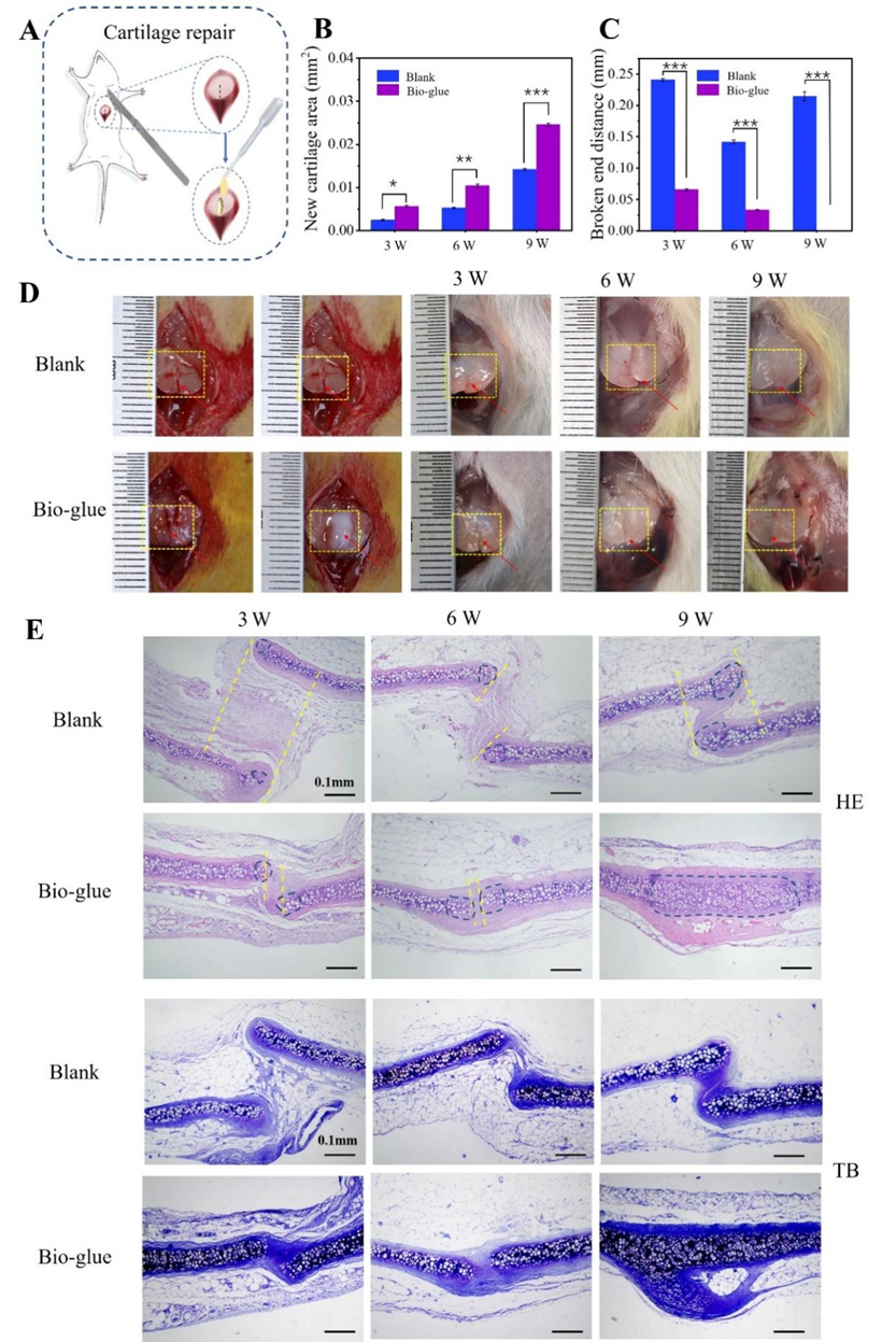
软骨的再生与修复一直是骨科领域的难题。为了考察生物胶水对软骨的粘附修复作用,我们在SD大鼠胸骨软骨上建立了软骨粘附修复模型(图5A)。如图5D所示,剑突软骨末端半切后呈分离状态。用生物胶水包覆切口1-2分钟,分离端粘接良好。术后3、6、9周采集标本(图5D)。可见,空白对照组剑突软骨末端在各时间点均出现明显的分离脱位,断端之间无显著的软骨再生。而生物胶水组无明显脱位现象,术后3周,仅见软骨远端轻度分离和脱位。术后6周分离的远端完全融合。术后第9周,软骨完全修复。用H&E染色和甲苯胺蓝染色评价了细胞分布、结构完整性和软骨基质再生情况,结果显示(图5E),空白组术后第3周,断端软骨再生活跃而出现肿胀,但离体两端之间仅现少量软骨基质; 术后第6周,断端表面形成新的软骨膜; 术后第9周,断端开始形成少量新的软骨组织,但分离状态未发生改变。生物胶水组术后第3周分离端排列良好,端间有大量新生软骨基质。术后第6周,软骨膜覆盖并连接分离的两端,软骨再生活跃,形成了大量软骨基质; 术后第9周,软骨分离端的新形成的软骨连接在一起,软骨膜再生,可见大量软骨细胞和软骨基质,修复基本完成。组织学分析结果(图5B、C)显示,各时间点生物胶水组软骨新形成量均比空白组高1倍以上,这证实了该生物胶水在软骨愈合早期能有效诱导软骨生长。
图片
图3 生物胶水的抗氧化性及其肝脏止血和修复功能。(A) DPPH溶液与不同重量的水凝胶生物胶水共同孵育后的照片。(B)生物胶水清除DPPH的UV-Vis光谱。(C)DPPH溶液与不同重量的水凝胶生物胶共同孵育后的DPPH清除率。(D) SD大鼠穿透性肝损伤模型示意图。(E)空白组和实验组肝脏止血过程的代表性照片。(F)空白组和实验组肝出血量。(G) SD大鼠肝损伤模型示意图。(H)手术后第7天和第14天伤口愈合的代表性照片。(I)再生肝组织的代表性HE染色图像。(J)(I)的放大图像,箭头显示中央静脉、叶间静脉、叶际胆管和肝窦的形成。
图片
图4 生物胶水对皮肤伤口的粘合及其修复  (A)SD大鼠全层皮肤切口模型示意图。(B)根据组织学图像计算的伤口面积。(C)手术后第5、10和15天皮肤伤口愈合的代表性照片。(D)皮肤再生组织的H&E染色和Masson染色图像。
图片
图5 生物胶水对断裂软骨的粘合及其修复(A) SD大鼠软骨损伤模型示意图。(B)新生软骨的面积和(C)软骨断裂端之间的距离。(D)术后3、6和9周伤口愈合的代表性照片。(E)再生组织的HE和甲苯胺蓝染色图像。
综上,基于仿生学的空间多级物理化学键合和原位键合的策略已被证明是实现水凝胶生物粘结剂在各种组织和材料表面的强粘合的有效途径。实验结果证明所获得生物胶水由于PGA固有的极性基团及其柔韧性以及引入的TYR和TA上的酚羟基增强了生物胶水的粘附性能,同时赋予胶水良好的止血能力,而TYR和TA同时提供了较好的抗氧化性能,从而有利于促进巨噬细胞从M1表型向M2表型的转化及其免疫调控,加速了组织的愈合。该生物胶水在肝脏、皮肤和软骨上的应用均取得了较好的效果,显示了极好的体内组织粘合及组织再生修复的能力。该研究为未来多功能生物粘结剂的开发提供了新的思路。
--纤维素推荐--
来源:高分子科学前沿
声明:仅代表作者个人观点,作者水平有限,如有不科学之处,请在下方留言指正!