西北首家!瑞吉酒店落户西沣路,即将开建!

豪华酒店品牌,正在抢占西安市场。西安也需要这些豪华酒店,为城市发展添彩。
作为世界头部豪华酒店品牌代表,此前瑞吉酒店已经签约唐延路上的豪宅项目万瑞府,但相对来说进展缓慢。
而就在近日,地产房剑发现,位于西沣路上即将开建的西沣国际,外围墙上也已标注出瑞吉酒店的名称和LOGO,或将成为西北首家瑞吉酒店
图片
2022年10月14日,西安城南西沣路上一宗31.813亩商服用地成交。
该地块位于雁塔区西沣一路以南、西沣二路以北、西沣路以东,容积率5.5,建筑密度不大于50%,绿地率不大于25%
陕西亚新佳丰泰实业有限公司以2.879亿元摘得了该宗土地,折合地价905万元/亩。
图片
陕西亚新佳丰泰实业有限公司是一家外商投资企业,大股东是费尔干纳亚星建筑材料有限责任公司,持股比例60%。另一个持股比例40%的股东西安普鲁斯商贸有限责任公司在今年7月份将股份转让给了陕西佳丰乐商贸有限公司;。
实际上,费尔干纳亚星建筑材料有限责任公司是一家陕西企业在国外的公司。
公开信息显示,陕西祥盛实业集团2018年在乌兹别克斯坦费尔干纳州注册成立了“费尔干纳亚新建材有限公司”,目前累计投资2亿美元,先后建成水泥生产线两条,年产水泥200万吨,提供劳务输出和就业岗位600多个。
也就是说,摘得这块31.813亩商服地块的企业,实际上是陕西祥盛实业集团。
图片
陕西祥盛实业集团2010年11月注册成立,注册资本1亿元,注册地位于陕西省商洛市镇安县,是一家集建筑工程、房地产开发、矿山开采、施工,政策允许的矿产品购销、酒店、超市等多元化企业。
除了国内业务之外,陕西祥盛实业集团近年来还紧跟国家“一带一路”步伐,先后在塔吉克斯坦、哈萨克斯坦等中亚国家成立分公司,参与中亚国家基础建设。
又是一家有矿的企业!
图片
拿下这块地后,陕西祥盛实业集团在这块地上开发建设西沣国际项目。
2023年西安雁塔区在建重点项目计划名单中,商贸文化类项目就包括西沣国际,并且是雁塔区2023年一季度12个重点项目集中开工中的项目之一。
图片
官方公开信息显示,西沣国际总投资14亿元,总建面约16.95万㎡(地上11.67万㎡、地下5.28万㎡),建设周期为2023-2025年,年计划投资2.8亿元,项目将建设JW酒店及办公、购物、餐饮娱乐为一体的商业体,提供停车位1400个。
同时,西沣国际项目建成后将成为西沣路板块具有国际化水准和影响力的区域性商业项目,预计年营收5亿元,年贡献税收1800万元,带动就业1600人。
图片
2023年8月4日,地产房剑在西沣国际项目现场看到,目前该项目工地围挡已经完成,但目前尚未正式开工建设。不过从工地上已经集中了不少工程机械可以看出,项目即将进入到实质性开工建设阶段。
同时,从项目工地外围墙上可以看到,除了祥盛集团、西沣国际之外,还出现了西安瑞吉酒店的名称和LOGO,这意味着瑞吉酒店将会落址于此。
图片
瑞吉酒店(St.Regis)是世界上最高档酒店的标志,代表着绝对私人的高水准服务。它的历史久远,第一家圣·瑞吉斯酒店是1904年阿斯托(John Jacob Astor)上校在纽约开办的。
瑞吉酒店,不仅是酒店界的头部品牌,更是世界高端酒店发展史的见证者。从纽约到北京,从上海到深圳,百年瑞吉的择址皆选择世界中心城市。
2015年11月,万豪122亿美元并购喜达屋将成全球最大酒店集团,万豪酒店分成奢华、高级、精选、长住。
奢华酒店就有我们熟悉的丽思卡尔顿酒店、瑞吉酒店及度假村、JW万豪酒店及度假村以及W酒店。
目前,瑞吉酒店在中国进入了深圳、北京、三亚、拉萨、天津、成都、丽江、珠海、长沙、南京、青岛等核心城市。
2017年11月,时任美国总统特朗普访华,下榻的就是北京东二环建国门附近的瑞吉酒店。
图片
此前,位于西安高新区科技一路与沣惠南路交汇处的豪宅项目万瑞府已经官宣签约瑞吉酒店,但这个项目一直进展比较缓慢。
因此,即将开建的西沣国际引入的瑞吉酒店,或将成为中国西北第一座瑞吉酒店。另外,从瑞吉酒店已进驻的城市每座城市只有一座瑞吉酒店来看,这也或将成为西安唯一的瑞吉酒店!
图片
西安作为国家中心城市、西北龙头城市,也是一座旅游城市,拥有大雁塔、兵马俑、钟鼓楼、城墙、华清池等世界级的旅游景区,每年吸引着数亿中外游客。
同时,城市地位本身,也使得西安这几年成为重要会议的举办地。2021年,第十四届全运会在西安举行;2023年,中国-中亚峰会在西安举行……
今年以来,包括张杰、张信哲、张韶涵、李荣浩、五月天、刘若英、TFBOYS等明星的演唱会先后在西安举办。
这一切,均使得西安也成为高品质酒店、豪华酒店品牌重点布局的城市之一!
图片
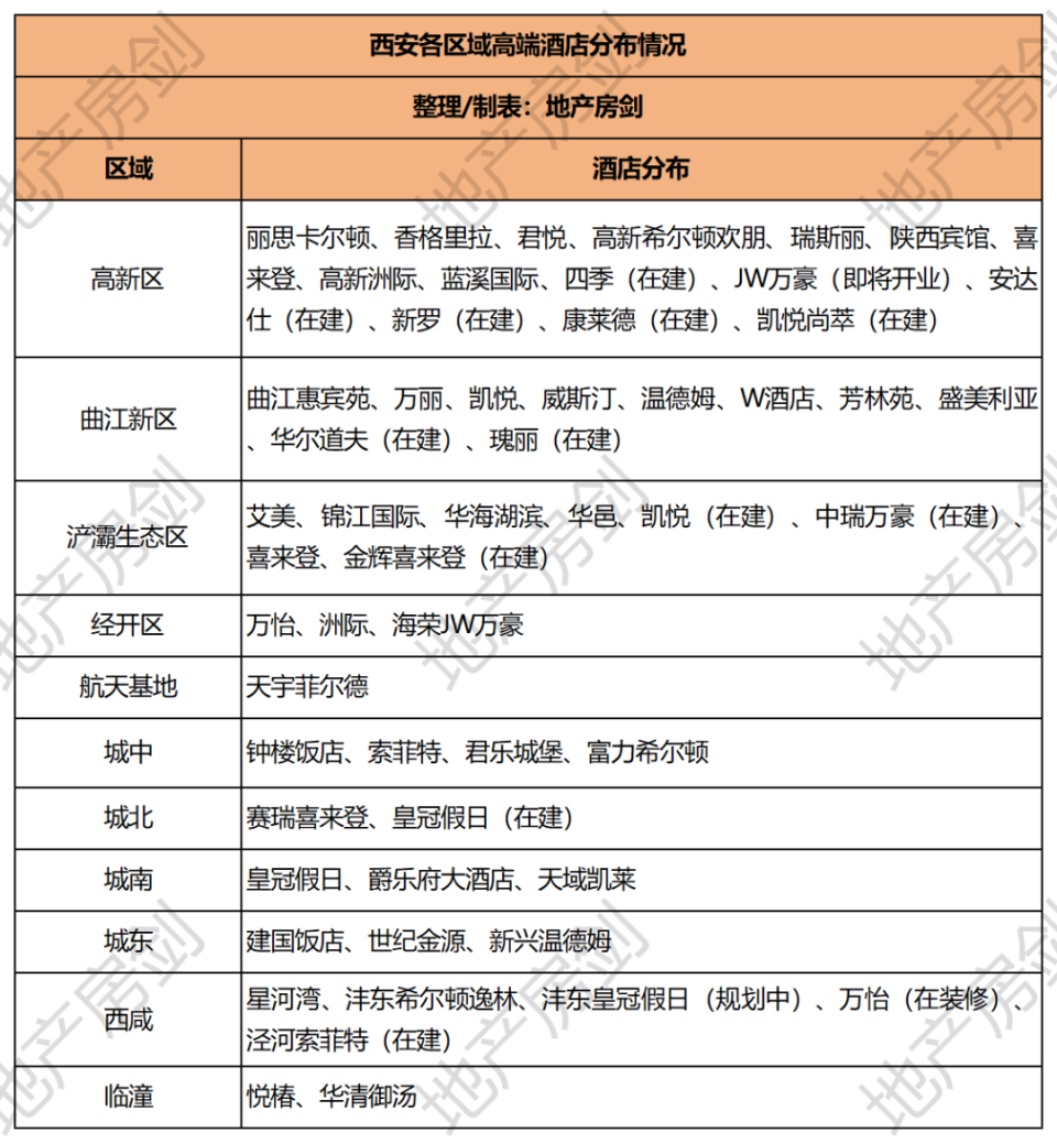
西安的高端酒店,主要分布在高新、曲江、浐灞,这几大区域也是目前西安商务、旅游资源最为集中的区域。
目前,西安已经开业有W、丽思卡尔顿、JW万豪、君悦、威斯汀等酒店品牌,在建有四季、华尔道夫等豪华酒店。
而沣东国际科创商务广场的万怡酒店、高新天一国际的JW万豪酒店正在装修,已经进入开业倒计时。
同时,还有更多的高端酒店,正在签约落户西安。继前不久洲际酒店集团皇冠假日酒店签约落户沣东新城之后,雅高酒店集团旗下酒店品牌索菲特在昨天签约落户泾河新城。
另外,西安目前在建的中国国际丝路中心、环球西安中心、荣民壹号、夏中心(待开建)等项目,预计还将会为西安引入更多的高端豪华酒店,届时西安酒店市场必将迎来更加蓬勃的发展!