重磅!2023年中国及31省市地源热泵行业政策汇总及解读(全)因地制宜成为行业发展主旋律

行业主要上市公司:华清安泰(832326.OC)、欧森纳(831870.OC)、四联智能(430758.OC)、卓成节能(871592.OC)等
本文核心数据:国家地源热泵政策目标;地方地源热泵政策目标
1、政策历程图
地源热泵是陆地浅层能源通过输入少量的高品位能源(如电能),实现由低品位热能向高品位热能转移的装置。
当前地源热泵技术研发、产品制造行业的发展动力主要是国家对地热能、环保节能产业的重视以及一系列可再生能源产业政策的驱动。根据国家能源局历年发布的《可再生能源发展规划》,国家对地源热泵行业的支持政策经历了从“加快技术引进和消化”到“推进技术应用”再到“优先发展土壤源热泵,积极发展再生水源热泵,适度发展地表水源热泵,扩大浅层地热能开发利用规模”的变化,因地制宜地科学发展成为“十四五”时期国家引导地源热泵行业发展的主旋律。
图片
2、国家层面政策汇总及解读
——国家层面地源热泵行业政策汇总
2006年我国正式实施《可再生能源法》,其中首次强调优先推动地热能的发展,之后又从可再生能源发展、建筑节能、新能源技术推广应用等方面颁布了相应的政策文件,对地热产业发展起到了积极推动作用,直接或间接地推动了我国地热产业和地源热泵技术的应用发展。
图片
图片
——国家层面地源热泵行业规划汇总
地热能是一种优质的清洁能源,已经成为国家实现“双碳”目标的重要资源。2017年发布的《地热能开发利用“十三五”规划》是我国首个地热开发利用专项规划,提出到2020年,地热供暖(制冷)面积累计达到16亿平方米,地热发电装机容量约530兆瓦;在《“十四五”建筑节能与绿色建筑发展规划》中,对地热能发展提出了具体的量化目标:新增地热能建筑应用面积1亿平方米。随着国家“双碳”目标的战略地位日渐提高,国家对地热能的利用也更加全面而深入,而地源热泵作为将地热能转化为可利用能源的重要技术或将引来良好的市场机遇。
图片
图片
——国家层面地源热泵行业发展重点解读
地源热泵行业的发展与地热能的开发政策息息相关。根据《“十四五”可再生能源发展规划》,“十四五”期间,我国将积极推进中深层地热能供暖制冷,全面推进浅层地热能开发,因地制宜推动地源热泵技术应用,重点开发地区以及发展重点如下:
图片
3、各省市层面的政策汇总及解读
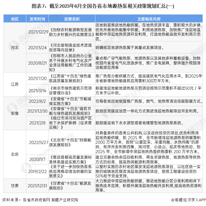
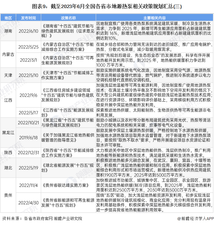
——31省市地源热泵行业政策汇总
在国家政策的积极引导和带动下,北京、河北、山东、贵州等主要省市相继颁布了一系列地方性政策规划,主要是在推动地热能等清洁能源开发和建筑节能发展下,因地制宜地推广地源热泵应用,对地源热泵的技术发展和应用渗透起到了积极推动作用。
图片
图片
图片
——31省市地源热泵行业发展目标解读
“十四五”期间,我国大部分省份均已提出地区地热能开发或地源热泵行业的发展方向及目标,例如北京市明确到2025年,全市新增浅层地源热泵供暖面积2000万平方米,新增中深层地热热泵供热面积200万平方米;河北省提到要因地制宜推进地热能供暖,在地热资源丰富、面积较大的乡镇,优先开展地热能集中供暖。利用地源热泵,加快推广浅层地温能和中深层地热资源开发利用,打造地热能高效开发利用示范区等。
图片
更多本行业研究分析详见前瞻产业研究院《中国地源热泵行业市场前瞻与投资战略规划分析报告》。
同时前瞻产业研究院还提供产业大数据、产业研究报告、产业规划、园区规划、产业招商、产业图谱、智慧招商系统、行业地位证明、IPO咨询/募投可研、IPO工作底稿咨询等解决方案。在招股说明书、公司年度报告等任何公开信息披露中引用本篇文章内容,需要获取前瞻产业研究院的正规授权。