预见2023:《2023年中国耐火材料行业全景图谱》(附市场规模、竞争格局和发展前景等)

行业主要上市公司:北京利尔(002392);鲁阳节能(002088);瑞泰科技(002066);濮耐股份(002225)等
本文核心数据:耐火材料行业重点政策;耐火材料制品产量;耐火材料行业市场规模
行业概况
1、定义
耐火材料一般指耐火度不低于1580℃的一类无机非金属材料,广泛用于冶金、化工、石油、机械制造、硅酸盐、动力等工业领域。
耐火材料品类十分复杂,分类方法很多,但是目前一般按照化学物质或者化学成分的分类比较多。按照形状分,耐火材料可分为定型耐火材料、不定形耐火材料;按照酸碱度分,耐火材料可分为酸性耐火材料、碱性耐火材料、中性耐火材料;按照耐火度分,耐火材料可分为普通耐火材料、高级耐火材料、特级耐火材料;按照应用行业分,耐火材料可分为钢铁行业用耐火材料、建材行业用耐火材料、电力行业用耐火材料、化学行业用耐火材料等。
图片
2、产业链剖析
耐火材料行业上游为耐火原料制造行业主要包括矾土、菱镁矿等无机非金属矿物原料开采、冶炼与加工行业,硅溶胶等相关化工原料制造行业。中游为各类耐火材料及其制品;耐火材料是钢铁、有色金属、电力能源等行业的基础材料,下游为高温工业,主要包括钢铁工业、建材工业、有色金属工业、化学工业、环保、军工等领域。
图片
从耐火材料行业产业链主要参与企业看,耐火材料行业上游主要参与企业有新沂市万和矿业有限公司、甘肃三远硅材料有限公司、营口开宇镁质材料有限公司、青岛兴和石墨有限公司等;中游主要参与企业有北京利尔、濮耐股份、瑞泰科技、鲁阳节能等;钢铁工业为耐火材料行业主要应用领域,下游主要参与企业有中国宝武钢铁集团、河钢集团、沙钢集团、鞍钢集团等。
图片
行业发展历程:行业处在快速发展阶段
新中国成立以来,我国耐火材料行业经历了70余年的发展,当前,我国耐火材料行业正处在高速发展期,国内的一流耐火材料企业在各自领域取得一定成绩,在生产装备、科研水平、产品竞争力、市场规模等正在追赶奥镁、维苏威、雷法等业内的世界知名企业。
图片
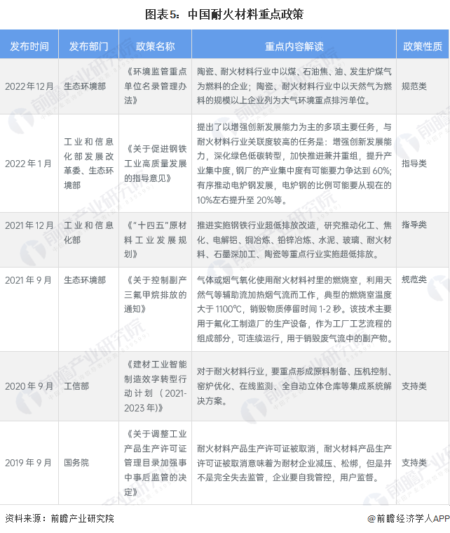
行业政策背景:政策加持,行业发展更加规范
图片
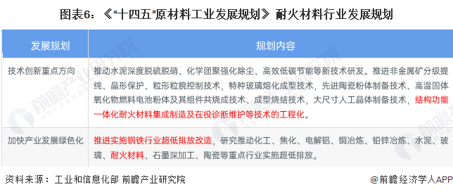
原材料工业是实体经济的根基,是支撑国民经济发展的基础性产业和赢得国际竞争优势的关键领域,是产业基础再造的主力军和工业绿色发展的主战场。工业和信息化部发布的《“十四五”原材料工业发展规划》中关于耐火材料的相关内容主要聚焦在耐火材料行业的技术创新和产业绿色化发展两个方面。
图片
行业发展现状
1、耐火材料制品产量:产量下降
2022年对耐火材料行业是极具挑战的一年,受国际政治和安全形势动荡以及新冠疫情影响,世界经济复苏乏力,耐火材料行业面临市场需求减弱、原材料及能源成本高企、企业利润大幅下滑的多重挑战。据中国耐火材料行业协会统计数据,近年来,我国耐火材料制品产量呈波动下降趋势,2022年,我国耐火材料制品产量为2301.00万吨,同比降低4.23%。
图片
2、耐火材料行业产品类型
据中国耐火材料行业协会统计数据,2022年,我国耐火材料制品中,致密定形耐火制品产量最高,致密定形耐火制品产量为1261.1万吨,占耐火材料制品总量的54.81%,其次为不定性耐火制品,产量为983.22万吨,产量占比为42.73%。
图片
3、耐火材料行业规模
据中国耐火材料行业协会数据,中国耐火材料行业企业主营业务收入由2018年的2008亿元下滑至2020年的1936.4亿元,结合近两年来,中国耐火材料产量情况,前瞻初步统计,2022年,中国耐火材料行业规模为1798.1亿元。
图片
行业竞争格局
从我国耐火材料产业链企业区域分布来看,耐火材料产业链企业主要分布在河南地区,其次是辽宁;其余地方,如山西、山东和山东等省份也有部分企业分布。
图片
据中耐协数据,河南、辽宁、江苏、浙江和山东为中国耐火材料五大主产区,2022年,河南省耐火材料产业稳居全国第一。
2022年,河南省耐火材料产量850.11万吨,产量占全国耐火材料产量的36.95%;辽宁省耐火材料产量426.51万吨,产量占比为18.54%;江苏省耐火材料产量163.63万吨,产量占比为7.11%
图片
行业发展前景及趋势预测
1、行业发展前景
在政策的引导下,中国耐火材料行业发展更加规范化,绿色低碳和智能化成为行业发展的重要趋势,结合近年来中国耐火材料发展现状和下游需求情况来看,未来中国耐火材料行业将保持平稳增长趋势,前瞻预计,2028年,中国耐火材料市场规模将达2275亿元。
图片
2、行业发展趋势
在政策的支持以及中国耐火材料行业技术的不断发展,未来中国耐火材料行业发展趋势主要表现为设备国产化提速、产权注册和保护制度趋于完善以及与新兴技术联系愈加紧密。
图片
更多本行业研究分析详见前瞻产业研究院《中国耐火材料行业市场需求与投资预测分析报告》。
同时前瞻产业研究院还提供产业大数据、产业研究报告、产业规划、园区规划、产业招商、产业图谱、智慧招商系统、行业地位证明、IPO咨询/募投可研、IPO工作底稿咨询等解决方案。在招股说明书、公司年度报告等任何公开信息披露中引用本篇文章内容,需要获取前瞻产业研究院的正规授权。