800亿下去,热度降为零:外务省的核污水洗白专款立竿见影

这次核污水这么大的新闻,如此负面的事件,而且又在8月初即将排放大海的关键时刻,日本人反人类排放核污水没人讨论,反倒中国人跑到日本当小护士赚钱不愿意回国屡上热搜。国内舆论突然对日本核污水排海事件陷入沉默,让人不禁感叹,外务省的800亿日元大手笔,真可谓高效,咱们舆论的价码可真不高。
图片
销声匿迹的核污水话题
日本的手腕,的确是极高的。
还记得两周前,因为国际原子能机构“受贿”给日本核污水排海出具背书报告的事情吗?(参见前文:韩国媒体总算做了件好事:日本买通国际原子能机构偷排核污水黑料被踢爆
记不得就对了,就在日本核污水正式排海之际,中文互联网上关于日本核污水排放的热度已经下降到冰点,似乎日本人八月初要把核废水排到大西洋而非太平洋,这件事似乎高高挂起跟中国无关了一样。
图片
中国舆论对日本核污水排海的冷漠态度同韩国媒体形成了鲜明的对比。韩国媒体使出浑身解数,疾呼反对核污水排海,把日本人喷的狗血淋头,反诬韩国人“反日反智,歇斯底里”
图片
虽然骂韩国人“反智反日”,但韩国炒出来的声浪实在太大,日本人也不得不邀请这些韩国媒体去福岛考察,内战内行外战外行的中文媒体们,可有一个因为抨击核污水排海,而被日本人邀请现场考察答疑的?
中文舆论圈和韩文舆论圈对日本核污水排海的热度简直冰火两重天,不知道的还以为中韩并非黄海邻居,核污水只会影响韩国不会影响中国一样。
怪事还远不仅如此,最近两周,不但核污水的话题远离热搜,没人关注。关于日本的“正面话题”却一下子多了起来。
比如最近大火的中国人小护士在日本工作不愿回国的话题,不知道比影响千秋万代的核污水排海问题火几十倍。
图片
一个小护士原本计划在日本当几年护士攒出来买房的钱就回国,结果六年之后攒了100万,还是决定不回国了,因为“日本人一板一眼,不需要考虑其他,不像国内领导一句话有好几层意思”,她情商低怕不能适应国内的情况。一石二鸟,又夸了日本收入高,又踩了国内职场勾心斗角,一把万元日钞摆出来,气势十足,马上上了热搜
还特别有“针对性”的把“校长提前半小时试饭”陈年老谣拿出来炒热。
图片
都2023年了,好歹来点新鲜的谣言吧,再传下去,日本航空自卫队都要求自己的食堂配小学校长改善伙食了(日本自卫队晚饭分量太小,被日本网民嘲讽连监狱都不如)
图片
图片
还有昧着良心夸日本大学生就业率高的“中文特供”话题也占据了热搜好几天,真那么高的就业率,怎么大久保公园到大久保医院的街边,JK们都快挤不下了?
日本人反人类的往太平洋里排放核污水没人讨论,反倒中国人跑到日本当小护士赚钱爽到不愿意回国屡上热搜,在日本八月初即将核污水正式排放的当下,实在有点违和。
金元到位,热度消失
天下熙熙,皆为利来,天下攘攘,皆为利往。善于鞠躬的日本人,对用钱搞定人这事,相当娴熟。几个月前,日本外务省就用了金元,搞定了国际原子能机构,出具了核污水无害的荒唐报告。(参见前文:日本买通国际原子能机构偷排核污水黑料被踢爆
既然写报告的能买通,那媒体舆论又能清高到哪里去?
就在韩国记者追问国际原子能机构官员是否受贿100万欧元的事情在中韩媒体爆炒之际,外务省的经费果然到位了。
图片
这么大的新闻,竟然不到一周就在中文舆论中消失的干干净净,高铁上吵个架却能占据热搜好几天,堪称神奇
就在日本贿赂国际原子能机构的新闻发出后不久,日经出了一则消息:日本政府希望通过利用为应对“风评被害”(指因揣测、传闻导致没有直接关系的事物受到牵连和损害)而设立的总计800亿日元(约合人民币41亿元)的基金来获得理解。
图片
800亿日元砸下去,这封口费可谓“诚意十足”。
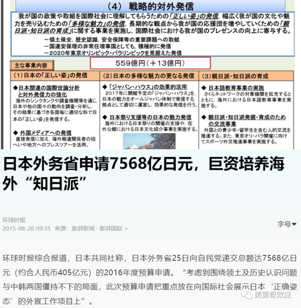
日本搞这种小动作早就驾轻就熟,多年之前就搞过一次。共同社就报道过,2015年时外务省曾经列支大笔经费,用来:“考虑到围绕领土及历史认识问题与中韩两国僵持不下的局面,此次预算申请把重点放在向国际社会展示日本“正确姿态’的外宣工作项目上”。
图片
外务省的日元砸下去,国际上“谁不说咱日本好”
图片
图片
这笔钱花的手笔极大,大多数当然在暗处,明面上接受资助的包括让舆论影响者旅日一整年,写出了发行十五万册的《东京一年》等一系列“介绍日本”的书籍
图片
民国年间一块大洋大概相当于如今200块钱的购买力,一月一百块大洋就能搞定一个大V,这可比民国时代便宜了不少
大久保公园外一排因为生计几万日元就愿意跟陌生男人走的小姑娘 ,竟然还能说对单身女性更友好
图片
对岸更加不堪,竟然说几句日本菜不好吃,都要被网暴到谢罪
这次核污水这么大的新闻,如此负面的事件,而且又在8月初日本即将排放大海的关键时刻,国内舆论突然对日本核污水排海事件陷入沉默,让人不禁感叹,外务省的800亿日元大手笔,可真高效,咱们舆论的价码可真不高。
昨天说过:
中国已经是工业产值占全球三分之一,超过第二美国第三日本第四德国之和。从手机到汽车,从光伏到轮船,就算还没拿到前三,至少也是能跟西方人同台较量几招的存在。可咱们这新闻传播的专业人士们,竟然被一个考研辅导小网红就摁在地上摩擦,废柴到如此地步,遑论跟洋人过招了。不客气的说,拖累咱们腾飞的正是这拉胯的舆论能力。这些新闻学的教授们不知耻而后勇,琢磨怎么跟洋人打嘴炮搞论战,整天盯着国内这一亩三分地蹭流量当复读机,不淘汰你们淘汰谁?
摸鱼学副教授,公众号:美第奇效应录取线公布:新闻专业招生大崩盘,都是张雪峰惹的祸?
看来笔者还是错了,这帮人不但水平有问题,良心更有问题。