吃饭爱加醋和不加醋的人,谁更健康?真相令人意外

打开厨房的调味品柜,最不可或缺的一样就是:醋。
老陈醋、香醋、米醋、白醋、果醋……日常烹饪中,形形色色的醋可以与不同食材结合,产生神奇的化学作用;
饭桌上更离不开醋,吃饺子蘸醋,吃面加醋,往火锅小料里添醋,醋是唤醒味蕾的重要道具。
不过,醋在我们生活中发挥的作用远远不限于此,近年来关于醋的各种神奇功效的讨论也越来越多。关于醋,究竟哪些是真相,哪些还有待进一步研究,今天我们一文讲清楚。
吃饭加些醋,好处这么多
一般来说,传统食醋的发酵工艺分两步:
先将含有糖或淀粉的原材料经过酒精发酵,然后加入一点点醋酸杆菌(醋曲),开始进行醋酸发酵,得到的产物便是醋。
图片
从顺序来看,醋是酒的产物,但醋如此让人上瘾的原因,其实是醋酸在发挥作用。
醋酸是醋的主要成分,它是醋里酸味的来源,也是醋的灵魂。当它和其他味道相遇,神奇的事情就发生了:
醋能增强咸味
吃饭的时候蘸醋,总觉得入口的食物口感层次更丰富,这是因为在醋酸味的对比之下,食物原本的咸味会变得更明显。
如果要改善重口味饮食,尝试吃饭时加些醋,就能让你不知不觉减少盐的摄入。
醋能中和碱味
生活中,我们蒸馒头等面食时如果不小心碱放多了,就会加少许醋,在酸碱中和作用下减轻面食里的碱味。
此外,醋有抑菌作用,做面食时加一点儿也不容易发霉。
我们的厨房里摆着形形色色的醋,它们统统是经过不同原料发酵,在多种微生物的共同作用下,调配、适应着我们的口味。
但醋的功能,还远不止这些。
图片
这些关于醋的神奇功效是真的吗?
其实,食醋不仅作为调味品存在于我们的生活。
在历史上,生产食醋最初的目的是药用,几个世纪以来它都被人们用作食品防腐剂、家用消毒剂等。
比如,谷物醋里就含有有机酸、天然酚类等活性成分,被证实有良好的抗氧化、抗炎、抗菌等作用。
但是目前随着研究的深入,食醋的功效超出了人们的想象,让人真假难辨。
喝醋能减肥?
有日本的研究者用糙米发酵而成的黑醋,做了动物实验和初步的人体研究后得出结论,黑醋中的成分有可能用于控制肥胖  。
这个结果让人振奋,但还不能太早盖棺定论。
由于是短期实验且产品单一,想要评估和证明醋对脂质代谢和肥胖的影响,还需要更深入、更长期的临床试验。
再者,市面上很多水果醋或其他醋饮料里往往添加大量糖,如果出于减肥目的长期喝醋,只会额外增加热量,让肥胖机会大增,适得其反。
醋能控糖,甚至抗糖尿病?
2020 年的一项随机交叉对照实验中,记录了 15 名健康女性在吃一样多米饭的情况下,同时吃醋泡苹果干的血糖波动曲线。
实验结果显示,与只吃苹果+米饭相比,每餐添加30ml醋的血糖变化会更平缓  。
图片
饭后随着时间变化推移的血糖变化,图中黑色曲线(VDA+R)为醋+苹果片+米饭,和黄色(DA+R)苹果+米饭相比更加平缓。
相似的实验有人在 2 型糖尿病患者中也做了对比,受试者在每餐午饭加 15 毫升醋持续一个月后结果显示,醋对餐后血糖的增加有抑制作用。
此后,多项研究中也发现,食物与醋搭配不仅能影响食物 GI 值,还能控制无论是健康受试者还是糖尿病患者的餐后血糖和胰岛素水平 。
然而,目前这些实验均为国外研究,众多研究中心所用醋的品种与国人常用的品种成分不尽相同。
尽管我们对醋的功效寄予厚望,醋产品在血糖调控方面的研究价值也很值得期待。但在真正可靠、适用国人的研究成果出现之前,得了病该怎么治还得怎么治,切勿擅自尝试延误病情。
醋可以抗癌?
不少来自医学和营养学的研究表明,饮食尤其是发酵食品,在包括癌症在内的多种疾病的调节起着至关重要的作用,而这里提到的发酵食品,当然也包括醋。
不过目前为止,重点关注醋的抗癌活性的相关研究,只有少数涉及动物受试者和培养细胞的实验中进行,相应的机制尚未完全确定。
在塞尔维亚的一项病例对照研究中发现,经常喝醋的人膀胱癌风险增加 4.4 倍,让醋充满了争议  。
所以“醋能抗癌”并不可信,更不要轻易尝试。
除此之外,“醋对血压有调节作用”的科学证据也十分有限”;“谷物醋能预防神经退行性疾病(如阿尔兹海默病)”的相关研究也在进行中,尚未定论 。
图片
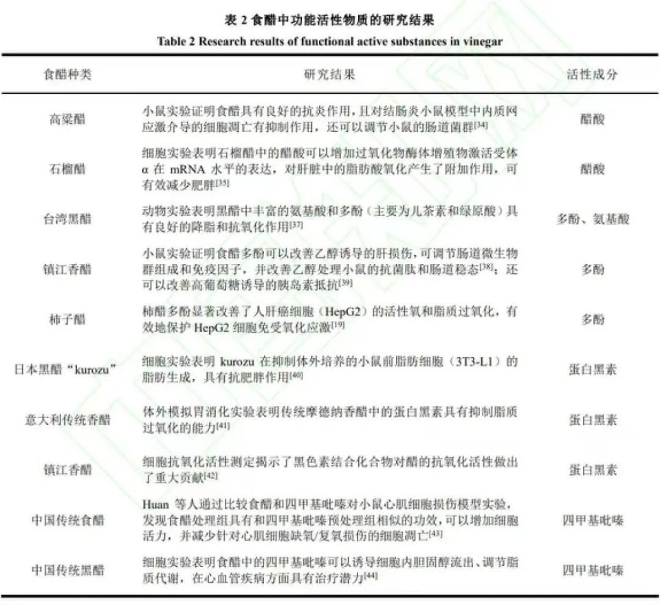
不同食醋中功能活性物质的研究进展。
只能说,围绕醋展开的诸多研究,无论是对普通人还是研究人员都非常有吸引力。但想要更确切的结果,仍需进行更严谨、大量的实验去探索。
醋虽美味,切勿贪嘴
作为人人家中常备的调味品,醋在餐桌上的位置不可取代,更是有食醋爱好者,餐餐必加“无醋不欢”。
但如此健康美味的醋,吃多了也可能会对身体有不利影响。
腐蚀牙齿
在最近的一项对比实验中发现,每天两次食用 2 汤匙醋的受试者出现了牙齿腐蚀状况。
众所周知 pH 值越低酸性越高,醋的 pH 值接近 3 在某些情况下甚至低于3 ,呈高酸性。经常食用可能会导致牙齿腐蚀,对牙釉质、牙本质等造成不可逆的损伤。
食道损伤
一则病理报告记录了一名女性为了软化卡在喉咙里的蟹壳,喝下一汤匙白醋,在随后的内窥镜检查中发现口咽部炎症和延伸至贲门的食管二度腐蚀性损伤 。
这也是一直以来我们不建议在喉咙卡鱼刺等异物时喝醋的原因,不仅无法溶解鱼刺,过量的醋还会刺激伤口,加重疼痛甚至导致溃疡
加重胃溃疡等疾病
就算健康的人长期大量饮醋,也会出现一些胃部症状(胃酸反流、肠胃气胀等),而原本就有胃溃疡或胃酸过多的患者,用餐时就更不宜加醋了。
醋不仅会腐蚀胃肠黏膜而加重溃疡病的发展,而且醋本身有丰富的有机酸,会促使消化器官分泌大量消化液,从而加大胃酸的消化作用,导致溃疡加重。
餐桌上形色多样的调味品,构成了我们有滋有味的生活。在食用醋的时候,谨记“少量无碍,过量伤身”,才能更安心地享受美味。
图片
来源:科普中国
版权归原作者所有
责任编辑:王梦琦
审核:张雷
转载是一种动力 分享是一种美德