36省市金监局统一挂牌,地方局领导名单公布|现场直击

摘 要:国家金融监督管理总局31家省级监管局和5家计划单列市监管局、306家地市监管分局统一挂牌,标志着金融监管体制改革迈出重要步伐,取得阶段性成效
图片
文|严沁雯 实习生 柴嘉蔚
编辑|袁满
国家金融监督管理总局在京挂牌两月有余,其省市两级派出机构于今日迎来统一挂牌。
7月20日上午,“国家金融监督管理总局北京监管局”的牌子亮相北京西城区金融大街20号,背后红色的幕布让该地格外引人注目。挂牌仪式前后,现场人头攒动。当日中午,仍有不少人顶着烈日在牌前拍照留念。
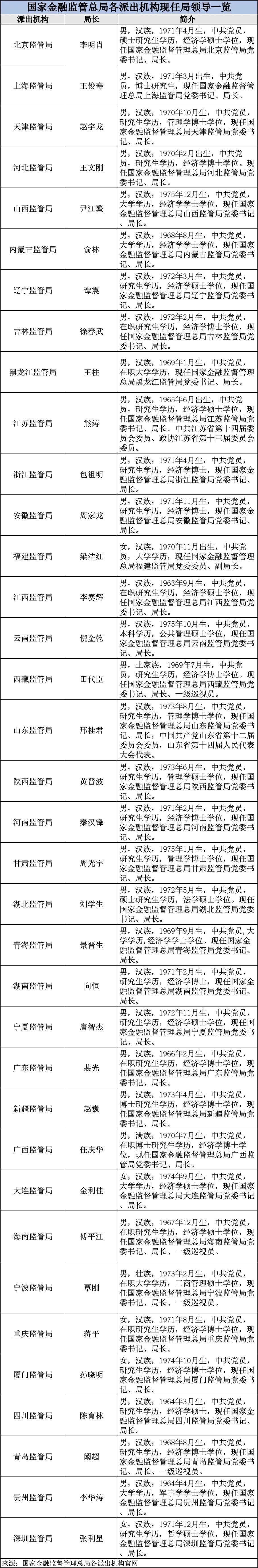
包括北京在内,上海、广东、四川、湖南等36个省级和计划单列市金融监管局亦于同日统一挂牌。与此同时,各派出机构官网亦同步完成更新,与之一同明确的,还有各派出机构局领导名单。
图片
“国家金融监督管理总局31家省级监管局和5家计划单列市监管局、306家地市监管分局统一挂牌,标志着金融监管体制改革迈出重要步伐,取得阶段性成效。”7月20日午后,国家金融监督管理总局在官网发布的文章中指出。
事实上,金融监管机构改革是党和国家机构改革中的重点内容,国家金融监督管理总局自组建以来便备受关注。
今年3月,中共中央、国务院印发《党和国家机构改革方案》,提出组建国家金融监督管理总局,统一负责除证券业之外的金融业监管,强化机构监管、行为监管、功能监管、穿透式监管、持续监管,统筹负责金融消费者权益保护,加强风险管理和防范处置,依法查处违法违规行为,作为国务院直属机构。
此前由于中国采取的是分业监管模式,导致有时出现监管真空,以及投资者保护不力。“而近几年,监管模式开始重视职能监管和行为监管,套利空间被大大挤压,从2017年的国务院金融委,到2023年的中央金融委,一以贯之的是加强协调、统一监管的思路。”有分析人士称。
5月10日,国家金融监督管理总局召开领导干部会议。中央组织部有关负责同志宣布了中央决定:李云泽任党委书记。
5月18日,国家金融监督管理总局揭牌仪式在原中国银保监会南门举行。仪式由李云泽主持,国务院副总理何立峰,国务院副秘书长丁学东,中央金融办分管日常工作副主任王江,中国人民银行行长易纲,中国人民银行党委书记郭树清,中国证监会主席易会满,中国外汇局局长潘功胜等多位监管领导出席了揭牌仪式,国家金融监督管理总局的其他相关领导与工作人员到场参加。
李云泽致辞称,要转变职能、提升效能,坚定恪尽职守、敢于监管、精于监管、严格问责的监管精神,不断研判具有中国特色、时代特征的监管指数、监管规则,全面强化机构监管、行为监管、功能监管、穿透式监管,为构建新发展格局、推动高质量发展提供有力支撑和坚强保障。
5月19日,据人社部网站,国务院任免国家工作人员:其中,任命李云泽为国家金融监督管理总局局长,任命曹宇、周亮、肖远企、丛林(女)为副局长。随着领导层的到位,国家金融监督管理总局将向全面强化机构监管、行为监管、功能监管、穿透式监管再进一步。
(《财经》记者陈洪杰、张颖馨对此文亦有贡献)
【本文为《财经》杂志原创文章,作者为《财经》记者,未经授权不得转载或建立镜像。如需转载,请在文末留言申请并获取授权。】