Immunity:厦门大学陈小芬/钟力团队揭示TREM2作为补体抑制剂,抑制小胶质细胞吞噬突触

图片
补体系统调节机体组织稳态,并与先天/适应性免疫系统相互作用,发挥免疫监视作用。异常聚集的Aβ斑块和Tau蛋白可激活补体信号通路,进而促进小胶质细胞过度吞噬突触结构,诱发AD模型小鼠认知功能障碍。
为防止过度激活对自身组织的损害,补体系统受到外周免疫系统中多种补体抑制剂的稳态控制。载脂蛋白E (apoE),通过高亲和力结合C1q形成复合物,抑制经典补体级联反应;sushi重复蛋白X连锁2蛋白(SRPX2)也可与C1q结合并抑制其活性,保护大脑在发育过程中免受补体系统依赖的过度突触吞噬作用。髓系细胞触发受体2( TREM2)是免疫球蛋白超家族的一种跨膜受体,也是AD的风险因子,参与小胶质细胞介导的突触修剪过程。
2023年7月12日厦门大学陈小芬教授和钟力副教授团队在 Immunity杂志上发表文章揭示了TREM2本身可作为补体C1q抑制剂,通过抑制补体成分C3活性,减弱AD模型小鼠小胶质细胞吞噬突触。
图片
1
TREM2可与C1q发生特异性结合,
抑制补体级联反应
研究人员通过质谱实验发现TREM2-Fc片段可与补体蛋白C1q发生结合,其结合能力高于apoE。纤维Aβ可与C1q结合,激活补体级联反应,TREM2纯化蛋白可直接减少C1裂解C2,抑制后续的级联反应。蛋白相互作用也表明在AD患者海马组织中存在TREM2-C1q 共定位,这种共定位信号与突触结构信号成正相关关系,与补体C3荧光信号成负相关关系:TREM2-C1q 共定位信号越多,突触结构也越多,补体C3荧光信号越少,表明TREM2-C1q 复合物可能在AD疾病中发挥保护作用。
图片
图1:TREM2可与C1q发生特异性结合
2
Trem2突变可激活AD模型小鼠补体信号通路,
促进小胶质细胞吞噬突触
PS19小鼠(AD模型小鼠)在8-9月龄时表现出明显的tau蛋白沉积、小胶质细胞增生和神经元丢失等病理变化。Trem2杂合子突变促进9月龄PS19小鼠tau蛋白突变,这种促进作用不出现在6月龄PS19小鼠中,因此该年龄期小鼠应用于后续实验。分子和免疫荧光实验表明6月龄PS19小鼠Trem2杂合子突变后增加补体蛋白C3 和iC3b蛋白水平,C3蛋白与突触蛋白PSD95共定位增多,小胶质细胞吞噬突触结构也增多,表明Trem2缺失后可激活AD模型小鼠补体信号通路,促进小胶质细胞吞噬突触。
图片
图2:Trem2突变可激活AD模型小鼠补体信号通路
3
TREM2多肽抑制小胶质细胞吞噬吞噬,
改善认知功能障碍
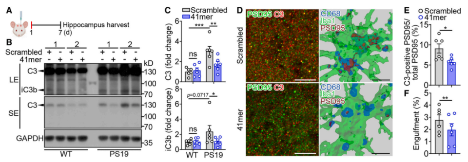
为进一步探究TREM2和C1q发生结合的特异性片段,他们通过对TREM2胞外结构域进行连续截断,发现TREM2残基31-71位点可能是与C1q发生结合的片段,并根据该片段合成多肽TREM2 31–71。7月龄5xFAD模型小鼠海马脑区接受TREM2 31–71多肽注射后显著降低C3 和iC3b 蛋白水平,能够抑制补体C3介导的小胶质细胞吞噬突触作用,减少突触结构的丢失。
双光子显微镜发现多肽TREM2 31–71可通过血脑屏障进入大脑实质中,因此研究人员向8月龄PS19小鼠尾静脉注射该多肽一个月后,可显著改善空间认知功能障碍,降低海马C3 和iC3b 蛋白水平,并抑制小胶质细胞吞噬突触。
图片
图3:TREM2多肽抑制小胶质细胞吞噬吞噬
总结
本文发现TREM2通过其残基31-71位点与C1q高亲和力结合,可作为一种新的补体抑制剂,抑制补体级联反应。C1q-TREM2复合体在AD病理中阻断补体介导的突触吞噬作用。
图片
图片
图片
【参考文献】
Zhong et al., TREM2 receptor protects against complement-mediated synaptic loss by binding to complement C1q during neurodegeneration, Immunity (2023), 
https://doi.org/10.1016/j.immuni.2023.06.016
文章中图片均来自于参考文献
图片