四川大学华西口腔医学院林云锋教授团队《AFM》:具有促软骨再生功能的四面体框架核酸- microRNA-124复合物

图片
【导语】
骨关节炎(osteoarthritis,OA)是一种以关节软骨进行性破坏和丢失、滑膜炎、软骨下骨重塑等为特征的慢性退行性疾病。流行病学研究显示,OA在全球的发病率约占世界人口的4%~13%,其中我国40岁以上人群中,原发性OA的患病率为46.3%。随着社会老龄化和肥胖人群日益增多呈增高的趋势,我国或将成为全球OA患病人数最多的国家。目前,针对OA的治疗药物主要包括消炎镇痛药和软骨保护剂,但这些药物只能缓解症状,不能从根本上修复软骨损伤。软骨细胞大量凋亡、促炎性细胞因子水平升高以及软骨基质代谢失衡,在OA的发生和发展中起着至关重要的作用。因此,维持软骨细胞表型、促进软骨细胞增殖、降低促炎性细胞因子水平和维持软骨基质代谢的平衡是OA治疗中拟解决的关键科学问题。近日,四川大学华西口腔医学院林云锋教授组在OA治疗领域取得了新进展。
图片
microRNA是长度约为22个核苷酸的非编码RNA,研究表明,microRNA在OA发生、发展过程中具有重要的作用。其中,microRNA-124是一种在软骨组织中特异性表达的microRNA,对软骨发育、稳态维持及损伤修复起重要调控作用。但是,裸露的microRNA稳定性差、无法自主入胞、特异性差及治疗效力低等不足严重限制了其开发与应用。因此,开发能够有效递送miRNA-124至软骨细胞,并避免脱靶效应的运载体系是亟待解决的科学问题。
具有特定序列、特定尺度和特定构象的四面体框架核酸(tFNA)作为新一代的基因和药物传递系统。相较于传统的病毒、阳离子或脂质体类载体而言,tFNA具有常规microRNA转染复合物不具备的优势。tFNA不仅可作为良好的载体递送多种药物,而且还具有调控软骨细胞增殖、迁移、表型维持、激活自噬、抑制炎症、抵抗氧化的作用,是OA治疗的理想药物和载体。
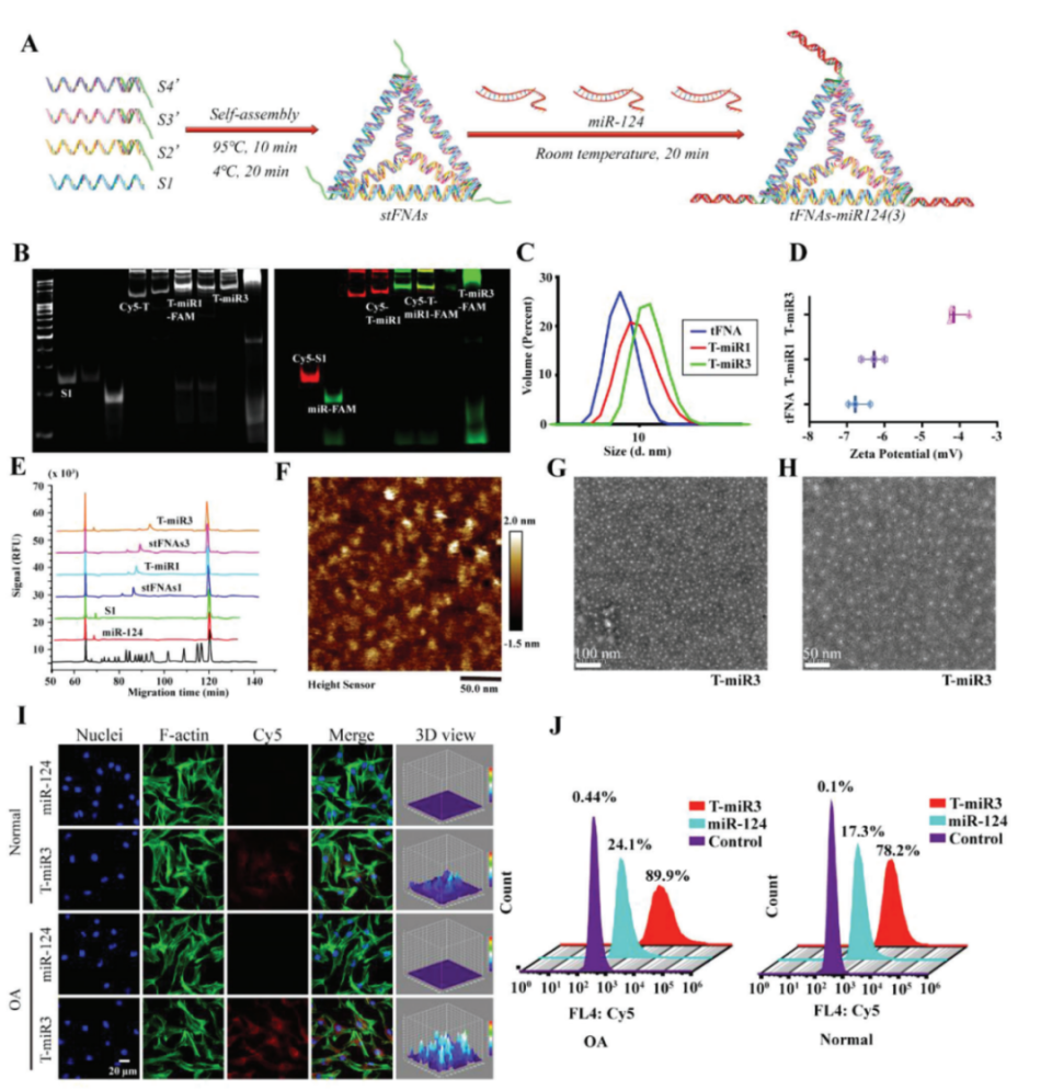
基于以上所述,本文采用tFNA搭载microRNA-124,以保护软骨细胞、抑制炎症,联合应用治疗OA。通过序列延长法将microRNA-124搭载在tFNA的顶点、中点,既保留了tFNA空间结构及自身特性,同时赋予microRNA-124的功能特性,有助于在OA治疗中协同增效,使治疗作用最大化。
图片
作者首先合成了搭载三条microRNA-124的tFNA复合物T3,并对其进行了表征,发现T3是一个粒径约为13 nm,电位约为-4mV的纳米颗粒,并且可以自主大量地进入软骨细胞。(图1)
图片
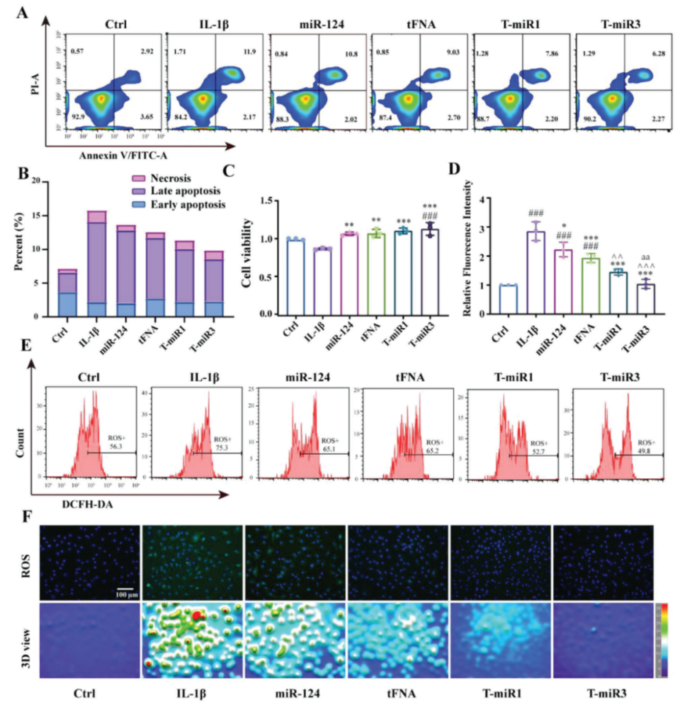
复合物T3表现出优异的抗炎抗氧化能力。能有效抑制因骨关节炎造成的软骨细胞凋亡,并减少炎症细胞中的活性氧生成。(图2)
图片
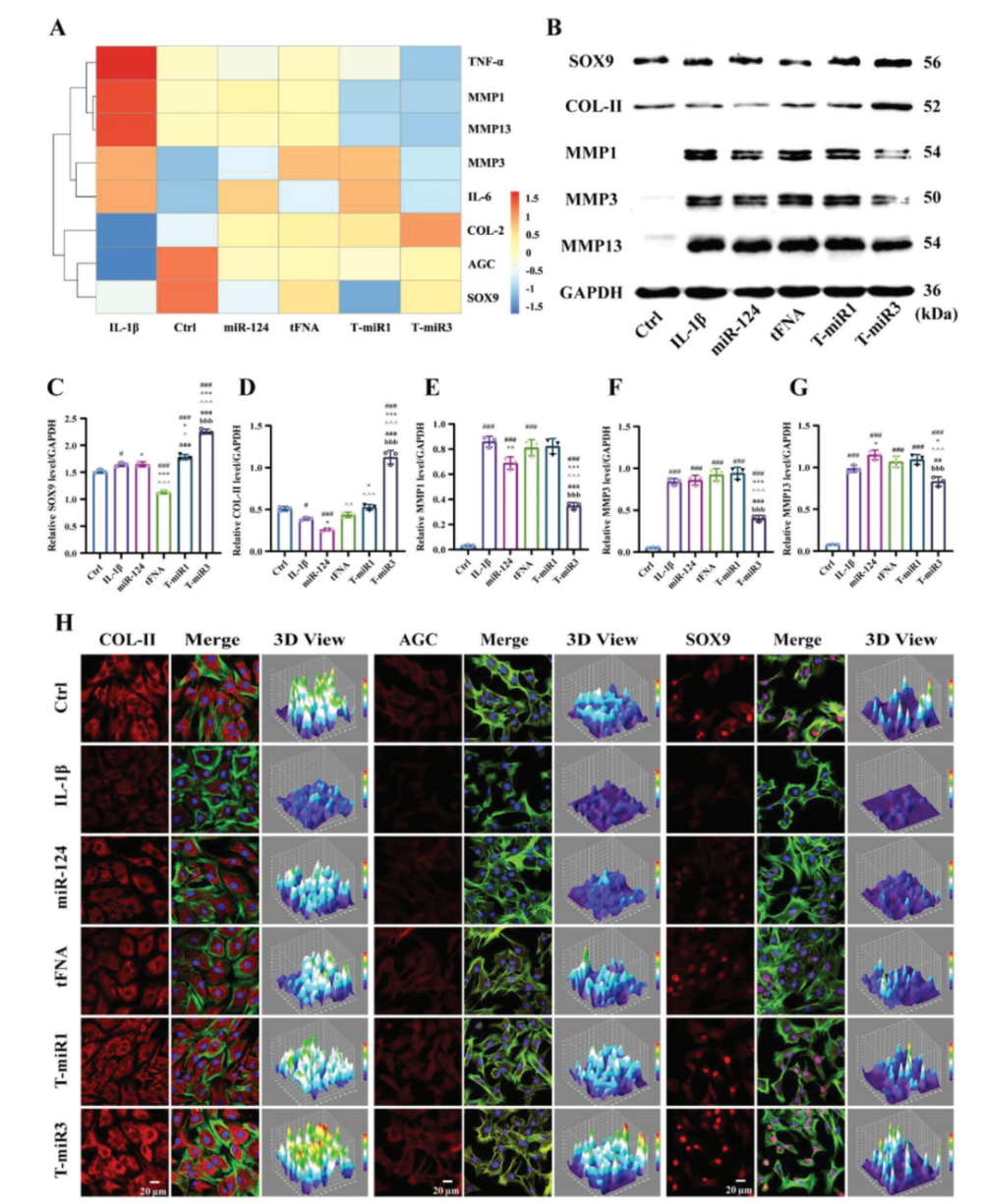
为了探究T3的作用机理,随后作者对一些软骨再生标志性蛋白、基因进行了验证。发现复合物T3能促进二型胶原(COL-II)、蛋白聚糖(Aggrecan)和调控软骨再生的干细胞转录因子SOX9的表达,并抑制一系列基质金属蛋白酶的表达(MMP-1、MMP-3、MMP-13)。
图片
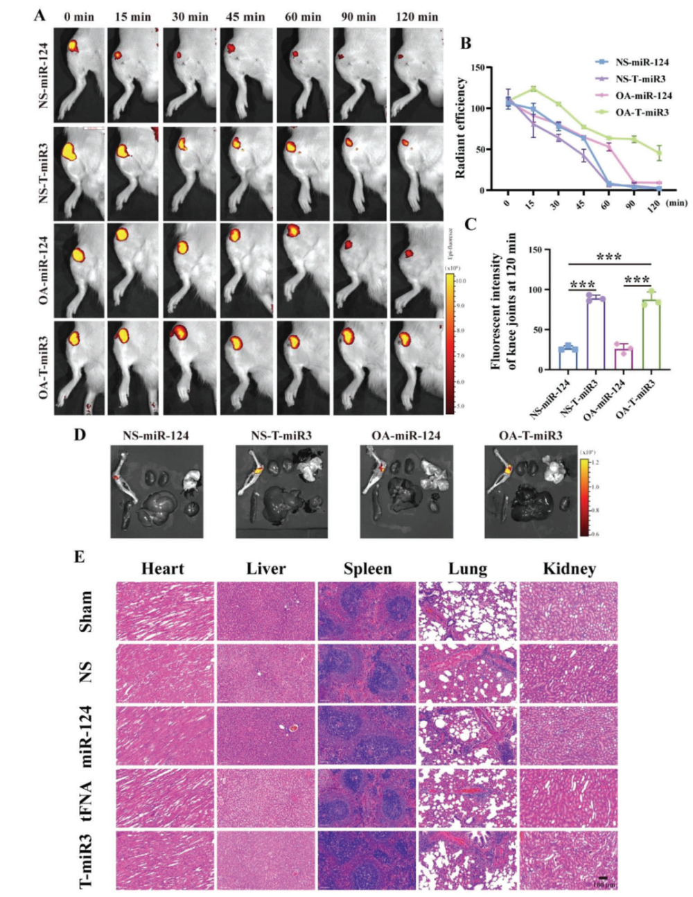
复合物T3在大鼠体内表现出良好的患处滞留效应以及优秀的生物安全性,这一结果为后期的动物实验的开展奠定了坚实的基础。
图片
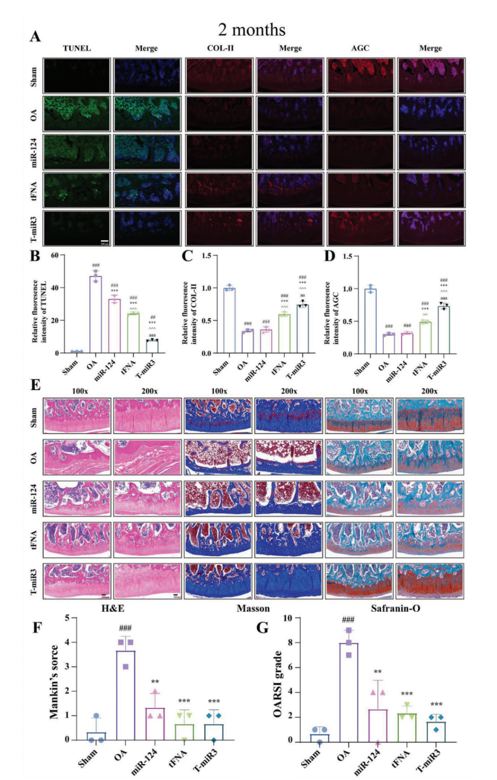
复合物T3不仅能在细胞层面发挥良好的对OA治疗效果,在大鼠体内也发挥了促进软骨再生,治疗的OA的效果。HE、MASSON和番红O染色结果证明,复合物T3能明显缓解OA大鼠膝关节处的炎症反应,并促进软骨再生。
【总结】
林云锋教授团队成功地构建了一种用于治疗OA的 microRNA递送系统,其能在没有转染试剂的情况下,使加载到tFNA中的microRNA-124大部分被炎症软骨细胞吸收。通过抑制软骨细胞凋亡、平滑软骨表面、抑制细胞外基质ECM降解和增加滑膜厚度的方式显着减弱OA的发展,从而有效、高效地保护关节软骨。
本篇工作通讯作者为四川大学华西口腔医学院林云锋教授。四川大学华西口腔医学院副研究员石思容博士生陈天宇为该论文的并列第一作者。
【林云锋教授课题组介绍】
林云锋教授课题组致力于以DNA四面体纳米材料为代表的系列核酸纳米材料在分子诊断、生物成像、分子输送、基因传递、靶向治疗、再生医学和疾病治疗方面的研究。课题组通过核酸纳米材料的合成、表征、体内外实验等手段来研究不同核酸纳米材料对细胞生命活动的影响和应用潜能,探索核酸纳米材料对口腔和全身疾病的临床应用价值。
【林云锋教授介绍】
图片
林云锋教授,长江学者奖励计划特聘教授,中组部万人计划领军人才,IADR杰出科学家。获中国青年科技奖、四川省创新争先奖章、教育部自然科学二等奖、教育部科技进步二等奖、中华口腔医学科技二等奖、中华医学科技三等奖、华夏医学科技三等奖、教育部霍英东青年教师奖、亚太青年科学家、Scopus未来科学之星、四川省杰出青年等奖项。主持重点研发计划课题1项,国家自然科学基金6项。
--纤维素推荐--
https://onlinelibrary.wiley.com/doi/10.1002/adfm.202305558
来源:BioMed科技
声明:仅代表作者个人观点,作者水平有限,如有不科学之处,请在下方留言指正!