每月实际到手工资几百元,银行副行长准备外出打工补贴家用被开除

每经编辑:孙志成,杜宇
在大部分人眼中,在银行工作薪酬高、社会地位高,但在银行人自己看来,他们也有自己的烦恼。
近日,裁判文书网公布的一则判决显示,某银行一支行副行长因绩效薪酬延迟支付,每月到手工资仅几百元,准备外出打工补贴家用,却被单位以旷工15天为由辞退。
该副行长将银行告上法庭,索要延期未发的绩效工资,法院却表示“不予支持”。
副行长每月工资仅几百元
旷工补贴家用被开除
近日,裁判文书网披露了一份有关辽宁建平农商行劳动争议的一审民事判决书:该行前任某支行副行长王某因绩效薪酬延期支付,每月仅能拿到几百元,准备外出打工,被单位以旷工15天为由辞退
判决书中提到,原告王某某于2012年11月到被告辽宁建平农村商业银行股份有限公司处工作,先后从事柜员、机关科员、会计、支行副行长等职务。双方最后一份劳动合同自2018年2月1日起至2023年1月31日止,因原告职务发生变动,被告依据《辽宁省农村信用社绩效薪酬延期支付及追索扣回管理指导意见(试行)》和《辽宁建平农村商业银行股份有限公司绩效薪酬延期支付及追索扣回暂行办法(修订)》的规定,自2021年6月起对原告当年绩效薪酬试行部分延期支付,此部分工资分三次兑付,第一次兑付时间为2022年年末。
图片图片来源:裁判文书网
王某某则表示,因绩效工资延期发放,自己每月实际发放工资只有几百元,因此他准备外出打工,却被以旷工15天为由辞退延期未发的绩效工资也未支付
判决书中提到,2022年5月1日起,原告未履行请假手续旷工超过15天。2022年7月15日,被告辽宁建平农村商业银行股份有限公司依据《关于员工纪律劳动管理办法》等规定,以原告无正当理由连续旷工15天为由,报经工会同意后解除与原告的劳动合同,此期间原告未到被告处工作。2022年年末,被告依据《辽宁省农村信用社绩效薪酬延期支付及追索扣回管理指导意见(试行)》和《辽宁建平农村商业银行股份有限公司绩效薪酬延期支付及追索扣回暂行办法(修订)》的规定,未向原告支付延期支付工资36,092.36元
原、被告因工资、保险及补偿金问题发生争议,原告王某某向建平县劳动人事争议仲裁委员会申请劳动仲裁,后经建平县劳动人事争议仲裁委员会作出建劳人仲裁字(2023)21号仲裁裁决书,裁决驳回申请人的仲裁请求。原告王某某不服该裁决,向本院提起诉讼,请求判决被告支付延期工资及承担诉讼费用
被告银行辩称,根据《商业银行稳健薪酬监管指引》和《辽宁建平农村商业银行股份有限公司绩效薪酬延期支付及追索扣回暂行办法(修订)》的规定,因原告被单位辞退其延期支付薪酬账户余额不予兑付,请求法院驳回原告诉请。
法院经审理认为,被告制定的规章制度经职工代表大会通过,对其员工具有约束力,该规章制度的性质系因原告“合同期未满擅离岗位”,用人单位采取的惩罚性措施,不违反法律规定和劳动合同的约定。因此,驳回了原告的全部诉讼请求
多数银行均有绩效延期支付相关制度
从2022年财报看,多数银行均已完成绩效薪酬延期支付相关制度。其中,中国银行、交通银行、华夏银行等将按照承担重大风险和风险管控职责人员绩效薪酬的40%以上进行延期支付;民生银行、广发银行等绩效薪酬延期支付比例不低于50%。
图片广发银行高管绩效薪酬按50%实行延期支付 (图片来源:广发银行2022年年度报告)
据中国证券报报道,某接近监管的市场人士表示,延期支付和绩效追回政策并非针对项目中所有的相关人员,主要面向高管、部门负责人等中高层员工,对基层员工并无要求。“也是担心基层网点和一般普通员工扣除绩效之后的工资可能会比较低,日常生活开销没办法满足。”
针对辽宁建平农商行副行长旷工补贴家用的情况,该人士表示,作为前支行副行长,王某确属银行中高层,属于绩效延期发放的人员范围。至于具体工资,和该银行效益及当地工资标准相关。
此外,辽宁建平农商行内部人士表示,王某主管贷款,会按比例先给部分绩效薪资,定期再给余下部分,若后期贷款出现较大风险,就可能没有余下绩效部分。基层员工则是一次性给齐,少有延期支付情况。
据辽宁省人力资源和社会保障厅官网显示,辽宁省朝阳市月最低工资为1580元,若考虑五险一金,则有可能在扣除个人缴费部分后更低一些。
2022年,财政部下发《关于进一步加强国有金融企业财务管理的通知》显示,建立健全薪酬分配递延支付和追责追薪机制,金融企业应当综合考虑市场条件、业绩情况等因素,科学设定不同岗位薪酬标准,并合理确定一定比例的绩效薪酬。对于金融企业高级管理人员及对风险有直接或重要影响岗位的员工,根据其所负责业务收益和风险分期考核情况进行绩效薪酬延期支付,绩效薪酬的40%以上应当采取延期支付方式,延期支付期限一般不少于3年,确保绩效薪酬支付期限与相应业务的风险持续期限相匹配。
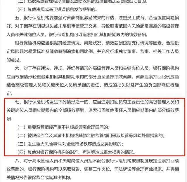
2021年发布的《关于建立完善银行保险机构绩效薪酬追索扣回机制的指导意见》详细规定了银行保险机构应当追索扣回相关人员部分或全部业绩薪资的情况:
图片图片来源:国家金融监督管理总局
上海金融与发展实验室主任曾刚表示,银行薪酬延期支付及追回是一种中长期的激励约束机制。因为金融行业的风险是滞后的,风险往往延期爆发。部分项目虽然在一开始就存在“暴雷”危机,但从利润产生到风险暴露却可能存在时间差。当期发放绩效,不进行追索的绩效模式无法在项目初期进行风险分担。
当项目风险不在绩效考察体系中时,银行中高层人员容易倾向高风险快速扩张的策略,给金融发展埋下隐患。“将银行员工特别是中高层人员的行为和银行长期稳健利益绑定,避免过度关注短期回报、积累风险,损害银行长期发展。”他补充说。
编辑|孙志成 杜宇 杜恒峰
校对|何小桃
封面图自每日经济新闻 刘国梅 摄
每日经济新闻综合自裁判文书网、中国证券报、国家金融监督管理总局